数学苏科版2.1 正数与负数精练
展开2021年苏科版数学七年级上册
2.1《正数与负数》同步练习卷
一、选择题
1.某日的气温是-2 ℃~6 ℃,则该日的温差是( )
A.8 ℃ B.5 ℃ C.2 ℃ D.-8 ℃
2.某天中午的气温为零上2℃,晚上的气温下降了3℃,则这天晚上的气温为( )
A.3℃ B.1℃ C.-3℃ D.-1℃
3.如果盈利5%记作+5%,那么-3%表示( )
A.亏损3% B.亏损8% C.盈利2% D.少赚3%
4.下列各组量中,互为相反意义的量是( )
A.篮球比赛胜5场与负3场
B.上升与减小
C.增产10吨粮食与减产-10吨粮食
D.向东走3千米,再向南走2千米
5.规定:(→2)表示向右移动2记作+2,则(←3)表示向左移动3记作( )
A.+3 B.﹣3 C.﹣ D.+
6.某地区一天早晨的气温是-6℃,中午的时候上升了11℃,到午夜又下降了9℃,则午夜的气温是( )
A.-4℃ B.-5℃ C.-6℃ D.-7℃
7.一袋大米的标准重量为10kg,把一袋重10.5kg的大米记为+0.5kg,则一袋重9.8kg的大米记为( )
A.﹣9.8kg B.+9.8kg C.﹣0.2kg D.0.2kg
8.某商店以每套80元的进价购进8套服装,并以90元左右的价格卖出.如果以90元为标准,超过标准的售价记为正数,不足标准的售价记为负数,出售价格记录如下:+2,﹣3,+5,+1,﹣2,﹣1,0,﹣5(单位:元).其它收支不计,当商店卖完这8套服装后( )
A.盈利 B.亏损 C.不盈不亏 D.盈亏不明
9.某项科学研究,以45分钟为1个时间单位,并记每天上午10时为0,10时以前记为负,10时以后记为正,例如:9:15记为-1,10:45记为1等等.依此类推,上午7:45应记为( )
A.3 B.-3 C.-2.5 D.-7.45
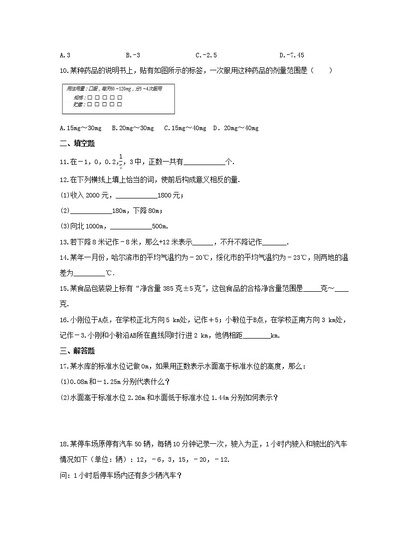
10.某种药品的说明书上,贴有如图所示的标签,一次服用这种药品的剂量范围是( )
A.15mg~30mg B.20mg~30mg C.15mg~40mg D.20mg~40mg
二、填空题
11.在-1,0,0.2,,3中,正数一共有____________个.
12.在下列横线上填上恰当的词,使前后构成意义相反的量.
(1)收入2000元,____________1800元;
(2)____________180m,下降80m;
(3)向北1000m,____________500m.
13.若下降8米记作﹣8米,那么+12米表示 ,不升不降记作 .
14.某年一月份,哈尔滨市的平均气温约为﹣20℃,绥化市的平均气温约为﹣23℃,则两地的温差为 ℃.
15.某食品包装袋上标有“净含量385克±5克”,这包食品的合格净含量范围是_____克~____克.
16.小刚位于A点,在学校正北方向5 km处,记作+5;小敏位于B点,在学校正南方向3 km处,
记作-3.小刚和小敏沿AB所在直线同时行进2 km,他俩相距________km.
三、解答题
17.某水库的标准水位记做0m,如果用正数表示水面高于标准水位的高度,那么:
(1)0.08m和-1.25m分别代表什么?
(2)水面高于标准水位2.26m和水面低于标准水位1.44m分别如何表示?
18.某停车场原停有汽车50辆,每辆10分钟记录一次,驶入为正,1小时内驶入和驶出的汽车情况如下(单位:辆):12,﹣6,3,15,﹣20,﹣12.
问:1小时后停车场内还有多少辆汽车?
19.某同学语、数、外三科的成绩,高出平均分的部分记作正数,低于平均分的部分记作负数,列表如下:
请回答,该同学成绩最好和最差的科目分别是什么?
20.体育课上,对初三(1)班的学生进行了仰卧起坐的测试,以能做28个为标准,超过的次数用正数来表示,不足的次数用负数来表示,其中10名女学生成绩如下:1、4、0、8、6、8、0、6、-5、-1.
(1)这10名女生的达标率为多少?
(2)没达标的同学做了几个仰卧起坐?
参考答案
1.答案为:A.
2.答案为:D
3.答案为:A
4.答案为:A.
5.答案为:B.
6.答案为:A
7.答案为:C
8.答案为:A;
9.答案为:B
10.答案为:C
11.答案为:3
12.答案为:(1)支出 (2)上升 (3)向南
13.答案为:上升12米,0米.
14.答案为:3.
15.答案为:380,390
16.答案为:4
17.解:(1)水面高于标准水位0.08m,水面低于标准水位1.25m.
(2)+2.26m,-1.44m.
18.解:由题意可在:50+12﹣6+3+15﹣20﹣12=50+12+3+15﹣6﹣20﹣12=42,
答:1小时后停车场内还有42辆.
19.解:语文成绩比平均分多15分,数学成绩比平均分低3分,外语成绩比平均分低6分,
所以语文成绩最好,外语成绩最差.
20.解:(1)这10名女生的达标率为8÷10×100%=80%.
(2)没达标的同学做仰卧起坐的个数分别是23个和27个.
初中数学第2章 有理数2.1 正数与负数巩固练习: 这是一份初中数学第2章 有理数2.1 正数与负数巩固练习,共6页。试卷主要包含了单选题,填空题,解答题等内容,欢迎下载使用。
初中数学苏科版七年级上册2.1 正数与负数巩固练习: 这是一份初中数学苏科版七年级上册2.1 正数与负数巩固练习,共5页。试卷主要包含了单选题,填空题,解答题等内容,欢迎下载使用。
初中数学苏科版七年级上册2.1 正数与负数习题: 这是一份初中数学苏科版七年级上册2.1 正数与负数习题,共5页。试卷主要包含了单选题,填空题,解答题等内容,欢迎下载使用。

