2022届山西省运城市高三上学期10月质量检测化学含答案
展开2022届山西省运城市高三上学期10月质量检测
化学
考生注意:
1.本试卷分选择题和非选择题两部分。满分100分,考试时间90分钟。
2.答题前,考生务必用直径0.5毫米黑色墨水签字笔将密封线内项目填写清楚。
3.考生作答时,请将答案答在答题卡上。选择题每小题选出答案后,用2B铅笔把答题卡上对应题目的答案标号涂黑;非选择题请用直径0.5毫米黑色墨水签字笔在答题卡上各题的答题区域内作答,超出答题区域书写的答案无效,在试题卷、草稿纸上作答无效。
4.本试卷主要命题范围:化学实验基础、化学计量、物质分类及其变化、金属及其化合物、非金属及其化合物。
5.可能用到的相对原子质量:H 1 C 12 N 14 O 16 Na 23 S 32 Cl 35.5 Fe 56
一、选择题:本题共14小题,每小题3分,共42分。在每小题给出的四个选项中,只有一项是符合题目要求的。
1.下列诗句中对所涉及物质的性质、现象或变化的描述错误的是:
A.“钻石恒久远,一颗永流传”说明了常温下碳的化学性质稳定
B.“炉火照天地,红星乱紫烟”形象地描写了金属的冶炼过程
C.“掬月水在手,弄花香满衣”诗文中隐含着化学变化
D.“遥知不是雪,为有暗香来”说明了分子在不停地运动
2.准确量取22.00 mL KMnO4溶液,最合适的仪器是
A.25 mL量筒 B.25 mL酸式滴定管 C.25 mL碱式滴定管 D.有刻度的25 mL烧杯
3.下列有关非金属元素及其化合物的性质叙述错误的是
A.F2、Cl2均能和水发生反应,且水表现出的性质完全相同
B.H2O2具有还原性,可与酸性KMnO4溶液反应生成O2
C.炭具有还原性,一定条件下能将二氧化硅还原为硅
D.向氯水中加入NaHCO3粉末,有气泡产生,说明氯水中含有H+
4.碘化亚铜(CuI,受热易被氧化)可以作很多有机反应的催化剂。实验室可用反应2CuSO4+2KI+SO2+2H2O=2CuI↓+2H2SO4+K2SO4来制备CuI。下列实验装置和操作不能达到实验目的的是
A.用装置甲制备SO2 B.用装置乙制备CuI
C.用装置丙分离出CuI D.用装置丁制备干燥的CuI
5.NA为阿伏加德罗常数的值。下列说法正确的是
A.0.1 mol Cl2参与反应时,转移电子数目一定为0.2NA
B.15 g CH3+(碳正离子)中含有的电子数目为8NA
C.1 mol·L-1的(NH)2SO4溶液中含有的SO42-数目为NA
D.标准状况下,22.4 L CH4完全燃烧生成的气体分子数目为3NA
6.硅是构成无机非金属材料的一种主要元素。下列有关硅的化合物叙述错误的是
A.HF能与SiO2反应,可用氢氟酸在玻璃器皿上刻蚀标记
B.SO2通入Na2SiO3溶液产生胶状沉淀,证明酸性:H2SO3>H2SiO3
C.硅胶多孔,吸水能力强,常用作袋装食品的干燥剂和抗氧化剂
D.光导纤维、碳纳米管、氮化硅结构陶瓷等都是无机非金属材料
7.下列除去物质中含少量杂质的方法正确的是
8.纳米Fe3O4材料在医疗、环境污染治理等许多方面有着广泛的应用。一种制备纳米Fe3O4的过程如下:
下列有关叙述正确的是
A.Fe3O4可写成FeO·Fe2O3,属于混合物
B.在反应①中环丙胺的作用是做还原剂
C.纳米Fe3O4形成胶体时,其分散质粒子直径与溶液的相当
D.反应②的化学方程式为6FeOOH+CO=2Fe3O4+3H2O+CO2
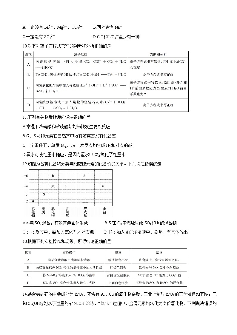
9.某溶液含有等物质的量的Ba2+、Na+、NO3-、Fe3+、Mg2+、SO42-、CO32-、Cl-中的几种离子。取样于试管中,加入KSCN溶液,溶液变为血红色。下列对溶液中离子判断的说法错误的是
A.一定没有Ba2+、Mg2+、CO32- B.可能含有Na+
C.一定没有SO42- D.Cl-和NO3-至少有一种
10.对下列离子方程式书写的判断和分析正确的是
11.下列有关物质性质的说法正确的是
A.常温下浓硝酸和浓硫酸都能与铁发生剧烈反应
B.C、S两种元素在自然界中既有游离态又有化合态
C.一定条件下,单质Mg、Fe与水反应均生成H2和对应的碱
D.氯水可使红墨水褪色,是因为氯水中Cl2氧化了红墨水
12.如图为含硫化合物分类与相应硫元素的化合价的关系。下列说法错误的是
A.a与SO2混合,有淡黄色固体生成 B.S在O2中燃烧生成SO2和b的混合物
C.c→d反应中,需加入氧化剂才能实现 D.将e加入d的浓溶液中,微热,有气体放出
13.根据下列实验操作和现象,所得结论正确的是
14.某含锆矿石的主要成分为ZrO2,还含有Al、Cu的氧化物杂质,工业上制取ZrO2的工艺流程如下图。已知Cu(OH)2能溶于过量的浓NaOH溶液,“氯化”过程中,金属元素均转化为高价氯化物。下列说法错误的是
已知“氯化”时ZrO2转化为ZrCl4。
A.步骤①Cl2发生了还原反应
B.溶液II中含有的溶质主要为NaCl、NaOH、NaAlO2
C.步骤③加入酯类的作用是酯水解,消耗OH-,促进AlO2-水解
D.步骤⑤实验室“焙烧”时需要用到的仪器有蒸发皿、三角架、酒精灯等
二、非选择题:本题包括5小题,共58分。
15.(12分)氯元素的单质及其化合物是生产和生活中非常重要的物质。回答下列问题:
(1)Mg(ClO4)2是一种白色粉末,其化学名称为 ;漂白粉的主要成分是 (填化学式)。
(2)工业上利用Cl2制取盐酸,其化学方程式为 ;Cl2溶于水可制得氯水,检验一瓶氯水是否已经完全变质,可选用的试剂是 (填字母)。
A.硝酸银溶液 B.酚酞溶液 C.碳酸钠溶液 D.紫色石蕊溶液
(3)为了探究Cl2、HIO3、HBrO3的氧化性强弱,进行如下实验:
将Cl2缓慢通入KI溶液至过量,溶液先变黄后变无色,且可检测到HIO;写出并配平该“变无色”反应的化学方程式: ,若将KI改为KBr溶液,则溶液变为橙黄色,未检测到HBrO3的存在;由上述事实推测,Cl2、HIO3、HBrO3的氧化性由强到弱的次序是 。
(4)二氧化氯(ClO2)是国际上公认为安全、无毒的绿色消毒剂,在酸性条件下用H2O2还原NaClO3(含少量NaCl)得到ClO2。反应机理可分为以下四步:
①H++ClO3-→HClO3
②HClO3+H++Cl-→Cl2+HClO2+H2O
③Cl2+H2O2→H++Cl-+O2
④ 。请补充④的化学方程式。
(5)ClO2对污水中CN-有明显的去除效果。某工厂污水中含a mg·L-1的CN-,现用ClO2将CN-氧化,生成了两种无毒无害的气体,处理10 m3这种污水,至少需要 mol ClO2(用分数表示即可)。
16.(12分)铁是一种重要的金属元素,其单质及其化合物在生产、生活中有着广泛的应用。回答下列问题:
(1)下列铁的化合物中,不能通过化合反应得到的是
(填字母)。
A.Fe3O4 B.FeCl2 C.Fe(OH)2 D.FeCl3 E.Fe(OH)3
(2)FeS2高温灼烧,会产生大量的SO2,对环境产生污染。用铁盐溶液处理FeS2得到Fe2+和SO42-,反应机理如图所示:
①过程I中每有90 g FeS2参与反应,理论上可还原 mol Fe3+。
②总反应的离子方程式为 。
(3)已知FeCl3溶液与SO2的反应体系中存在下列两种化学变化:
I.Fe3+与SO2发生络合反应生成Fe(SO2)63+(红棕色);
II.Fe3+与SO2发生氧化还原反应。
①写出反应II的离子方程式: 。
②某学习小组为了探究FeCl3与SO2的反应情况,进行如下实验:
实验1:取5 mL 1 mol·L-1 FeCl3溶液于试管中,通入SO2至饱和,溶液很快由黄色变为红棕色。
实验2:用激光笔照射实验1中的红棕色溶液,溶液中无明显光路,说明红棕色物质不是
(填分散系种类)。
实验3:将实验1中的溶液静置,1小时后,溶液逐渐变为浅绿色。
实验4:向实验3中的溶液加入2滴 (填化学式)溶液,出现蓝色沉淀,说明有Fe2+。
若反应I、II的活化能分别为E1、E2,由上述实验可以得到的结论是:E1 E2(填“>”“<”或“=”)。
实验5:另取5 mL 1 mol·L-1 FeCl3溶液于试管中,先滴加2滴浓盐酸,再通入SO2至饱和。几分钟后,溶液由黄色变为浅绿色,由此可知,促使氧化还原反应II快速发生可采取的措施是 。
17.(11分)碲(Te)可用作半导体器件、合金、化工原料等。电解精炼铜所得的阳极泥中富含碲。工业上,常用铜阳极泥(主要成分是Cu2Te,含少量的Ag、Au)回收碲,其工艺流程如下:
已知:①TeO2微溶于水,易与浓的强碱反应;
②TeO2与浓盐酸反应生成TeCl4。
回答下列问题:
(1)碲与硫是同主族元素,写出碲化氢的化学式: 。
(2)“加压、酸浸”时,Cu2Te转化为TeO2、CuSO4溶液的化学方程式为 ;该步骤加压的目的是 。
(3)滤液2中通入SO2发生反应的化学方程式为 。
(4)滤液3中可以循环利用的物质有 (填化学式)。
(5)工业上还可以将铜阳极泥煅烧(Cu2Te转化为TeO2、CuO)、碱浸后得到Na2TeO3溶液,再通过惰性电极电解的方法得到单质碲,则碱浸过程中生成Na2TeO3的化学方程式为 。
18.(11分)二氯化二硫(S2Cl2)可作硫、碘和某些有机物及金属化合物的溶剂,也可作橡胶硫化剂。一种由氯气与熔化的硫反应制取S2Cl2的装置(夹持和加热装置已省略)如图所示:
已知:①Cl2和S反应生成S2Cl2,同时有少量SCl2及其他氯化物生成;
②常温下,S2Cl2是一种浅黄色的油状液体,极易水解;
③S2Cl2的沸点为138℃,SCl2的沸点为59.6℃,硫的熔点为112.8℃、沸点为444.6℃。
回答下列问题:
(1)已知S2Cl2分子结构与H2O2相似,则S2Cl2的结构式为 ,装置B中盛放的试剂是 。
(2)A装置中发生反应的化学方程式为 。
(3)装置D中冷凝管的进水口是 (填“a”或“b”)。
(4)要得到纯净的S2Cl2,需要进行的操作是将粗品 。
(5)F中碱石灰的作用是 。
(6)取约1 mLS2Cl2于试管中,滴入少量水,试管口放湿润的品红试纸,发现试管口有白雾,品红试纸褪色,试管中有淡黄色固体生成,该反应的化学方程式为 。
19.(12分)硫、氮的氧化物是大气的主要污染物,汽车尾气、工业废气、烟道气等均含有硫或氮元素的氧化物,以SO2和NOx为主要存在形式。回答下列问题:
(1)下列关于SO2和NO2的叙述中正确的是 (填字母)。
A.两种气体都无色有毒,且都可用水吸收以消除对空气的污染
B.实验室制备SO2、NO2时,均可用向上排空气的方法收集
C.两种气体都具有强氧化性,因此都能够使品红溶液褪色
D.NO2与H2O反应转化为HNO3,属于氮的固定
(2)NaOH溶液可以吸收SO2和SO3,将SO2与SO3的混合气体持续通入一定量的NaOH溶液中,产物中某离子X的物质的量浓度c(X)与通入气体的体积有如图所示关系,该离子是 。
(3)已知:NO+NO2+2NaOH=2NaNO2+H2O;2NO2+2NaOH=NaNO2+NaNO3+H2O。以HNO3溶液和SO2气体为原料,相互反应可得到硫酸溶液及NO与NO2的混合气体,再将所得混合气体通入NaOH溶液可生产NaNO2。若得到的盐全部为NaNO2,则原料HNO3和SO2的物质的量之比为 。
(4)化石燃料燃烧的烟气中含有影响环境的氮、硫氧化物,因此要对烟气进行脱硝、脱硫处理。研究表明:NaClO2/H2O2酸性复合吸收剂可同时有效脱硫、脱硝。下图所示为复合吸收剂组成一定时,温度对脱硫、脱硝的影响。
①温度高于60℃后,NO去除率随温度升高而下降的原因为 。
②写出废气中的SO2与NaClO2反应的离子方程式: 。
(5)烟道气中含有NOx,采用如下的方法来测定NOx的含量:
将VL气样通入适量酸化的H2O2溶液中,使NOx完全被氧化为NO3-,加水稀释至100.00 mL。量取20.00 mL该溶液,加入V1 mL c1 mol·L-1 FeSO4标准溶液(过量),充分反应后,用c2 mol·L-1的K2Cr2O7标准溶液滴定剩余的Fe2+,终点时消耗V2 mL K2Cr2O7标准溶液。
①NO被H2O2氧化为NO3的离子方程式是 。
②滴定过程中发生下列反应:
3Fe2++NO3-+4H+=NO↑+3Fe3++2H2O;
Cr2O72-+6Fe2++14H+=2Cr3++6Fe3++7H2O。
则气样中NOx折合成NO2的含量为 mg·m-3。
山西省运城市2022届高三上学期10月质量检测化学试题 PDF版含答案: 这是一份山西省运城市2022届高三上学期10月质量检测化学试题 PDF版含答案,文件包含山西省运城市2022届高三上学期10月质量检测化学答案pdf、山西省运城市2022届高三上学期10月质量检测化学试题pdf等2份试卷配套教学资源,其中试卷共8页, 欢迎下载使用。
山西省运城市2022届高三上学期10月质量检测 化学 含答案bychun: 这是一份山西省运城市2022届高三上学期10月质量检测 化学 含答案bychun,共11页。试卷主要包含了本试卷分选择题和非选择题两部分,答题前,考生务必用直径0,本试卷主要命题范围,可能用到的相对原子质量等内容,欢迎下载使用。
山西省运城市2022届高三上学期10月质量检测 化学 含答案: 这是一份山西省运城市2022届高三上学期10月质量检测 化学 含答案,共11页。试卷主要包含了本试卷分选择题和非选择题两部分,答题前,考生务必用直径0,本试卷主要命题范围,可能用到的相对原子质量等内容,欢迎下载使用。

