所属成套资源:2018年-2021年黑龙江省各市中考化学试题及答案
- 2019年黑龙江双鸭山市中考化学真题及答案 试卷 0 次下载
- 2019黑龙江省齐齐哈尔市中考化学真题(含答案解析) 试卷 0 次下载
- 2019年黑龙江七台河市中考化学真题及答案 试卷 0 次下载
- 2018年黑龙江七台河市中考化学真题及答案 试卷 0 次下载
- 2018年黑龙江牡丹江市中考化学真题及答案 试卷 0 次下载
2019年黑龙江省绥化市中考化学真题试题及答案解析
展开
这是一份2019年黑龙江省绥化市中考化学真题试题及答案解析,共16页。试卷主要包含了选择题,填空题,实验与探究,计算题等内容,欢迎下载使用。
1.下列变化属于化学变化的是( )
【解答】解:A、电灯通电发光没有新物质生成,属于物理变化;故选项错误; B、水力发电没有新物质生成,属于物理变化;故选项错误; C、液化石油气燃烧生成二氧化碳等新物质,属于化学变化;故选项正确; D、干冰升华没有新物质生成,属于物理变化;故选项错误;故选:C。
2.“推动绿色发展、建设美丽中国”是当前工作重点。下列做法不符合这一要求的是( )
【解答】解:A、农业上合理使用农药化肥,能防止水体污染,故A符合要求; B、焚烧方法处理塑料垃圾,能产生有害气体和烟尘等,能污染空气,故B不符合要求; C、不任意排放工业废水,能防止水体污染,故C符合要求; D、推广使用清洁能源,能节约能源,减少污染,故D符合要求。故选:B。
3.下列实验基本操作正确的是( )
【解答】解:A、燃着的酒精灯去点燃酒精灯会使酒精灯倾斜酒精流出着火,或者酒精灯内部也点着了。故A选项不正确; B、取用细口瓶里的液体药品,应先拿下瓶塞,倒放在桌面上,为了不损坏桌面。故B选项不正确; C、检查装置气密性的方法:连接装置把导管的一端浸没在水里,双手紧贴容器外壁,若导管口有气泡冒出,装置不漏气;反之则相反。故C的做法正确;D、酒精灯的火焰可以分为焰心、内焰、外焰三部分,其中外焰的温度最高,加热时要用外焰。故D选项不正确。故选:C。
4.下列有关氧气的说法中正确的是( )
【解答】解:A、氧气能支持燃烧,可做助燃剂,氧气不具有助燃性,不可作燃料,故A说法不正确; B、铁丝在氧气中燃烧生成的是四氧化三铁。不是三氧化二铁,故B说法不正确; C、硫在氧气中燃烧发出蓝紫色火焰,故C说法正确; D、红磷在空气中燃烧产生大量白烟,不是白雾,故D说法不正确。故选:C。
5.下列符号既能表示一种元素,又能表示该元素的一个原子,还能表示一种物质的是( )
【解答】解:元素符号能表示一种元素,还能表示该元素的一个原子;化学式能表示一种物质,当元素符号又是化学式时,就同时具备了上述三层意义。 A、H属于气态非金属元素,可表示氢元素,表示一个氢原子,但不能表示一种物质,故选项错误。 B、该符号可表示2个氢原子,不是元素符号,故选项错误。 C、该符号可表示2个氮分子,不是元素符号,故选项错误。 D、S属于固态非金属元素,可表示硫元素,表示一个硫原子,还能表示硫这一纯净物,故选项正确。故选:D。
6.下列说法中正确的是( )
【分析】A、根据金属材料包括纯金属和合金,进行分析判断。 B、根据人呼出的气体的组成成分,进行分析判断。 C、根据酸的化学性质,进行分析判断。 D、根据可燃性气体与空气混合后点燃可能发生爆炸,进行分析判断。
【解答】解:A、生铁和钢均为铁的合金,均属于金属材料,故选项说法正确。 B、人呼吸时把空气中的氧气转化为二氧化碳,同时从体内带出水蒸汽,人呼出的气体中二氧化碳的含量比空气中高,故选项说法错误。 C、酚酞溶液滴入稀盐酸不变色,故选项说法错误。 D、煤气具有可燃性,为防止发生爆炸,检查煤气泄漏不能用明火查看,故选项说法错误。故选:A。
7.在一定条件下,5gA物质和7gB物质恰好完全反应,只生成C、D两种物质。若生成6gC,则生成D的质量是
( )
【分析】根据质量守恒定律可知,在化学反应前后,参加反应前各物质的质量总和等于反应后生成各物质的质量总和进行分析。【解答】解:由质量守恒定律,参加反应A和B的质量和等于生成的C和D的质量和,5gA和7gB完全反应生成6GC,则同时得到D的质量是5g+7g-6g=6g。故选:B。
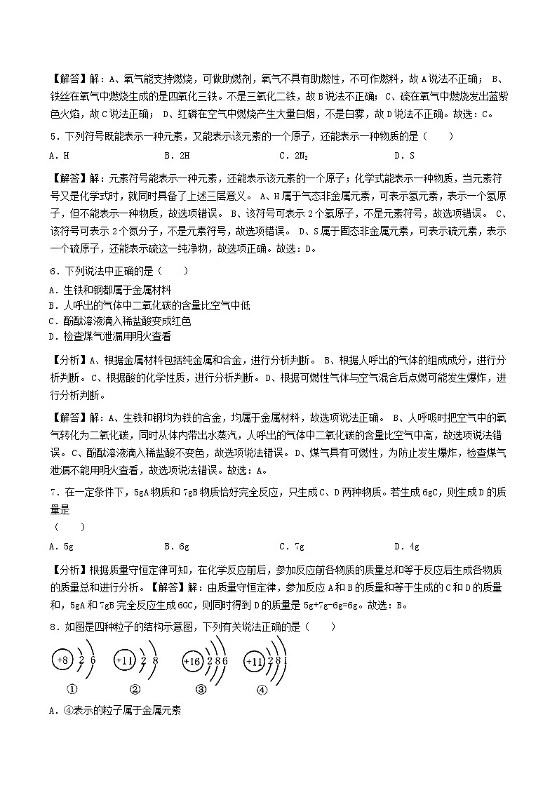
8.如图是四种粒子的结构示意图,下列有关说法正确的是( )
【分析】A、根据质子数判断元素及类别。根据最外层电子数是8(氦是2),属于稳定结构进行解答; B、根据最外层电子数大于4个,易得到电子解答; C、根据元素的种类由质子数决定进行解答; D、根据元素原子的最外层电子数相同的元素的化学性质相似,进行解答;
【解答】解:A、④是11号是钠元素,最外层电子数是1小于4,属于金属元素,故正确; B、①中最外层电子数为6,大于4个,易得到1个电子,形成阴离子,故错误; C、④和②的质子数相同,所以④和②是同种元素。图中共有三中元素,故错误; D、②属于稳定结构,④的最外层电子数为2,易失去最外层电子,所以化学性质不相似,故错误;故选:A。
9.下列物质的名称、俗称、化学式和分类对应完全正确的一组是( )
【分析】根据常见化学物质的名称、俗称、化学式、所属类别进行分析判断即可。
【解答】解:A、氧化钙生成生石灰,其化学式为CaO,故选项物质的名称、俗称、化学式对应不完全正确。 B、盐酸是氯化氢气体的水溶液,故选项物质的名称、俗称对应不完全正确。 C、氢氧化钠俗称火碱、烧碱、苛性钠,其化学为NaOH,属于碱,故选项物质的名称、俗称、化学式和分类对应完全正确。 D、碳酸氢钠俗称小苏打,其化学式为NaHCO3,其苏打是碳酸钠的俗称,故选项物质的名称、俗称、化学式对应不完全正确。故选:C。
10.下列食物中富含蛋白质的是( )
【分析】根据人体所需六大营养素的种类、食物来源,结合题中所给的食物判断所含的营养素,进行分析判断。
【解答】解:A、鸡蛋中富含蛋白质,故选项正确。 B、小米粥中富含淀粉,淀粉属于糖类,故选项错误。 C、黄瓜中富含维生素,故选项错误。 D、馒头中富含淀粉,淀粉属于糖类,故选项错误。故选:A。
11.农作物出现倒伏现象,应该施用下列化肥中的( )
【分析】氮肥能使农作物枝叶繁茂、叶色浓绿、提高产量;钾肥能使农作物的茎秆粗壮,增强抗倒伏、抗病虫害能力;农作物缺磷时,表现为生长迟缓,产量降低;农作物出现倒伏现象,说明土壤缺乏钾元素,应施用含钾元素的化肥。
【解答】解:农作物出现倒伏现象,说明土壤缺乏钾元素,应施用含钾元素的化肥。 A、尿素中含有氮元素,不符合要求,故选项错误。 B、硝酸铵中含有氮元素,不符合要求,故选项错误。 C、碳酸钾中含有钾元素,符合要求,故选项正确。 D、磷酸二氢铵中含有氮元素和磷元素,不符合要求,故选项错误。故选:C。
12.下表是对部分知识的归纳,其中完全正确的一组是( )
【解答】解:A.棉纤维点燃后有烧纸的气味;羊毛纤维点燃后有烧焦羽毛味;石灰水呈碱性,不能用品尝的方法区分糖水和石灰水;加入肥皂水后搅拌,软水中泡沫丰富;硬水中泡沫较少,故A不完全正确; B、闻到花香是因为分子不断运动,催化剂能加快化学反应速率,也能减缓化学反应速率,洗涤剂能洗涤油污是因为它有乳化功能,故B不完全正确; C.用工业酒精勾兑白酒,有毒,小苏打可以与酸反应,用小苏打可以做糕点膨松剂,用硫酸铜做游泳池消毒剂,故C不完全正确; D.煤、石油、天然气是三大化石燃料,塑料、合成纤维、合成橡胶是三大合成材料,分子、原子、离子是构成物质的三种基本粒子,故D完全正确。故选:D。
13.对化学反应A+B=C+D的下列说法中正确的是( )
【解答】解:A、若A是稀硫酸,生成物质中不一定有水,如硫酸与氯化钡溶液反应生成生成硫酸钡沉淀和盐酸,故选项说法错误。 B、若C、D是盐和水,则A、B不一定是酸和碱,如二氧化碳与氢氧化钠反应生成碳酸钠和水,故选项说法正确。 C、若A是可溶性碱,B是可溶性盐,则C、D可能是两种沉淀,如Ba(OH)2+CuSO4=Cu(OH)2↓+BaSO4↓,故选项说法错误。 D、若A、B、C、D都是化合物,则该反应不一定是复分解反应,如CO2+2NaOH═Na2CO3+H2O,故选项说法正确。故选:BD。
14.下列图象能正确反映对应操作的是( )
A.向一定质量的氯化钙溶液中加入碳酸钠溶液
B.分别向足量的稀盐酸中加等质量的铁和镁
C.向氯化钙和盐酸的混合溶液中加入过量的碳酸钠溶液
D.向硝酸银和硝酸铜混合溶液中加入过量的锌粉
【分析】根据反应原理和化学方程式的计算回答;向盐酸和氯化钙的混合溶液中滴加NA2CO3溶液,碳酸钠先与稀盐酸反应生成氯化钠、水和二氧化碳气体,稀盐酸消耗完,碳酸钠再与氯化钙反应,进行分析判断;根据金属置换规律进行分析解答。
【解答】解:A、氯化钙溶液中加入碳酸钠溶液,一接触就会生成沉淀,所以沉淀应该从零开始,故错误;B、由于氢气来自消耗的酸中的氢元素,消耗等质量酸时产生氢气质量相同;且等质量的铁、镁与足量酸反应时镁产生的氢气多,故错误; C、向盐酸和氯化钙的混合溶液中滴加Na2CO3溶液,碳酸钠先与稀盐酸反应生成氯化钠、水和二氧化碳气体,溶液的酸性逐渐减弱,PH逐渐增大,稀盐酸消耗完,溶液显中性,PH=7;碳酸钠再与氯化钙反应生成碳酸钙白色沉淀和氯化钠,这一过程中PH=7;继续滴加碳酸钠溶液,溶液显碱性,PH大于7,故正确。D、一定量的硝酸银和硝酸铜的混合溶液中加入锌粉至过量,开始是锌与硝酸银溶液反应,置换出来的银的质量大于参加反应的锌的质量,溶液的质量减小,硝酸铜的质量不变,故开始硝酸铜的质量分数增大,当硝酸铜与锌反应完毕,硝酸铜的质量分数为0,错误;故选:C。
15.相等质量的氯化钠、氯化钾、氯化钙,分别与质量相等、质量分数也相等的硝酸银溶液反应,生成沉淀质量(用各物质化学式表示)的大小关系有下列几种猜测,其中正确的是( )
【分析】根据化学式的意义进行相关的计算,注意要结合题目要求以及使用正确的相对原子质量进行分析和解答。然后结合硝酸银的质量可能的情况分析。
【解答】解:氯化钠中氯元素的质量分数为 35.5 23+35.5 ×100%≈61%;氯化钾中氯元素的质量分数为 35.5 39+35.5 ×100%≈48%;氯化钙中氯元素的质量分数为 35.5×2 40+35.5×2 ×100%≈64%;由于加入的质量相等,所以对应的氯元素最多的是氯化钙,其次是氯化钠最后是氯化钾。由于加入的硝酸银质量不确定,如果硝酸银过量,则三者得到的沉淀的质量顺序为氯化钙、氯化钠、氯化钾。如果量很少,连氯化钾都不足以完全反应,则生成的沉淀的质量为NaCl=KCl=CaCl2;加入的硝酸银多一些,只能完全反应氯化钾,则生成的沉淀质量CaCl2=NaCl>KCl.如果氯化钠也完全反应,而氯化钙没有完全反应,则生成的沉淀质量CaCl2=NaCl>KCl。故选:AB。
二、填空题(本题共7个小题.每空1分,共31分)
16.用化学用语回答。
(1)五氧化二磷________。
(2)标出氧化铝中铝元素的化合价________。
(3)氢氧根离子________。
(4)可用作补钙剂的盐________。
【分析】(1)化合物化学式的书写一般规律:金属在前,非金属在后;氧化物中氧在后,原子个数不能漏。(2)化合价的表示方法,在该元素的上方用正负号和数字表示,正负号在前,数字在后。(3)离子的表示方法,在表示该离子的元素符号右上角,标出该离子所带的正负电荷数,数字在前,正负符号在后,带1个电荷时,1要省略。(4)碳酸钙是可用作补钙剂的盐,进行分析解答。
【解答】解:(1)五氧化二磷的化学式为:P2O5。(2)由化合价的表示方法,在该元素的上方用正负号和数字表示,正负号在前,数字在后,故氧化铝中铝元素的化合价可表示为:。(3)由离子的表示方法,在表示该离子的元素符号右上角,标出该离子所带的正负电荷数,数字在前,正负符号在后,带1个电荷时,1要省略。若表示多个该离子,就在其离子符号前加上相应的数字,故氢氧根离子可表示为:OH-。(4)碳酸钙是可用作补钙剂的盐,其化学式为:CaCO3。故答案为:(1)P2O5;(2);(3)OH-;(4)CaCO3。
17.化学与人类生产、生活息息相关,请回答下列问题。
(1)烧水用的水壶其手柄所用的塑料应具有________。(填“热固性”或“热塑性”)
(2)体温计中的金属是________。
(3)森林着火,设置防火隔离带,其灭火原理是________。
(4)爱护水资源,一方面要防治水体污染,另一方面要________。
(5)生活中常用来降低水硬度的方法是________。
【解答】解:(1)烧水用的水壶其手柄所用的塑料受热也不会熔化,具有热固性;故填:热固性;(2)汞是常温下,唯一呈液态的金属,体温计中的金属是汞;故填:汞;(3)森林着火,设置隔离带的原理是移除可燃物。故填:移除可燃物;(4)爱护水资源,一方面要防治水体污染,另一方面要节约用水;故填:节约用水;(5)生活中,常用加热煮沸的方法将硬水软化;故填:煮沸。
18.金属在生产、生活中有广泛应用。
(1)我国深水钻井平台“981”用钢量达3万吨,露出平台的钢、铁很容易生锈,钢铁生锈的条件是________,写出一种防止钢铁生锈的方法________。
(2)写出用盐酸除去铁制品表面铁锈的化学方程式________。
(3)硫酸铜、硫酸亚铁的混合溶液中加入一定量镁粉,充分反应后过滤,得到滤渣和滤液。若滤液呈无色,则滤渣中一定含有的金属是________。
【分析】(1)根据铁的合金在潮湿的空气中易生锈,所以在日常生活中要注意防止铁的生锈;(2)根据盐酸和铁锈反应解答;(3)镁的金属活动性比铁、铜强,在硝酸铜和硝酸亚铁的混合溶液中加入一定质量的镁粉,镁先与硝酸铜溶液反应生成硝酸镁溶液和铜,硝酸铜反应完,若还有镁粉,镁才能与硝酸亚铁溶液反应生成硝酸镁溶液和铁,据此进行分析解答。
【解答】解:(1)铁的合金在潮湿的空气中易生锈,所以在日常生活中要注意防止铁的生锈,在钢铁表面涂油、刷漆等涂上保护层;保持钢铁干燥等;故填:潮湿的空气;在钢铁表面涂油、刷漆等涂上保护层;保持钢铁干燥等;(2)铁锈的主要成分是氧化铁,氧化铁和稀盐酸反应生成氯化铁和水,化学方程式是;故填:;(3)镁的金属活动性比铁、铜强,在硝酸铜和硝酸亚铁的混合溶液中加入一定质量的镁粉,镁先与硝酸铜溶液反应生成硝酸镁溶液和铜,硝酸铜反应完,若还有镁粉,镁才能与硝酸亚铁溶液反应生成硝酸镁溶液和铁,若滤液呈无色,说明溶液中不存在硝酸铜和硝酸亚铁,镁是过量的或者中恰好完全反应,则可滤渣中一定含有的金属是铜和铁,可能含有的物质是镁。故填:铜和铁。
19.甲、乙、丙三种固体物质的溶解度曲线如图所示。
(1)________℃时,甲、乙两种物质的溶解度相等。
(2)甲中含有少量的乙,可采用________方法提纯甲。
(3)t1℃时,要配制100g质量分数为10%的甲溶液,需要甲物质的质量为________g。
(4)t2℃时,甲、乙、丙三种物质的饱和溶液降温到t1℃,所得溶液中溶质的质量分数由大到小的顺序是________。
(5)t1℃时,将15g甲物质加入到50g水中充分溶解后,所得溶液中溶质的质量分数为________。
【分析】根据固体的溶解度曲线可以:①查出某物质在一定温度下的溶解度,从而确定物质的溶解性,②比较不同物质在同一温度下的溶解度大小,从而判断饱和溶液中溶质的质量分数的大小,③判断物质的溶解度随温度变化的变化情况,从而判断通过降温结晶还是蒸发结晶的方法达到提纯物质的目的。
【解答】解:(1)通过分析溶解度曲线可知,t2℃时,甲、乙两种物质的溶解度相等;
(2)甲物质的溶解度受温度变化影响较大,所以甲中含有少量的乙,可采用降温结晶方法提纯甲;
(3)t1℃时,甲物质的溶解度是25g,饱和溶液的质量分数为: 25g 125g ×100%=20%,要配制100g质量分数为10%的甲溶液,需要甲物质的质量为100g×10%=10g;
(4)t1℃时,乙物质的溶解度最大,甲、丙物质的溶解度相等,较大温度,甲、乙物质的溶解度减小,丙物质的溶解度增大,应该按照t2℃时的溶解度计算,所以t2℃时,甲、乙、丙三种物质的饱和溶液降温到t1℃,所得溶液中溶质的质量分数由大到小的顺序是:乙>甲>丙;
(5)t1℃时,甲物质的溶解度是25g,将15g甲物质加入到50g水中充分溶解后,所得溶液中溶质的质量分数为 12.5g 62.5g ×100%=20%。故答案为:(1)t2;(2)降温结晶;(3)10;(4)乙>甲>丙;(5)20%。
20.在丰富多彩的物质世界里,碳及其化合物占有重要地位。
(1)金刚石和石墨均是碳元素组成的单质,但两者物理性质差异较大,其原因是构成它们的碳原子________不同。
(2)活性炭有较强的吸附能力,是因为活性炭具有________的结构。
(3)在书写具有保存价值的图书档案时,规定使用碳素墨水,其原因是________。
(4)某有机化合物R在氧气中充分燃烧的化学方程式是,则R的化学式为______。
【解答】解:(1)金刚石和石墨物理性质差异较大,是因为构成它们的碳原子排列方式本题。(2)活性炭有较强的吸附能力,是因为活性炭具有疏松多孔的结构。(3)在书写具有保存价值的图书档案时,应使用碳素墨水笔,是因为碳素墨水中含有炭黑,炭黑的主要成分是碳,碳在常温下化学性质不活泼。(4)由质量守恒定律:反应前后,原子种类、数目均不变,则2R分子中含有4个碳原子和4个氢原子,则每个R分子由2个碳原子和2个氢原子构成,则物质X的化学式为C2H2。故答案为:(1)排列方式;(2)疏松多孔;(3)碳在常温下化学性质不活泼;(4)C2H2。
21.酸、碱、盐在生产、生活中有广泛的应用。
(1)氢氧化钠溶液与稀硫酸反应时,溶液p变化如图所示。
①根据图示判断该实验是将______滴入到______中。
②滴入溶液体积为V2mL时,溶液中溶质为______(填化学式)。
(2)测定某酸溶液pH时,如果放pH试纸的玻璃片上的水没有擦干就进行测定,会使测得的pH______(填“偏大”或“偏小”)
(3)用来改良酸性土壤的碱是______。
【解答】解:(1)①由图象可知,PH值是开始时大于7逐渐的减小到7然后小于7,可知原溶液显碱性,然后不断的加入酸性溶液,使PH减小,说明是把稀盐酸滴加到氢氧化钠溶液中。 ②滴入溶液体积为V2ML时,溶液的PH小于7,溶液显酸性,说明稀硫酸过量,所得溶液中的溶质为H2SO4、Na2SO4。(2)测定某酸溶液PH时,如果放PH试纸的玻璃片上的水没有擦干就进行测定,稀释了待测溶液,使溶液的酸性减弱,会使测得的PH偏大。(3)氢氧化钙具有碱性,是用来改良酸性土壤的碱是氢氧化钙。故答案为:(1)①稀硫酸;氢氧化钠溶液;②H2SO4、Na2SO4;(2)偏大;(3)氢氧化钙。
22.实验室内有一包不纯的氯化钾粉末,含有的杂质可能是氯化铜、硝酸钾、硝酸钙、氯化钠、碳酸钠中的一种或几种,为确定其成分,进行如下实验。
(1)取少许该粉末,加入足量的蒸馏水,使其完全溶解,只得到无色澄清溶液。则杂质一定不含______。
(2)取(1)中无色溶液加入BaCl2溶液,产生白色沉淀,则杂质一定含有______。
(3)另称取14.9g该粉末于烧杯中,加入蒸馏水使其完全溶解,再加入足量的硝酸银溶液和稀硝酸,充分反应后生成28.7g白色沉淀,则杂质还一定含有______。通过以上三个实验还不能确定含有的杂质是______。
【解答】解:氯化铜溶于水,溶液显蓝色,碳酸钠和氯化钡反应生成白色沉淀碳酸钡和氯化钠,和硝酸钙反应生成白色沉淀碳酸钙和硝酸钠,氯离子和银离子结合生成白色沉淀氯化银,所以取少量该粉末于烧杯中,加蒸馏水,充分搅拌,得无色澄清溶液,溶液中一定不含氯化铜,碳酸钠和硝酸钙只能含有其中的一种;取上述无色溶液少许于试管中,滴加氯化钡溶液有白色沉淀生成,所以该粉末中一定含有碳酸钠,一定不含硝酸钙,另称取14.9G该粉末于烧杯中,加入蒸馏水溶解,再加入足量的硝酸银溶液和稀硝酸,充分反应后生成28.7G白色沉淀氯化钾、氯化钠和硝酸银反应的化学方程式及其质量关系为:
KCl+AgNO3═AgCl↓+KNO3,
74.5 143.5
NACL+AGNO3═AGCL↓+NANO3,
58.5 143.5
由计算可知,14.9g氯化钾和硝酸银反应生成28.7g氯化银,11.7g氯化钠和硝酸银反应生成28.7g氯化银,杂质中含有碳酸钠,氯化钾质量小于14.9g,和硝酸银反应生成氯化银质量小于28.7g,因此杂质中一定含有氯化钠,所以由(1)可知,杂质中一定没有氯化铜、硝酸钙,由(2)可知,杂质中一定含有碳酸钠,由(3)可知,杂质中一定还有氯化钠,杂质中不能确定的是硝酸钾。
故答案为:氯化铜、硝酸钙,碳酸钠,氯化钠,硝酸钾。
三、实验与探究(本题共4个小题.每空1分,共28分)
23.如图是实验室制取气体的相关装置,请回答下列问题。
(1)①仪器的名称是______。
(2)实验室用高锰酸钾制取氧气。若要收集一瓶较纯净的氧气,应选择的发生装置和收集装置是______(填装置对应的字母,下同)该反应的化学方程式是______,反应的基本类型是______。
(3)实验室制取二氧化碳,应选择的发生装置是______。若用C装置收集二氧化碳气体,验满方法是______。
【解答】解:(1)①仪器的名称是酒精灯;
(2)高锰酸钾制取氧气的条件是加热,可用A作发生装置,氧气的密度比空气大,可用向上排空气法收集;氧气能溶于水,可用排水法收集;高锰酸钾在加热的条件下生成锰酸钾、二氧化锰和氧气,化学方程式为:,符合“一变多”的特点,是分解反应;
(3)实验室学用大理石(或石灰石)和稀盐酸反应生成二氧化碳,不需要加热,可用B作发生装置;由于二氧化碳密度比空气大,不燃烧也不支持燃烧,验满的方法是:把燃着的木条放在集气瓶口,若木条熄灭,则集满。
故答案为:(1)酒精灯;(2)AF或AD;;是分解反应;(3)B;把燃着的木条放在集气瓶口,若木条熄灭,则集满。
24.我国制碱工业采用联合制碱法生产纯碱,其反应原理如下:
NaCl+NH3+H2O+CO2═NaHCO3↓+NH4C1
【资料阅读】
①通常情况下,浓氨水具有较强的挥发性,易挥发出氨气。氨气是一种无色有刺激性气味的气体,极易溶于水,排放到空气中会污染空气。
②饱和碳酸氢钠溶液不能吸收二氧化碳。
化学兴趣小组在实验室模拟联合制碱法进行了如下实验:
Ⅰ.关闭K1,先打开K2通入NH3,调节气流速率,待其稳定后,再打开K1通入CO2。
Ⅱ.待三颈烧瓶内出现较多固体时,关闭K2停止通入NH3;一段时间后,关闭K1停止通入CO2。
Ⅲ.将三颈烧瓶内反应后的混合物过滤,将滤出的固体洗涤、低温干燥,得到碳酸氢钠固体。再将其加热使其完全分解即得纯碱。
请回答下列问题。
(1)写出A装置中反应的化学方程式______。
(2)B装置中饱和碳酸氢钠溶液的作用是______。
(3)D装置中生石灰的作用是______。
(4)C装置中长颈漏斗的作用除了随时添加饱和食盐水,还有______作用。有同学认为应该在长颈漏斗内放置浸有稀硫酸的棉花团,其目的是______。
(5)关闭K2停止通入NH3,还要继续通入一段时间CO2,其目的是______。
(6)写出副产品氯化铵和熟石灰反应的化学方程式______。
【解答】解:(1)碳酸钙和稀盐酸反应生成氯化钙、水和二氧化碳,化学方程式为:CaCO3+2HCl=CaCl2+H2O+CO2↑;
(2)在生成的二氧化碳中可能含有氯化氢气体,碳酸氢钠不和二氧化碳反应和氯化氢反应,所以B中碳酸氢钠的作用是:除去二氧化碳中的氯化氢气体;
(3)温度越高,分子运动的越快,所以D装置中氧化钙的作用是:氧化钙和水反应产生热量使氨气的挥发加快;
(4)C装置中长颈漏斗的作用除了随时添加饱和食盐水,还有平衡气压的作用;因为氨气进行空气会污染环境,不能把氨气直接排放到空气中,所以在长颈漏斗内放置浸有稀硫酸的棉花团,其目的是吸收氨气,防止其污染空气;
(5)关闭K2停止通入NH3,还要继续通入一段时间CO2,其目的是:尽可能多的吸收二氧化碳增大碳酸氢钠的产率;
(6)氯化铵和熟石灰反应生成氯化钙、水和氨气,化学方程式为:2NH4Cl+Ca(OH)2=CaCl2+2H2O+2NH3↑。
故答案为:(1)CaCO3+2HCl=CaCl2+H2O+CO2↑;(2)除去二氧化碳中的氯化氢气体;(3)氧化钙和水反应产生热量使氨气的挥发加快;(4)平衡气压的作用;吸收氨气,防止其污染空气;(5)尽可能多的吸收二氧化碳增大碳酸氢钠的产率;(6)NH4Cl+Ca(OH)2=CaCl2+2H2O+2NH3↑。
25.实验室有失去标签的两瓶无色溶液,分别是氢氧化钡溶液和稀硫酸。为了鉴别它们设计如下鉴别方法:先把两瓶溶液分别贴上标签A、B,然后进行实验。
化学小组同学对方法2进一步探究,设计了如下实验方案
溶液C和溶液D混合,可能有以下三种情况:
(1)若有气泡产生,写出反应的化学方程式______;
(2)若有沉淀产生,通过现象可推出溶液C中的溶质是______;
(3)若无明显现象,混合物E中所含溶质种类最多时,写出所有溶质的化学式______。
【解答】解:方法2:通过方法1的实验现象可知,a是氢氧化钡溶液;b是稀硫酸;所以分别加入碳酸钠溶液,a中的现象是有白色沉淀生成;b中现象是有气泡冒出;故填:
(1)若有气泡产生,说明溶液c中有碳酸钠,溶液d中有硫酸,化学方程式为:;
(2)若有沉淀产生,说明溶液c中有剩余氢氧化钡和生成的氢氧化钠;故填:氢氧化钠、氢氧化钡;
(3)若无明显现象,则c中含有氢氧化钠、碳酸钠,d中含有硫酸钠会使e中含有的溶质最多,故填:
26.新能源的开发和利用是人类社会可持续发展的重要课题。氢、氧燃料电池是一种新型能源,所用的氧气从空气中获得的方法是______。空气中的氧气按体积计算,大约是空气总体积的。氢气可用天然气制取,这种方法制取的氢气中往往混有二氧化碳和一氧化碳,为了证明混合气体中H2、CO2、CO三种气体都存在,一化学实验小组设计以下实验。
【阅读提示】
①实验前,装置内的空气已排尽。
②实验过程中的尾气已处理。
③无水硫酸铜是白色粉末,吸水后变蓝。
请回答下列问题。
(1)A装置的作用是______。
(2)C装置中的实验现象是______。
(3)E装置中盛放的试剂应该是______,该装置中发生反应的化学方程式为______。
(4)证明氢气存在的实验现象是______。
(5)另一小组同学利用上述实验装置(把其中的E装置换成装有碱石灰的干燥管),仿照上述实验过程,通过定量的方法确定一氧化碳存在,记录实验数据如下:
(注:反应生成的水蒸气被D装置完全吸收,不考虑其他水蒸气对实验结果的影响)
利用如表数据,计算出能证明CO存在的质量关系是______。(用m1、m2、n1、n2表示)
【解答】解:工业上常采用分离液态空气的方法制取氧气,故氧气从空气中获得的方法是分离液态空气法;空气中的氧气按体积计算,大约是空气总体积的 1/ 5 ;
(1)二氧化碳能使澄清石灰水变浑浊,常用澄清石灰水检验气体中是否含有二氧化碳,为了防止二氧化碳对其他气体的干扰,所以a装置的作用是验证二氧化碳并除去;
(2)c装置中的现象是黑色粉末变成红色;
(3)为了验证一氧化碳的存在,在e装置中装入澄清石灰水;化学方程式为:
(4)氢气能和氧化铜反应生成铜和水,所以能证明有氢气存在的实验现象是:无水硫酸铜变蓝色;
(5)根据表格提供的信息可知,生成的水的质量为:(n2-n1)g,其中含有氧元素的质量为:’化铜中氧元素的质量为:(m2-m1)g;因为有一氧化碳的存在,其中一部分氧和一氧化碳反应生成了二氧化碳,一部分氧和氢气反应生成了水,能证明CO存在的质量关系是:
故答案为:分离液态空气法; 1/ 5 ;(1)验证二氧化碳并除去;(2)黑色粉末变成红色;(3)澄清石灰水;;(4)无水硫酸铜变蓝色;(5)。
四、计算题(本题共2个小题.27题4分,28题7分,共11分)
27.蛋白质是由丙氨酸(C3H7NO2)等多种氨基酸构成的。根据丙氨酸的化学式计算:
(1)C3H7NO2的相对分子质量是______。
(2)丙氨酸中各元素的质量比C:H:N:O=______。
(3)丙氨酸中氮元素的质量分数为______(结果保留0.1%)
(4)8.9g C3H7NO2中含有氢元素的质量是______g。
【分析】根据相对分子质量为组成分子的各原子的相对原子质量之和,进行分析判断。根据化合物中各元素质量比=各原子的相对原子质量×原子个数之比,进行分析判断;根据丙氨酸的化学式;利用即可求得丙氨酸中氮元素的质量分数;根据丙氨酸的质量×氢元素的质量分数=氢元素的质量。
【解答】解:(1)丙氨酸的相对分子质量为12×3+1×7+16×2+14=89,故填:89;
(2)丙氨酸中c、h、、n元素间的质量比为:(12×3):(7×1):(16×2):14=36:7:32:14;故填:36:7:32:14;
(3)根据氮元素的质量分数公式,则丙氨酸中氮元素的质量分数=;故填:15.7%;
(4)8.9g c3h7n2中含有氢元素的质量是。故填:0.7。
28.为测定硫酸钠和硫酸镁固体混合物中硫酸镁的质量分数。某同学取固体混合物26.2g,向其中加入219.6g水,使其完全溶解配制成混合溶液。将200g一定溶质质量分数的氢氧化钠溶液平均分成5等份,依次加入到上述混合溶液中,生成沉淀的质量与加入氢氧化钠溶液的质量关系如下表:
试分析计算。
(1)m的值为 ______。
(2)固体混合物中硫酸镁的质量分数。(结果保留0.1%)
(3)恰好完全反应时,所得不饱和溶液中溶质的质量分数。
【分析】根据前四次,每次对应的沉淀的质量为1.45g,所以第三次的m=1.45×4=4.35,且第四次为恰好完全反应,结合对应的化学方程式以及生成的沉淀的质量(以第四次为准)求算硫酸镁的质量以及生成的硫酸钠的质量,进而求算对应的质量分数。
【解答】解:根据前四次,每次对应的沉淀的质量为1.45g,所以第三次的m=1.45×4=4.35,且第四次为恰好完全反应。设硫酸镁的质量为x,生成的硫酸钠的质量为y
恰好完全反应时,所得不饱和溶液中溶质的质量分数为
故答案为:(1)4.35;(2)45.8%;(3)7.1%。
A.电灯通电发光
B.水力发电
C.液化石油气燃烧
D.干冰升华
A.农业上合理使用农药化肥
B.焚烧方法处理塑料垃圾
C.不任意排放工业废水
D.推广使用清洁能源
A.
点燃酒精灯
B.
倾倒液体
C.
检查气密性
D.
给液体加热
A.氧气能支持燃烧,可做燃料
B.铁丝在氧气中燃烧生成三氧化二铁
C.硫在氧气中燃烧发出蓝紫色火焰
D.红磷在空气中燃烧产生大量白雾
A.H
B.2H
C.2N2
D.S
A.生铁和钢都属于金属材料
B.人呼出的气体中二氧化碳的含量比空气中低
C.酚酞溶液滴入稀盐酸变成红色
D.检查煤气泄漏用明火查看
A.5g
B.6g
C.7g
D.4g
A.④表示的粒子属于金属元素
B.①表示的粒子在化学反应中易失电子
C.①②③④表示四种不同元素
D.②④所表示的粒子化学性质相似
A.氧化钙、熟石灰、CaO、氧化物
B.氯化氢、盐酸、HCl、酸
C.氢氧化钠、火碱、NaOH、碱
D.碳酸氢钠、苏打、NaHCO3、盐
A.鸡蛋
B.小米粥
C.黄瓜
D.馒头
A.尿素
B.硝酸铵
C.碳酸钾
D.磷酸二氢铵
A
B
用燃烧的方法区分羊毛和涤纶
用品尝的方法区分糖水和石灰水
用肥皂水区分软水和硬水
闻到花香是因为分子不断运动
催化剂只能加快化学反应速率
洗涤剂能洗涤油污是因为它有乳化功能
C
D
用工业酒精勾兑白酒
用小苏打做糕点膨松剂
用硫酸铜做游泳池消毒剂
煤、石油、天然气是三大化石燃料
塑料、合成纤维、合成橡胶是三大合成材料
分子、原子、离子是构成物质的三种基本粒子
A.A
B.B
C.C
D.D
A.若A是稀硫酸,则生成物质中一定有水
B.若C、D是盐和水,则A、B不一定是酸和碱
C.若A是可溶性碱,B是可溶性盐,则C、D不可能是两种沉淀
D.若A、B、C、D都是化合物,则该反应不一定是复分解反应
A.NaCl=KCl=CaCl2
B.CaCl2=NaCl>KCl
C.CaCl2>NaCl=KCl
D.NaCl>CaCl2>KCl
加入的试剂
实验现象
实验结论
方法1
锌粒
A中无明显现象
B中产生气泡
A是______溶液;
B是______溶液
方法2
碳酸钠溶液
A中______;
B中______。
实验前C装置玻璃管内固体总质量/g
m1
实验后C装置玻璃管内固体总质量/g
m2
实验前D装置总质量/g
n1
实验后D装置总质量/g
n2
次数
第一次
第二次
第三次
第四次
第五次
氢氧化钠溶液质量/g
40
40
40
40
40
产生沉淀质量/g
1.45
2.9
m
5.8
5.8
相关试卷
这是一份黑龙江省绥化市2023年中考化学真题(含答案),共15页。试卷主要包含了选择题,填空题,实验与探究,计算题等内容,欢迎下载使用。
这是一份2023年黑龙江省绥化市中考化学试卷(含答案解析),共20页。
这是一份2023年黑龙江省绥化市中考化学真题(含答案),共11页。试卷主要包含了单选题,多选题,填空题,推断题,实验题,科学探究题,计算题等内容,欢迎下载使用。

