


人教版物理九年级第二十章《电和磁的典型例题分析》
展开
这是一份人教版物理九年级第二十章《电和磁的典型例题分析》,共7页。试卷主要包含了弄清电路连接,正确运用欧姆定律,确定电流变化等内容,欢迎下载使用。
解题思路:磁体的两极磁性最强,中间磁性极弱。为此,用一根铁棒的一端去靠近另一根铁棒的中间(如图1所示),若相互吸引,则该铁棒有磁性,若没有相互吸引,则该铁棒没有磁性。
点拨:一磁体的磁极对另一磁体磁性极弱的中间或没有磁性的钢铁物质都会吸引。
例2 一长方体从放在水平桌面上的小磁针的正上方向下靠近小磁针时,小磁针发生了偏转,说明长方体的周围存在 ;当长方体静止时,小磁针的指示方向如图2所示,请画出长方体周围的磁感线。
解题思路:磁场的基本性质是对处在其中的磁体产生力的作用。长方体从小磁针的正上方向下靠近小磁针时,小磁针发生了偏转,说明小磁针受到了力的作用,即长方体的周围存在着磁场。画磁体周围的磁感线,主要是如何确定它的方向。依据同名磁极相互排斥而远离,异名磁极相互吸引而靠近的道理,可知长方体的左端为S极,右端为N极,确定了条形磁体的极性,其磁感线的方向不难画出。依据小磁针在磁场中静止时N极所指的方向与磁场的方向和磁感线的方向的一致性,同样也可正确画出磁感线的方向。
点拨:运用N极指向、磁场方向、磁感线方向,N极所受力的方向的一致性。
例3 一根长方体钢块放在条形磁铁上(如图3所示),经过一段时间,钢块就会被 。钢块的左端是 (填N极或S极)。
解题思路:钢块磁化后与磁铁相互吸引在一起,依据同名磁极相互排斥,异名磁极相互吸引的道理,可知钢块左端是S极。
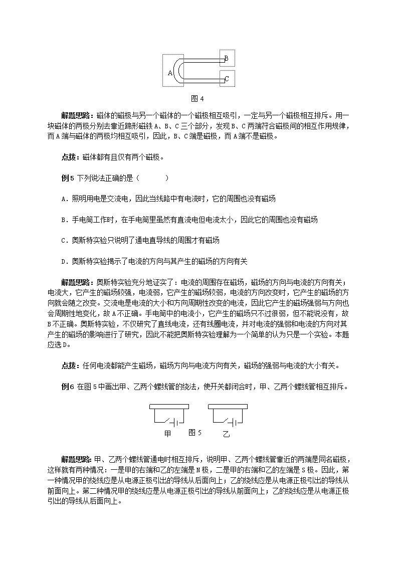
例4 如图4所示的蹄形磁铁,有人说:“蹄形磁铁A、B、C三个部分都是磁极。”这种说法对吗?
解题思路:磁体的磁极与另一个磁体的一个磁极相互吸引,一定与另一个磁极相互排斥。用一块磁体的两极分别去靠近蹄形磁铁A、B、C三个部分,发现B、C两端符合磁极间的相互作用规律,而A端与磁体的两极均相互吸引,因此,B、C端是磁极,而A端不是磁极。
点拨:磁体都有且仅有两个磁极。
例5 下列说法正确的是( )
A.照明用电是交流电,因此当线路中有电流时,它的周围也没有磁场
B.手电筒工作时,在手电筒里虽然有直流电但电流太小,因此它的周围也没有磁场
C.奥斯特实验只说明了通电直导线的周围才有磁场
D.奥斯特实验揭示了电流的方向与其产生的磁场的方向有关
解题思路:奥斯特实验充分地证实了:电流的周围存在磁场,磁场的方向与电流的方向有关;电流大,它产生的磁场较强,电流弱,它产生的磁场较弱,电流的方向改变时,它产生的磁场的方向就会随之改变。交流电是电流的大小和方向周期性改变的电流,因此它产生的磁场强弱与方向也会周期性地变化,故A不正确。手电筒中的电流小,它产生的磁场只不过很弱,但不能说没有,故B不正确。奥斯特实验,不仅研究了直线电流,还有线圈电流,并对电流的强弱和电流的方向对其产生的磁场的影响进行了研究,因此不能把奥斯特实验理解为一个简单的认为只是一个实验。本题应选D。
点拨:任何电流都能产生磁场,磁场方向与电流方向有关,磁场的强弱与电流的大小有关。
例6 在图5中画出甲、乙两个螺线管的绕法,使开关都闭合时,甲、乙两个螺线管相互排斥。
解题思路:甲、乙两个螺线管通电时相互排斥,说明甲、乙两个螺线管靠近的两端是同名磁极,这样就有两种情况:一是甲的右端和乙的左端是N极,二是甲的右端和乙的左端是S极。因此,第一种情况甲的绕线应是从电源正极引出的导线从后面向上;乙的绕线应是从电源正极引出的导线从前面向上。第二种情况甲的绕线应是从电源正极引出的导线从前面向上;乙的绕线应是从电源正极引出的导线从后面向上。
点拨:本题既运用了磁极间的相互作用,又运用了通电螺线管电流与磁极间的关系。
例7 如图6所示,当滑动变阻器的滑片P向右滑动时,下列说法中正确的是( )
A.示数变小,电压表示数变大,电磁铁磁性减弱
B.电流表示数变大,电压表示数变小,电磁铁磁性增强
C.电流表示数变小,电压表示数变小,电磁铁磁性减弱
D.电流表示数变大,电压表示数变大,电磁铁磁性增强
解题思路:
1、弄清电路连接:螺线管匝数多,导线很长,故螺线管有一定的电阻,这一电阻与滑动变阻器、电流表、电源组成串联电路,电压表测滑动变阻器的电压。
2、正确运用欧姆定律,确定电流变化。滑片P向右滑动,电路的总电阻变大,电压不变,故电流表示数变小;螺线管的电阻一定,通过螺线管的电流变小,它分得的电压一定变小了,故电压表的示数变大。
3、依据电流变化确定螺线管磁性变化,电流变小,磁性减弱。故选A。
点拨:通电螺线管的磁性强弱与电流的大小有关,电流越大,通电螺线管磁性越强,反之越弱。
例8 图中“⊙”表示通电直导线横截面上的电流是从纸里流向纸外的,“”表示通电直导线横截面上的电流是从纸外流向纸里的。根据图6给出的电流方向、磁感线方向和导线在磁场中的受力方向,画出图7中的导线受力的方向。
解题思路:作图8,不难比较出图7的受力方向为向上。
例9 如图所示的电动机,当开关闭合时,关于线圈的运动情况叙述正确的是( )
A.静止不动
B.将顺时针转动
C.将逆时针转动
D.可能顺时针转动,也可能逆时针转动
解题思路:观察图中给出的条件,发现处在磁场中的线圈没有处在平衡位置上,只要通电,就会转动,故A不正确。从图中还可以看出,开关闭合后,线圈中电流的方向是确定的,但相对的两个磁极没有标明N、S极,所以它们之间的磁场方向就有两种可能,或是水平向右,或是水平向左,因此线圈的转动方向就有了两种可能。故B、C都不正确。本题应选D。
点拨:通电导体在磁场中受力的方向是由磁场方向和电流的方向共同决定,缺一不可。
例10 两根较长的直导线相距很近且相互平行,当它们中通以强度较大方向相反的电流时,两根导线将会( )
A.靠近
B.远离
C.即不靠近也不远离
解题思路:通电导线周围的磁场用磁感线来描述是以通电导线上的点为圆心的同心圆,用右手握住直导线甲,拇指指向电流的方向,四指环绕的方向就是磁场的方向,这样在竖直剖面上甲导线的左侧磁感线是从纸里向外的,用“·”表示,甲导线的右侧磁感线是从纸外向里的,用“×”表示。乙导线就成了处在磁场里的通电导线,伸展左手,且拇指与四指垂直,让甲导线左侧的磁感线垂直穿过手心,四指指向乙导线的电流方向,拇指所指的向左的方向就是乙导线的受力方向,故选B。
点拨:两根通电导线的作用是通过磁场发生的,即它们彼此处在对方的磁场中,运用磁场对电流的作用就可以判断它们之间的相互作用关系。
例11 如图所示,“”表示闭合电路的一部分导体的横截面,箭头表示运动方向,“××”表示磁感线方向垂直于纸面向里,在各图中不能产生感应电流的是( )
A B C D
解题思路:A选项中磁感线的方向是从左向右,导体垂直纸面且从上向下运动,一定切割磁感线,产生感应电流。
B选项中磁感线的方向是从左向右,导体沿着磁感线的方向运动,不能切割磁感线,不能产生感应电流。
C选项中磁感线的方向是从上向下的,导体虽然静止不动,但磁体向右运动,磁感线就向右运动,磁感线经过与之相垂直的导体也就会被切割,导体中就会产生感应电流。
D选项中磁感线的方向与导体相平行,导体沿图示方向运动,不会切割磁感线,导体中不会产生电流。
点拨:能否在电路中产生感应电流,主要看具备了产生感应电流的条件没有。
例12 关于发电机的叙述正确的是( )
A.线圈中产生交流电,向外输出的是直流电的发电机是直流发电机
B.线圈中产生交流电,向外输出直流电的发电机是交流发电机
C.线圈中产生直流电,供给外电路的是交流电的发电机是交流发电机
D.线圈中产生交流电,向外输出的是交流电的发电机是交流发电机
解题思路:发电机线圈在每一周的旋转中,前半周与后半周切割磁感线的方向相反,线圈中产生的感应电流方向也相反,因此在线圈连续转动的过程中,线圈中电流的方向就会周期性地改变,即发电机线圈中产生的电流始终是交流电。
发电机线圈在每一周的旋转中,前半周与后半周切割磁感线的方向相反,线圈中产生的感应电流方向也相反,因此在线圈连续转动的过程中,线圈中电流的方向就会周期性地改变,即发电机线圈中产生的电流始终是交流电。
发电机是交流发电机,还是直流发电机,决定于线圈两端安装的是铜环,还是半环(换向器)。通过铜环向外电路输电,电刷与线圈的两端不会交替接触,外电路的电流与线圈中产生的电流方向始终一致,即外电路中也是交流电,这就是交流发电机。通过半环向外电路输电,电刷与线圈的两端交替接触,外电路中的电流方向就保持不变,这就是直流发电机。本题应选A。
点拨:发电机线圈中产生交流电,用滑环输出,外电路是交流电,用换向器输出,则为直流电
例13 线圈在磁场中的初始位置如图所示。若让线圈逆时针转动,这时外电路的电流方向是 。若使外电路的电流方向改变,可采取的方法有: 、 。
解题思路:
确定磁感线的方向──水平向右。
确定导体切割磁感线的方向──ab边向下切割磁感线,cd边向上切割磁感线。
运用右手定则确定──线圈内感应电流的方向是由d经c、b、到a,再流向电刷A,所以外电路的电流方向是从A经L到B。当线圈转过与磁感线垂直的位置后,电刷A将接触cd边的半环,电刷B将接触ab边的半环,ab边向上切割磁感线,cd边向下切割磁感线,线圈内感应电流的方向是由a经b、c、到d,由d流向电刷A,所以外电路的电流方向还是从A经L到B。(这就是直流发电机的工作过程)
使外电路中的电流方向改变,只改变线圈的转动方向或磁感线的方向即可。因此具体的方法是:使线圈顺时针转动、对换磁极的位置。
点拨:对发电机模型进行分析是我们应掌握的一项基本技能。
例14 如图所示,连有电流表的导轨处在磁场中,裸导线沿导轨向右做切割磁感线的运动时,两个电流表都有示数吗?
解题思路:将裸导线看成并联电路的干路,两个电流表处在支路中。
闭合电路的干路导体做切割磁感线的运动,这个导体中就会有感应电流,则支路中的电流表一定有电流通过。
点拨:本题考查的是产生感应电流的条件,和电路中形成持续电流。
相关试卷
这是一份中考物理复习 电和磁 练习,共11页。试卷主要包含了863公里等内容,欢迎下载使用。
这是一份鲁教版 (五四制)九年级下册第五节 磁生电同步训练题,共5页。试卷主要包含了下列说法错误的是等内容,欢迎下载使用。
这是一份2021年中考物理第二轮复习典型例题剖析及训练题--电学,共18页。