初中化学人教版九年级上册课题3 二氧化碳和一氧化碳第1课时教案设计
展开
这是一份初中化学人教版九年级上册课题3 二氧化碳和一氧化碳第1课时教案设计,共4页。教案主要包含了知识与技能,过程与方法,情感态度与价值观,自主学习,教师点拨,跟进训练,合作探究等内容,欢迎下载使用。
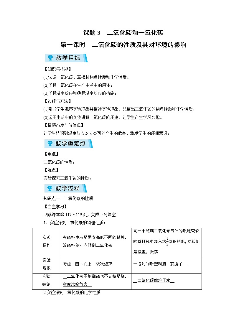
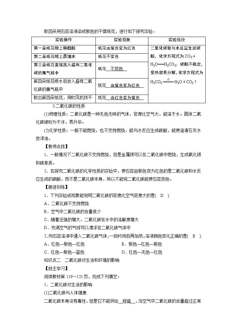
课题3 二氧化碳和一氧化碳第一课时 二氧化碳的性质及其对环境的影响【知识与技能】(1)认识二氧化碳,掌握其物理性质和化学性质。(2)了解二氧化碳在生产生活中的用途。(3)了解温室效应和缓解温室效应的措施。【过程与方法】(1)引导学生观察实验现象并描述实验现象,总结出二氧化碳的物理性质和化学性质。(2)运用生活中的实例讲解二氧化碳的用途,让学生产生学习兴趣。【情感态度与价值观】让学生认识到温室效应对人类可能产生的危害,激发学生的环保意识。【重点】二氧化碳的性质。【难点】实验探究二氧化碳的性质。知识点一 二氧化碳的性质【自主学习】阅读课本第117~119页,完成下列填空:1.实验探究二氧化碳的物理性质:实验操作在烧杯中点燃两支高低不同的蜡烛,沿烧杯壁向内倾倒二氧化碳向一个装满二氧化碳气体的质地较软的塑料瓶中加入约体积的水,立即旋紧瓶盖,振荡实验现象蜡烛__自下而上__依次熄灭一段时间后塑料瓶__变瘪了__实验结论__二氧化碳不能燃烧也不支持燃烧,密度比空气大____二氧化碳能溶于水__2.实验探究二氧化碳的化学性质取四朵用石蕊溶液染成紫色的干燥纸花,进行如下探究实验:实验操作实验现象实验结论第一朵纸花喷上稀醋酸纸花由紫色变为红色二氧化碳能与水反应生成碳酸,化学方程式为CO2+H2O===H2CO3;碳酸不稳定,受热容易分解,化学方程式为H2CO3H2O+CO2↑第二朵纸花喷上蒸馏水纸花不变色第三朵纸花直接放入盛有二氧化碳的集气瓶中纸花__不变色__第四朵纸花喷水后放入盛有二氧化碳的集气瓶中纸花__由紫色变为红色__取出第四朵纸花,用吹风机烘干纸花__由红色变为紫色__ 3.二氧化碳的性质(1)物理性质:二氧化碳是一种无色无味的气体,密度比空气大,能溶于水。固体二氧化碳被称为干冰,易升华。(2)化学性质:一般不能燃烧,也不支持燃烧,能与水反应生成碳酸,能使澄清石灰水变浑浊。【教师点拨】1.一般情况下二氧化碳不支持燃烧,但是金属镁可以在二氧化碳中燃烧,生成氧化镁和碳单质。2.在探究二氧化碳的化学性质的实验中,使石蕊由紫色变为红色的是二氧化碳和水反应生成的碳酸,而不是二氧化碳本身,所以不能说二氧化碳能使石蕊变色。【跟进训练】1.下列实验或现象能说明二氧化碳的密度比空气密度大的是( D )A.二氧化碳不支持燃烧B.空气中二氧化碳的含量很少C.随着压强的增大,二氧化碳在水中的溶解度增大D.充满空气的气球可以漂浮在二氧化碳气体中2.向石蕊溶液中通入二氧化碳气体,一段时间后再加热,溶液颜色变化正确的是( B )A.红色—紫色—红色 B.紫色—红色—紫色C.红色—紫色—蓝色 D.红色—无色—红色知识点二 二氧化碳对生活和环境的影响【自主学习】阅读教材第119~121页,完成下列填空:1.二氧化碳对生活的影响(1)二氧化碳与人体健康二氧化碳本身没有毒性,但是它不能供给__呼吸__,当空气中二氧化碳的含量超过正常值时,就会对人体产生影响。空气中二氧化碳的体积分数对人体的影响1%使人感到气闷、头昏、心悸4%~5%使人感到气喘、头痛、眩晕10%使人神志不清、呼吸停止,以致死亡(2)生活中二氧化碳的用途二氧化碳的性质二氧化碳的用途能溶于水并与水反应__制碳酸饮料__一般情况下不燃烧,也不支持燃烧,密度比空气大__用于灭火__二氧化碳的性质二氧化碳的用途是光合作用的反应物__作温室内植物的气体肥料__固态时易升华__作制冷剂,用于人工降雨__可以和多种物质反应__生产化工产品的原料__ 2.二氧化碳对环境的影响(1)温室效应大气中的二氧化碳气体就像温室的玻璃或塑料薄膜一样,既能让太阳光透过,又能使地面吸收的热量不易散失,起到了对地球保温的作用,这种现象叫做温室效应。能产生温室效应的气体除二氧化碳外,还有__臭氧__、甲烷、氟氯代烷(氟利昂)等。(2)自然界中二氧化碳的循环(3)温室效应增强的危害及防治措施危害①导致全球变暖,两极冰川融化,海平面上升,淹没部分沿海城市;②土地沙漠化,造成农业减产;③暴雨、洪水等灾害性和极端气候事件发生的频率和强度增加;④影响生态系统,改变生物多样性等防治措施①减少二氧化碳的排放:减少煤、石油、天然气等化石燃料的使用,更多使用风能、太阳能等清洁能源;促进节能产品和技术的进一步开发和普及,提高能源的生产和使用效率;倡导低碳生活等;②增加二氧化碳的吸收:大力植树造林,严禁乱砍滥伐;采用物理或化学方法人工吸收等 【合作探究】日常生活中如何避免二氧化碳过多造成的危险?答:二氧化碳的密度比空气大,容易积聚在地势低的地方,如干涸的深井中。有些地方还可能有产生二氧化碳的情况,如久未开启的菜窖,其中贮存的蔬菜会通过呼吸作用释放二氧化碳。进入这些地方之前,一定要做灯火试验,将点燃的蜡烛用木棍等伸入其中,观察蜡烛燃烧情况,如果蜡烛燃烧不旺或火焰熄灭,说明二氧化碳的含量较高,不能直接进入,要先进行通风换气。【教师点拨】干冰除了用于制冷及人工降雨,还常用于在舞台上营造云雾特效。要注意的是,我们看到的云雾,并不是干冰升华后的二氧化碳气体,而是水。这是因为干冰升华会吸收大量热量,空气的温度降低,水蒸气就液化成小液滴漂浮在空中,形成云雾。【跟进训练】1.下列不属于二氧化碳用途的是( C )A.人工降雨 B.灭火C.作火箭燃料 D.制碳酸饮料2.大气中二氧化碳含量增多会加剧温室效应,因此要提倡“低碳生活”。下列措施不利于减少碳排放的是( C )A.减少使用一次性筷子 B.用节能灯代替白炽灯C.大力发展火力发电 D.多步行或乘坐公交车完成本课相应练习部分,并预习下一课的内容。
相关教案
这是一份初中化学人教版九年级上册课题1 金刚石、石墨和C60第1课时教案及反思,共3页。教案主要包含了知识与技能,过程与方法,情感态度与价值观,自主学习,合作探究,教师点拨,跟进训练等内容,欢迎下载使用。
这是一份初中化学人教版九年级上册课题3 走进化学实验室第2课时教案及反思,共4页。教案主要包含了知识与技能,过程与方法,情感态度与价值观,自主学习,合作探究,教师点拨,跟进训练等内容,欢迎下载使用。
这是一份人教版九年级上册课题2 原子的结构第1课时教学设计,共3页。教案主要包含了知识与技能,过程与方法,情感态度与价值观,自主学习,合作探究,跟进训练,教师点拨等内容,欢迎下载使用。

