2020-2021学年内蒙古乌兰察布市集宁一中高一(上)期中物理试题含解析
展开
这是一份2020-2021学年内蒙古乌兰察布市集宁一中高一(上)期中物理试题含解析,共16页。试卷主要包含了请将答案正确填写在答题卡上,以下说法正确的是,关于质点,下列说法错误的是等内容,欢迎下载使用。
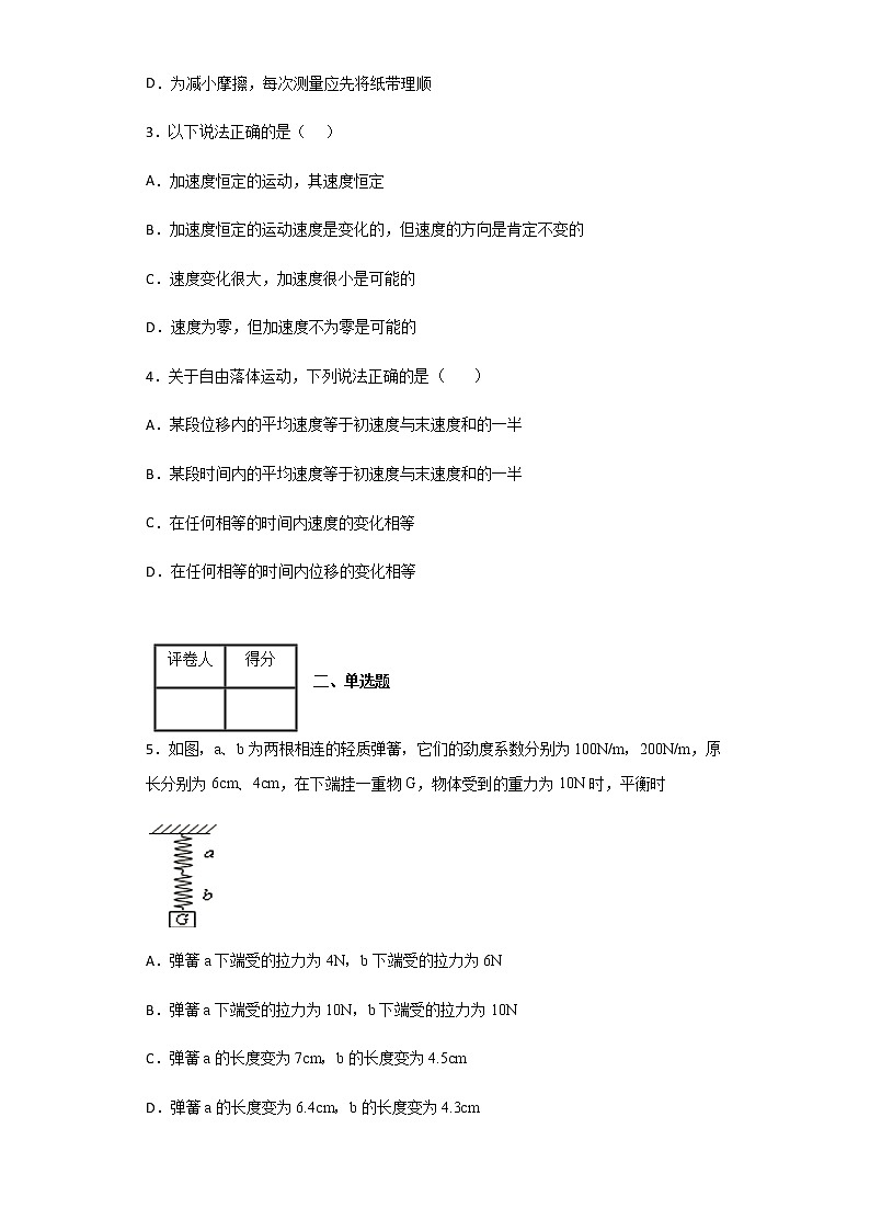
2020-2021学年内蒙古乌兰察布市集宁一中高一(上)期中试题物理考试时间:100分钟题号一二三四总分得分 注意事项:1.答题前填写好自己的姓名、班级、考号等信息2.请将答案正确填写在答题卡上 第I卷(选择题)请点击修改第I卷的文字说明 评卷人得分 一、多选题1.关于瞬时速度、平均速度、平均速率,下列说法正确的是( )A.瞬时速度是物体在某一位置或者是某一时刻的速度B.平均速度等于物体在某段时间内的位移与所用时间的比值C.平均速率就是平均速度的大小D.做变速运动的物体,平均速度是指物体通过路程和所用时间的比值2.关于打点计时器的使用,下列说法中正确的是( )A.打点计时器应用低压交流电源,交流电频率为50HzB.纸带必须穿过限位孔,并注意把纸带压在复写纸的上面C.要先通电,后释放纸带,纸带通过后立即切断电源D.为减小摩擦,每次测量应先将纸带理顺3.以下说法正确的是( )A.加速度恒定的运动,其速度恒定B.加速度恒定的运动速度是变化的,但速度的方向是肯定不变的C.速度变化很大,加速度很小是可能的D.速度为零,但加速度不为零是可能的4.关于自由落体运动,下列说法正确的是( )A.某段位移内的平均速度等于初速度与末速度和的一半B.某段时间内的平均速度等于初速度与末速度和的一半C.在任何相等的时间内速度的变化相等D.在任何相等的时间内位移的变化相等 评卷人得分 二、单选题5.如图,a、b为两根相连的轻质弹簧,它们的劲度系数分别为100N/m,200N/m,原长分别为6cm、4cm,在下端挂一重物G,物体受到的重力为10N时,平衡时A.弹簧a下端受的拉力为4N,b下端受的拉力为6NB.弹簧a下端受的拉力为10N,b下端受的拉力为10NC.弹簧a的长度变为7cm,b的长度变为4.5cmD.弹簧a的长度变为6.4cm,b的长度变为4.3cm6.关于质点,下列说法错误的是( )A.物体能否看做质点,不能由体积的大小判断B.物体能否看做质点,不能由质量的大小判断C.物体能否看做质点,不能由物体是否做直线运动判断D.研究月相时,可以把月球视为质点7.以下说法正确的是( )A.物体沿直线单方向运动时,通过的路程就是位移B.路程为零时位移一定为零;位移为零时路程不一定为零C.速度大小与位移成正比,与时间成反比D.速度大小不变的物体,其加速度必定不变8.在匀变速直线运动中,下列说法中正确的是( )A.相同时间内位移的变化相同 B.相同时间内速度的变化相同C.相同时间内加速度的变化相同 D.相同路程内速度的变化相同9.火车从车站由静止开出作匀加速直线运动,最初1min内行驶540m,则它在最初10s内行驶的距离是( )A.90m B.45m C.30m D.15m10.一物体做匀减速直线运动,初速度为10m/s,加速度大小为1m/s2,则物体在停止运动前ls内的平均速度为:A.5.5 m/s B.5 m/s C.l m/s D.0.5 m/s11.A、B、C三点在同一直线上,一个物体自A点从静止开始作匀加速直线运动,经过B点时的速度为v,到C点时的速度为2v,则AB与BC两段距离大小之比是( )A.1:4 B.1:3 C.1:2 D.1:112.一辆汽车从车站由静止出发,做匀加速直线运动。运动一段时间之后司机发现一乘客未上车,立即紧急刹车,做匀减速直线运动。从启动到停止,总共用时10秒,前进了20米,在此过程中,汽车的最大速度是( )A.1.5m/s B.3m/s C.4m/s D.无法确定13.做匀加速直线运动的质点,连续经过A、B、C三点,已知AB=BC,且已知质点在AB段的平均速度为3m/s,在BC段的平均速度为6m/s,则质点在AC段平均速度为( )A.4m/s B.4.5m/s C.5m/s D.5.5m/s 第II卷(非选择题)请点击修改第II卷的文字说明 评卷人得分 三、实验题14.某同学在用小车做“测定匀变速直线运动的加速度”实验中,从打出的若干纸带中选出了如图甲所示的一条(每两点间还有四个点没有画出来),上边的数字为相邻两计数点之间的距离,打点计时器的电源频率为50赫兹;(1)计算出打下A、B、C、D、E点时的小车的瞬时速度:vA=____m/s,vB=____m/s, vC=_____m/s, vD=____m/s, vE=______m/s;(2)请在图中画出小车的图像____,根据图像求出小车做匀变速直线运动的加速度a=____m/s2。 评卷人得分 四、解答题15.一物体以10m/s的初速度做匀加速直线运动,加速度为2m/s2,求它在第4秒内的位移。16.一辆汽车做匀减速直线运动,加速度大小为,某一秒内位移为5米,此后还能运动多远?17.一个质点做自由落体运动,已知最后一秒下落高度是总高度的,求物体下落高度?()18.一辆汽车在十字路口等候绿灯。当绿灯亮时,汽车以2米每二次方秒的加速度开始行驶,恰在这时,一辆自行车以6米每秒的速度匀速驶来,从后边超过汽车,求:(1)汽车追上自行车之前两车间的最大距离;(2)追上自行车时汽车的速度。19.一物块从A点开始作初速度为零的匀加速直线运动,经过一段时间到了B点,到B点后加速度反向,经过相同的时间物块回到了A点,试求两过程中的加速度大小之比。
参考答案1.AB【详解】A.瞬时速度是与某一时刻或者某一位置相对应的速度,故A正确;B.平均速度是物体通过的位移与所用时间的比值,故B正确;C.平均速率是路程与所用时间的比值,平均速度是指位移与所用时间的比值,所以平均速率并非平均速度的大小,只有物体做单方向运动时平均速率才是平均速度的大小,故C错误;D.平均速度等于位移与时间的比值,不是路程与时间的比值,故D错误。故选AB。2.CD【详解】A.电磁打点计时器应用低压交流电源,交流电频率为50Hz,电火花打点计时器使用交流电压为220V,A错误;B.纸带必须穿过限位孔,并注意把纸带压在复写纸的下面,B错误;C.要先通电,后释放纸带,纸带通过后立即切断电源,C正确;D.每次测量先将纸带理顺,会减小纸带与限位孔间的摩擦,D正确。故选CD。3.CD【详解】A.加速度恒定的运动其速度变化率恒定,速度一定变化,故A错误;B.加速度恒定的运动,速度变化量的方向是恒定不变的,但速度的方向不一定是恒定不变的,故B错误;C.速度变化很大,如果所用时间也很长,则加速度可能很小,故C正确;D.速度为0但加速度不为0是可能的,如竖直上抛运动在最高点时,故D正确。故选CD。4.ABC【详解】AB.自由落体运动是一种特殊的匀加速直线运动,所以某段时间内(某段位移内)的平均速度故AB正确;C.自由落体运动是一种特殊的匀加速直线运动,速度v=gt△v=g△t所以在任何相等的时间内速度的变化相等,故C正确;D.自由落体运动满足∆h=g∆t2即任何连续相等时间内的位移之差相等,即在任何连续相等的时间内位移的变化相等,故D错误。故选ABC。5.B【分析】轻质弹簧受到的重力不计;对物体受力分析,根据平衡条件得到b弹簧的拉力,对b弹簧和物体的整体分析得到a弹簧的拉力;然后根据胡克定律求解伸长量.【详解】A、B、对b和重物整体分析,可知a下端所受的拉力等于重物的重力,即为10N.同理,可知B下端受到的拉力也是10N.故A错误,B正确;C、D、根据胡克定律得,a弹簧的伸长量为cm,b弹簧的伸长量:=5cm.故CD错误.故选B。6.D【详解】ABC.根据质点的概念,当物体的形状和大小对于我们所研究的问题相比可以忽略不计没有影响时,则可把物体看作是质点,所以物体能否看做质点,不能由体积的大小判断,不能由质量的大小判断,不能由物体是否做直线运动判断,ABC正确,不符合题意;D.研究月相时,不能忽略月球的大小,故不可以把月球视为质点,D错误,符合题意。故选D。7.B【详解】A.物体沿直线单方向运动时,通过的路程等于位移的大小,A错误;B.路程为零时位移一定为零,位移为零,路程不一定为零,例如物体沿一个圆周运动一周时,路程不为零,位移为零,B正确;C.物体的速度与位移和时间无关,C错误;D.速度大小不变的物体,其加速度不一定不变,例如匀速圆周运动运动,D错误。故选B。8.B【详解】A.根据公式,可知位移和时间的关系不是线性关系,位移不随时间均匀变化,A错误;B.由公式知,速度随时间均匀变化,则相同时间内速度的变化相同,B正确;C.匀变速直线运动的加速度不变,C错误;D.匀变速直线运动加速度不变,根据,可知由于速度变化,当位移相同时,所用的时间不同,则速度变化不同,D错误。故选B。9.D【详解】试题分析:根据可得所以在最初的10s内的位移,故D正确.点评:解决本题的关键掌握匀变速直线运动的位移时间公式10.D【详解】匀减速到零的运动反向为初速度为零的匀加速,所以停止前1s的位移为:,所以平均速度为:,ABC错误D正确.11.B【详解】ABCD.对AB过程,由匀变速直线运动的速度与位移的关系式可得解得对BC过程可得解得所以AB与BC的位移大小之比为,故选ACD错误,B正确。故选B。12.C【详解】设最大速度为v,则根据平均速度公式,汽车加速过程和减速过程的平均速度均为,则有解得故选C。13.A【详解】质点在AB段运动的时间为在BC段运动的时间为所以在AC段平均速度为A. 4m/s与计算相符,故A正确.B. 4.5m/s与计算不符,故B错误.C. 5m/s与计算不符,故C错误.D. 5.5m/s与计算不符,故D错误.14.0.61 0.81 1.00 1.18 1.39 图见解析 1.93 【详解】(1)[1][2][3][4][5]由于相邻计数点间还有四个点未画出,所以相邻的计数点间的时间间隔T=0.1s,根据匀变速直线运动中时间中点的速度等于该过程中的平均速度,得 (2)[6]作图时注意,尽量使描绘的点落在直线上,若不能落地直线上,尽量让其分布在直线两侧.
[7]利用求得的数值作出小车的v-t图线(以打A点时开始记时),并根据图线求出小车运动的加速度15.17m【详解】根据可得 代入数据可得16.4m【详解】设此1s初的速度为v,则由可得解得v=6m/s则此后还能运动的距离为17.125m【详解】设总时间为t,下落的高度为h,则解得h=125m18.(1)9m;(2)12m/s【详解】(1)汽车追上自行车前两车速度相等时距离最大。根据速度时间关系知此过程中经历的时间所以此过程中自行车的位移为自行车的位移为所以两车相遇前的最大距离为(2)汽车启动后追上自行车时两车的位移相等,根据位移时间关系可得解得此时汽车的速度为19.1:3【详解】根据物体的运动规律,物体做匀加速运动位移与匀减速运动(可返回)的合位移为零,可得可得a1:a2=1:3
相关试卷
这是一份2022-2023学年内蒙古乌兰察布市集宁一中高一(上)期末物理试卷(含答案解析)
这是一份2022-2023学年内蒙古乌兰察布市集宁二中高一(上)期末物理试卷(含答案解析)
这是一份2022-2023学年内蒙古乌兰察布市集宁二中高一(上)期中物理试卷(含答案解析),共10页。试卷主要包含了5mC,8公里,下列相关说法正确的是,5m/s2,1s由静止释放一个同样的小球,【答案】C,【答案】A,【答案】D,【答案】BC等内容,欢迎下载使用。

