物理4 探究光的折射规律第2课时教案设计
展开
这是一份物理4 探究光的折射规律第2课时教案设计,共3页。教案主要包含了知识与技能,过程与方法,情感、态度与价值观,自主学习,合作探究,教师点拨,跟进训练等内容,欢迎下载使用。
【知识与技能】
1.能用光的折射规律解释光的折射现象.
2.了解全反射.
【过程与方法】
1.通过观察,认识到生活中的折射现象.
2.利用所学知识简单分析和归纳生活中的光的折射现象,体验由于折射带来的错觉.
【情感、态度与价值观】
1.初步领略折射现象的美妙,培养亲近自然及善于思考的习惯.
2.对学生进行安全教育,增强学生的安全意识.
【重点】
理解光的折射.
【难点】
解释生活中常见的折射现象.
知识点一 生活中和自然中的折射现象
【自主学习】
阅读课本P63,完成以下问题:
我们站在岸上看水中的物体时,觉得物体离水面更__近__了.这是由于光从__水__中斜射入__空气__中时,折射角__大于__入射角.我们逆着光线看过去,认为光是从物体上方的点发出的,所以看到是光线经过折射形成的__虚__像.
【合作探究】
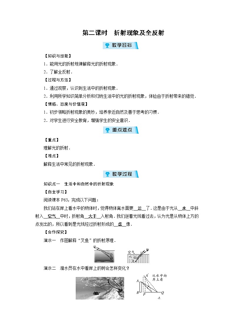
演示一 作图解释“叉鱼”的折射原理.
演示二 潜水员在水中看岸上的树会怎样变化?
演示三 海市蜃楼
形成海市蜃楼时,远处物体有一些射向空中的光线,由于不同高度空气的疏密不同而发生折射,逐渐弯向地面,进入观察者的眼睛,逆着光望去,就看见了远处的物体.
演示四 水中的筷子为什么向上弯折
【教师点拨】
1.人眼看见物体是有光射入人的眼中,不要将箭头画成由眼向外的方向,人的眼睛本身并不发光,要作射入人眼的光线.
2.两条以上光线的反向延长线相交处是虚像的位置,一条延长线无法确定位置.
3.折射所成虚像只是人根据光沿直线传播经验的一种判断,实物的真实位置需要找准,这也就是渔人叉鱼时应判断鱼的像比鱼高且稍向后移.
4.人在岸上看水中的物体或在水中看岸上的物体,虚像位置均比实物高.
【跟进训练】
1.如图所示的四种情景中,属于光的折射现象的是( B )
2. 陶瓷茶杯底部放有一枚硬币,人移动到某一位置时看不见硬币(如图甲),往茶杯中倒入一些水后,又能够看见硬币了(如图乙).造成“看不见”和“又看见了”的原因分别是( A )
甲 乙
A.光的直线传播和光的折射
B.光的直线传播和光的反射
C.光的反射和光的折射
D.光的反射和光的直线传播
知识点二 全反射
【自主学习】
阅读课本P65,完成以下问题:
当光从水或其他介质斜射入空气中时,入射角增大到某一角度,使折射角达到90°时,折射光会完全消失,入射光全部被反射回来,这种现象叫做__全反射__.
【合作探究】
探究 全反射现象
1.如图所示,使光从水中进入空气,你看到了什么现象?
答:发生折射,且折射角大于入射角.
2.当入射角不断增大时,你又看到了什么现象?
答:折射角也不断增大,最后消失.
【教师点拨】
产生全反射的条件是:①光必须由__光密__介质射向__光疏__介质;②入射角必须__大于__或__等于__临界角(C).
1.常见的折射现象:筷子在水中“折断”了、海市蜃楼、池水变浅、钢笔错位等.
2.发生全反射的条件.
完成本课对应训练.
相关教案
这是一份粤沪版八年级下册5 探究杠杆的平衡条件第2课时教学设计及反思,共3页。教案主要包含了知识与技能,过程与方法,情感、态度与价值观,自主学习,合作探究,教师点拨,跟进训练等内容,欢迎下载使用。
这是一份粤沪版八年级下册第七章 运动和力2 怎样比较物体运动的快慢教案,共5页。教案主要包含了知识与技能,过程与方法,情感、态度与价值观,自主学习,合作探究,教师点拨,跟进训练等内容,欢迎下载使用。
这是一份粤沪版八年级下册第六章 力和机械3 重力第2课时教案,共5页。教案主要包含了知识与技能,过程与方法,情感、态度与价值观,自主学习,合作探究,教师点拨,跟进训练等内容,欢迎下载使用。

