

2021学年第二节 声音的特性第1课时教学设计及反思
展开【知识与技能】
1.了解声音的特性.
2.知道乐音的音调跟发音体的振动频率有关;响度跟发音体的振幅有关.
3.音色的概念及其相关因素;了解不同发声体发出乐音的音色不同.
【过程与方法】
通过做“音调与频率有关”、“响度与振幅有关”的实验,进一步了解和学习物理学研究问题的方法.
【情感、态度与价值观】
体会现实世界物体的发声是丰富多彩的,从而更加热爱世界,热爱科学,热爱生活.
【重点】
1.让学生在探究中体会和理解音调、响度.
2.通过实验探究音调、响度与什么因素有关.
3.音色及其影响因素.
【难点】
1.音调与响度的区分.
2.音色及其影响因素.
知识点一 响度
【自主学习】
阅读课本P40-41,完成以下问题:
1.人们将有规律的、好听悦耳、使人愉快的声音叫做乐音;无规律的、难听刺耳、让人心烦的声音叫做噪声.
2.物理学中,声音的强弱叫做响度;声音强弱的单位用分贝(dB)表示.
3.物理学中用振幅来描述物体振动的幅度.
4.物体的振幅越大,产生声音的响度越大.
5.人听到声音是否响亮,除跟发声体发声时的响度有关外,还跟人距离发声体的远近有关.
【合作探究】
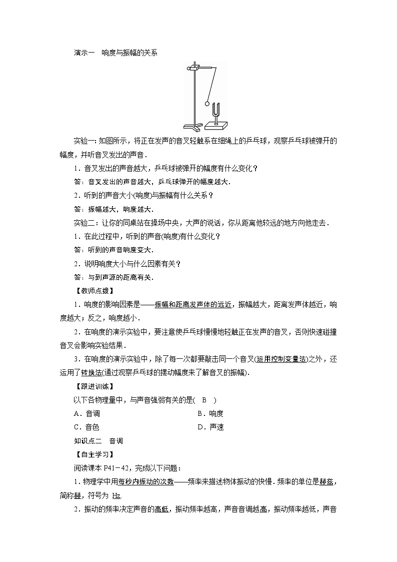
演示一 响度与振幅的关系
实验一:如图所示,将正在发声的音叉轻触系在细绳上的乒乓球,观察乒乓球被弹开的幅度,并听音叉发出的声音.
1.音叉发出的声音越大,乒乓球被弹开的幅度有什么变化?
答:音叉发出的声音越大,乒乓球弹开的幅度越大.
2.听到的声音大小(响度)与振幅有什么关系?
答:振幅越大,响度越大.
实验二:让你的同桌站在操场中央,大声的说话,你从距离他较远的地方向他走去.
1.在此过程中,听到的声音(响度)有什么变化?
答:听到的声音响度变大.
2.说明响度大小与什么因素有关?
答:与到声源的距离有关.
【教师点拨】
1.响度的影响因素是——振幅和距离发声体的远近,振幅越大,距离发声体越近,响度越大;反之,响度越小.
2.在响度的演示实验中,要注意使乒乓球慢慢地轻触正在发声的音叉,否则快速碰撞音叉会影响实验结果.
3.在响度的演示实验中,除了每一次都要敲击同一个音叉(运用控制变量法)之外,还运用了转换法(通过观察乒乓球的摆动幅度来了解音叉的振幅).
【跟进训练】
以下各物理量中,与声音强弱有关的是( B )
A.音调 B.响度
C.音色 D.声速
知识点二 音调
【自主学习】
阅读课本P41-42,完成以下问题:
1.物理学中用每秒内振动的次数——频率来描述物体振动的快慢.频率的单位是赫兹,简称赫,符号为 Hz.
2.振动的频率决定声音的高低,振动频率越高,声音音调越高,振动频率越低,声音音调越低.
【合作探究】
演示二 音调与振动快慢的关系
实验一:如图所示,把一根塑料尺按在桌面上,露出桌面一定的距离,用力拨动塑料尺,观察塑料尺振动的快慢,听发出的声音;缩短塑料尺露出桌面的长度,再以大致相同的力拨动塑料尺,仔细观察塑料尺的振动快慢,听发出的声音.并回答以下问题.
1.塑料尺露出桌面的长度越长,塑料尺振动越快?还是露出桌面的长度越短,塑料尺振动越快?
答:露出桌面的长度越短,塑料尺振动越快.
2.这个实验表明,声音的高低跟物体振动的快慢存在怎样的关系?
答:振动得越快,音调越高.
实验二:在水平桌面上放一铁制容器,不断往铁制容器中倒水,同时用同样的力敲击铁制容器发声,倾听声音的变化.
1.随着容器内水量的增多,听到的声音有没有变化?
答:有变化.
2.容器中水越多,水振动的快慢如何?
答:水越多,水振动得越慢.
3.听到的声音和物体的振动快慢有什么关系?
答:水振动得越慢,听到的声音的音调越低.
【教师点拨】
1.与音调有关的因素是——频率,频率越高,音调越高;频率越低,音调越低.
2.在学习音调的时候,首先应通过一些事例来帮助学生明白物理学中声音的高低(即音调高低)的含义.如对蚊子的声音与牛的声音进行对比,蚊子声音要高些,但小些,牛的声音要低些,但大些.这样可以让学生认识到物理学中声音的“高低、大小”与生活中常讲声音的“高低、大小”是有所不同的.
3.在探究是什么因素影响声音音调高低问题的时候,应注意保持振动的幅度不变(即每一次用力大小不变),只改变振动的快慢,以避免声音响度不同对要探究的问题造成干扰.
【跟进训练】
1.如图所示,将一把钢尺紧按在桌面上,一端伸出桌面适当的长度,拨动钢尺,就可听到钢尺振动发出的声音.逐渐增加钢尺伸出桌面的长度,钢尺振动发出声音的音调会逐渐变低.
2.丽娜同学在观察小提琴、二胡等乐器的弦振动时猜测:即使在弦松紧程度相同的条件下,发声的音调高低还可能与弦的粗细、长短及弦的材料有关.于是丽娜找来了各种不同的琴弦,想通过实验进行探究.琴弦的编号及情况如下表所示.
(1)丽娜同学想探究琴弦发声的音调高低与琴弦的材料的关系,请你帮她选用表中编号为( A )的琴弦.
A.D和E B.C和B
C.C和D D.A和D
(2)丽娜同学想探究琴弦发声的音调高低与琴弦的粗细的关系,请你帮她选用表中编号为( D )的琴弦.
A.C和E B.B和D
C.A和C D.A和B
(3)探究过程通常采用下列一些步骤:
①实验研究;②分析归纳;③提出问题(或猜想);④得出结论.你认为丽娜要完成本探究实验的过程,采用的合理顺序应该是( B )
A.③②①④ B.③①②④
知识点三 音色
【自主学习】
阅读课本P42-43,完成以下问题:
不同发声体的材料、结构不同,发出声音的音色就不同.
【合作探究】
演示三 音色
实验一:让一个同学用手帕蒙住眼睛,找几个同学喊蒙住眼睛的同学的名字,让他“听音辨人”,每个同学蒙眼一次,看谁辨得又快又准.
1.听音辨人的依据是什么?
答:因为不同的人音色不同.
2.产生上述现象的原因是什么?
答:是因为发声体不同.
实验二:拿一根筷子轻轻地敲击一个结构完整的瓷碗,仔细听听它发出的声音;再拿这根筷子轻轻地敲击同样的但已经破了的瓷碗,仔细听听它发出的声音.可以发现它们发出声音的音色相同吗?
答:发出声音的音色不同.
【教师点拨】
1.音色是由发声体本身决定的,发声体变化,音色也将变化.
2.同一人的音色随着年龄增长以及饮食、起居、健康、训练等因素而变化.
【跟进训练】
有一种专门存放贵重物品的“银行”,当人们存放了自己的贵重物品后,要用仪器记录下自己的“手纹”“眼纹”“声纹”等,以便今后用这些细节独有的特征才能亲自取走物品,防止被别人取走.这里的“声纹”记录的是人说话的( C )
A.音调 B.响度
C.音色 D.三者都有
1.音调的高低由声源振动的频率决定,频率越高,音调越高.
2.影响响度的因素:振幅的大小、距离发声体的远近和声音的传播方式有关.振幅越大,距离发声体越近,传播方向越集中,则声音的响度越大.
3.音色是指声音的品质,由发声体本身的材料、结构决定.
4.音色是辨别不同发声体的依据.
5.不同发声体发出的声音的音色不同,但音调、响度可能相同.
完成本课对应训练.控制条件编号
琴弦的材料
琴弦的长度/cm
琴弦的横截面积/mm2
A
钢
30
0.3
B
钢
30
0.6
C
尼龙丝
40
0.5
D
铜
50
0.5
E
尼龙丝
50
0.5
2021学年第六章 熟悉而陌生的力第一节 力教案: 这是一份2021学年第六章 熟悉而陌生的力第一节 力教案,共6页。教案主要包含了知识与技能,过程与方法,情感、态度与价值观,自主学习,合作探究,教师点拨,跟进训练等内容,欢迎下载使用。
沪科版第一节 光的反射第1课时教案及反思: 这是一份沪科版第一节 光的反射第1课时教案及反思,共5页。教案主要包含了知识与技能,过程与方法,情感、态度与价值观,自主学习,合作探究,教师点拨,跟进训练等内容,欢迎下载使用。
沪科版八年级全册第一节 动与静教案: 这是一份沪科版八年级全册第一节 动与静教案,共5页。教案主要包含了知识与技能,过程与方法,情感、态度与价值观,自主学习,合作探究,教师点拨,跟进训练等内容,欢迎下载使用。