


安徽省滁州市定远县育才学校2021-2022学年高三上学期第二次月考生物【试卷+答案】
展开
这是一份安徽省滁州市定远县育才学校2021-2022学年高三上学期第二次月考生物【试卷+答案】,共13页。试卷主要包含了选择题,非选择题等内容,欢迎下载使用。
2021-2022学年高三年级上学期第二次月考试卷生物试题一、选择题(本大题共24小题,共48分)下列说法正确的是( )A. 病毒在生命系统中不属于细胞层次但属于个体层次
B. 一株水稻的生命层次从简单到复杂依次包括细胞、组织、器官和个体
C. 细胞学说认为一切生物都是由细胞发育而来的,并由细胞及其细胞产物构成
D. 细胞学说阐明了生物体的统一性和多样性一项来自康奈尔大学的研究揭示了体内蛋白分选转运装置的作用机制,即为了将细胞内的废物清除,细胞膜塑形蛋白会促进囊泡(分子垃圾袋)形成,将来自细胞区室表面旧的或受损的蛋白质带到了内部“回收利用工厂”,在那里将废物降解,使组件获得重新利用。下列相关叙述,正确的是()A. 细胞膜塑形蛋白在合成过程中,场所由核糖体提供,动力可由叶绿体提供
B. “分子垃圾袋”应主要由磷脂和蛋白质构成
C. “回收利用工厂”可能是溶酶体,“组件”可能是氨基酸或核苷酸
D. 人体细胞内能形成囊泡的细胞器有内质网、高尔基体和中心体等早餐的营养直接影响着全天的精神状态,今天学校食堂早餐为:猪肉包子、牛肉包子、花生、大米粥、豆浆、牛奶、煮鸡蛋和各种凉拌蔬菜。下列叙述错误的是A. 该早餐中至少包括了淀粉和纤维素两类植物多糖
B. 摄入过多猪肉、花生又缺乏运动时,可能导致肥胖
C. 取大米粥样液加入斐林试剂无砖红色沉淀出现说明不含还原性糖
D. 牛肉、豆浆、牛奶、煮鸡蛋富含蛋白质,可以提供一些必需氨基酸某实验室用两种方式进行酵母菌酒精发酵(均以葡萄糖为底物)。甲发酵罐中保留一定量的氧气,乙发酵罐中没有氧气,其余条件相同且适宜。实验过程中每小时测定两发酵罐中氧气和酒精的物质的量,记录数据并绘成如下的坐标图。据此判断下列说法正确的是()
A. 甲、乙两发酵罐分别在第9h和第6h无氧呼吸速率最快
B. 甲、乙两发酵罐分别在第3h和第0h开始进行无氧呼吸
C. 甲、乙两发酵罐实验结果表明酵母菌为异养厌氧型生物
D. 在实验结束时甲、乙两发酵罐中产生的二氧化碳之比为8︰5将若干生理状况基本相同,长度为3 cm的鲜萝卜条分为四组,分别置于三种浓度相同的溶液(实验组)和清水(对照组)中,测量每组萝卜条的平均长度,结果如图。据图分析,下列叙述错误的是
A. 对照组中萝卜条长度增加较少的原因是细胞壁的伸缩性较小
B. 蔗糖溶液中的萝卜条不能恢复原长度是因为蔗糖不能进入细胞
C. 实验曲线图推测出萝卜细胞膜上运载葡萄糖的载体比甘油载体数量少
D. 实验结束后,实验组中的萝卜条的细胞液浓度都比实验前大下图表示组成细胞的元素、化合物及其生理作用,其中a,b,c,d代表小分子物质,甲、乙、丙、代表大分子物质,下列叙述正确的是()
A. 物质a,b,c分别是葡萄糖、氨基酸、核糖核苷酸
B. 在人体细胞中的b有20种,成人体内有12种可以自身合成
C. 物质甲中的N主要存在于氨基中,物质丙中的N主要存在于碱基中
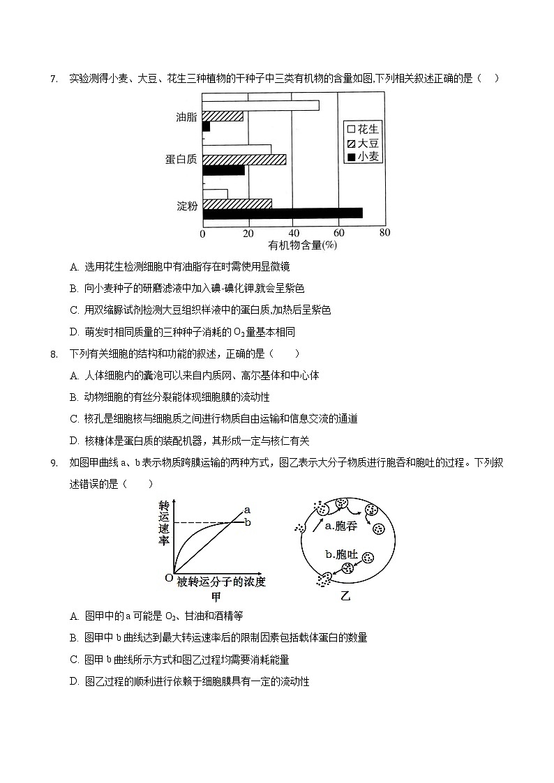
D. 用苏丹Ⅲ可以检测物质d,可将其染成橘黄色实验测得小麦、大豆、花生三种植物的干种子中三类有机物的含量如图,下列相关叙述正确的是( )
A. 选用花生检测细胞中有油脂存在时需使用显微镜
B. 向小麦种子的研磨滤液中加入碘-碘化钾,就会呈紫色
C. 用双缩脲试剂检测大豆组织样液中的蛋白质,加热后呈紫色
D. 萌发时相同质量的三种种子消耗的O2量基本相同下列有关细胞的结构和功能的叙述,正确的是( )A. 人体细胞内的囊泡可以来自内质网、高尔基体和中心体
B. 动物细胞的有丝分裂能体现细胞膜的流动性
C. 核孔是细胞核与细胞质之间进行物质自由运输和信息交流的通道
D. 核糖体是蛋白质的装配机器,其形成一定与核仁有关如图甲曲线a、b表示物质跨膜运输的两种方式,图乙表示大分子物质进行胞吞和胞吐的过程。下列叙述错误的是( )
A. 图甲中的a可能是O2、甘油和酒精等
B. 图甲中b曲线达到最大转运速率后的限制因素包括载体蛋白的数量
C. 图甲b曲线所示方式和图乙过程均需要消耗能量
D. 图乙过程的顺利进行依赖于细胞膜具有一定的流动性科学家对白虎与黄虎的相关基因组分析,发现白虎毛色的形成,是由于某转运蛋白质第477位氨基酸位置上丙氨酸转变成了缬氨酸,导致色素水平下降,白虎的生理健康状况与黄虎没有差异。下列相关叙述正确的是( )A. 白虎是由基因突变引起的白化病个体
B. 决定白虎毛色和人的白化病症状的突变基因控制的途径是不同的
C. 白虎毛色的形成可能是DNA分子中碱基对的增添或缺失造成的
D. 白虎的观赏价值和科研价值分别体现了生物的直接价值和间接价值某实验小组为了探究细胞膜的通透性,将小鼠肝细胞在体外培养一段时间后,检测培养液中的氨基酸、葡萄糖和尿素含量,发现它们的含量发生了明显的变化(如图),以下分析合理的是( )
A. 培养液中葡萄糖和氨基酸含量降低,这肯定是协助扩散的结果
B. 培养液中尿素含量升高,推测其是细胞代谢的产物,且能过膜
C. 氨基酸和葡萄糖都能进入细胞,说明细胞膜不具有选择透过性
D. 转氨酶在肝细胞内,正常情况下不会排出胞外,若在细胞培养液中检测到该类酶,则是细胞胞吐作用排出的如图表示某二倍体生物(2n=4)细胞分裂时有关物质或结构数量变化的相关曲线片段。下列叙述错误的是( )A. 若曲线表示减数第一次分裂中核DNA分子数目变化部分过程,则a=4
B. 若曲线表示有丝分裂中染色体数目变化部分过程,则a=4
C. 若C点以后发生着丝点分裂,则曲线可表示有丝分裂中染色体数量变化
D. 若曲线表示核DNA含量变化,则在有丝分裂和减数分裂中BC段都发生细胞质分裂下列关于DNA复制的叙述,正确的是( )A. 发生在细胞有丝分裂、减数分裂前的间期
B. 以一条脱氧核苷酸链作为模板
C. DNA双螺旋结构全部解旋后,才开始复制
D. 脱氧核苷酸在DNA酶的作用下连接合成新的子链对如图柱形图相关含义的叙述中,不正确的是( )
A. 若y表示细胞中有机物的含量,a、b、c、d表示四种不同的物质,则b最有可能是蛋白质
B. 若y表示一段时间后不同离子(初始含量相同)占初始培养液的比例,则该培养液中培养的植物,其根细胞膜上a离子的载体多于c离子的载体
C. 若y表示人体细胞干重的基本元素含量,则b、d分别表示氧元素、碳元素
D. 若y表示细胞液的浓度,a、b、c、d表示不同细胞,则在0.3 g/mL蔗糖溶液中,发生质壁分离的可能性大小为b<d<c<a下列关于呼吸作用的叙述,正确的是()A. 细胞供糖不足时,无氧呼吸可将脂肪氧化为乳酸或酒精
B. 有氧呼吸产生的[H]在线粒体内膜上与氧结合生成水
C. 无氧呼吸不需要O2,导致该过程最终有[H]的积累
D. 质量相同时,糖原比脂肪有氧氧化释放的能量多图一表示基因型为AaBb的某动物细胞处于细胞分裂不同时期的图象;图二表示该动物细胞分裂的不同时期染色体数与核DNA数比值的变化关系,下列相关叙述正确的是( )
A. 若图一中细胞之间为亲子代关系,则其分裂顺序为:①-②-⑤-③-④
B. 图一②细胞中可发生基因突变、基因重组及染色体变异三种可遗传的变异
C. BC段形成原因是DNA复制,非同源染色体自由组合发生在图二的DE段
D. 在不考虑基因突变和交叉互换的情况下,若该动物产生一个Aab的配子,则发生分裂异常的时段应为图二的CD段某种XY型性别决定的雌雄异株植物有蓝花和紫花两种表现型,由两对等位基因A和a(位于常染色体)、B和b(位于X染色体)共同控制,已知其紫花形成的生物化学途径如图所示。现用蓝花雄株( aaXBY)与某紫花雌株杂交,F中的雄株全为紫花(雄性中XBY、XbY为纯合子)。下列分析正确的是
( )
A. 某紫花雌株基因型为AAXbXb
B. 图中紫花形成过程说明基因可直接控制生物性状
C. F1的雌株中50%表现型为蓝花
D. 该蓝花雄株与另一杂合紫花的后代中为纯合子遗传印记是在哺乳动物配子形成期,特异性对父源(来自精子)或母源(来自卵子)的等位基因做一个印记,使子代只表达父源或母源的等位基因,从而使子代产生不同的表现型。小鼠常染色体上的 A基因编码某种生长因子,对小鼠的正常发育是必需的,缺乏时个体矮小。现以纯合正常小鼠为母本、纯合矮小小鼠为父本, F1全为矮小小鼠;反交实验中F1全为正常小鼠。相关叙述错误的是( )A. 正反交实验结果不同是由于F1中父源的A基因不能正常表达
B. 正反交实验的F1中的矮小小鼠和正常小鼠的基因组成是相同的
C. 正交实验F1中的矮小小鼠自由交配,后代中正常小鼠与矮小小鼠的比例为1:1
D. 正交实验F1的矮小小鼠和反交实验中F1的正常小鼠自由交配,后代中正常小鼠与矮小小鼠的比例为1:1下列有关洋葱根尖细胞有丝分裂装片的制作与观察的叙述中,正确的是( )A. 解离的作用是杀死细胞,便于染料进入
B. 漂洗不会影响染色体着色效果
C. 压片的目的是使细胞相互分散开
D. 观察时先在高倍镜下找到根尖的分生区如图平板示某同学用LB全营养培养基培养相同土壤样品中微生物的结果。下列表述正确的是( )
A. 乙平板中的微生物都是同一物种
B. 甲图结果更利于进行土壤中微生物的计数
C. 甲是划线法接种获得的结果,乙是稀释涂布平板法接种获得的结果
D. 利用划线法可进一步将甲或乙中的单菌落接种在斜面培养基上纯化培养某动物两个体的基因组成如图所示,两者杂交得到F1。下列有关描述正确的是( )
A. 两亲本都有可能产生AbXD的配子
B. F1中出现aabb个体是基因重组的结果
C. 各性状在F1的雌雄个体中表现机会相等
D. F1形成的BY配子数量占雌雄配子总数的如图所示为部分人体细胞的生命历程。图中 I 至 IV 过程代表细胞的生命现象。细胞 1 具有水分减少,代谢减慢的特征,细胞 2 可以无限增殖。下列叙述正确的是()
A. 细胞 1 内大部分酶活性降低,细胞 2 和细胞 1 的遗传物质相同
B. 一般情况下,浆细胞的细胞周期比血细胞的要短
C. Ⅰ过程中成体干细胞的 DNA 未发生改变,体现了细胞的全能性
D. 效应 T 细胞作用于细胞 1 和细胞 2 使其死亡并被清除,此过程属于细胞凋亡下列有关植物细胞能量代谢的叙述,正确的是( )A. 含有两个高能磷酸键的ATP是DNA基本组成单位之一
B. 加入呼吸抑制剂可使细胞中ADP生成减少,ATP生成增加
C. 无氧条件下,丙酮酸转变为酒精的过程中伴随有ATP的合成
D. 光下叶肉细胞的细胞质基质、线粒体和叶绿体中都有ATP合成光是绿色植物进行光合作用的条件。某兴趣小组为探究光对植物光合作用的影响设计了以下实验。将密闭玻璃罩内的某植物置于适宜光照下一定时间,迅速进行遮光处理,一段时间后给予适宜光照,检测玻璃罩内CO2含量的变化如下图。下列选项不正确的是
A. ab段含量的减少是因为植物的光合作用强度大于呼吸强度
B. bc段含量上升是因为遮光处理后,植物只进行呼吸作用所致
C. ab段和cd段植物都有有机物积累,有机物含量最多的是d点和e点
D. de段含量不变是因为该植物光合作用强度与细胞呼吸强度相等二、非选择题(本大题共5小题,共52分)(10分)某生物研究小组在密闭恒温玻璃温室内进行植物栽培实验,连续48h测定温室内CO2浓度及植物CO2吸收速率,得到如图所示曲线(整个过程呼吸作用强度恒定),请回答下列相关问题:(1)实验前3小时叶肉细胞产生ATP的场所有______________,图中植物呼吸速率与光合速率相等的时间点有______个。(2)6h时CO2的移动方向是_____________,由12时到18:时,叶绿体内C3含量变化是_____。(3)叶绿体利用CO2速率最大的时刻是____h时,前24小时比后24小时的平均光照强度_____。(4)如果使用相同强度绿光进行实验,c点的位置将______(填“上移”、“下移”、“不变”),原因是________________________________。(5)某同学要初步探究植物新鲜叶片中色素的种类及相对含量,可依据_____________原理提取色素,采用纸层析法分离色素。如果滤纸条上的色素带颜色较浅,其原因可能是_________________________________________(至少答2点)。(6)若a点时温室内CO2含量是88g,c点时温室内CO2含量为44g,则48小时后该植物有机物的积累量是 g。(8分)图中编号①~⑤的图象是显微镜下拍到的二倍体百合(2n=24)的减数分裂不同时期的图象。请回答问题:
(1)将捣碎的花药置于载玻片上,滴加______染色1~2min,制成临时装片。在光学显微镜下可通过观察细胞中______的形态、数目和位置的变化来判断该细胞所处的分裂时期。
(2)据图分析,图②中细胞的特点是同源染色体______,非同源染色体______。图③中细胞的特点是同源染色体______,并且______间发生交叉互换。请将上述观察到的细胞图象按减数分裂的时序进行排序:①→______。
(3)图②中的细胞有______个染色体组,图⑤的每个细胞中含姐妹染色单体______条。(8分)华北某地区经常出现苹果小叶病,有人认为是土壤中缺锌引起的,有人认为是土壤中缺镁引起的。现有如下材料,请你完成下列实验,探究上面的猜测。
材料用具:三株长势相同的苹果幼苗、蒸馏水、含有植物必需元素的各种化合物。
(1)实验原理:任何一种必需元素在植物体内都有一定的作用,一旦缺乏,就会表现出相应的症状,根据完全培养液和相应 ______ 中苹果幼苗生长发育情况的比较,判断小叶病的病因。
(2)方法步骤:
①首先配制一定量的 ______ 培养液,分别放入A、B两个培养缸中,配制等量的完全培养液放入C培养缸。
②将三株长势相同的苹果幼苗分别栽培在上述三个缸中。
③相同且适宜的条件下培养一段时间,观察记录 ______ 。
(3)该实验的实验组是 ______ (填A组、B组或C组)。
(4)结果预测和分析:
①若C缸内的苹果幼苗正常生长, ______ 则说明苹果小叶病是由缺锌引起的。
②若C缸内苹果幼苗正常生长,B缸内苹果幼苗表现出小叶病,而A缸没有,则说明苹果小叶病是由缺镁引起的。
③若C缸内苹果幼苗正常生长, ______ 则说明苹果小叶病既与缺镁有关,又与缺锌有关。(12分)将如图甲所示的密闭装置放在暗处较长一段时间后,开始测量装置内CO2的变化速率,之后再给予适宜恒定的光照(其他条件均适宜),测定一段时间内装置内CO2的变化速率,结果如图乙所示。实验人员另将幼苗用含氮量不同的三种培养液处理(其他条件相同且适宜),进行相同的实验,在t4时刻测得CO2减少速率的结果如图丙所示。回答下列问题:
(1)图甲中密闭装置放在暗处较长一段时间,目的是______;在t1~t2(不包含t2)时间段CO2减少速率保持不变,则细胞中产生ATP的场所是______。
(2)在t2时刻以前,由于幼苗叶绿体的类囊体不能提供______造成不能进行暗反应;与t2时刻相比,t4时刻湿润小麦种子的呼吸速率______(填“增大”“减小”或“不变”),其原因是______。
(3)若将漏斗内液体注入密闭装置中(其他条件均适宜),测量发现,短时间内幼苗叶绿体中的五碳化合物含量迅速上升,推测漏斗内液体可能为____ __。
(4)从图丙得到的结论是___ ___。从光合作用角度分析其原因可能有:①______;②______。(14分)果蝇是遗传学实验的理想材料。已知果蝇(2n=8)的全翅和残翅由一对位于常染色体上的等位基因(M和m)控制,果蝇翅的长短由另一对等位基因(N和n)控制。当基因M不存在时,都表现为残翅,无法区分翅的长短。有人利用果蝇进行了如图杂交实验,回答有关问题:
(1)果蝇是科学家研究遗传学实验的经典材料。果蝇的一个染色体组中有 ______条染色体;若研究果蝇的基因组中的DNA上的碱基序列,则要测定果蝇的 ______条染色体。
(2)根据 ______组,可判断控制果蝇翅的长短的基因位于X染色体上,理由是 ___ ___。
(3)若让乙组F1雌雄果蝇相互交配,F2中残翅雌果蝇所占的比例为 ______。
(4)现有一只残翅雌果蝇,欲判断其基因型,可以选择上述杂交实验中甲组表现型为 ______的个体与之进行杂交,若杂交后代表现型全为小翅,则可判断该果蝇基因型为 ______。答案1. B 2. B 3. C 4. D 5. C 6. B 7. A 8. B 9. C 10. B 11. B 12. C 13. A 14. C 15. B 16. D 17. D 18. A 19. C 20. D 21. A 22. D 23. D 24. C25. (1)细胞质基质和线粒体;4
(2)由线粒体移向叶绿体;增加
(3)36;弱
(4)上移;植物对绿光吸收很少,光合作用减弱,呼吸作用不变,吸收CO2将减少
(5)色素溶于有机溶剂无水乙醇中;研磨不充分;加过多乙醇,滤纸条未干燥处理,未重复画滤液细线等
(6)30g 26.(1)碱性染料;染色体
(2)分离;自由组合;联会(或“两两配对”)(同源染色体的)非姐妹染色单体 ③→②→⑤→④
(3) 2 ;0
27.(1)缺锌、缺镁的完全培养液
(2)①缺锌、缺镁的完全 ③苹果幼苗的生长发育情况
(3)A、B组
(4)①A缸内苹果幼苗表现出小叶病,而B缸没有
③A、B两缸内苹果幼苗都表现出小叶病
28.(1)耗尽密闭装置内的氧气 细胞质基质
(2)[H]和ATP 增大 幼苗光合作用释放的氧气逐渐增多,促进了小麦种子的呼吸作用
(3)NaOH溶液
(4)植物光合作用强度随着培养液含氮量的增加而增加 N是叶绿素合成的必需元素,含氮量提高使叶绿素含量增加,光合作用增强 N是酶合成的必需元素,含氮量提高,酶含量增加,有利于光合作用暗反应的进行
29.(1)4 5
(2)乙 F1长翅全为雌性,小翅全为雄性(表现型与性别相关联)
(3)
(4)小翅 mmXnXn
相关试卷
这是一份2021-2022学年安徽省滁州市定远县育才学校高一下学期期末生物试题含答案,共28页。试卷主要包含了单选题,综合题等内容,欢迎下载使用。
这是一份安徽省滁州市定远县育才学校2021-2022学年高三上学期第二次月考生物【试卷+答案】,共13页。试卷主要包含了选择题,非选择题等内容,欢迎下载使用。
这是一份安徽省滁州市定远县育才学校2022-2023学年高三上学期第一次月考生物试题(含答案),共13页。试卷主要包含了选择题,综合题等内容,欢迎下载使用。