2020-2021学年重庆市南开中学高一上学期期末生物考试试题含答案
展开
这是一份2020-2021学年重庆市南开中学高一上学期期末生物考试试题含答案,共17页。试卷主要包含了在甲等内容,欢迎下载使用。
本卷分为第Ⅰ卷(选择题)和第Ⅱ卷(非选择题)两部分。满分100分,考试时间90分钟,第Ⅰ卷和第Ⅱ卷都答在答题卷上。
第Ⅰ卷(单选题 共55分)
本卷共50题,第1-45题每题1分,46-50题每题2分,共55分。下列各题四个选项中只有一个选项符合题意,请选出。不选、多选或错选不给分。
1、生命系统具有不同的结构层次,对于南开中学校内所有的小叶榕而言,其所属的生命系统结构层次为
A.个体B.种群C.群落D.都不是
2、下列关于细胞学说及其建立的叙述,错误的是
A.细胞学说主要是由施莱登和施旺提出的
B.细胞学说的重要内容之一是:一切动植物都由细胞和细胞产物组成
C.细胞学说使人们对生物体的认识深入到分子水平
D.细胞学说阐明了生物体结构的统一性,揭示了生物间存在一定的亲缘关系
3、2020年1月12日,世界卫生组织正式将造成武汉市肺炎疫情的新型冠状病毒命名为2019-nCV(简称新冠病毒),该病毒是一种RNA病毒。下列关于该病毒的叙述,正确的是
A.属于细胞生物
B.可用活的灵长类动物细胞培养
C.具有细胞膜而没有核膜
D.遗传物质是脱氧核糖核酸
4、下列关于原核细胞和真核细胞的叙述,错误的是
A. 两者都含有核糖体
B. 两者的遗传物质都存在于染色体上
C. 两者都能合成和加工蛋白质
D. 两者都可能进行光合作用
5、大通湖水下长着茂盛的水草,湖内栖息着丰富的螺、蚌、蟹资源,其中大闸蟹是中国国家地理标志产品,含有丰富的蛋白质及微量元素。下列说法正确的是A.大通湖中的所有大闸蟹构成了一个生物群落
B.新鲜的大闸蟹体内含量最多的化合物是蛋白质
C.必需氨基酸是指必须由人体细胞合成的氨基酸
D.大闸蟹与人所含的蛋白质种类有差异,但二者体内存在相同的氨基酸
6、下列相关实验与科学方法对应错误的是
A.制作真核细胞三维结构模型——建构模型法
B.观察叶绿体和细胞质流动——显微观察法
C.细胞学说的建立——完全归纳法
D.分离细胞中的细胞器——差速离心法
7、在甲、乙、丙、丁四支试管分别加入适量梨汁、脱脂牛奶、人体必需的8种氨基酸溶液、煮沸后冷却的豆浆。再分别加入双缩脲试剂振荡后,不能产生颜色反应的是
A. 甲B. 乙C. 丙D. 丁
8、下列有关水的特性与水的生理功能相互对应关系的叙述不正确的是
A.水是极性分子,是细胞内良好溶剂
B.水分子间氢键的不断断裂与形成,决定其具有流动性,为物质运输所必需
C.水具有较高的比热容,使其温度相对不易改变
D.水在低温下结冰,利于细胞度过不利环境条件
9、微量元素在生物体内含量很少,却是维持正常生命活动不可缺少的,以下事实不能证明此结论的是
A. 缺镁时植物叶片变黄,光合作用减弱B. 人体缺铁会引起缺铁性贫血
C. 植物缺钼时生长发育不良D. 油菜缺少硼时,只开花不结实
10、某中学兴趣小组用含有放射性的N的KNO3给生长着的植株施肥,则在一段时间后,不能在植物体的哪种结构或物质中检测到放射性
A. 细胞膜B. 染色体
C. 氨基酸D. 脂肪酸
11、R基为-C2H5O的一个苏氨酸分子中,含有碳和氢的原子数分别为
A. 4、9 B. 5、9
C. 4、8 D. 5、8
12、下列对组成细胞分子的描述,正确的是
A.蛋白质是占细胞鲜重的百分比最高的物质
B.载体蛋白发挥作用后均将失去生物活性
C.胰岛素和抗体的差异与组成它们的氨基酸数目、种类和连接方式有关
D.水稻细胞中由C、G、T、U四种碱基参与合成的核苷酸有6种
13、基于对脂质的组成及其功能的理解,下列有关脂质的描述错误的是
A.胆固醇是动物细胞膜的重要成分,参与血液中脂质的运输,过多摄入不利于健康
B.动植物体内脂肪的物理性质不同与其脂肪酸的饱和程度有关
C.维生素D能够促进人体对钙和磷的吸收,所以在补钙的同时需要补充一定量的维生素D
D.性激素是一种蛋白质激素,它可以促进人和动物生殖器官的发育以及生殖细胞的产生
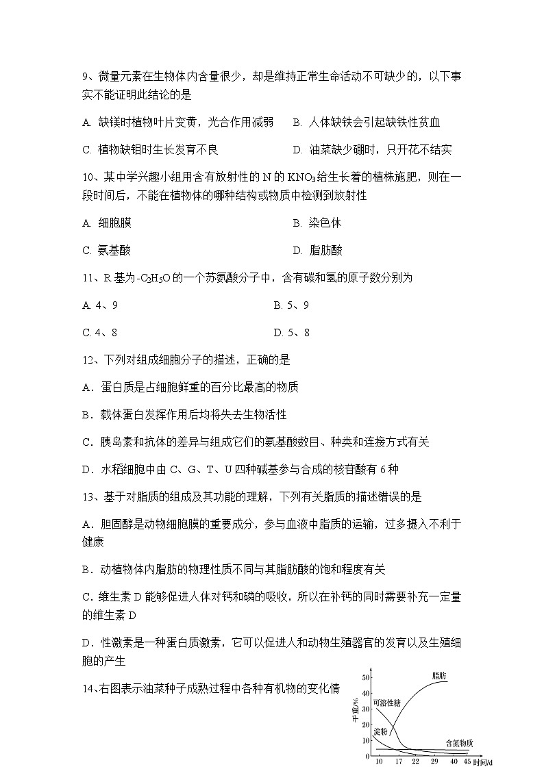
14、右图表示油菜种子成熟过程中各种有机物的变化情况,下列有关分析正确的是
A. 第40天,油菜种子很容易被苏丹Ⅲ染液染成砖红色
B. 早期可溶性糖减少可能是转化成了蛋白质
C. 等质量的油菜种子比小麦种子含C、H的比例更高
D. 将成熟油菜种子磨成匀浆并加入双缩脲试剂不会出现紫色反应
15、关于组成细胞的元素与化合物,以下说法正确的是
A. 无机自然界含有的元素在生物体内都能找到
B. 将作物秸秆充分晒干后,体内剩余的物质主要是无机盐
C. 蛋白质彻底水解的产物是氨基酸
D. DNA彻底水解后的产物是4种脱氧核糖核苷酸
16、烫发时,先用还原剂使头发角蛋白的二硫键断裂,再用卷发器将头发固定形状,最后用氧化剂使角蛋白在新的位置形成二硫键。这一过程改变了角蛋白的
A.空间结构B.氨基酸种类
C.氨基酸数目D.氨基酸排列顺序
17、如图表示生物体核酸的基本组成单位的模式图,下列说法不正确的是
A. DNA与RNA在核苷酸上的不同点在②③方面
B. 蓝细菌细胞内的②有2种
C. 若③尿嘧啶,则②一定是核糖
D. 人体遗传物质中的③有5种,②有2种
18、洋葱根尖分生区细胞中的DNA存在于
A. 高尔基体、线粒体和细胞核B. 线粒体、叶绿体和细胞核
C. 线粒体和细胞核D. 叶绿体和细胞核
19、研究表明,青菜中含有少量淀粉,“霜打”后的青菜格外“甜”,下列关于该现象的分析,错误的是
A.“霜打”后的青菜细胞内淀粉水解,细胞液浓度升高,冰点降低
B.“霜打”后的青菜细胞中不再含有自由水
C.“霜打”后的青菜细胞内可溶性糖增多,口感更甜
D.该现象为青菜对低温环境的一种适应
20、下列有关显微镜使用的叙述,正确的是
A.将低倍镜换成高倍镜后,视野变暗,看到的细胞少而大
B.若目镜为10×,物镜为40×,则被观察的细胞面积放大了400倍
C.换用高倍镜后,迅速转动粗准焦螺旋调焦
D.显微镜所成的是倒像,“p”在显微镜下应该是“b”
21、细胞壁是一些细胞的最外层结构,下列关于细胞壁的说法错误的是
A.植物细胞壁的主要成分是纤维素和果胶
B.是否有细胞壁是区别细菌和植物的重要依据
C.荷花能生活在水中而细胞不涨破,是因为细胞壁能维持细胞形态
D.棉和麻的主要成分是细胞壁中的纤维素
22、下列关于细胞骨架的说法,错误的是
A. 细胞骨架的基本成分是纤维素
B. 细胞骨架能维持细胞形态,保持细胞内部结构有序性
C. 细胞器并非悬浮于细胞质基质中,而是受到细胞骨架的锚定与支撑
D. 细胞骨架与细胞内的物质运输、能量转化和信息传递有关
23、细胞质基质是细胞结构的重要组成部分,下列关于细胞质基质的叙述中,错误的是
A.由水、无机盐、脂质、糖类、氨基酸、核苷酸和多种酶组成
B.是活细胞进行新陈代谢的主要场所
C.在活细胞内呈静止状态
D.呈透明的胶质状
24、下列有关生物膜的叙述,不正确的是
A. 口腔黏膜、小肠粘膜等膜结构不属于生物膜系统
B. 由于相互之间可以转化,因此生物膜的化学组成与结构都相同
C. 生物膜系统的存在有利于细胞内的化学反应有序进行
D. 利用哺乳动物成熟红细胞可制备纯净的细胞膜
25、图为生物体内细胞间信息交流的方式的示意图。以下叙述错误的是
A.所有生物细胞间的信息交流都依赖于细胞膜上的受体
B.从图中可以看出细胞间的信息交流方式多种多样
C.细胞膜上有信息接受功能的物质很可能为糖蛋白
D.并非所有细胞间的信息交流都通过相邻细胞的细胞膜接触来完成
26、真核细胞有多种细胞器,不同细胞器的功能不同,下列有关叙述错误的是
A.叶绿体的类囊体膜增大了内膜的面积,有利于光合作用
B.线粒体内膜在膜面积和蛋白质含量上均大于线粒体外膜
C.胰腺细胞的内质网和高尔基体比肌肉细胞的发达
D.低等植物的中心体与细胞的有丝分裂有关
27、如图表示某真核细胞内两种具有双层膜的结构,有关分析错误的是
A.图a、b中都含有DNA
B.图a、b都与细胞的能量转换有关
C.图a、b分别代表的是线粒体、叶绿体
D.含有b的细胞通常含有a,含有a的细胞一定含有b
28、下图表示细胞膜上3种膜蛋白与磷脂双分子层之间的位置排布。相关叙述错误的是
A.蛋白A和B的跨膜区段的氨基酸很可能具有较强的疏水性
B.若蛋白A具有信息传递功能,则该蛋白可能是某激素的受体
C.若蛋白B具有运输功能,其运输物质的过程中可能消耗ATP
D.若蛋白C具有催化功能,高温可通过破坏肽键影响其活性
29、美国研究人员发现了一种罕见细菌,该菌体内有许多集光绿色体,每个集光绿色体含有大量叶绿素。正是这些叶绿素使得细菌能够在菌苔上同其他生物争夺阳光,维持生存。这种细菌是人们迄今发现的第一种含有集光绿色体的好氧微生物。下列有关该菌的叙述正确的是
A.该菌的基本结构包括细胞壁、细胞膜、细胞质和细胞核
B.该菌是好氧细菌,其生命活动所需能量主要由线粒体提供
C.由该细菌可知,细菌不都是异养生物,还有自养生物
D.该菌光合作用的场所是叶绿体
30、对右图中各结构的判断及描述,不正确的是
A.①为核膜:具选择透过性,由2层磷脂双分子层构成
B.②为核孔:是大分子物质进出细胞核的通道,DNA分子可以自由进出
C.③为内质网:具有较大的膜面积,是蛋白质加工和运输的通道
D.④为核糖体: RNA 和蛋白质构成,是合成蛋白质的场所
31、在高等动物细胞中,参与信息交流的结构或物质包括
①细胞膜 ②受体蛋白 ③核孔 ④胞间连丝
A.①②B.①②③ C.②③④ D.①③④
32、下列关于细胞的结构与功能的叙述,不正确的是
A.伞藻的嫁接实验证明了伞藻帽的形态构成主要与假根有关
B.小肠绒毛上皮细胞的细胞膜有大量突起,有利于附着更多载体蛋白
C.能被台盼蓝染色的细胞和能完成质壁分离及复原的细胞都是活的
D.细胞核是遗传物质储存的主要场所,是细胞代谢和遗传的控制中心
33、大量事实表明,在蛋白质合成旺盛的细胞中常有较大的核仁。这可支持以下哪种说法
A.细胞中的蛋白质主要是由核仁合成的
B.核仁可能与组成核糖体的必需物质的合成有关
C.无核仁的细胞不能合成蛋白质
D.核仁是细胞核中行使遗传功能的主要结构
34、下列关于叶绿体和细胞质流动的叙述,正确的是
A.显微镜下观察到的细胞质环流方向与实际环流方向相反
B.温度可以影响胞质环流的速度
C.所有植物细胞内的色素均存在于叶绿体内
D.黑藻的老叶比幼叶更适合观察胞质环流
35、溶酶体是由高尔基体“出芽”产生的一种重要细胞器。下列相关叙述错误的是
A.溶酶体的形成体现了生物膜的流动性
B.溶酶体内含多种酸性水解酶
C.被溶酶体分解后形成的产物,可以为细胞提供营养
D. 溶酶体是由脂双层构成的内、外两层膜包被的小泡
36、右图 A 为两个渗透装置,溶液 a、b 为不同浓度的同种溶液,且a溶液浓度<b溶液浓度,c 为清水,图B为显微镜下观察到的某植物表皮细胞,下列叙述错误的是
A.图A中的②相当于图B中的⑤、④、⑥
B.图A中装置2的液面一段时间后会高于装置1的液面
C.若图B所示为某农作物根毛细胞,此时应及时灌溉
D.图B中的⑦与图A中的②控制物质进出的原理有差异
37、下列哪组物质可以不需要载体协助就能通过细胞膜进入细胞
A.甘油、乙醇、CO2 B.葡萄糖、K+、氨基酸
C.甘油、脂肪酸、苯、葡萄糖 D.胆固醇、水、氨基酸、Na+
38、在干旱环境中,许多作物会由于严重失水而死亡,但抗旱作物则能在一定程度上保持细胞正常形态,且叶片保持绿色的时间明显长于普通作物。下列对此现象的解释不正确的是
A.抗旱作物叶肉细胞结合水/自由水的比例高于普通作物
B.抗干旱作物细胞膜能通过主动运输从外界吸收水分
C.抗干旱作物根细胞的细胞液浓度高于普通作物
D.严重失水条件下,细胞内叶绿素可能遭到破坏
39、榨菜是重庆有名的美食,涪陵榨菜远销全国各地。在榨菜制作过程中,通过盐的腌渍,榨菜可以更加入味且不易腐败变质,这其中的生物学原理是
A.浓盐水中含水少,细菌无法生存
B.青菜细胞失水后代谢降低,细菌无法利用其营养物质
C.由于渗透作用使细菌失水死亡
D.钠离子有杀菌作用
40、淡化海水可以采用反渗透技术。反渗透技术通过对半透膜一侧的海水施加压力,让水分子可以通过半透膜,但其他物质不能通过,如图所示。下列说法错误的是
A.动物细胞的细胞膜和植物细胞的原生质层相当于一层半透膜
B.反渗透技术淡化海水时,水分子从低浓度溶液移向高浓度溶液
C.反渗透技术淡化海水一段时间后,图中淡水一侧的液面上升
D.在未施加压力的情况下,水分子总体从淡水向海水移动
41、在“观察洋葱表皮细胞的质壁分离及质壁分离复原”的实验中,某同学在显微镜下观察到图中所示细胞状态,下列叙述正确的是
A.①是细胞壁,它两侧的浓度会有较大差异
B.②所指的区域是细胞质
C.③所指的是细胞液,其浓度可能大于②
D.洋葱根尖分生区细胞也能观察到图示变化
42、实验小组从新鲜的紫色洋葱鳞片叶外表皮上选取初始液泡体积相等的甲、乙、丙三个细胞分别置于等浓度的蔗糖溶液中,各细胞的液泡体积随时间的变化曲线如下图所示(假设蔗糖分子不能进出细胞,各细胞存活)。下列相关叙述正确的是
A.初始状态下细胞液浓度大小关系为:丙>乙>甲
B.t1时刻水分子进出各细胞处于动态平衡
C.t1时刻各细胞的细胞液浓度均等于外界蔗糖溶液的浓度
D.细胞乙的细胞液中蔗糖的浓度和外界蔗糖溶液的浓度相等
43、受体介导的胞吞是一种特殊类型的胞吞作用,主要用于摄取特殊的生物大分子,其过程如图所示,下列有关叙述不正确的是
A.该过程以膜的流动性为基础
B.该过程中生物大分子没有穿过磷脂双分子层
C.Na+、K+等无机盐离子也可通过此方式跨膜转运
D.受体介导的胞吞过程存在细胞识别并需要细胞供能
44、右图是胡萝卜在不同的含氧情况下从硝酸钾溶液中吸收K+和NO3—的曲线,影响A、B两点和B、C两点吸收量不同的因素分别是
A.载体数量、能量
B.能量、载体数量
C.载体数量、离子浓度
D.能量、离子浓度
45、如图是细胞膜的亚显微结构模式图,①~③表示构成细胞膜的物质。下列关于细胞膜结构和功能的叙述,不正确的是
A.a过程可表示代谢废物排出细胞的过程
B.③与离子或分子结合后,在能量的推动下空间结构发生变化
C.①与细胞间识别密切相关
D.②构成了细胞膜的基本支架
46、实验室有4瓶试剂标签丢失,按记录推测其可能是葡萄糖溶液、胰蛋白酶溶液、蔗糖溶液、麦芽糖溶液。现提供新配制的0.1g/mL的NaOH溶液、0.05g/mL的CuSO4溶液、蒸馏水,利用上述试剂及必需的实验用具,不能确定哪些试剂的标签
A.蔗糖B.葡萄糖和麦芽糖
C.蔗糖和麦芽糖D.胰蛋白酶溶液
47、已知氨基酸的平均分子质量为126,天冬酰胺的R基为(—C2H4ON),现有分子式为CxHyOzN18S2的一条多肽链,其中有2个天冬酰胺参与组成。则该多肽的分子质量最大约为
A. 1638B. 1746
C. 1962D. 2016
48、在生物体中,蛋白分泌是实现某些细胞间信息传递途径的重要环节。多数分泌蛋白含有信号肽序列,通过内质网-高尔基体( ER-Glgi)途径分泌到细胞外,被称为经典分泌途径;但研究表明,真核生物中少数分泌蛋白并不依赖ER-Glgi途径,称为非经典分泌途径(如下图)。下列相关叙述不正确的是
A.在生物体中,蛋白分泌是实现某些细胞间信息传递途径的重要环节
B.经典的蛋白分泌途径伴随着生物膜的转化,体现了膜的流动性
C.所有细胞都具备如图所示的4种非经典分泌途径
D.非经典分泌途径的存在对经典分泌途径是一种必要和有益的补充
49、下图甲所示渗透装置中,两种浓度的蔗糖溶液被半透膜分隔在长颈漏斗和烧杯中,初始时漏斗内溶液与烧杯内溶液的液面高度相等;图乙所示渗透装置中,等体积的两种浓度的蔗糖溶液被无摩擦力、可左右滑动的隔板(中央装有半透膜,半透膜只容许水分子通过)分隔在长方体容器两侧。下列相关分析错误的是
A.一段时间后,甲装置漏斗内液面上升至某一高度并稳定不变
B.一段时间后,乙装置容器内隔板左移至某一位置并稳定不变
C.达到渗透平衡时,甲装置中半透膜两侧的蔗糖溶液浓度相等
D.达到渗透平衡时,乙装置中半透膜两侧的蔗糖溶液浓度相等
50、如图为某种植物幼苗(大小、长势相同)均分为甲、乙两组后,在两种不同浓度的KNO3溶液中培养时鲜重的变化情况(其它条件相同且不变),下列有关叙述,错误的是
A. 3h后一段时间,两组幼苗均已出现萎蔫现象,直接原因是蒸腾作用和根细胞失水
B. 6h时,甲组幼苗因根系开始吸收K+、NO3-,吸水能力增强,使鲜重逐渐提高
C. 12h后,若继续培养,甲组幼苗的鲜重可能超过处理前,乙组幼苗将死亡
D. 实验表明,外界溶液的浓度对植物生命活动的正常进行非常重要
第Ⅱ卷(非选择题)
本卷共4题,共45分。请同学们将答案写在答题卡指定位置。
51、(14分)如图A、B是高等动植细胞结构模式图。回答下列问题
(1)图B与图A所示细胞相比,特有的细胞器有[ ]____________,[ ] _________。
(2)图中细胞呼吸和能量代谢的中心是[ ] ____________。其内膜向内凹陷形成_________,使它的表面积加大,有利于生化反应的进行。
(3)图A中不含磷脂的细胞器有________________(答编号),含有DNA的细胞器有___________________(答编号)。
(4)若图B表示紫色洋葱鳞片叶外表皮细胞的一部分,则不具有的细胞器是[ ] ____________。
(5)现提取该细胞的膜成分中的磷脂,将其铺在空气—水界面上,测得磷脂占据面积为S,请预测:细胞膜表面积的值___________S/2。(填“>”,“=”或“<”)
52、(9分)如下图是甲状腺细胞摄取原料合成甲状腺球蛋白的基本过程,试回答:
(1)b过程中产生了水,那么水中的O最可能来自于氨基酸的_________(基团)。
(2)细胞内的碘浓度远远高于血浆中碘浓度,这表明细胞吸收碘是一种_________方式,该方式_________(需/不需)能量。
(3)实验中用标记一定量的氨基酸,来培养某哺乳动物的乳腺细胞,测得内质网、核糖体、高尔基体上放射性强度的变化曲线如图甲所示,以及在此过程中高尔基体、细胞膜、内质网膜面积的变化曲线如图乙所示。
①甲图中的a、b曲线所指代的细胞器依次分别是:_________、_________;
②乙图中的e、f曲线所指代的生物膜所属的细胞结构依次是:_________、_________。
(4)细胞内各种生物膜在结构上存在着直接或间接的联系。 细胞膜 、_________和_________共同组成细胞的生物膜系统。
53、(11分)囊性纤维化是一种遗传性疾病,主要影响胃肠道和呼吸系统等特征。囊性纤维化发生的一种主要原因是:患者肺部支气管上皮细胞表面转运氯离子的 CFTR蛋白的功能发生异常,导致患者支气管中黏液增多,造成细菌感染。右图表示正常人和囊性纤维化患者的氯离子跨膜运输示意图。
(1)图中所示H2O的运输方式为__________,H2O还可以通过__________方式进出细胞,两种方式的共同点是____________________________________(2点)。
(2)在正常细胞内,氯离子在CFTR蛋白的协助下通过_________方式转运至细胞外,随着氯离子在细胞外浓度逐渐升高,水分子向膜外扩散的速度_________,使覆盖于肺部细胞表面的黏液被稀释。
(3)人工合成的仅由磷脂双分子层构成的封闭球状结构称为脂质体,所有带电荷的分子不管它多小,都很难通过脂质体,这是因为磷脂双分子层的内部是________的。缬氨霉素是一种十二肽的抗生素,若将它插入脂质体的脂双层内,可使K+的运输速度提高100000倍,但却不能有效提高Na+的运输速率,这说明__________________________。
54、(11分)盐析指在蛋白质水溶液中加入中性盐,随着盐浓度增大而使蛋白质沉淀出来的现象。下表是某蛋白质混合液中的不同蛋白质在硫酸铵溶液中从开始析出到刚好完全析出的浓度范围(如25%的硫酸铵溶液可使甲完全析出,乙部分析出)。
请据表回答:
⑴若只完全析出甲蛋白,混合液中最合适的硫酸铵浓度范围应为_______。
⑵向该蛋白质混合液中加入硫酸铵溶液(或硫酸铵),使混合液中的硫酸铵浓度达到30%,会析出若干种蛋白质,它们分别是________________________。
⑶通过改变混合液中硫酸铵的浓度_____(能、不能)从混合液中得到所有的、纯净的乙蛋白,原因是_____________________________________。
⑷简要写出从该蛋白质混合液中分离出全部丁蛋白的实验设计思路。
______________________________________________________________
重庆南开中学2020-2021学年第一学期高2023级期末考试
生物答案
1-5 BCBBD 6-10 CCDAD 11-15 ADDCC 16-20 ADCBA 21-25 BACBA
26-30 ADDCB 31-35BCBBD 36-40AABCB 41-45CBCBA 46-50BBCCB
51.(14分,除标注外,每空1分)(1)7 液泡 8 叶绿体;(2)6 线粒体 嵴;(3)3,5(2分) 6;(4)8 叶绿体;(5)<(2分)
52.(9分,每空1分)(1)羧基(—COOH);(2)主动运输 需要;(3)核糖体 内质网 细胞膜 高尔基体;(4)核膜 细胞器膜
53.(11分)(1)自由扩散(1分) 协助扩散(1分) 都是顺浓度梯度扩散、不消耗能量(2分)(2)主动运输(2分) 加快(2分)(3)疏水(1分) 载体具有特异性(2分)
54.(11分)(1)20%-22%(2分) (2)甲蛋白、乙蛋白、丙蛋白(2分) (3)不能(1分) 乙蛋白和丙蛋白析出所需的硫酸铵浓度范围有重叠(合理即可)(2分) (4)向该蛋白质混合液中加入硫酸铵溶液(或硫酸铵),使其浓度达到35%(或35%≤硫酸铵溶液≤38%范围内任意一个浓度),分离析出物与溶液,保留溶液。取保留溶液,再加入硫酸铵溶液(或加入硫酸铵),使硫酸铵在溶液中的浓度达到40%(或40%以上),分离析出物与溶液,析出物即为丁蛋白。(4分)
蛋白质混合液中的硫酸铵浓度(%)
析出的蛋白质
15~20
23~30
25~35
38~40
甲蛋白质
乙蛋白质
丙蛋白质
丁蛋白质
相关试卷
这是一份2022-2023学年重庆市南开中学校高一上学期期末考试 生物,共15页。试卷主要包含了如图为几种细胞的图像等内容,欢迎下载使用。
这是一份2021重庆市南开中学高一上学期期末考试生物试题含答案,共13页。试卷主要包含了在甲等内容,欢迎下载使用。
这是一份重庆市南开中学2021-2022学年高一上学期期中考试生物试题含答案,共13页。试卷主要包含了下列哪项不属于细胞学说的意义等内容,欢迎下载使用。

