人教版 (2019)选择性必修1第一节 原电池教学设计及反思
展开
这是一份人教版 (2019)选择性必修1第一节 原电池教学设计及反思,共8页。教案主要包含了导入新课,讲授新课等内容,欢迎下载使用。
第一节 原电池
教学设计
教学目标
1、以锌铜原电池为例,理解原电池的工作原理及其应用。
2、学会判断原电池的正、负极。
3、掌握原电池和常见化学电源的反应方程式和电极反应式的书写。
4、了解常见化学电源的种类及其工作原理。
5、了解废旧电池对环境的危害,培养良好的环保意识。
教学重难点
1、重点:
(1)双液原电池的工作原理和构成条件。
(2)盐桥的作用
(3)电极反应式的书写。
2、难点:
(1)盐桥的作用。
(2)原电池电极反应式的书写。
(3)原电池的设计。
教学过程
一、导入新课
[导入]水果是我们生活中必不可少的食品,那么有同学是否能想到水果其实也可以产生电流呢?
[教师活动]教师演示水果电池。
二、讲授新课
知识点一 原电池的工作原理
[提问]哪位同学能告诉我,水果为什么能产生电流?可以运用我们之前学过的知识来解答。
[学生活动]运用所学思考并回答。
[提问]什么是原电池?
[生]化学能转化为电能的装置,即原电池。
[师]其反应实质是自发的氧化还原反应。
[提问]构成原电池的条件有哪些?
[投影]构成条件
[师]下面我们以锌铜原电池为例来讲解原电池的工作原理。
[教师活动]投影展示并讲解
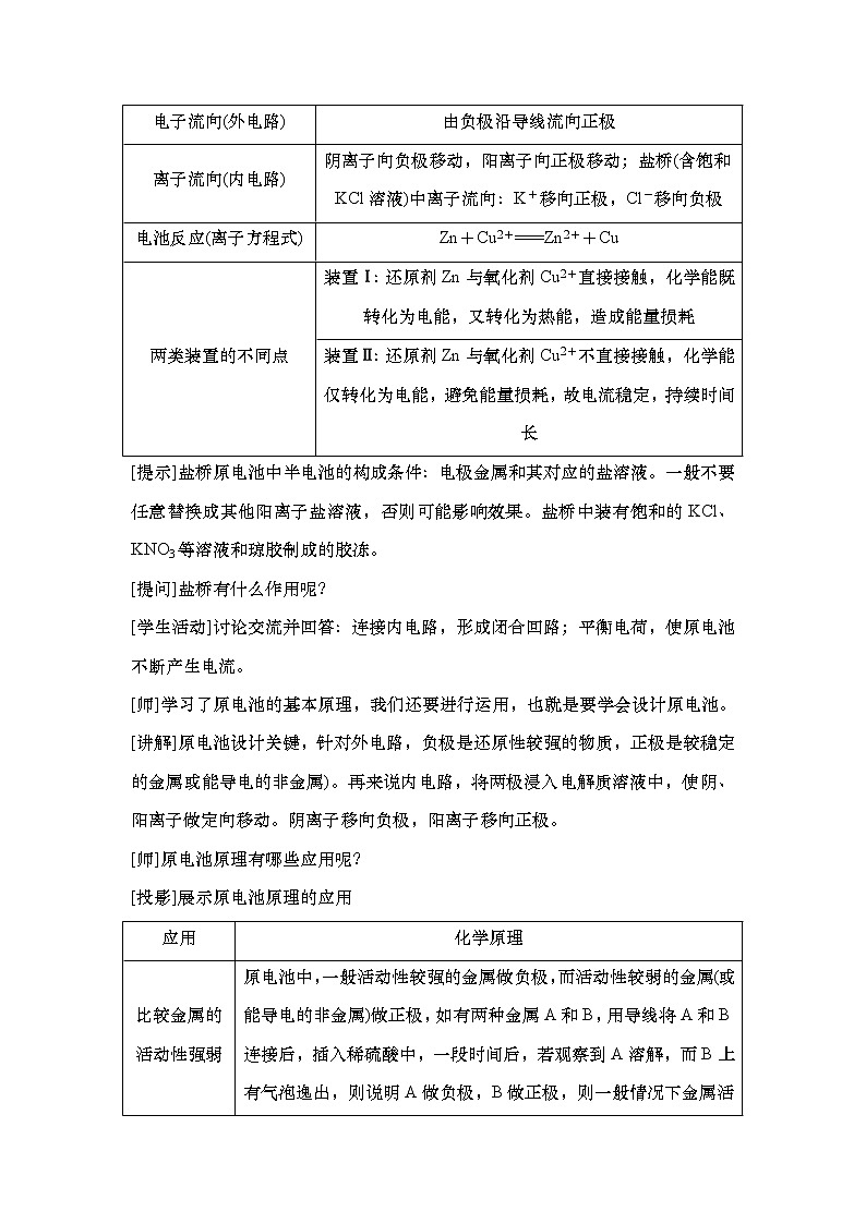
[提示]盐桥原电池中半电池的构成条件:电极金属和其对应的盐溶液。一般不要任意替换成其他阳离子盐溶液,否则可能影响效果。盐桥中装有饱和的KCl、KNO3等溶液和琼胶制成的胶冻。
[提问]盐桥有什么作用呢?
[学生活动]讨论交流并回答:连接内电路,形成闭合回路;平衡电荷,使原电池不断产生电流。
[师]学习了原电池的基本原理,我们还要进行运用,也就是要学会设计原电池。
[讲解]原电池设计关键,针对外电路,负极是还原性较强的物质,正极是较稳定的金属或能导电的非金属)。再来说内电路,将两极浸入电解质溶液中,使阴、阳离子做定向移动。阴离子移向负极,阳离子移向正极。
[师]原电池原理有哪些应用呢?
[投影]展示原电池原理的应用负
知识点二 化学电源
[过渡]人们应用原电池原理,制作了多种电池,如干电池、蓄电池、充电电池、高能电池等,以满足不同的需要。
[师]在现代生活、生产和科学技术的发展中,电池发挥着越来越重要的作用,大至宇宙火箭、人造卫星、空间电视转播站、飞机、轮船,小至电脑、收音机、照相机、电话、助听器、电子手表、心脏起搏器等,都离不开各种各样的电池。
[投影]展示各种常见电池图片。
[讲解]化学电源包括一次电池、二次电池、燃料电池等。一次电池(干电池)消耗到一定程度,就不能使用了;二次电池(充电电池或蓄电池)是放电后可以再充电重新使用;燃料电池是一种将燃料和氧化剂的化学能直接转换成电能的化学电池。
[提问]大家想一想,化学电池与其它能源相比有哪些优点?判断电池的优劣标准主要是什么?
[投影]
优点(1)方便携带,易于维护。
(2)化学电池的能量转化效率较高,供能稳定可靠。
(3)可以制成各种形状、大小和容量不同的电池及电池组。
判断电池优劣的标准
(1)比能量:即单位质量或单位体积所能输出电能(比能量)的多少。
(2)比功率:即单位质量或单位体积所能输出功率(比功率)的多少。
(3)电池的可储存时间的长短。
[过渡]实用的电池中常要添加其他成分,其实际工作原理也比较复杂。下面我们介绍一些电池的主要工作原理。
[讲解]首先是最简单的一次电池,先来认识一下普通锌锰电池,通过了解它的反应原理,能看出它有一些明显的缺点,哪位同学能来说一说?
[生]一次性电池,不可逆
[师]在随着用电器朝着小型化、多功能化发展的要求,对电池的发展也提出了小型化、多功能化发展的要求。
[讲解]体积小、性能好的碱性锌-锰电池应运而生。这类电池的重要特征是电解液由原来的中性变为离子导电性更好的碱性,负极也由锌片改为锌粉,反应面积成倍增长,使放电电流大幅度提高。
[投影]2、碱性锌锰电池
(1)基本构造:
(2)组成:正极:MnO2;负极:Zn;电解质:KOH。
(3)工作原理:
负极反应:Zn+2OH--2e-=Zn(OH)2;
正极反应:2MnO2+2e-+2H2O=2MnOOH+2OH-;
总反应:Zn+2MnO2+2H2O=2MnOOH+Zn(OH)2。
[师]碱性锌锰电池比普通锌锰电池性能好,它的比能量和可储存时间均有所提高,适用于大电流和连续放电。
[讲解]二次电池的种类有:铅蓄电池、镍镉电池、镍氢电池、锂离子电池、聚合物锂离子蓄电池……
2、引入蓄电池,引导学生分析、讨论其反应原理
[投影]介绍铅蓄电池的构造及原理。
[要求学生讨论]蓄电池在应用中存在的优缺点。
[总结](1)优点:可重复使用、电压稳定、使用方便、安全可靠、价格低廉,在生产、生活中应用广泛。(2)缺点:比能量低、笨重,废弃的电池污染环境。
[过渡]除这些常用的电池外,还有一些电池正逐渐走进或已经走进我们的生活,如燃料电池。
[讲解]燃料电池是一种连续地将燃料和氧化剂的化学能直接转换成电能的化学电池。
[师]燃料电池与一次电池、二次电池相比有什么不同?
[结论]一般化学电池的活性物质储存在电池内部,故而限制了电池的容量,而燃料电池的电极本身不包含活性物质,只是一个催化转化元件,它工作时,燃料和氧化剂连续由外部供给,在电极上不断进行反应,生成物不断地被排除,于是电池就连续不断地提供电能。
[提问]你知道的燃料电池有哪些?
[结论]氢氧燃料电池、甲醇燃料电池、肼燃料电池等。
[教师活动]以氢氧燃料电池为例,讲解燃料电池的构造及其原理。
怎样书写燃料电池的电极反应式和总反应式?
[投影](1)写出燃烧反应,根据电解液改写燃料电池总反应;
(2)写出正极的电极反应式(一般较简单);
(3)由燃料电池总反应减去正极的电极反应式得负极的电极反应式。
(4)正极反应一般为
①酸性介质O2 + 4H+ + 4e-=2H2O ②碱性介质O2+2H2O+4e-=4OH-
[学生活动]练习甲烷燃料电池以及甲醇燃料电池的电极反应式和总反应式。
板书设计
4.1 原电池
一、原电池的工作原理
(一)原电池原理
(二)原电池的设计
(三)原电池原理的应用负
二、化学电源
(一)化学电源
1、分类
2、优点
3、判断电池优劣的标准
(二)一次电池
1、普通锌锰电池(酸性)
2、碱性锌锰电池
(三)二次电池(以铅蓄电池为例)
(四)燃料电池
1、氢氧燃料电池
2、CH4燃料电池
3、甲醇燃料电池
电极
两电极为导体,且存在活动性差异,一般活动性较强的金属做负极,活动性较弱的金属或非金属导体做正极
溶液
有电解质溶液
回路
形成闭合回路,即满足:(1)两电极直接接触(靠在一起)或间接接触(用导线相连);(2)两电极插入电解质溶液中
本质
自发的氧化还原反应
电极名称
负极
正极
电极材料
Zn
Cu
电极反应
Zn-2e=Zn2+
Cu2++2e-=Cu
反应类型
氧化反应
还原反应
电子流向(外电路)
由负极沿导线流向正极
离子流向(内电路)
阴离子向负极移动,阳离子向正极移动;盐桥(含饱和KCl溶液)中离子流向:K+移向正极,Cl-移向负极
电池反应(离子方程式)
Zn+Cu2+===Zn2++Cu
两类装置的不同点
装置Ⅰ:还原剂Zn与氧化剂Cu2+直接接触,化学能既转化为电能,又转化为热能,造成能量损耗
装置Ⅱ:还原剂Zn与氧化剂Cu2+不直接接触,化学能仅转化为电能,避免能量损耗,故电流稳定,持续时间长
应用
化学原理
比较金属的活动性强弱
原电池中,一般活动性较强的金属做负极,而活动性较弱的金属(或能导电的非金属)做正极,如有两种金属A和B,用导线将A和B连接后,插入稀硫酸中,一段时间后,若观察到A溶解,而B上有气泡逸出,则说明A做负极,B做正极,则一般情况下金属活动性:A>B
加快化学反应速率
由于形成了原电池,导致化学反应速率加快,如Zn与稀硫酸反应制氢气时,可向溶液中滴加少量CuSO4溶液,形成CuZn稀硫酸原电池,加快反应速率
用于金属的防护
使需要保护的金属制品做原电池的正极而受到保护,如要保护一个铁质的输水管道或钢铁桥梁,可用导线将其与一块锌块相连,形成原电池,使锌做原电池的负极被损耗,铁做正极而受到保护
设计制作化学电源
①首先将氧化还原反应分成两个半反应②根据原电池的反应特点,结合两个半反应找出正、负极材料和电解质溶液
相关教案
这是一份高中化学人教版 (2019)选择性必修1第四章 化学反应与电能第一节 原电池教案及反思,共4页。教案主要包含了教学目标,教学重难点,教学过程等内容,欢迎下载使用。
这是一份高中化学人教版 (2019)选择性必修1第二节 水的电离和溶液的pH教案及反思,共2页。教案主要包含了教学目标,教学重难点,教学过程等内容,欢迎下载使用。
这是一份高中化学人教版 (2019)选择性必修1第一节 原电池教学设计,共9页。教案主要包含了导入新课,讲授新课等内容,欢迎下载使用。

