所属成套资源:2022届宁夏海原第一中学高三上学期第一次月考试卷及答案
宁夏海原第一中学2022届高三上学期第一次月考生物试题 含答案
展开
这是一份宁夏海原第一中学2022届高三上学期第一次月考生物试题 含答案,共13页。试卷主要包含了单项选择题,非选择题等内容,欢迎下载使用。
考试时间:100分钟;
一、单项选择题(每题 2分共 50 分)
1、关于细胞膜结构和功能的叙述,错.误.的是( )
A.脂质和蛋白质是组成细胞膜的主要物质
B.当细胞衰老时,其细胞膜的通透性会发生改变
C.甘油是极性分子,所以不能以自由扩散的方式通过细胞膜
D.细胞产生的激素与靶细胞膜上相应受体的结合可实现细胞间的信息传递
2、关于细胞的叙述,错.误.的是( )
A.植物细胞的胞间连丝具有物质运输的作用
B.动物细胞间的黏着性与细胞膜上的糖蛋白有关
C.ATP 水解释放的能量可用于细胞内的吸能反应
D.哺乳动物的细胞可以合成蔗糖,也可以合成乳糖
3、细胞的膜蛋白具有物质运输、信息传递、免疫识别等重要生理功能。下列图中,可正确示意不同细胞的膜蛋白及其相应功能的是( )
4、下列有关病毒、原核生物和真核生物的描述,正确的是( )
A.病毒、原核生物和真核生物的共同点是遗传物质都是DNA
B.原核生物和真核生物都具有完整的生物膜系统
C.病毒进入原核细胞后,细胞内的溶酶体会将其“消化”
D.病毒能够借助原核生物或真核生物的核糖体来合成自身的蛋白质
5、有关细胞内囊泡运输的描述,正确的是( )
A.细胞核内的 RNA 通过囊泡运输到细胞质
B.蛋白质类激素经囊泡运输分泌到细胞外
C.细胞器之间都能通过囊泡进行物质运输
D.囊泡运输依赖膜的流动性且不消耗能量
6、有关细胞中的有机物下列说法正确的是( )
A.核酸、酶、果糖、脂肪均含有元素C、H、O、N
B.花生种子中没有蛋白质,只有脂肪,故用来作为检测脂肪的材料
C.淀粉、蛋白质、脂肪在氧化分解时都能释放出能量
D.对蛋白质的检测可用斐林试剂,且要现配现用
7、下列关于细胞结构和功能的叙述,错.误.的是( )
A.性激素主要是由内质网上的核糖体合成
B.囊泡可以由内质网向高尔基体转运
C.膜蛋白的形成与核糖体、内质网、高尔基体有关
D.内质网既参与物质合成,也参与物质运输
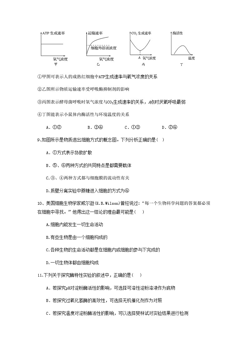
8、下列各曲线所代表的生物学含义及其描述错误的是( )
①甲图可表示人的成熟红细胞中ATP生成速率与氧气浓度的关系
②乙图所示物质运输速率受呼吸酶抑制剂的影响
③丙图表示酵母菌呼吸时氧气浓度与CO2生成速率的关系,A点时厌氧呼吸最弱
④丁图能表示小鼠体内酶活性与环境温度的关系
A.①② B.③④ C.①③ D.②④
9、如图所示是物质进出细胞方式的概念图。下列分析正确的是( )
A.①方式表示协助扩散
B.⑤、⑥两种方式的共同特点是都需要载体
C.③、④两种方式都与细胞膜的流动性有关
D.质壁分离实验中蔗糖进入细胞的方式为④
10、美国细胞生物学家威尔逊()曾经说过:“每一个生物科学问题的答案都必须在细胞中寻找。”他得出这一结论的理由最可能是( )
A.细胞内能发生一切生命活动
B.有些生物是由一个细胞构成的
C.各种生物的生命活动都是在细胞内或细胞的参与下完成的
D.一切生物体都由细胞构成
11、下列关于探究酶特性实验的叙述中,正确的是( )
A.若探究pH对淀粉酶活性的影响,可选择可溶性淀粉溶液作为底物
B.若探究过氧化氢酶的高效性,可选择无机催化剂作为对照
C.若探究温度对淀粉酶活性的影响,可以选择斐林试对实验结果进行检测
D.若用淀粉、蔗糖和淀粉酶来探究酶的专一性,可用碘液对实验结果进行检测
12、以紫色洋葱鳞叶为材料进行细胞质壁分离和复原的实验,原生质层长度和细胞长度分别用 X 和 Y 表示(如图 6),在处理时间相同的前提下( )
A.同一细胞用不同浓度蔗糖溶液处理,X/Y 值越小,则紫色越浅
B.同一细胞用不同浓度蔗糖溶液处理,X/Y 值越大,则所用蔗糖溶液
浓度越高
C.不同细胞用相同浓度蔗糖溶液处理,X/Y 值越小,则越易复原
D.不同细胞用相同浓度蔗糖溶液处理,X/Y 值越大,则细胞的正常细
胞液浓度越高
13.下列哪一实例能说明微量元素是生命活动所必需的( )
A.Mg 是叶绿素不可缺少的组成成分
B.油菜缺少 B 时只开花不结果
C.哺乳动物血液中钙盐含量太低会抽搐
D.人体内K 的含量过高会导致运动失调
14、如图为ATP与ADP相互转化的关系式,下列说法正确的是( )
A.ATP经DNA酶水解后的产物是合成RNA的原料之一
B.细胞内基因的选择性表达过程伴随着ATP的水解
C.酶1和酶2的功能不同根本原因是组成二者基本单位的种类、数量和排列顺序不同
D.ATP与ADP间相互转化的能量供应机制发生在所有生物体内,体现生物界的统一性
15.如图表示细胞膜的亚显微结构,下列叙述错误的是( )
A.细胞膜的基本骨架是②
B.细胞膜的功能复杂程度主要与①有关
C.②是静止的,但①是运动的,所以细胞膜具有流动性
D.CO2、H2O 通过细胞膜的方式相同
16、关于植物根系吸收矿质离子的叙述,正确的是()
A.植物根系吸收各种矿质离子的速率相同
B.土壤温度不影响植物根系对矿质离子的吸收
C.植物根细胞吸收矿质元素离子主要依靠渗透作用
D.植物根细胞能逆浓度梯度吸收土壤中的矿质元素离子
17、下列关于物质出入细胞方式的叙述,正确的是()
A.被细胞胞吞的一定是固体物质
B.突触前膜释放乙酰胆碱属于协助扩散
C.通过载体蛋白的物质转运属于主动转运
D.胞吐过程一定会产生分泌泡与质膜的融合
18、如图表示的是有氧呼吸过程。下列有关说法正确的是( )
A.①②③中数值最大的是① B.产生①②的场所是线粒体
C.④代表的物质是氧气 D.乳酸菌能完成图示全过程
19、在生物体内,下列生理活动只能单向进行的是( )
A.质壁分离过程中水分子的扩散
B.生长素在胚芽鞘中的极性运输
C.肝细胞中糖原与葡萄糖的转化
D.活细胞内 ATP 与 ADP 的转化
20、用蛋白酶去除大肠杆菌核糖体的蛋白质,处理后的核糖体仍可催化氨基酸的脱水缩合反应。由此可推测核糖体中能催化该反应的物质是( )
A.蛋白酶 B.RNA 聚合酶 C.RNA D.逆转录酶
21、 马铃薯块茎储藏不当会出现酸味,这种现象与马铃薯块茎细胞的无氧呼吸有关。下列叙述正确的是( )
A.马铃薯块茎细胞无氧呼吸的产物是乳酸和葡萄糖
B.马铃薯块茎细胞无氧呼吸产生的乳酸是由丙酮酸转化而来
C.马铃薯块茎细胞无氧呼吸产生丙酮酸的过程不能生成ATP
D.马铃薯块茎储藏库中氧气浓度的升高会增加酸味的产生
22、ATP 是细胞中重要的高能磷酸化合物。下列有关 ATP 的叙述,错.误.的是( )
A.线粒体合成的 ATP 可在细胞核中发挥作用
B.机体在运动时消耗 ATP,睡眠时则不消耗 ATP
C.在有氧与缺氧的条件下细胞质基质中都能形成 ATP
D.植物根细胞吸收矿质元素离子所需的 ATP 来源于呼吸作用
23、下列细胞亚显微结构示意图,正确的是( )
24、下列反应:A—P~P~P A—P~P+Pi+能量,在叶绿体中进行时,有关该反应的叙述错误的
是( )
A.催化 ATP 与 ADP 相互转化的酶不同B.相互转化的反应部位不同
C.高能磷酸键形成和断裂的部位不同D.相互转化的生理意义不同
25、如图曲线 1 为最适温度下反应物浓度对酶促反应速率的影响,如果将反应温度略微升高或向反应混合物中再加入少量同样的酶,变化后的曲线最可能分别是( )
A.4 2
B.3 2
C.2 4
D.3 4
第Ⅱ卷
二、非选择题(共 50 分)
26.(14分)
如图表示细胞内某些有机物的元素组成和功能关系,其中A、B代表元素,Ⅰ、Ⅱ、Ⅲ、Ⅳ是生物大分子,图中X、Y、Z、P分别为构成生物大分子的基本单位,请回答下列问题:
(1)图中X是 ,Ⅰ在小麦种子中主要是指 ,若Ⅰ是动物细胞中的储能物质,则是 ,其在人体中主要分布于 细胞。
若Ⅰ物质是 ,其在动植物细胞中均可含有,并且由于含能量多而且占体积小,被生物体作为长期备用良好的储能物质,从进化的角度这是经过长期 的结果。
(2) A、是指 元素。 图中Z是 ,Y、Z、其在原核细胞中共有 种。使用甲基绿、吡罗红混合染色剂染色,可使Ⅲ呈现 色。
(3)若某种Ⅳ分子由n个P(平均相对分子质量为m)形成的两条链组成,则该Ⅳ分子的相对分子质量大约为 。
(4)Ⅱ和Ⅳ都具有多样性,两者多样性的关系是前者 后者。
27.(11分)
甲图为酵母菌细胞部分结构示意图,乙图是甲图局部放大。请回答下列问题:
(1)酵母菌细胞与菠菜叶肉细胞相比,在结构上最主要的区别是无 。
(2)甲图中能发生碱基互补配对的细胞器有 ( 填序号), 能产生 CO2 的场所是
(填序号)。
(3)在无氧环境中,酵母菌也会逆浓度梯度吸收葡萄糖,为此过程提供载体蛋白和能量的细胞结构分别是[] 和[] 。
(4)丙图中⑪⑫⑬均代表细胞的某种结构,它们依次是 、 和 ;
⑭ 代表某种物质,它是 。
28、(8分)
下面的表格分别是某兴趣小组探究温度对酶活性影响的实验步骤和探究某种过氧化氢 酶的最适 pH 的实验结果。据此回答下列问题。
(1)在实验一中,pH 属于 变量。
(2)实验一的①②③步骤为错误操作,正确的操作应该是 。
(3)实验一的第⑤步最好选用 (试剂)测定单位时间内淀粉的 。
(4)如将实验一的新鲜淀粉酶溶液和可溶性淀粉溶液换为新鲜肝脏研磨液和 H2O2 溶液,你认为是否科学? ,为什么? 。
分析实验二的结果,可得到的结论是 ;在该预实验的基础上要进一步探究该过氧化氢酶的最适 pH,可在 pH 为 之间设置梯度进行研究。
29.(7分)
下图甲表示由磷脂分子合成的人工膜的结构示意图,下图乙表示人的成熟红细胞膜的结构示意图及葡萄糖和乳酸的跨膜运输情况,图丙中A为1 ml/L的葡萄糖溶液,B为1 ml/L的乳酸溶液,请据图
回答以下问题:
(1)图乙中,葡萄糖和乳酸跨膜运输的共同点是都需要________,如果将图乙所示细胞放在无氧环境中,图中________________的跨膜运输不会受到影响。
(2)如果用图甲所示人工膜作为图丙中的半透膜,则液面不再变化时,左侧液面________(填“高于”、“低于”或“等于”)右侧液面;如果在图甲所示人工膜上贯穿上图乙的蛋白质①,再用作图丙的半透膜,则液面不再变化时,左侧液面 ________右侧液面。
(3)一种新的制药工艺,用图甲所示人工膜包裹药物制成小球,运输到患病部位,将药物送入细胞的方式 ,利用了膜的什么特性 。
30.(10分)
图甲是细胞内部分生命活动示意图,其中①、②、③、④表示生理过程,A、B、C、D表示生命动产生的物质。图乙是某植物的非绿色器官CO2释放量和O2吸收量的变化。请据图回答下列相关问题。
(1)写出有氧呼吸的总反应式: 。
(2)写出无氧呼吸的总反应式: , 。
(3)图甲中在生物膜上发生的生理过程是________(填数字),A表示________,D表示________。产生能量最多的生理过程是________(填数字)。
(4)图乙中只完成图甲中生理过程①、②、③的氧浓度是________。图乙中最适合储存水果或蔬菜的氧浓度是________。
(5)氧浓度为b时,植物细胞无氧呼吸消耗的葡萄糖是有氧呼吸的________倍。
高三生物参考答案
26,(14)
(1)葡萄糖 淀粉 糖原 肝脏细胞和肌肉细胞 脂肪 自然选择
(2) N,P 核糖核苷酸。8, 红
(3) mn-(n-2)×18
(4)决定
27、(11分)(1)叶绿体, (2)④、⑥⑥、⑦
(3)④核糖体,⑦细胞质基质
(4)内质网 高尔基体囊泡ATP(或三磷酸腺苷)
28、 (8分)(1)无关
(2)将新鲜淀粉酶溶液和可溶性淀粉溶液分别恒温后再混合(其他合理答案也可)
(3)碘液剩余量
(4)不科学 因为温度会直接影响 H2O2 溶液的分解
(5)该过氧化氢酶的最适 pH 约为 7,pH降低或升高酶活性均降低(或在pH 5~7 的范围内随pH 的升高该过氧化氢酶活性升高,在 pH 7~ 9 的范围内随 pH 的升高该过氧化氢酶活性降低) 6~8
29. (除特殊标注外,每空1分,共7分).
(1)载体蛋白 葡萄糖和乳酸(缺一不得分)(2分)
(2)等于 低于
(3)胞吞 流动性
30.(10分)
(3)③ 丙酮酸 乳酸 ③
(4)d c
(5)5
探究温度对酶活性影响的实验(实验一)
实验步骤
分组
甲组
乙组
丙组
①淀粉酶溶液
1 mL
1 mL
1 mL
②可溶性淀粉溶液
5 mL
5 mL
5 mL
③控制温度
0℃
60℃
90℃
④将新鲜淀粉酶溶液与可溶性淀粉溶液混合后分别恒温
⑤测定单位时间内淀粉的
探究某种过氧化氢酶的最适 pH 的实验(实验二)
组别
A 组
B 组
C 组
D 组
E 组
pH
5
6
7
8
9
H2O2 溶液完全分解所需时间(秒)
300
180
90
192
284
1—5
CDDDB
6—10
CABCC
11—15
BDBBC
16—20
DDCBC
21—25
BBDCA
26—30
相关试卷
这是一份2021宁夏海原一中高三上学期第二次月考生物试题含答案
这是一份2022宁夏海原一中高二上学期第一次月考生物(文)试题含答案,共7页。试卷主要包含了在细胞内自由水的主要功能是,下列关于脂质的说法不正确的是等内容,欢迎下载使用。
这是一份2022宁夏海原一中高二上学期第一次月考生物试题含答案,共11页。试卷主要包含了单选题,非选择题等内容,欢迎下载使用。

