


选择性必修 第二册4 互感和自感学案设计
展开
这是一份选择性必修 第二册4 互感和自感学案设计,共6页。学案主要包含了互感现象,自感现象,自感系数,磁场的能量等内容,欢迎下载使用。
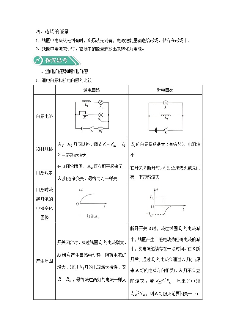
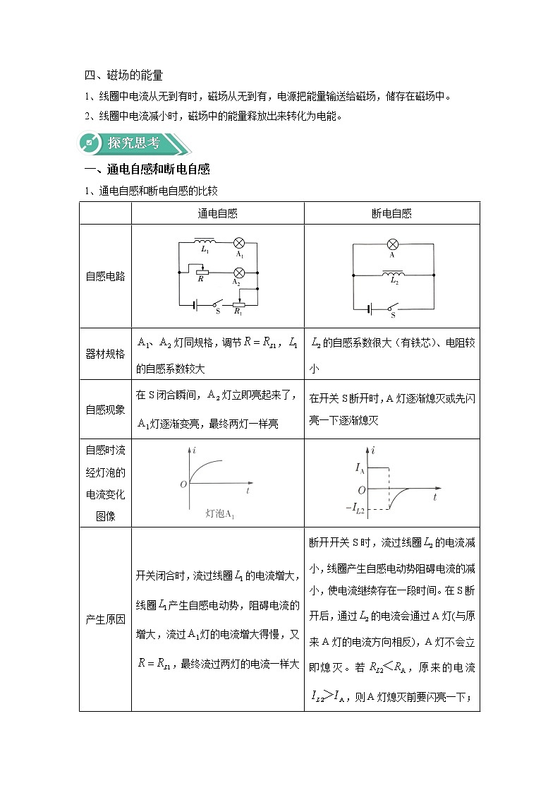
2020-2021学年人教版(2019)选择性必修第二册 2.4互感和自感 学案学习目标1、通过实验,了解互感现象和自感现象以及它们在生产生活中的应用。2、能够根据电磁感应的有关规律分析通电、断电时自感现象的成因以及能量转化问题。3、了解自感电动势的计算式,知道自感系数是表示线圈本身特征的物理量。4、认识互感和自感是电磁感应现象的特例,感悟特殊现象中有它的普遍规律,而普遍规律中包含了特殊现象的辩证唯物主义观点。重点难点1、自感现象及自感系数。(重点)2、分析自感电动势对原电流变化产生的阻碍作用。(难点)3、通、断电自感演示实验中的现象解释。(难点)自主探究一、互感现象1、互感和互感电动势:两个相互靠近的线圈,当一个线圈中的电流变化时,它所产生的变化的磁场会在另一个线圈中产生感应电动势,这种现象叫互感,这种感应电动势叫做互感电动势。2、应用:利用互感现象可以把能量由一个线圈传递到另一个线圈,如变压器就是利用互感现象制成的。3、危害:互感现象能发生在任何两个相互靠近的电路之间。在电力工程和电子电路中,互感现象有时会影响电路的正常工作。二、自感现象当一个线圈中的电流变化时,它产生的变化的磁场不仅在邻近的电路中激发出感应电动势,同样也在它本身激发出感应电动势,这种现象称为自感。由于自感而产生的感应电动势叫做自感电动势。三、自感系数1、自感电动势:E=L,其中是电流的变化率;L是自感系数,简称自感或电感单位:亨利,符号:H。2、自感系数与线圈的大小、形状、圈数,以及是否有铁芯等因素有关。四、磁场的能量1、线圈中电流从无到有时,磁场从无到有,电源把能量输送给磁场,储存在磁场中。2、线圈中电流减小时,磁场中的能量释放出来转化为电能。探究思考一、通电自感和断电自感1、通电自感和断电自感的比较 通电自感断电自感自感电路器材规格灯同规格,调节,的自感系数较大的自感系数很大(有铁芯)、电阻较小自感现象在S闭合瞬间,灯立即亮起来了,灯逐渐变亮,最终两灯一样亮在开关S断开时,A灯逐渐熄灭或先闪亮一下逐渐熄灭自感时流经灯泡的电流变化图像产生原因开关闭合时,流过线圈的电流增大,线圈产生自感电动势,阻碍电流的增大,流过灯的电流增大得慢,又,最终流过两灯的电流一样大断开开关S时,流过线圈的电流减小,线圈产生自感电动势阻碍电流的减小,使电流继续存在一段时间。在S断开后,通过的电流会通过A灯(与原来A灯的电流方向相反),A灯不会立即熄灭。若,原来的电流,则A灯熄灭前要闪亮一下;若,原来的电流,则A灯逐渐熄灭能量转化有电能转化为中的磁场能中的磁场能转化为电能 2、自感中“闪亮”与“不闪亮”问题 与线圈串联的灯泡与线圈并联的灯泡电路图通电时电流逐渐增大,灯泡逐渐变亮电流突然增大,灯泡立即变亮断电时电流逐渐减小,灯泡逐渐变暗,灯泡中电流方向不变电路中稳态电流为:(1)若,灯泡逐渐变暗;(2)若,灯泡闪亮后逐渐变暗。两种情况下灯泡中电流方向均改变 【典例一】1、如图所示的电路中,L为电感线圈(直流电阻不计),A、B为两灯泡,以下结论正确的是( )A.闭合开关S时,A先亮,B后亮B.闭合开关S时,A、B同时亮,之后B变暗直至熄灭,A变亮C.先闭合开关S,电路稳定后再断开开关S时,A熄灭,B先变亮再逐渐熄灭D.先闭合开关S,电路稳定后再断开开关S时,A、B两灯都亮一下再逐渐熄灭解题思路: 闭合开关S时,电路中立即有了电流,故灯泡A、B同时变亮,线圈会产生自感电动势,电流缓慢增加,当电流稳定后,线圈相当于直导线,灯泡B被短路,故开关闭合时,A、B同时亮,但B逐渐熄灭,A更亮,故A错误,B正确;断开S时,A灯立即熄灭,线圈产生自感电动势,和灯泡B构成闭合回路,B灯先闪亮后逐渐熄灭,故C正确,D错误.答案:BC二、电感和电阻对电流的阻碍作用比较1、电感和电阻对电流的阻碍作用比较 电感L电阻R阻碍作用阻碍电流的变化阻碍电流表现产生自感现象导体发热对电流的影响电感越大,电流变化越快,对电流变化的阻碍作用越大,产生的自感电动势越大电阻越大,对电流的阻碍作用越大决定因素线圈大小、形状、匝数、有无铁芯等导体长度、横截面积、电阻率等联系电感和电阻都是反映线圈(或导体)本身性质的物理量 2、两种阻碍作用产生的原因分析线圈对恒定电流的阻碍作用,是由绕制线圈的导线的电阻决定的,对恒定电流阻碍作用的产生原因,是金属对定向运动电子的阻碍作用;而线圈对变化电流的阻碍作用(除了导线的电阻外),是由线圈的自感现象引起的,当通过线圈中的电流变化时,穿过线圈的磁通量发生变化,产生自感电动势,阻碍线圈中电流的变化。3、两种阻碍作用产生的效果分析在通电线圈中(所加电压为U),电流的稳定值为,由此可知,线圈的电阻决定了电流的稳定值。L越大,电流由零增大到稳定值的时间越长,也就是说,电阻决定着电流所能达到的稳定值,电感对变化电流的阻碍作用决定着电流达到稳定值所需的时间。【典例二】2、如图所示的电路中,电容C和电感L的值都很大,L的电阻不计,A、B是完全相同的两个灯泡.当开关S闭合时,下列说法中正确的是( )A.A灯比B灯先亮,然后A灯熄灭 B.B灯比A灯先亮,然后B灯熄灭C.A灯、B灯一起亮,然后A灯熄灭 D.A灯、B灯一起亮,然后B灯熄灭解题思路: 因A灯串联了一个电感线圈,由于电感线圈阻碍电流的变化,故A灯后亮;而B灯串联了一个电容器,故B灯亮一下然后熄灭,故B正确。答案: B随堂训练1、在生产实际中,有些高压直流电路含有自感系数很大的线圈,当电路中的开关S由闭合到断开时,线圈会产生很大的自感电动势,使开关S处产生电弧,危及操作人员的人身安全.为了避免电弧的产生,可在线圈处并联一个元件,下列方案可行的是( )A. B. C. D.答案:D2、如图所示是日光灯的电路图,日光灯主要由灯管、镇流器、启动器组成.关于日光灯的原理,下列说法不正确的是( )A.日光灯启动,利用了镇流器中线圈的自感现象B.日光灯正常发光时,镇流器起着降压限流的作用C.日光灯正常发光后取下启动器,日光灯仍能正常工作D.日光灯正常发光后取下启动器,日光灯不能正常工作答案: D3、如图所示,灯泡与定值电阻的阻值均为,是自感系数较大的线圈,当闭合、断开且电路稳定时,两灯亮度相同,再闭合,待电路稳定后将断开,下列说法中正确的是( )A.灯将比原来更亮一下后熄灭 B.灯将比原来更亮一下后熄灭C.有电流通过灯,方向为 D.有电流通过灯,方向为答案:D4、“千人震”实验可以用如图所示的电路完成.电路主要由几位同学手拉手与一节电动势为1.5 V的干电池、几根导线、开关和一个有铁芯的多匝线圈构成.以下说法正确的是( )A.在闭合开关瞬间会使连成一串的同学有触电感觉B.在断开开关瞬间会使连成一串的同学有触电感觉C.人有触电感觉时流过人体的电流大于流过线圈的电流D.人有触电感觉时有很高电压加在两手间且左边电势高答案:BD
相关学案
这是一份高中人教版 (2019)4 互感和自感优秀导学案,文件包含24互感和自感解析版docx、24互感和自感原卷版docx等2份学案配套教学资源,其中学案共17页, 欢迎下载使用。
这是一份物理选择性必修 第二册4 互感和自感学案设计,共11页。
这是一份高中物理人教版 (2019)选择性必修 第二册4 互感和自感学案,共8页。
