


2021年河南省三门峡市八年级上学期物理期中考试试题附答案
展开
这是一份2021年河南省三门峡市八年级上学期物理期中考试试题附答案,共13页。试卷主要包含了填空题,实验题,单项选择题,双选题,作图题,计算题等内容,欢迎下载使用。
1.以下四个日常生活中的物理现象:
①夏天,翻开冰箱冷冻室的门时有“白雾〞冒出;
②在衣柜里上放置一些樟脑球,过段时间樟脑球消失不见;③夏天,晾在院子里的湿衣服变干;④用久的白炽灯泡,内壁会发黑。其中物理现象①和④的物态变化分别是: 、 ;物理现象②和③的物态变化过程中要 。〔填写“吸热〞或“放热〞〕。
2.一块体积为1m3的冰熔化成水,在质量、体积、密度三个物理量中,不发生变化的 物理量是 , 假设冰的密度为0.9×103kg/m3 , 那么冰化成水后水的体积为 m3。
3.有一首诗“自卧竹杖顺水行,卧看两边万重山。疑是青山往后走,原是竹舟顺水流。〞在这首诗中,“青山往后走〞选择的参照物是 ;“竹舟顺水流〞选择的参照物是 。
4.图 1和图 2分别表示了两种使气体液化的方式,图1 是生活中人们使用的煤气罐,其内主要装有液化石油气,这是通过 的方式使石油气液化的;图 2 是在烧开水的水壶嘴上方放置一块冷玻璃板,冒出的水蒸气遇冷在玻璃板上凝成了小水珠,这是通过 的方式使气体液化的。能够使所有气体液化的方式是 。
5.在某个大桥桥头树立了如下列图的限速标志牌,根据生活经验,限速标志牌中速度的单位应是 。
6.如下列图是两位同学用不同分度值的刻度尺测同一长方体边长的图,那么甲同学的正确记录是 cm,乙同学的正确记录是 cm。
二、实验题
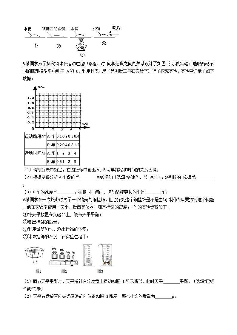
7.如图1所示是某同学在探究影响水蒸发快慢因素的图形,他在四块完全相同的玻璃板上各滴一滴质量相等的水,观察图示情景并结合生活经验,情景②③④说明:液体蒸发的快慢与液体的 有关,与液体的 有关,与液体外表 的有关。
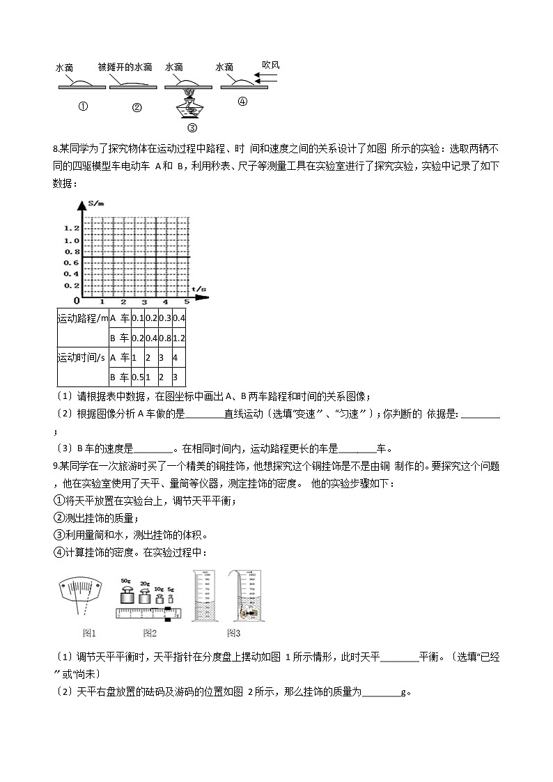
8.某同学为了探究物体在运动过程中路程、时 间和速度之间的关系设计了如图 所示的实验:选取两辆不同的四驱模型车电动车 A和 B,利用秒表、尺子等测量工具在实验室进行了探究实验,实验中记录了如下数据:
〔1〕请根据表中数据,在图坐标中画出A、B两车路程和时间的关系图像;
〔2〕根据图像分析A车做的是________直线运动〔选填“变速〞、“匀速〞〕;你判断的 依据是:________;
〔3〕B车的速度是________。在相同时间内,运动路程更长的车是________车。
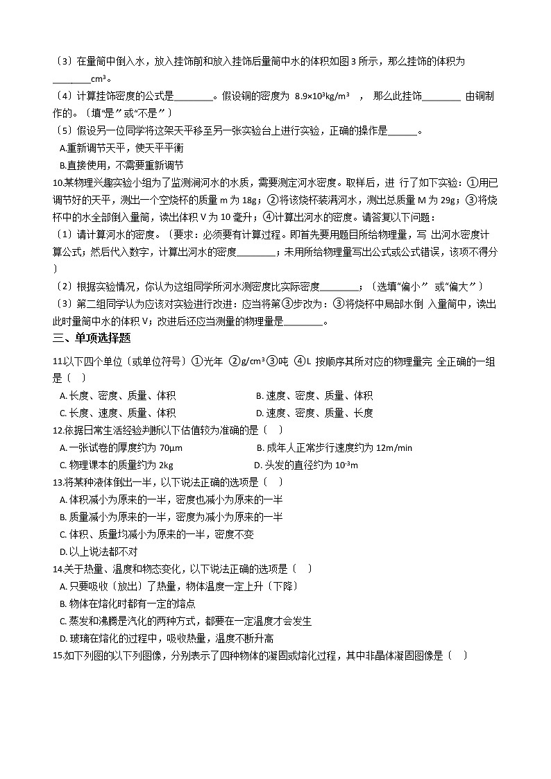
9.某同学在一次旅游时买了一个精美的铜挂饰,他想探究这个铜挂饰是不是由铜 制作的。要探究这个问题,他在实验室使用了天平、量筒等仪器,测定挂饰的密度。 他的实验步骤如下:
①将天平放置在实验台上,调节天平平衡;
②测出挂饰的质量;
③利用量筒和水,测出挂饰的体积。
④计算挂饰的密度。在实验过程中:
〔1〕调节天平平衡时,天平指针在分度盘上摆动如图 1所示情形,此时天平________平衡。〔选填“已经〞或“尚未〕
〔2〕天平右盘放置的砝码及游码的位置如图 2所示,那么挂饰的质量为________g。
〔3〕在量筒中倒入水,放入挂饰前和放入挂饰后量筒中水的体积如图3所示,那么挂饰的体积为________cm3。
〔4〕计算挂饰密度的公式是________。假设铜的密度为 8.9×103kg/m3 , 那么此挂饰________ 由铜制作的。〔填“是〞或“不是〞〕
〔5〕假设另一位同学将这架天平移至另一张实验台上进行实验,正确的操作是______。
A.重新调节天平,使天平平衡
B.直接使用,不需要重新调节
10.某物理兴趣实验小组为了监测涧河水的水质,需要测定河水密度。取样后,进 行了如下实验:①用已调节好的天平,测出一个空烧杯的质量m为18g;②将该烧杯装满河水,测出总质量M为29g;③将烧杯中的水全部倒入量筒,读出体积V为10毫升;④计算出河水的密度。请答复以下问题:
〔1〕请计算河水的密度。〔要求:必须要有计算过程。即首先要用题目所给物理量,写 出河水密度计算公式;然后代入数字,计算出河水的密度________;未用所给物理量写出公式或公式错误,该项不得分〕
〔2〕根据实验情况,你认为这组同学所河水测密度比实际密度________;〔选填“偏小〞 或“偏大〞〕
〔3〕第二组同学认为应该对实验进行改进:应当将第③步改为:③将烧杯中局部水倒 入量筒中,读出此时量筒中水的体积V;改进后还应当测量的物理量是________。
三、单项选择题
11.以下四个单位〔或单位符号〕①光年 ②g/cm3 ③吨 ④L 按顺序其所对应的物理量完 全正确的一组是〔 〕
A. 长度、密度、质量、体积 B. 速度、密度、质量、体积
C. 长度、速度、质量、体积 D. 速度、密度、质量、长度
12.依据日常生活经验判断以下估值较为准确的是〔 〕
A. 一张试卷的厚度约为70μm B. 成年人正常步行速度约为12m/min
C. 物理课本的质量约为2kg D. 头发的直径约为10-3m
13.将某种液体倒出一半,以下说法正确的选项是〔 〕
A. 体积减小为原来的一半,密度也减小为原来的一半
B. 质量减小为原来的一半,密度为减小为原来的一半
C. 体积、质量均减小为原来的一半,密度不变
D. 以上说法都不对
14.关于热量、温度和物态变化,以下说法正确的选项是〔 〕
A. 只要吸收〔放出〕了热量,物体温度一定上升〔下降〕
B. 物体在熔化时都有一定的熔点
C. 蒸发和沸腾是汽化的两种方式,都要在一定温度才会发生
D. 玻璃在熔化的过程中,吸收热量,温度不断升高
15.如下列图的以下列图像,分别表示了四种物体的凝固或熔化过程,其中非晶体凝固图像是〔 〕
A. ① B. ② C. ③ D. ④
16.在如 所示的图像中,可表示匀速直线运动的是〔 〕
A. ① B. ② C. ③ D. ④
17.图为A、B、C三种物质的质量m与体积V的关系图像。由图像可知,A、B、C三种物质的密度 、 、 和水的密度 之间的关系是〔 〕
A. ,且 B. ,且
C. ,且 D. ,且
18.用调节好的托盘天平称物体质量时,右盘已放入了砝码,游码也移动到了某一位置,这时发现指针向分度标尺中央刻线右侧偏离少许,此时应〔 〕
A. 将右盘中的某只砝码换小一些 B. 将游码向左移少许
C. 将游码向右移少许 D. 旋动平衡螺母向左移少许
四、双选题
19.用分度值为毫米的刻度尺直接测量一张纸的厚度测不出来,这时可将许多相同的纸叠起来,使之有足够的厚度,用刻度尺测出总厚度除以张数,就可间接测出一张 纸的厚度了,这种间接测量的方法在物理上叫累积法。图所示的四种测量方法与这一原理相同的是〔 〕
A. ① B. ② C. ③ D. ④
20.如下列图,①②③④分别为实心铝球、实心铁球、实心铅球和空心铅球。假设ρ铝=2.7×103kg/m3 , ρ铁=7.8×103kg/m3 , ρ铅=11.3×103kg/m3。在这四个球中任取一个测其质量为117克,体积为15cm3 , 那么它可能是〔 〕
A. ①号球 B. ②号球 C. ③号球 D. ④号球
五、作图题
21.如下列图为温度计,假设当天的温度为28℃,请在图中画出温度计液面的位 置,并将液柱涂黑。
22.如下列图是某种物质的熔化图像。假设在 56℃时不再对其加热,请在图中画出其凝固图像,画不完整不得分。
六、计算题
23.某同学旅游时参观了一场挂饰制作表演:工作人员取出了一个挂饰模型,然后将熔化好的银汁浇铸到模型之中,待冷却后进行打磨,一件精美的银挂饰就呈现在了人们的面前。而挂饰模型的制作过程那么是“用蜡先做成挂饰的形状,然后用耐高温泥浆浇铸,等泥浆枯燥后加热,蜡熔化,将蜡汁倒出,就制成了挂饰模型〞〔如下列图〕。
〔1〕假设制作模型时所用蜡的质量为3.6g,蜡的密度为0.9×103kg/m3 , 银的密度为10.5×103kg/m3 , 求这件银挂饰的质量;
〔2〕假设用这个模型制作一个人造水晶挂饰,其质量为9.8g,求人造水晶的密度。
答案解析局部
一、填空题
1.【答案】 液化;凝华;吸热
【解析】【解答】夏天,翻开冰箱冷冻室的门时有“白雾〞冒出,这是水蒸气遇冷液化成的小水滴,需要放热;在衣柜里上放置一些樟脑球,过段时间樟脑球消失不见,这是发生了升华现象,需要吸热;夏天,晾在院子里的湿衣服变干,这是汽化现象,需要吸热;用久的白炽灯泡,内壁会发黑,这是气态直接变成固态,属于凝华现象,需要放热。
【分析】物质从液态变为气态的过程叫汽化,汽化的方式有蒸发和沸腾。都要吸热。
物质从气态变成液态的过程叫液化,液化要放热。使气体液化的方法有:降低温度和压缩体积。〔液化现象如:“白气〞、雾、等〕
物质从固态直接变成气态叫升华,要吸热;而物质从气态直接变成固态叫凝华,要放热。
2.【答案】 质量;0.9
【解析】【解答】冰熔化成水后,物态发生了改变,但物质的量即质量不变,根据密度公式 可知
那么水的体积为
【分析】物态发生了改变,但物质的量即质量不变,根据密度公式 进行计算即可。
3.【答案】 竹舟;青山
【解析】【解答】机械运动具有相对性,在这首诗中,“青山往后走〞选择的参照物是竹舟,竹舟顺水前行与两岸的山有相对运动;“竹舟顺水流〞选择的参照物是青山,水与山有相对运动。
【分析】判断一个物体是否是运动的还是静止的,关键是看被研究的物体与所选的标准即参照物之间的相对位置知否发生了改变。如果发生改变,那么次物体是运动的,如果没发生改变,那么此物体是静止的。
4.【答案】 压缩体积;降低温度;降低温度
【解析】【解答】液化石油气是通过压缩体积的方式使石油气液化的;降低温度能够使所有气体液化,在烧开水的水壶嘴上方放置一块冷玻璃板,通过降低温度的方式,使冒出的水蒸气遇冷在玻璃板上液化凝成了小水珠。
【分析】物质从气态变成液态的过程叫液化,液化要放热。使气体液化的方法有:降低温度和压缩体积。〔液化现象如:“白气〞、雾、等〕
5.【答案】 千米/小时〔或km/h〕
【解析】【解答】根据生活经验,限速标志牌中表示的含义是最高时速不能超过50km/h,速度的单位应是km/h。
【分析】限速标志牌上速度的单位应是km/h。
6.【答案】 1.7;1.70
【解析】【解答】甲同学用的刻度尺的最小分度值为0.5cm,只需要进行本位估读就行了,因此甲同学的正确记录是1.7cm;乙同学用的刻度尺最小分度值为0.1cm,要估读到下一位,因此乙同学的正确记录是1.70cm。
【分析】结合分度值读数即可,注意估读到分度值的下一位。
二、实验题
7.【答案】 外表积;温度;空气流动的速度
【解析】【解答】情景②的外表积较大,说明液体蒸发的快慢与液体的外表积有关。
情景③的温度较高,说明液体蒸发的快慢与液体的温度有关。
情景④的外表空气流动较快,说明液体蒸发的快慢与液体外表空气流动的速度有关。
【分析】影响液体蒸发快慢的因素:(1)液体温度;(2)液体外表积;(3)液面上方空气流动快慢。
8.【答案】 〔1〕如下列图:
〔2〕匀速;其图像为一条倾斜直线
〔3〕0.4m/s;B
【解析】【解答】(1)根据表格中的数据描点连线,如下列图:
(2)根据图象可知,A的s-t图象为一条直线,说明A做匀速直线运动。
(3)根据图象可知,B的s-t图象为一条直线,说明B做匀速直线运动,那么B的速度为vB= =0.4m/s
根据图象可知,在相同的时间内,B运动的路程要大于A运动的路程,即在相同时间内,运动路程更长的车是B车。
【分析】〔1〕利用描点法画图即可。
〔2〕在s-t图象中倾斜的直线表示做匀速直线运动。
〔3〕利用速度公式v=求出B的速度的大小;根据图象判定哪辆车的路程长。
9.【答案】 〔1〕尚未
〔2〕89
〔3〕10
〔4〕ρ= ;是
〔5〕A
【解析】【解答】(1)调节天平平衡时,天平指针在分度盘上的零刻度线左右摆动幅度不同,说明此时天平尚未平衡。
(2)天平右盘放置的砝码及游码的位置如图2所示,游码示数为4g,那么挂饰的质量为
(3)在量筒中倒入水,放入挂饰前和放入挂饰后量筒中水的体积如图3所示,那么挂饰的体积为
(4)计算挂饰密度的公式是ρ= ,此挂饰的密度为
挂饰的密度与铜的密度8.9×103kg/m3相同,那么此挂饰是由铜制作的。
(5)假设另一位同学将这架天平移至另一张实验台上进行实验,需要重新调节天平,使天平平衡,A符合题意。
【分析】〔1〕结合天平的使用方法判断即可。
〔2〕被测物体的质量等于砝码的质量加上游码对应的刻度。
〔3〕液面为凹液面时,读数时视线应以凹液面底部为准,读图3可知原来水的体积和挂饰和水的总体积,从而得出挂饰的体积。
〔4〕计算挂饰密度的公式是:ρ=, 根据测量量求出挂饰的密度,根据密度是物质的一种特性分析答复。
〔5〕天平使用前要调平衡。
10.【答案】 〔1〕1.1g/cm3
〔2〕偏大
〔3〕烧杯和剩余河水的质量
【解析】【解答】(1)河水的质量m河=M-m=29g-18g=11g
河水的密度ρ= =1.1g/cm3
(2)不可能把烧杯内的河水全部倒入量筒内,导致测量的河水的体积偏小,由公式 可知密度测量结果偏大。
(3)将第③步改为:③将烧杯中局部水倒入量筒中,读出此时量筒中水的体积V;再用天平称量出烧杯和剩余水的质量,用烧杯和水的总质量减去烧杯和剩余水的质量即可得量筒中水的质量,用密度公式算出水的密度。
【分析】〔1〕求出被测水的质量,然后由密度公式可以求出水的密度。
〔2〕烧杯中的河水不可能全部倒入量筒中,这样会使测量出的体积偏小,由密度公式分析对密度影响。
〔3〕根据天平的两次测量,算出量筒中水的质量,再读出量筒中水的体积V,用算出水的密度。
三、单项选择题
11.【答案】 A
【解析】【解答】①光年是天文学上长度的计量单位;
②g/cm3是密度的常用单位;
③吨是质量的常用单位;
④L是体积的常用单位。
故答案为:A。
【分析】牢记常见物理量的单位,解答即可。
12.【答案】 A
【解析】【解答】A.10张纸的厚度约为1mm,1张试卷厚度为0.1mm即100μm ,A符合题意;
B.成年人正常步行速度约为1.2m/s,合计72m/min ,B不符合题意;
C.物理课本的质量约为0.2kg,故 C不符合题意;
D.头发的直径约为 ,D不符合题意。
故答案为:A。
【分析】对生活中常见物理量的估测,结合对生活的了解和对物理单位的认识,找出符合实际的选项即可。不同物理量的估算,有的需要凭借生活经验,有的需要简单的计算,有的要进行单位的换算,最后判断最符合实际的是哪一个。
13.【答案】 C
【解析】【解答】密度是物质的属性,与质量、体积无关,仅等于质量与体积的比值;当质量、体积发生变化时,密度不变,ABD不符合题意;C符合题意。
故答案为:C。
【分析】密度是物质的属性,与质量、体积无关,仅等于质量与体积的比值。
14.【答案】 D
【解析】【解答】A.晶体在熔化或凝固时,吸收或放出热量,温度不变,A不符合题意;
B.晶体熔化时有一定的熔点,非晶体熔化时没有固定的熔点,B不符合题意;
C.蒸发在任何温度下都可进行,C不符合题意;
D.玻璃是非晶体,在熔化的过程中,吸收热量,温度不断升高,D符合题意。
故答案为:D。
【分析】晶体有一定的熔点,非晶体没有熔点;蒸发和沸腾是汽化的两种方式,蒸发是在任何温度下发生的,而沸腾是在一定温度下发生的。
15.【答案】 B
【解析】【解答】A.①图像吸收热量温度不变,为晶体的熔化图像,A不符合题意;
B.②图像放出热量温度不断降低,为非晶体的凝固图像,B符合题意;
C.③图像放出热量温度不变,为晶体的凝固图像,C不符合题意;
D.④图像吸收热量温度不断上升,为非晶体的熔化图像,D不符合题意。
故答案为:B。
【分析】晶体有一定的熔点,非晶体没有熔点。
16.【答案】 C
【解析】【解答】A.①图中,速度随之间的变化而减小,为匀减速直线运动,A不符合题意;
B.②图中,路程一直不变,为静止,B不符合题意;
C.③图中,路程随时间的变化均匀增加,为匀速直线运动,C符合题意;
D.④图中,速度随时间的变化增加,为匀加速直线运动,D不符合题意。
故答案为:C。
【分析】在v-t图象和s-t图象中匀速直线运动的图象是不同的,在v-t图象中平行于t轴的直线表示物体做匀速直线运动,在s-t图象中倾斜的直线表示做匀速直线运动。
17.【答案】 D
【解析】【解答】AB.根据密度的定义式 ,从图可知,过坐标原点的直线的斜率即表示物质的密度,质量相同时,VA>VB>VC , 所以可判断 ,A、B不符合题意;
CD.由于水的密度为1g/cm3 , m-V图中B的密度为1g/cm3 , 所以可判断 ,所以C不符合题意,D符合题意。
故答案为:D。
【分析】结合图像,根据密度的定义式 分析计算即可。
18.【答案】 B
【解析】【解答】当用调节好的托盘天平称物体质量时,先在右盘放入了砝码进行粗调,然后移动游码进行微调,如果发现指针向分度盘中央刻线右侧偏离少许,说明砝码和游码的总质量偏大,所以可以将游码向左移少许;
故答案为:B。
【分析】调节完天平后,在称量时不能再调节平衡螺母,只能通过添加砝码和调节游码进行调节至平衡。
四、双选题
19.【答案】 B,C
【解析】【解答】A.采用如下列图方法测量球的直径,利用的是两三角板间的距离与球的直径相同,采用的是等效替代法。A不符合题意;
B.用刻度尺测细铜丝直径,把细铜丝在铅笔上紧密地排绕50圈,用刻度尺量出线圈的总长度再除以50,采用的是累积法。B符合题意;
C.测一根大头针的质量:先测出多枚大头针的总质量,再除以数量,得到一枚大头针的质量,采用的是累积法。C符合题意;
D.先测出容器的质量,再测出容器和液体的总质量,在此根底上得到液体质量,采用的是间接测量。D不符合题意。
故答案为:BC。
【分析】把某些用常规仪器难以直接准确测量的物理量用累积的方法,将小量变大量,不仅便于直接测量,还可以提高测量的准确程度,减小误差。
20.【答案】 B,D
【解析】【解答】这四个球中任取一个测其质量为117克,体积为15cm3 , 那么它的密度为
它可能是实心铁球,也可能是空心铅球.
故答案为:BD。
【分析】利用ρ=求得其密度,然后与铁、铝、铅的密度比较即可。
五、作图题
21.【答案】 解:如下列图:
【解析】【解答】温度计的分度值为2℃,28℃的刻度线应在20℃以上第4个小格处,如下列图:
。
【分析】结合分度值及示数画图即可。
22.【答案】 解:如下列图:
【解析】【解答】假设在 56℃时不再对其加热,那么其凝固图像与熔化图像应该相互对称,如下列图。
【分析】凝固图像与熔化图像应该相互对称。
六、计算题
23.【答案】 〔1〕解:设蜡的质量为m1 , 密度为 ,银的质量为m2 , 密度为 ,由体积相等可得
那么银挂饰的质量为
答:这件银挂饰的质量为42g;
〔2〕解:设人造水晶的质量为m3 , 密度为 ,由体积相等可得
那么人造水晶的密度为
答:人造水晶的密度为2.45×103kg/m3。
【解析】【分析】〔1〕利用ρ=求出其体积;银挂饰的体积等于蜡模的体积,再利用密度公式ρ=求银挂饰的质量。
〔2〕体积等于蜡模的体积,利用ρ=计算人造水晶的密度。
运动路程/m
A 车
0.1
0.2
0.3
0.4
B 车
0.2
0.4
0.8
1.2
运动时间/s
A 车
1
2
3
4
B 车
0.5
1
2
3
相关试卷
这是一份河南省三门峡市名校2023-2024学年八上物理期末达标检测试题含答案,共12页。试卷主要包含了关于蒸发和沸腾有下列说法,紫外线能杀菌也能使萤光物质发光等内容,欢迎下载使用。
这是一份河南省三门峡市2023年九年级上学期物理期末试卷附答案,共10页。试卷主要包含了填空题,单选题,多选题,作图题,实验题,计算题,综合题等内容,欢迎下载使用。
这是一份河南省三门峡市灵宝市2023年八年级上学期物理期末试卷附答案,共9页。试卷主要包含了填空题,单选题,多选题,作图题,实验题,计算题等内容,欢迎下载使用。
