(必考!)部编版四年级语文上册易错读音分类复习(5-8单元)学案
展开部编版四年级语文上册期末必考知识点易错读音复习(5-8单元)
前 言
小学阶段学的很多易错字音,将来中考、高考也会考到呢!
下面这题“2018年黄冈市中考语文试题”是不是很熟悉?蓝色字都是我们小学学的字呢!
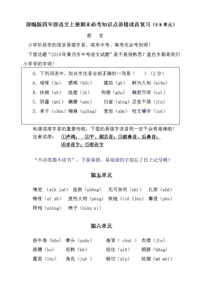
9.下列词语中,加点字注音全部正确的一项是( )(2分)
A.喑哑(àn) 感慨(kǎi) 尴尬(gà) 鲜为人知(xiǎn)
B.扶掖(yè) 拮据(jù) 佝偻(gǒu) 鞠躬尽瘁(cuì)
C.阴霾(mái) 蹒跚(pán) 归省(xǐng)忍俊不禁(jīn)
D.单于(chán)襁褓(qiǎng) 宽恕(shù) 咬文嚼字(jué)
知道读准字音的重要性啦,下面的易错字读音我一定不会再混淆啦!
注意读准: ①声调; ②平、翘舌音;③前鼻音、后鼻音;
④多音字;⑤形近字
“不动笔墨不读书”,下面易错、易混淆的字别忘了打上记号哦!
第五单元
嗅觉 (xiù jué) 拯救(zhěng) 无可奈何(nài) 扎煞(shā)
嘶哑(sī yǎ) 庞然大物(páng) 铁链(tiě liàn) 攀登(pān)
照相(xiàng) 辫子(biàn zi)
第六单元
扳牛角(bān) 拳头(quán) 捶背( chuí ) 衣襟(jīn)
胳膊(bo) 恐怖(bù) 掐住(qiā) 翅膀(bǎng)
露面(lòu) 角色(jué ) 殷切(yīn) 妩媚(wǔ mèi)
羡慕(xiàn) 撇嘴(piě) 窝囊(nāng) 哄笑(hōng)
笨拙(zhuō) 瞌睡(kē shuì) 砸锅(zá guō) 陀螺(tuó luó)
嵌上(qiàn) 旋转(xuán zhuǎn)绰号(chuò) 角锥(jiǎo zhuī)
恍惚(huǎng hū)嘲笑(cháo) 帅气(shuài) 溃败(kuì)
踱步(duó) 芥末(jiè) 芹菜(qín) 青蒜(suàn )
辣椒(jiāo) 莲藕(ǒu) 红薯(shǔ) 芋头(yù)
第七单元
琵琶(pí pá) 出塞(sài) 催眠 (cuī) 飞将(jiàng)
崛起(jué) 模范(mó fàn) 淮河(huái) 训斥(chì)
旦角(jué) 破绽(zhàn) 蓄须(xù) 京剧(jù)
被迫(pò) 纠缠(jiū chán) 邀请(yāo) 忍受(rěn)
骚扰(rǎo) 拒绝(jù) 签订(qiān dìng) 妄想(wàng)
延安(yán) 昔日(xī) 春笋(sǔn) 茅屋(máo)
土炕(kàng) 奥秘(ào mì) 辉煌(huáng) 一旦(dàn)
明媚(mèi) 琳琅(lín láng) 大义凛然(lǐn)
英勇无畏(wèi)秉公执法(bǐng) 刚正不阿(ē)
第八单元
诸位(zhū) 竞赛(jìng) 豹子(bào) 委派(pài)
荒芜(huāng wú)官绅(shēn) 徒弟(tú) 旱灾(hàn)
巫婆(wū) 灌溉(guàn gài) 开凿(záo) 求饶(ráo)
流淌(tǎng) 媳妇(xí fu) 拜见(bài) 侯爷(hóu)
热敷(fū) 骨髓(gǔ suǐ) 成绩(jì) 拴住(shuān)
乐谱(yuè pǔ)阀门(fá) 砖头(zhuān) 综合(zōng)
上面易读错易混淆的音全掌握了么?下面请考考自己吧!
(显红的字音是特别容易错的,可要仔细辨析哦)
第五单元
扎煞(sā shā) 拯(zhěn zhěng)救 嘶哑(sī shī)
摇撼(hàn gǎn) 无可奈(nài lài)何 嗅觉(xiù chòu)
搏斗 (bó bé) 鸟巢(cáo cháo) 愣住(rèng lèng)
铁链(liàn liè) 照相(xiāng xiàng) 辫子(biàn biè)
鲫鱼(jí jì ) 庞然大物(pá páng) 攀登(pān pēn)
第六单元
酒瓶(pín píng) 掐住(qiā qā) 无所谓 (wèi wì)
拳头(qán quán ) 捶背(cuí chuí) 胳膊 (bo bì)
衣襟(jīn jìn ) 结实(jiē jié) 恐怖(bù shì)
任凭(pín píng ) 欺负(qī qiàn) 答应(yīng yìng)
扳牛角(bān bǎn) 拖倒(dǎo dào) 划船(huá huà)
扇(shān shàn)几扇(shān shàn) 翅膀 脚爪(zhuǎ zhǎo)
窝囊(lāng náng) 露面 (lù lòu) 角色(jiǎo jué )
殷切(yīn yīng) 撇嘴(piě piè ) 想念(liàn niàn)
哄闹 (hōng hǒng) 砸锅(zá zhá) 四脚着地(zháo zhuó)
糨糊(jiàng qiáng) 笨拙(zhuō zhuó) 直冲脑门(còng chòng)
撇嘴(piē piě) 吃亏( kuī wū) 哄堂大笑 (hōng hòng)
羡慕(xiàn cì) 倒霉(méi mí) 豁虎跳(huō huò)
半晌(sǎng shǎng) 兄妹俩(liǎ liǎng) 踱来踱去(duó dù)
角锥(zuī zhuī ) 挑衅( xìn xìng) 冰尜(gā gá )
旋转(xuán xuàn) 铁钉(dīng dìng) 头晃齿豁(huō huò )
士兵(bīn bīng) 彻底(chè qì) 憨态可掬( jū jú)
悔恨(hèn hèng) 妩媚(wǔ wú) 绰号(cuò chuò)
溃败(kuì guì) 沮丧(jǔ zǔ) 士兵(bīn bīng)
帅气(suài shuài) 挨打(āi ái) 丑小鸭(cǒu chǒu)
韭菜(fēi jiǔ ) 芥菜(jiè jiě) 芹菜(qín qíng)
青蒜(suàn shuàn) 辣椒(jiāo shū) 莲藕(ǒu ě)
红薯(sǔ shǔ) 芋头(yū yù ) 殷切(yīng yīn)
第七单元
边塞(sài shài) 人未还(huán hái) 还来就菊花(hái huán)
教课(jiāo jiào) 不教(jiāo jiào)胡马度(dù duó)阴山
征战(zhēn zhēng) 催促(cuī chuī) 将军(jiānɡ jiànɡ)
杰出(jié jéi) 龙城飞将(jiāng jiàng)
生当作人杰(dāng dàng) 死亦为鬼雄(wéi wèi)
崛起(jué qū) 肇事(zào zhào) 门楣(méi mèi)
淮安(huái wéi) 分量(fēn fèn) 屈辱(qū quē)
训斥(cì chì) 沈阳(shěn zhěn) 模范(mó mú fà fàn)
魏校长(wēi wèi) 清晰(xī zhé) 为(wéi wèi)之一振
喝彩(hē hè) 振兴(xīng xìng) 模型(mó mú)
惩处(chǔ chù) 蓄须(chù xù) 逼迫(bái pò)
纠缠(cán chán) 妄想(wáng wàng) 邀请(yāo yào)
不忍(1ěn rěn) 打扰(lǎo rǎo) 拒绝(jù jǜ)
签订(dīng dìng) 宁可(níng nìng) 要求(yāo yào)
京剧(jū jù) 强迫(qiáng qiǎng) 拒绝(jǜ jù)
妄想(wà wàng) 剃须( tì dì ) 破绽(zhàn dìnɡ)
茁壮 (zuó zhuó) 脊梁(jí jǐ) 大厦(shà xià)
延安(yán yàn) 一旦(dàn dān) 辉煌(huāng huánɡ)
春笋(sǔn shǔn) 奥秘(ào ao) 茅屋(máo mào)
昔日 (xī xì) 旦角(jiǎo jué) 土炕(kànɡ kánɡ)
大义凛然(lǐnlǐng) 秉公执法(bǐnbǐng) 刚正不阿(ā ē)
第八单元
王戎(lóng róng) 诸小儿(zū zhū) 竞走(jìn jìng)
西门豹(bào cái) 巫婆(wū fū) 官绅(shēn shēng)
灌溉(guàn gài) 磕(kē hē)头 侯爷(hóu hòu)
开凿(záo zháo) 诸位(zhū zhù) 徒弟(dú tú)
委派(pài bài) 荒芜(wú wǔ) 旱灾(hàn gān)
求饶(ráo láo) 流淌(tǎng sàng) 媳妇(xīxí fufù)
骨髓(gū gǔ suǐ suì) 扁鹊 (biǎn piān) 蔡桓侯(hòu hóu)
拜(bài pài)见 纪昌(jì jǐ) 蔡桓侯(huán héng)
角锥(zuī zhuī) 扎针(zā zhā zhá) 热敷(fū fǔ)
虱子(sī shī) 无能为力(wéi wèi) 百发百中(fā fà)
即(jí jì)使 拴住(shuān suān) 聚精会神(jì jù)
提纲 (gā gāng) 传授(sòu shòu) 挨揍(zòu zhòu)
键盘(jiè jiàn) 乐谱(pú pǔ) 俱乐部(jū jù)
砖头(zuān zhuān) 综合(zōng zhōng) 矿物(guǎng kuàng)
答案见下一页
答案
第五单元
shā zhěng sī hàn nài xiù bó cháo lèng liàn xiàng biàn jí páng pān
第六单元
píng qiā wèi quán chuí bo jīn jiē bù píng qī yìng bān dǎo huá shān shàn zhǎo
náng lòu jué yīn piě niàn hōng zá zháo jiàng zhuō chòng piě kuī hōng xiàn méi huō shǎng liǎ duó
zhuī xìn gá xuán dīng huō bīng chè jū hèn wǔ chuò kuì jǔ bīng shuài ái chǒu
jiǔ jiè qín suàn jiāo ǒu shǔ yù yīn
第七单元
sài huán hái jiāo jiào dù zhēng cuī jiānɡ jié jiàng dāng wéi
jué zhào méi huái fèn qū chì shěn mó fàn wèi hè xīng mó chǔ
xù pò chán wàng yāo rěn rǎo jù dìng nìng yāo jù qiǎng jù wàng tì zhàn
zhuó jǐ shà yán dàn huánɡ sǔn ào máo xī jué kànɡ
lǐn bǐng ē
第八单元
róng zhū jìng
bào wū shēn guàn gài kē hóu záo zhū tú pài wú hàn
ráo tǎng xí fu bài
gǔ suǐ biǎn hóu bài jǐ huán zhuī zhā fū shī wéi fā jí shuān jù
jí shuān jù gāng shòu zhòu jiàn pǔ jù zhuān zōng kuàng
(必考!最新)部编版六年级语文上册易错读音分类复习(5-8单元)学案: 这是一份(必考!最新)部编版六年级语文上册易错读音分类复习(5-8单元)学案,共7页。学案主要包含了用“√”给加点字选择正确的读音等内容,欢迎下载使用。
(必考!最新)部编版一年级语文上册易错读音分类复习(5-8单元)学案: 这是一份(必考!最新)部编版一年级语文上册易错读音分类复习(5-8单元)学案,共5页。
(必考)部编版四年级语文上册易错读音分类复习(1-4单元)学案: 这是一份(必考)部编版四年级语文上册易错读音分类复习(1-4单元)学案,共5页。

