


湖北省武汉市武昌区2021-2022学年高二上学期10月月考化学试题(word版含答案)
展开
这是一份湖北省武汉市武昌区2021-2022学年高二上学期10月月考化学试题(word版含答案),共12页。试卷主要包含了单选题,原理综合题,实验题,填空题等内容,欢迎下载使用。
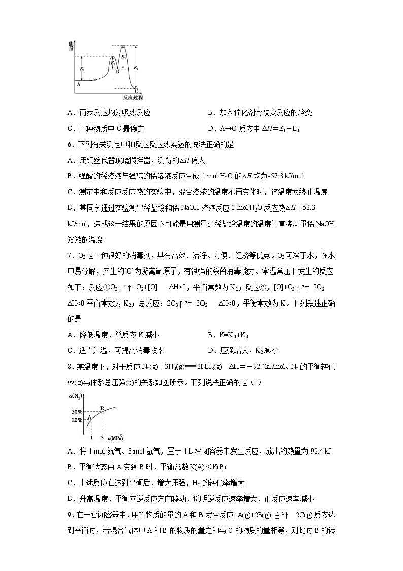
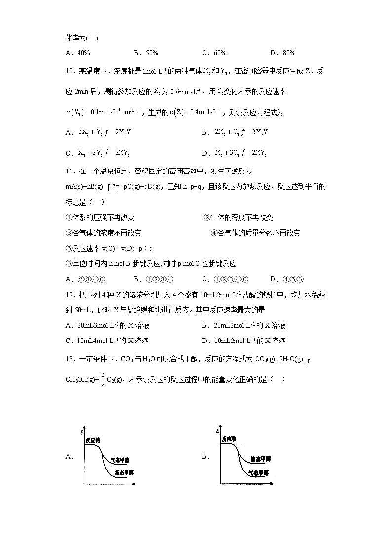
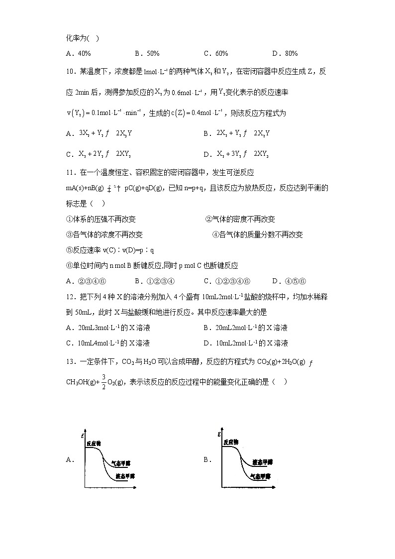
湖北省武汉市武昌区2021-2022学年高二上学期10月月考化学试题学校:___________姓名:___________班级:___________考号:___________ 一、单选题1.下列反应既属于非氧化还原反应,又属于吸热反应的是A.干冰升华 B.灼热的炭与的反应C.铁片与稀盐酸的反应 D.与的反应2.下列说法中正确的是A.在化学反应过程中,发生物质变化的同时不一定发生能量变化B.生成物全部化学键形成时所释放的能量大于破坏反应物全部化学键所吸收的能量时,反应为吸热反应C.生成物的总能量大于反应物的总能量时,反应吸热,ΔH>0D.ΔH的大小与热化学方程式的计量系数无关3.根据以下三个热化学方程式:2H2S(g)+3O2(g)=2SO2(g)+2H2O(l) ΔH=-Q1kJ·mol-12H2S(g)+O2(g)=2S(s)+2H2O(l) ΔH=-Q2kJ·mol-12H2S(g)+O2(g)=2S(s)+2H2O(g) ΔH=-Q3kJ·mol-1判断Q1、Q2、Q3三者关系正确的是A.Q1>Q2>Q3 B.Q1>Q3>Q2 C.Q3>Q2>Q1 D.Q2>Q1>Q34.下列热化学方程式正确的是( )A.表示硫的燃烧热的热化学方程式:S(s)+3/2O2(g)=SO3(g) ΔH=-315 kJ/molB.表示中和热的热化学方程式:NaOH(aq)+HCl(aq)=NaCl(aq)+H2O(l) ΔH=-57.3 kJ/molC.表示H2燃烧热的热化学方程式:H2(g)+1/2O2(g)= H2O(g) ΔH=-241.8 kJ/molD.表示CO燃烧热的热化学方程式:2CO(g)+O2(g)=2CO2(g) ΔH=-566 kJ/mol5.某反应由两步反应A→B→C构成,它的反应过程中能量变化曲线如下图所示(E1、E2、E3、E4表示活化能)。下列有关叙述正确的是A.两步反应均为吸热反应 B.加入催化剂会改变反应的焓变C.三种物质中C最稳定 D.A→C反应中ΔH=E1-E26.下列有关测定中和反应反应热实验的说法正确的是A.用铜丝代替玻璃搅拌器,测得的△H偏大B.强酸的稀溶液与强碱的稀溶液反应生成1 mol H2O的△H均为-57.3 kJ/molC.测定中和反应反应热的实验中,混合溶液的温度不再变化时,该温度为终止温度D.某同学通过实验测出稀盐酸和稀NaOH溶液反应1 mol H2O反应热△H=-52.3 kJ/mol,造成这一结果的原因不可能是用测量过稀盐酸温度的温度计直接测量稀NaOH溶液的温度7.O3是一种很好的消毒剂,具有高效、洁净、方便、经济等优点。O3可溶于水,在水中易分解,产生的[O]为游离氧原子,有很强的杀菌消毒能力。常温常压下发生的反应如下:反应①O3O2+[O] ΔH>0,平衡常数为K1;反应②,[O]+O32O2 ΔH<0平衡常数为K2;总反应:2O33O2 ΔH<0,平衡常数为K。下列叙述正确的是A.降低温度,总反应K减小 B.K=K1+K2C.适当升温,可提高消毒效率 D.压强增大,K2减小8.某温度下,对于反应N2(g)+3H2(g)2NH3(g) ΔH=-92.4kJ/mol。N2的平衡转化率(α)与体系总压强(p)的关系如图所示。下列说法正确的是( )A.将1 mol氮气、3 mol氢气,置于1 L密闭容器中发生反应,放出的热量为92.4 kJB.平衡状态由A变到B时,平衡常数K(A)<K(B)C.上述反应在达到平衡后,增大压强,H2的转化率增大D.升高温度,平衡向逆反应方向移动,说明逆反应速率增大,正反应速率减小9.在一密闭容器中,用等物质的量的A和B发生反应: A(g)+2B(g) 2C(g),反应达到平衡时,若混合气体中A和B的物质的量之和与C的物质的量相等,则此时B的转化率为( )A.40% B.50% C.60% D.80%10.某温度下,浓度都是的两种气体和,在密闭容器中反应生成Z,反应2min后,测得参加反应的为,用变化表示的反应速率,生成的,则该反应方程式为A. B.C. D.11.在一个温度恒定、容积固定的密闭容器中,发生可逆反应mA(s)+nB(g) pC(g)+qD(g),已知n=p+q,且该反应为放热反应,反应达到平衡的标志是( )①体系的压强不再改变 ②气体的密度不再改变③各气体的浓度不再改变 ④各气体的质量分数不再改变⑤反应速率v(C)∶v(D)=p∶q ⑥单位时间内n mol B断键反应,同时p mol C也断键反应A.②③④⑥ B.①②③④ C.①②③④⑥ D.④⑤⑥12.把下列4种X的溶液分别加入4个盛有10mL2mol·L-1盐酸的烧杯中,均加水稀释到50mL,此时X与盐酸缓和地进行反应。其中反应速率最大的是A.20mL3mol·L-1的X溶液 B.20mL2mol·L-1的X溶液C.10mL4mol·L-1的X溶液 D.10mL2mol·L-1的X溶液13.一定条件下,CO2与H2O可以合成甲醇,反应的方程式为CO2(g)+2H2O(g) CH3OH(g)+O2(g),表示该反应的反应过程中的能量变化正确的是( ) A. B. C. D.14.常温下,1mol化学键分解成气态原子所需要的能量用E表示.结合表中信息判断下列说法不正确的是 共价键H-HF-FH-FH-ClH-IE(kJ/mol)436157568432298 A.432kJ/mol>E(H-Br)>298kJ/molB.表中最稳定的共价键是H-F键C. H2(g)→2H(g)∆H=+436kJ/mol D. H2(g)+F2(g)=2HF(g) ∆H=-25kJ/mol 15.S(单斜)和S(正交)是硫的两种同素异形体。已知:①S(单斜,s)+O2(g)=SO2(g) △H1=—297.16 kJ/mol②S(正交,s) +O2(g)=SO2(g) △H2=—296.83 kJ/mol③S(单斜,s)= S(正交,s) △H3下列说法正确的是A.单斜硫的能量比正交硫的能量低B.△H3=—0.33 kJ/molC.S(单斜,s)= S(正交,s) △H3>0,正交硫比单斜硫稳定D.S(单斜,s)= S(正交,s) △H3<0,单斜硫比正交硫稳定 二、原理综合题16.I. 丁烯是一种重要的化工原料,可由丁烷催化脱氢制备。回答下列问题:正丁烷(C4H10)脱氢制1-丁烯(C4H8)的热化学方程式如下:①C4H10(g)=C4H8(g)+H2(g) ΔH1已知:②C4H10(g)+O2(g)=C4H8(g)+H2O(g) ΔH2=-119 kJ·mol-1③H2(g)+O2(g)=H2O(g) ΔH3=-242 kJ·mol-1(1)反应①的ΔH1为________ kJ·mol-1。(2)如图是反应①平衡转化率与反应温度及压强的关系图,x_____(填“大于”或“小于”)0.1;(3)欲使丁烯的平衡产率提高,应采取的措施是___(填标号)。A.升高温度 B.降低温度 C.增大压强 D.降低压强II.向一容积不变的密闭容器中充入一定量A和B,发生如下反应:xA(g)+2B(s)yC(g);△H<0。在一定条件下,容器中A、C的物质的量浓度随时间变化的曲线如下图。请回答下列问题:(4)用A的浓度变化表示该反应0~10min内的平均反应速率v(A)=_______;(5)根据图示可确定x:y=______________;(6)0~l0min容器内压强______________(填“变大”,“不变”或“变小”)(7)推测第l0min引起曲线变化的反应条件可能是___________(填序号);第16 min引起曲线变化的反应条件可能是______________(填序号);①减压;②增大A的浓度;③增大C的量;④升温;⑤降温;⑥加催化剂17.雾霾天气是一种大气污染状态,雾霾的源头多种多样,比如汽车尾气、工业排放、建筑扬尘、垃圾焚烧,甚至火山喷发等。(1)汽车尾气中的NO(g)和CO(g)在一定温度和催化剂的条件下可净化。①已知部分化学键的键能如下:分子式/结构式NO/N≡OCO/C≡OCO2/O=C=ON2/N≡N化学键N≡OC≡OC=ON≡N键能(kJ/mol)6321072750946请完成汽车尾气净化中NO(g)和CO(g)发生反应的热化学方程式2NO(g)+2CO(g)N2(g)+2CO2(g) △H=_______kJ·mol—1②若上述反应在恒温、恒容的密闭体系中进行,并在t1时刻达到平衡状态,则下列示意图符合题意的是__________(填选项序号)。(下图中V正、K、n、P总分别表示正反应速率、平衡常数、物质的量和总压强)
(2)在t1℃下,向体积为10 L的恒容密闭容器中通入NO和CO,测得不同时间NO和CO的物质的量如下表:时间/s012345n(NO)/×10-2mol10.04.502.501.501.001.00n(CO)/×10-1mol3.603.052.852.752.702.70t1℃时该反应的平衡常数K= _______,既能增大反应速率又能使平衡正向移动的措施是____。(写出一种即可)(3)MDEA吸收CO2的反应可表示为:MDEA(aq)+CO2(g)+H2O(l)MDEAH+(aq) △H 标准平衡常数K可以表示为平衡时各物质的浓度关系:如反应A(aq)+B(g)C(g)+D(aq)的K= ,其中c=1 mol/L,p为标准大气压,p(B)、p(C)分别为气体的分压,c为物质的量浓度。在T℃时的刚性密闭容器中用20 L2.3 mol/L的MDEA溶液吸收总压为p kPa的合成氨原料气(含体积分数分别为30%的N2、55%的H2、15%的CO2)充分吸收后,MDEA的浓度降低为2.0 mol/L,二氧化碳的吸收率为60%,忽略反应过程中溶液的体积变化,则反应的标准常数K=_________。 三、实验题18.利用如图所示装置测定中和热的实验步骤如下:①用量筒量取50mL0.50mol/L盐酸倒入小烧杯中,测出盐酸温度;②用另一量筒量取50mL0.55mol/L NaOH溶液,并用另一温度计测出其温度;③将NaOH溶液倒入小烧杯中,混合均匀,测得混合液最高温度。回答下列问题:(1)写出该反应的热化学方程式(已知生成lmol液态水的反应热为-57.3kJ/mol)______________________。(2)现将一定量的稀氢氧化钠溶液、稀氢氧化钙溶液、稀氨水分别和 1L1mol/L盐酸恰好完全反应,其反应热分别为∆H1、∆H2、∆H3,则∆H1、∆H2、∆H3的大小关系为________________________。(3)假设盐酸和氢氧化钠溶液的密度都是1g/cm3,又知中和反应后生成溶液的比热容c=4.18J/(g·℃),为了计算中和热,某学生实验记录数据如表:实验序号起始温度终止温度 盐酸氢氧化钠溶液混合溶液120.020.223.2220.220.423.4320.420.623.6420.120.326.9依据该学生的实验数据计算,该实验测得的中和热∆H_____(结果保留一位小数)。(4)如果用60mL0.50mol/L盐酸与50mL0.55mol/LNaOH溶液进行反应,与上述实验相比,所放出的热量__________ (填“相等、不相等”),所求中和热__________(填“相等、不相等”)。(5)利用简易量热计测量室温下盐酸与氢氧化钠溶液中和反应的反应热,下列措施不能提高实验精度的是(_______)A.利用移液管(精确至0.01 mL)代替量筒(精确至0.1 mL)量取反应液B.快速将两溶液混合,匀速搅拌并记录最高温度C.在内、外筒之间填充隔热物质,防止热量损失D.用量程为500℃的温度计代替量程为100℃的温度 四、填空题19.依据事实写出下列反应的热化学方程式。(1)SiH4是一种无色气体,遇到空气能发生爆炸性自燃,生成SiO2和液态H2O。已知室温下2 g SiH4自燃放出热量89.2 kJ。SiH4自燃的热化学方程式为______________________。(2)CuCl(s)与O2反应生成CuCl2(s)和一种黑色固体。在25 ℃、101 kPa下,已知该反应每消耗1 mol CuCl(s),放热44.4 kJ,该反应的热化学方程式是_______________________。(3)下图是1 mol NO2和1 mol CO反应生成CO2和NO过程中能量变化示意图,请写出NO2和CO反应的热化学方程式:_______________________________________________。(4)化学反应N2+3H22NH3的能量变化如图所示(假设该反应反应完全)。试写出N2(g)和H2(g)反应生成NH3(l)的热化学方程式____________________________。
参考答案1.D2.C3.A4.B5.C6.A7.C8.C9.D10.A11.A12.A13.C14.D15.B16.(1)+123(2)小于(3)AD(4)0.02mol/(L·min)(5)1:2(6)变大(7) ④⑥ ④ 17.(1) -538 D (2) 500 加压 (3)0.7518.HCl(aq)+NaOH(aq)=NaCl(aq)+H2O(l)△H=-57.3kJ/mol △H1=△H2<△H3 -51.8kJ/mol 不相等 相等 D 19.(1)SiH4(g)+2O2(g)=SiO2(s)+2H2O(l) ΔH=-1427.2 kJ·mol-1(2)4CuCl(s)+O2(g)=2CuCl2(s)+2CuO(s) ΔH=-177.6 kJ·mol-1(3)NO2(g)+CO(g)=CO2(g)+NO(g) ΔH=-234 kJ·mol-1(4)N2(g)+3H2(g)2NH3(l) ΔH=-2(c+b-a) kJ·mol-1
相关试卷
这是一份湖北省武汉市武昌实验中学2023-2024学年高二上学期12月月考化学试题含答案,共14页。试卷主要包含了5 Fe-56 Cu-64,24L为__________L,48等内容,欢迎下载使用。
这是一份湖北省武汉市重点中学2023-2024学年高二上学期10月月考化学试题(PDF版含答案),文件包含2025届高二10月考化学试卷pdf、2025届高二10月考化学答案pdf等2份试卷配套教学资源,其中试卷共7页, 欢迎下载使用。
这是一份湖北省武汉市武昌区2023届高三年级1月质量检测化学试题 PDF版含答案,文件包含2023届武昌区元调化学试卷pdf、2023届武昌区元调化学参考答案pdf等2份试卷配套教学资源,其中试卷共10页, 欢迎下载使用。