所属成套资源:九年级化学上册同步辅导讲义(鲁教版)全册汇总合集
鲁教版九年级上册到实验室去:化学实验基本技能训练(二)学案设计
展开
这是一份鲁教版九年级上册到实验室去:化学实验基本技能训练(二)学案设计,文件包含25到实验室去化学实验基本技能训练原卷版九年级化学上册同步辅导讲义鲁教版docx、25到实验室去化学实验基本技能训练解析版九年级化学上册同步辅导讲义鲁教版docx等2份学案配套教学资源,其中学案共31页, 欢迎下载使用。
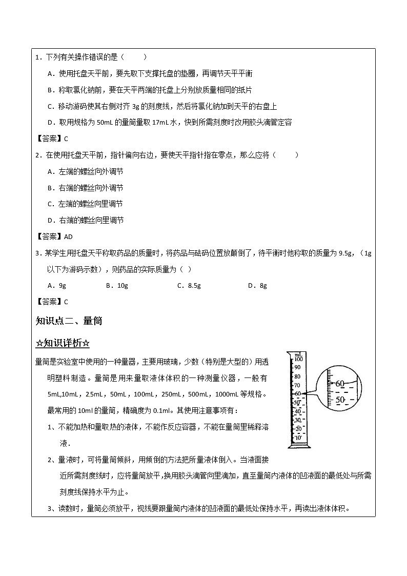
教学内容第二单元 探秘水世界第五节 到实验室去知识预习1、在实验室中,可使用托盘天平称量一定质量的物质;在称量前,检查游码是否在零刻度,天平是否平衡,如不平衡,应调节衡螺母,右偏重向左调,左偏重向右调;称量时,左物右码。放砝码时,先大后小。被称物要放在纸上或玻璃器皿中称量;用镊子夹取砝码,用后放回砝码盒。2、量取一定体积的液体应用量筒。量取时要先倒后滴;读数时要先将量筒放在水平桌面上;视线与凹液面最低处相平;不可仰视或俯视。3、胶头滴管的使用方法:滴瓶上的滴管取液后,应保持滴管竖直向下,不要平放或倒放,以防止试液倒流,不要把滴管放在实验台或其他地方,以免玷污滴管,用过的滴管应立即放回滴瓶。知识讲解知识点一、托盘天平☆知识详析☆托盘天平是依据杠杆原理制成,在杠杆的两端各有一小盘,一端放砝码,另一端放要称的物体,杠杆中央装有指针,两端平衡时,两端的质量(重量)相等。是一种常用衡器。精确度不高,一般为0.1或0.2克。规格有100g、200g、500g、1000g等。1、构造:托盘天平由托盘(分左右两个)、指针、标尺、调节零点的平衡螺母、游码、分度盘等组成。托盘天平只用于粗略的称量,实验室最常用的托盘天平最大量程一般是200g,能称准到0.1g。2、使用方法:①调平:称量前把游码放在标尺的零刻度处,通过调节平衡螺母使天平平衡。平衡的标志是指针摆动时先后指示分度盘上的左、右两边的格数接近相等,指针静止时指在分度盘的中间;②左物右码:称量物放在左盘里,砝码放在右盘里,砝码要用镊子夹取,先加质量大的砝码,再加质量小的砝码;③砝码回盒,游码归零。[来源:学科网]3、注意事项:[来源:学&科&网Z&X&X&K]①称量干燥的固体药品前,应在两个托盘上各放一张相同质量的纸,然后把药品放在纸上称量;②易潮解的药品,必须放在玻璃器皿(如小烧杯、表面皿)里称量。③砝码不能用手拿,以防手上的灰尘或污渍沾在砝码上而腐蚀砝码或造成砝码质量不准确。应该从大到小用镊子夹取。并且,游码也不能用手移动.称量完毕,取下的砝码应放回砝码盒,还应把游码移回零点。☆知识延伸☆1、调平时,如指针偏左,则向右调节平衡螺母;如指针偏右,则向左调节平衡螺母。2、不能使用托盘天平称量超过其量程的物体的质量,以防称量不准确或损坏天平。3、若在称量时将物品和砝码放反了,则质量的计算方法应用砝码的质量减去游码的质量。4、天平的使用分两种情况:①称量某物质的质量,②称量一定量的物质。[来源:学§科§网]5、使用托盘天平称量固体药品质量时的常见错误的分析:[来源:学+科+网Z+X+X+K] [来源:学.科.网Z.X.X.K]③称量时,药品和砝码的位置放反了:药品质量=砝码质量—游码质量。☆考题详解☆【考题示例】一位同学要用已调平的托盘天平称量2.5g药品,在称量中他发现天平指针向右偏移,这时,他应该A.添加药品 B.减少药品 C.添加砝码 D.移动游码☆跟踪练习☆1.下列有关操作错误的是( )A.使用托盘天平前,要先取下支撑托盘的垫圈,再调节天平平衡B.称取氯化钠前,要在天平两端的托盘上分别放质量相同的纸片C.移动游码使其右侧对齐3g的刻度线,然后将氯化钠加到天平的右盘上D.取用规格为50mL的量筒量取17mL水,快到所需刻度时改用胶头滴管定容2.在使用托盘天平前,指针偏向右边,要使天平指针指在零点,那么应将( )A.左端的螺丝向外调节B.右端的螺丝向外调节C.左端的螺丝向里调节D.右端的螺丝向里调节3.某学生用托盘天平称取药品的质量时,将药品与砝码位置放颠倒了,待平衡时他称取的质量为9.5g,(1g以下为游码示数),则药品的实际质量为( )A.9g B.10g C.8.5g D.8g知识点二、量筒☆知识详析☆量筒是实验室中使用的一种量器,主要用玻璃,少数(特别是大型的)用透明塑料制造。量筒是用来量取液体体积的一种测量仪器,一般有5mL,10mL,25mL,50mL,100mL,250mL,500mL,1000mL等规格。最常用的10ml的量筒,精确度为0.1ml。其使用注意事项有:1、不能加热和量取热的液体,不能作反应容器,不能在量筒里稀释溶液.2、量液时,可将量筒倾斜,用倾倒的方法把所量液体倒入。当液面接近所需刻度线时,应将量筒放平,换用胶头滴管向里滴加,直至量筒内液体的凹液面的最低处与所需刻度线保持水平为止。3、读数时,量筒必须放平,视线要跟量筒内液体的凹液面的最低处保持水平,再读出液体体积。4、若仰视读数,则读数偏小,若俯视读数,则读数偏大,仰视和俯视读数都不准确。 ☆知识延伸☆1.向量筒里注入液体时,应用左手拿住量筒,使量筒略倾斜,右手拿试剂瓶,使瓶口紧挨着量筒口,使液体缓缓流入。待注入的量比所需要的量稍少时,把量筒放平,改用胶头滴管滴加到所需要的量。2、量筒面的刻度是指温度在20℃时的体积数。温度升高,量筒发生热膨胀,容积会增大。由此可知,量筒是不能加热的,也不能用于量取过热的液体,更不能在量筒中进行化学反应或配制溶液。3、量筒容积太小,不适宜进行反应。4、不能在量筒内稀释或配制溶液,所以不易配制溶液。不能在量筒里进行化学反应,以免对量筒产生伤害,有时甚至会发生危险。5、在量液体时,要根据所量的体积来选择大小恰当的量筒(否则会造成较大的误差),读数时应将量筒垂直平稳放在桌面上,并使量筒的刻度与量筒内的液体凹液面的最低点保持在同一水平面。 一般来说量筒是直径越细越好,这样的精确度更高,所以直径愈大,误差愈大。☆考题详解☆【考题示例】用量筒量取溶液,视线与量筒内液体的凹液面最低处保持水平,读数为15毫升;倒出部分液体后,俯视凹液面的最低处,读数为9毫升。则该学生实际倒出的溶液体积( )A.小于6毫升 B.大于6毫升C.等于6毫升 D.无法确定范围☆跟踪练习☆1.能在酒精灯上直接加热的仪器是A.试管 B.量筒 C.烧杯 D.集气瓶2.进行量筒里液体读数时,开始仰视读数为29.0mL倒出一部分液体后,平视读数为12 ml,则实际倒出的液体体积为( )A.17ml B.大于17ml C.小于17ml D.无法确定3.量取一定体积的液体应用_________,选择的量筒规格与所量液体体积越接近越好。倾倒的液体接近刻度时,应用_________滴加。量液时,量筒必须_________,视线要与量筒内液体_________保持水平再读出读数。仰视时会造成读数偏低,取液偏多;俯视时会造成读数偏大,取液偏少。胶头滴管的使用方法:取液后的滴管,应保持_________在上,不要平放或倒置,防止液体倒流,玷污_________或腐蚀 _________;滴加时把滴管放在容器口上方滴加。用过的滴管要立刻用_________干净(滴瓶上的滴管不要用水冲洗),再放入洁净的小试管中。知识点三、仪器的连接☆知识详析☆一、仪器的连接仪器的装配或连接是进行化学实验的重要环节。在初中化学实验中用得较多的是装配或连接玻璃导管、橡皮塞、胶皮管等的操作。具体来说,基本的操作有以下三种:1、把玻璃管插入橡皮塞:先把插入塞子的玻璃管的一端用水润湿,然后左手拿橡皮塞,右手拿玻璃管,稍稍有力转动,使其插入即可。 2、连接玻璃管和胶皮管:先把插入胶皮管的玻璃管的一端用水润湿,然后左手拿橡皮管,右手拿玻璃管,稍稍有力转动,即可使其插入。3、在容器口塞橡皮塞:左手拿容器,右手拿橡皮塞,把橡皮塞慢慢地转动着塞进容器口。切不可把容器放在桌子上再使劲塞,以免压破容器。 二、装置气密性的检查:将导管的末端浸入水中,用手捂住试管,如导管口有气泡冒出,则装置气密性良好;放开手一段时间后,导管内形成一段水柱。☆知识延伸☆一、仪器的连接在具体物质的性质、制取、检验、除杂和干燥气体等实验中,还需要注意的是:1、在使用铁架台固定、装配或连接装置时,操作顺序是从下到上,从左到右;而拆卸时的顺序,却正好相反。2、在装配或连接多个相对独立的装置时,还要考虑到单个装置的功能和实验的目的等等。例如,当连接如图所示的某一装置,进行气体除杂或者干燥时,连接顺序一般是:“长进短出”,即长导管(进气口)连接气体的来源装置,短导管(出气口)连接贮存气体的装置。二、装置气密性检查a、若全套装置只有一个与外界相通的导出管口,可用图1所示方法检查。 将导管出口浸入水中,用手掌或热毛巾焐容积大的部位,看水中的管口是否有气泡溢出(装有分液漏斗的要将其开关关好) 过一会儿移开焐的手掌或毛巾,观察浸入水中的导管末端有无水上升形成水柱若焐时有气泡溢出,移开焐的手掌或毛巾,有水柱形成,说明装置不漏气。b、较复杂的实验装置可以分段检查气密性。有多个与外界相通的导出口时要只留一个导出口,关闭其余导出口进行检查。 有长颈漏斗的实验装置,检查气密性的方法。 1、向导管口吹气,漏斗颈端是否有水柱上升 用橡皮管夹夹紧橡皮管,静置片刻,观察长颈漏斗颈端的水柱是否下落若吹气时有水柱上升,夹紧橡皮管后水柱不下落,说明气密性良好。(图2所示)2、先关闭出气口,向长颈漏斗注水,如液面不持续下降,则说明装置气密性良好。反之则气密性差。3、先向长颈漏斗注水至漏斗的末端浸入水中,再使用图1的方法检查装置气密性。☆考题详解☆【考题示例】检查气密性的操作,其步骤正确的是( )①把装置连接好 ②两手紧贴容器外壁 ③导管口有气泡冒出 ④把导管的一端浸在水里 ⑤如果装置不漏气,里面的空气受热膨胀A.②④①③⑤ B.③②①④⑤ C.①③②④⑤ D.①④②⑤③☆跟踪练习☆1.下列实验操作不正确的是: A.给试管内液体加热时,试管口不对着人B.实验要节约药品,实验剩余的药品要放回原瓶[来源:Z*xx*k.Com]C.连接仪器时,玻璃导管沾水后旋进橡皮塞孔中D.用酒精灯给物质加热时,应用酒精灯火焰的外焰部分加热2.下列化学实验操作,正确的是( ) A.点燃酒精灯 B.检查装置气密性 C.量筒读数 D.给液体加热3.在化学实验中,连接仪器是必不可少的环节。在实验室连接玻璃导管、橡胶塞和胶皮管时的正确步骤是:①___________________________;②___________________________;③___________________________;④___________________________。知识点四、仪器的洗涤☆知识详析☆所谓玻璃仪器的洗涤,就是对玻璃仪器上残留的污物进行清洗。因为,在化学实验中,盛放反应物的玻璃仪器经过化学反应后,往往有残留物附着在玻璃仪器的内壁上;而使用不干净的仪器进行实验,会影响实验效果,甚至会让实验者观察到错误的现象,归纳、推理出错误的结论。所以,化学实验中使用的玻璃仪器必须洗涤干净。实验室正确洗涤试管的方法是:先倒干净试管内的废液,再注入半试管水,振荡后把水倒掉,再注入水,振荡后再倒掉,这样连洗几次,试管内有不宜洗掉的物质时,要用试管刷刷洗。洗净的标志是:玻璃仪器内壁附着的水清澈,既不聚成水滴,也不成股流下。玻璃仪器洗涤的具体方法有以下三种:1、水洗,即先倒净玻璃仪器内的废液,注入半仪器的水,振荡后把水倒掉,再注入水,振荡后倒掉,这样连洗几次,干净后晾干备用即可。2、涮洗,即当玻璃仪器内壁上附着有不易用水洗掉的物质时,可用相应的刷子刷洗,刷洗时须转动或上下移动刷子;但用力不要过猛,以防损坏玻璃仪器。 3、用试剂洗,即当璃仪器内壁上附着有难溶性不易刷洗掉的物质时,可用一些试剂来帮助清洗,然后,再用水冲洗干净晾干备用即可。具体又分以下几种情况:(1)若附着物是酸性物质时,可选用热的纯碱溶液、洗衣粉或氢氧化钠等,使附着物与其发生反应而溶解后,再水洗或刷洗即可。 (2)若附着物是碱性物质时,可选用稀盐酸或稀硫酸等,使附着物与其发生反应而溶解后,再水洗或刷洗即可。(3)若附着物是油类物质时,可先用选用选用热的纯碱溶液、洗衣粉、洗洁精等,使附着物与其发生乳化作用后,再水洗或刷洗即可。 ☆知识延伸☆1、洗涤步骤:倾倒废液→冷却→水洗→刷洗(转动或上下移动试管刷)→清水洗→晾干。2、洗净的玻璃仪器可倒放在试管架上或其它支架上进行晾干。3、刚加热过的玻璃仪器,因其温度较高,不易立即用冷水冲洗。以防玻璃仪器因骤冷而炸裂。应先放置冷却后再进行洗涤。☆考题详解☆【考题示例】清洗内壁沾附碱性固体残留物试管的合理步骤是( )A.稀盐酸润洗→自来水刷洗→蒸馏水润洗B.稀盐酸润洗→蒸馏水润洗→自来水刷洗C.蒸馏水润洗→稀盐酸润洗→自来水刷洗D.蒸馏水润洗→自来水刷洗→稀盐酸润洗☆跟踪练习☆1.下列说法正确的是:A.玻璃仪器洗净的标志是仪器内壁的水既不聚成水滴,也不成股流下B.用燃着的酒精灯引燃另一只酒精灯C.连接玻璃导管与乳胶管时,直接将导管旋进乳胶管D.洗净的试管用抹布擦干后放在指定的地方2.洗涤盛放过植物油的试管,宜选用的试剂是( )A.稀硫酸 B.热的碳酸钠溶液 C.热水 D.浓硝酸3.化学是一门以实验为基础的科学,在化学实验室里,我们常常要进行药品取用、物质加热、仪器洗涤等基本操作,其中往往涉及到用量问题。下列关于用量的说法不正确的是A.取用固体时,如果没有说明用量一般取1g~2gB.洗涤实验用过的试管时,每次注入1/2试管水,振荡后倒掉C.取用液体时,如果没有说明用量,液体一般取1mL~2mLD.使用酒精灯时,酒精灯内的酒精不超过容积的2/3 随堂练习知识点一、托盘天平1.某学生使用游码托盘天平称食盐时,错误地把食盐放在右托盘里,把砝码放在左托盘里,称得食盐的质量为15.5g(1g以下只能用游码),如果按正确的放法,食盐的质量应为( )A.15.5g B.15.0g C.14.5g D.14.0g2.请根据题目要求回答下列问题。如图为托盘天平,使用托盘天平称物品的正确操作顺序为( )。 ①调游码 ②放称量纸 ③称量物放左盘④调零点 ⑤加质量大的砝码 ⑥加质量小的砝码A.①②③④⑤⑥ B.④②③⑤⑥① C.④⑤⑥①②③ 3.称量氢氧化钠固体时除使用托盘天平(带砝码)和药匙外,还需要用到下列仪器中的( )A.玻璃棒 B.烧杯 C.100 mL量筒 D.胶头滴管4.根据托盘天平使用的方法填空:(1)使用前要_______,游码要放在_______刻度处。(2)使用时要左_______右_______。称量化学药品时,要在托盘上放两张质量相等的_______,以防污染托盘;易潮解、易腐蚀的药品应放在_______里称量。(3)天平一般能精确到_______,所以_______能称取4.25g的药品。5.为了称取一定质量的食盐,当天平达到平衡时,甲乙两位同学都用了10g的砝码一个,5g的砝码一个,游码在2.2g刻度处。(1)甲同学把砝码放在左盘,食盐放在右盘,他称取食盐的实际质量为_______;(2)乙同学把砝码放在右盘,食盐放在左盘,他称取食盐的实际质量为_______。6.某同学在称量12g KNO3固体过程中,发现指针已偏向右侧,接下来的操作是_______。知识点二、量筒1.下列仪器使用不当的是( )A.在量筒中溶解食盐制取食盐水 B.在试管中进行化学反应C.用烧杯做反应容器 D.在集气瓶中进行氧气的性质实验2.下列数据合理的是 ( )A.用托盘天平称取12.62g的食盐 B.用10mL量筒量取8.76mL蒸馏水C.普通温度计显示的室温读数为25.68℃ D.用10mL量筒量取某溶液体积为8.2mL3.下列实验操作正确的是 A.倾倒试剂 B.滴加试剂 C.液体加热 D.量筒读数4.下列化学实验操作,正确的是( ) A.点燃酒精灯 B.检查装置气密性 C.量筒读数 D.给液体加热5.量筒是实验室中常见的一种仪器。在使用时:(1)量液时,量筒必须______放,当液体接近刻度时,应改用______滴加。(2)读数时,视线应与量筒内液体的______保持水平。(3)量筒的使用分两种情况:①测量某液体的______,②量取______的液体。(4)量筒一般能精确到______mL,所以______能量取25.16mL的水。[来源:学科网ZXXK]6.量取8mL水,应选用__________mL的量筒,视线与液体凹液面的最低处的位置关系是___________(填写“俯视”、“仰视”或“保持水平”), 若仰视量筒读数,实际体积比读数____________(填“偏大”、“偏小”、“不变”)。7.使用量筒量取液体时,视线要与量筒内液体__________保持水平,再读出所取液体的体积数。下图为量筒的一部分,该量筒中液体的体积读数为______mL。 8.以下是量筒错误操作造成的后果:A、测量液体体积时,俯视读数,则结果偏______;仰视读数,则结果偏______。B、量取9mL液体时,俯视读数,则结果偏______ ;仰视读数,则结果偏______。知识点三、仪器的连接1.下列说法正确的是:A.玻璃仪器洗净的标志是仪器内壁的水既不聚成水滴,也不成股流下B.用燃着的酒精灯引燃另一只酒精灯C.连接玻璃导管与乳胶管时,直接将导管旋进乳胶管D.洗净的试管用抹布擦干后放在指定的地方2.下列装置图不能用于检查气密性的是 3.规范实验操作是获得实验成功的重要保证。下图所示化学实验操作不正确的是A.读出液体的体积 B.给液体加热 C.称取固体NaOH D.检查气密性[来源:学_科_网Z_X_X_K]4.下列实验操作不正确的是: A.给试管内液体加热时,试管口不对着人B.实验要节约药品,实验剩余的药品要放回原瓶C.连接仪器时,玻璃导管沾水后旋进橡皮塞孔中[来源:学+科+网Z+X+X+K]D.用酒精灯给物质加热时,应用酒精灯火焰的外焰部分加热5.规范的实验操作是实验成功的前提,请回答:(1)量取38mL水,应选用__________mL的量筒.(2)实验室用烧瓶制取蒸馏水,加热时烧瓶的底部应垫加______________.(3)玻璃管插入带孔橡皮塞,先把玻璃管的一段_____________,然后稍稍用力转动插入.(4)量取水的体积时,若仰视量筒读数,实际体积与读数相比______(填“偏大”、“偏小”、“不变”).(5)给试管中的固体加热,应该将试管口略________倾斜知识点四、仪器的洗涤1.下列关于实验操作的叙述不正确的是A.组装成套装置的顺序是从上到下,从右向左B.用托盘天平称量5.8g食盐C.选用10mL量筒量取8.6mL水D.玻璃仪器洗涤干净标准是内壁既不聚成水滴,也不成股流下2.判断玻璃仪器已经洗净的标准,是观察器壁上A.附着的水聚成水滴B.一点水都没有附着C.附着的水既不聚成水滴也不成股流下D.附着的水能成股流下3.徐建同学利用学过的化学知识判断家中的玻璃杯是否洗涤干净的依据是A.杯子内壁看不见油污 B.杯壁上的水不集成水滴,也不成股流下C.用杯子装水,水是澄清透明的 D.上述都可以作为判断依据4.一般用试管刷,当玻璃仪器上附着的水既不_________,也不_________,表明仪器已洗干净。洗净的玻璃仪器应放在_________或_________。 课后巩固测试时间:45分钟 分值100分姓名: 班级: 成绩: 一、选择题(11个小题,每小题5分,共55分)1.某同学用托盘天平称量时(1g以下用游码),两托盘上各放一张质量相同的纸,左盘放11g砝码,游码在0.6g处,右盘加入食盐达到平衡,则实际称取的食盐质量是( )A.12.2g B.11.6g C.11g D.10.4g2.下列实验操作正确的是( )A.把鼻子凑到容器口去闻气体气味B.要节约药品,多取的药品放回原试剂瓶C.块状而又无腐蚀性的药品允许用手直接取用D.使用托盘天平称量物质时,砝码要用镊子夹取3.小红同学用托盘天平称量烧杯的质量,天平平衡后的状态如下图所示,该同学称取的烧杯实际质量是( )A.27.4g B.32.6g C.32.3g D.23.8g4.下列说法正确的是( )A.玻璃仪器洗净的标志是仪器内壁的水既不聚成水滴,也不成股流下B.用燃着的酒精灯引燃另一只酒精灯[来源:学科网]C.连接玻璃导管与乳胶管时,直接将导管旋进乳胶管D.洗净的试管用抹布擦干后放在指定的地方5.正确的实验操作对实验结果、人身安全非常重要,下列基本实验操作的图示正确的是( )6.如下图,为检查装置的气密性,保持装置内温度不变,将导管的末端深入装有水的烧杯中。若装置的气密性良好,烧杯内导管处的现象(画圈部分)是( )7.用托盘天平称量10.2g粗盐样品时,若指针偏向左边,则表示( )。A.右盘重,砝码轻 B.右盘轻,样品少C.左盘重,样品多 D.左盘轻,砝码重8.下列关于仪器0刻度位置的叙述中正确的是( )A.在量筒上部 B.在温度计的最下处 C.在托盘天平标尺的正中 D.在托盘天平的最左边9.下列仪器使用不当的是( )A.在量筒中溶解食盐制取食盐水 B.在试管中进行化学反应C.用烧杯做反应容器 D.在集气瓶中进行氧气的性质实验10.下列数据合理的是( )A.用托盘天平称取12.62g的食盐 B.用10mL量筒量取8.76mL蒸馏水[C.普通温度计显示的室温读数为25.68℃ D.用10mL量筒量取某溶液体积为8.2mL11.某同学要测量一块不规则食盐晶体的体积,下列方法合理的是( )①将食盐晶体研磨成粉末,放入量筒中,读数②将食盐晶体放入盛有饱和食盐水的量筒中,读取液面刻度的变化值③将食盐晶体放入盛满水的集气瓶中,收集溢出的水倒入空量筒中,读数A.仅② B.仅③ C.仅①② D.仅①③二、填空题:(每空3分,共45分)1.根据下图,读出精盐质量是 g 。 2.称量前先要调节天平的平衡。称量固体药品时,应把被称量的物质放在托盘天平的_________盘,___________盘放砝码,砝码由 _________到_________放置,用_________取,称量有腐蚀性的药品,应把药品放在_________内称量。托盘天平只能用于粗略的称量,能称准到_________g。3.实验室现有5mL、10mL、20mL、50mL、100mL的盐酸,现要量取15mL的盐酸,应取_____mL 的量筒,量液时,量筒必须平放,视线要与_____;若某同学量取液体时俯视量筒内液体凹液面的最低处读出读数为15mL,则所取液体的实际体积应_____15mL(填“<”、“>”或“=”)。4.下列是初中化学常见的实验或操作,回答下列问题:量筒读数实验中读出液体的体积是 mL。5.现有下列数据,将正确答案的字母序号填入下列空格中。A.1/3 B.2/3 C.0.1 D.45° E.90° F.1⑴向酒精灯里填加酒精,不可超过酒精灯容积的______⑵在初中化学实验中所用的托盘天平一般准确到______g,量筒准确到______ml⑶给试管里的液体加热时,应使用试管夹,试管夹应在距试管口______处。
相关学案
这是一份鲁教版九年级上册到实验室去:化学实验基本技能训练(二)学案,共3页。学案主要包含了物质的称量,仪器的连接与洗涤等内容,欢迎下载使用。
这是一份初中化学鲁教版九年级上册第二节 溶液组成的定量表示学案,文件包含322溶液的配制原卷版九年级化学上册同步辅导讲义鲁教版docx、322溶液的配制解析版九年级化学上册同步辅导讲义鲁教版docx等2份学案配套教学资源,其中学案共25页, 欢迎下载使用。
这是一份初中化学鲁教版九年级上册第四节 元素学案,文件包含242元素原卷版九年级化学上册同步辅导讲义鲁教版docx、242元素解析版九年级化学上册同步辅导讲义鲁教版docx等2份学案配套教学资源,其中学案共25页, 欢迎下载使用。

