所属成套资源:人教版九年级化学上册章节同步练习
人教版九年级上册第四单元 自然界的水综合与测试课时作业
展开
这是一份人教版九年级上册第四单元 自然界的水综合与测试课时作业,文件包含第四单元自然界的水综合培优-2021-2022学年九年级上册化学单元双优滚动检测卷人教版原卷版doc、第四单元自然界的水综合培优-2021-2022学年九年级上册化学单元双优滚动检测卷人教版解析版doc等2份试卷配套教学资源,其中试卷共15页, 欢迎下载使用。
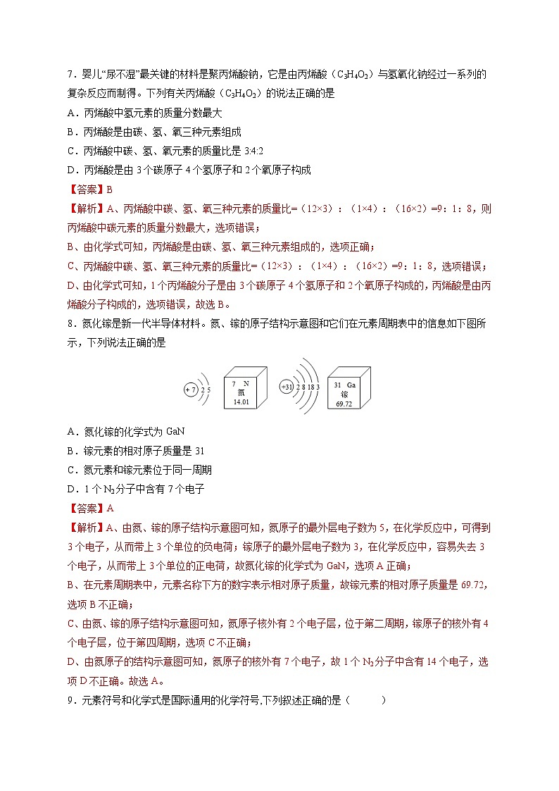
第四单元 自然界的水(综合培优)考试时间:60分钟 满分:60分一、单选题。本大题共12小题。每小题2分,共24分。每小题只有一个选项符合题意。1.由A和B两种元素组成的化合物中,已知A和B的元素质量比为21:8,而A和B的相对原子质量之比为7:2,则该化合物的化学式为( )A. B. C. D.2.160g含氧化铁80%的赤铁矿中含有铁( )A.110g B.128g C.112g D.89.6g3.聚合氯化铝[Al2(OH)mCln]是一种新型净水剂,经分析其中氢元素:氯元素质量比=2:71,则A.m=1 B.n=2 C.m=3 D.n=44.某种含硫酸亚铁的药物可用于治疗缺铁性贫血。某贫血患者每天需服用这种含铁元素10﹪的药物112mg,则每天他服用的这种药物中含硫酸亚铁(FeSO4)的质量是(该药物中其它成分不含铁元素)( )A.15.2 mg B.30.4 mg C.22.6 mg D.22.4 mg5.下列有关O2、CO2、SO2、H2SO4四种物质的说法中正确的是A.四种物质中都含有氧分子B.等质量的CO2、SO2中含有等质量的氧元素C.SO2、H2SO4中硫元素的化合价相等D.SO2中硫元素和氧元素的质量相等6.近期媒体曝光了某品牌洗发水中含有致癌的成分--二恶烷(C4H8O2),下列有关二恶烷的说法正确的是A.二恶烷是氧化物B.二恶烷是由4个碳原子、8个氢原子和2个氧原子构成的C.二恶烷中碳、氢、氧元素的质量比为6 :1 :4D.一个二恶烷分子中含有一个氧分子7.婴儿“尿不湿”最关键的材料是聚丙烯酸钠,它是由丙烯酸(C3H4O2)与氢氧化钠经过一系列的复杂反应而制得。下列有关丙烯酸(C3H4O2)的说法正确的是A.丙烯酸中氢元素的质量分数最大B.丙烯酸是由碳、氢、氧三种元素组成C.丙烯酸中碳、氢、氧元素的质量比是3:4:2D.丙烯酸是由3个碳原子4个氢原子和2个氧原子构成8.氮化镓是新一代半导体材料。氮、镓的原子结构示意图和它们在元素周期表中的信息如下图所示,下列说法正确的是A.氮化镓的化学式为GaNB.镓元素的相对原子质量是31C.氮元素和镓元素位于同一周期D.1个N2分子中含有7个电子9.元素符号和化学式是国际通用的化学符号,下列叙述正确的是( )A.一氧化碳中含有C元素B.双氧水(H2O2)、水中都含有1个氢分子C.人体中含量最高的元素是CaD.铁丝在氧气中燃烧产物的化学式是O4Fe310.颜料的制作常常用到铬酸钠(化学式Na2CrO4),铬酸钠中铬元素(Cr)的化合价为( )A.+2 B.+3 C.+5 D.+611.在化合物X2Y和X2YZ3中,Y的质量分数分别是40%和25%,则YZ2中Y的质量分数是A.30% B.35% C.50% D.60%12.下列符号既能表示一种元素,又能表示一个原子的是A. B. C.H D.二、填空题。本大题共5小题。共18分。13.(1)如下图所示是表示物质分类和转化关系,请用物质类别、变化类型和具体物质名称完成下列空白。(1)物质类别:①_______________;②_______________。变化类型:③_______________ (填“物理变化”或“化学变化”)。物质示例:④_______________;⑤_______________。(2)①水;②铁;③高锰酸钾;④医用75%的酒精;⑤湖水;⑥过氧化氢等6种物质,其中属于混合物的有(填序号,下同)______________,属于纯净物的有____________,属于化合物的有______________,属于单质的有______________。14.春天来到,百花争艳,鲜花妆点了我们身边的世界,绚丽了我们的生活。多姿多彩的玫瑰花更是惹人喜爱,玫瑰花中含有香茅醇、橙花醇和丁香油酚等物质,其中丁香油酚的化学式(C10H12O2)请按要求回答下列问题:①丁香油酚是由______种元素组成的,一个丁香油酚分子中含有______个原子。②丁香油酚中碳元素与氢元素的质量比为______(填最简整数比)。③16.4g丁香油酚中含有的氧元素的质量是______g(结果精确到0.1g)④“花气袭人知骤暖,鹊声穿树喜新晴”,这是南宋诗人陆游《村居书喜》中的两句诗,写春睛天暖,鸟语花香的山村美景。对于前一句,能闻到花香说明分子______。15.化学基础知识是学好化学的关键,请按下列要求填空。(1)请用化学符号填空:①氢元素____②两个氢分子____③铜原子____④碳酸根离子____________⑤2个氢氧根离子______。(2)图1是某微粒的结构示意图。其中X=____。该微粒在化学反应中易___(填“得”或“失”)电子;写出一条从图2中获得的信息___________。(3)如图3所示是汽车尾气治理过程中某反应的微观示意图。请按要求回答问题。①图3中体现了在化学变化前后一定不变的是______(填序号)。A 元素种类;B 原子种类;C 分子数目;D 原子数目。②图3中发生反应的化学符号表达式__________。16.每年的3月22日是“世界水日”,水与人类的生产、生活密切相关。(1)水 _____ (填“属于”或“不属于”)六大基本营养素之一。(2)为区分软水和硬水,将等量的肥皂水分别滴加到盛有等量软水、硬水的试管中,振荡,试管中产生较多泡沫的为 _______ 。生活上常用 _______ 的方法来降低水的硬度。(3)如图是电解水的实验示意图,试管 _____ (填“a”或“b”)中的气体能使燃着的木条燃烧更旺,试管a、b中产生气体的体积比约为 _____ 。电解水的文字表达式为 ________ 。17.写出下列反应的符号表达式,并用相应的序号填空:(1)红磷在空气中燃烧____________________;(2)木炭在氧气中燃烧____________________;(3)电解水______________________;(4)以上各反应中属于化合反应的是____________,既是化合反应又是氧化反应的是____________。三、实验题。本大题共2小题,共8分。18.如下图所示是有关水的两个重要实验。请填空:(1)实验I中水发生了_________(选填“物理”或“化学”,下同)变化,实验Ⅱ中水发生了_____变化。(2)实验I中水从A经B转移到C的过程中,水分子本身_________(选填“有”或“没有”,下同)发生变化,水分子间的间隙_________发生变化。(3)实验Ⅱ中所发生化学变化的文字表达式为_________________________,反应类型是_______反应,试管_________中收集的气体可以使带火星的木条复燃,当a中气体的分子数目为n时,b中气体分子数为_________。(提示:相同条件下气体的体积和分子个数成正比)19.在实验室可用如图所示装置制取蒸馏水。请回答下列问题:(1)写出装置图中带编号的仪器名称:a___;b___;c___;d___;e____;f____。(2)仪器d的作用是____;冷凝水如果改为上端流入,下端流出,行不行?___,原因是____。(3)水在___(用仪器编号填空,下同)中由液态变为气态,在____中由气态变为液态,最后汇集到___中。(4)此实验装置涉及仪器较多,安装时正确的顺序应该是由___到___,从___到____;实验完成后装置的拆卸顺序则恰好相反。(5)该实验中,水从b→d→f的过程中,涉及了两个变化,这两个变化均为_____(填“物理变化”或“化学变化”)。四、计算题。本大题共2小题,共10分。20.消费者熟悉的双汇集团旗下公司被央视3.15特别节目曝光。央视报道,双汇宣称“十八道检验、十八个放心”,但猪肉不检测“瘦肉精”。“瘦肉精”学名盐酸克伦特罗(化学式为:C12H18Cl2N2O,是一种非常廉价的药品,对于减少脂肪增加瘦肉作用非常好。“瘦肉精”让猪的经济价值提升不少,但它有很危险的副作用,轻则导致心律不整,严重一点就会导致心脏病,根据以上信息,回答下列问题:(1)“瘦肉精”的相对分子质量是____。(2)“瘦肉精”中各元素的原子个数比为C:H:Cl:N:O=____(3)求554g瘦肉精中含有多少克氯元素?(写出计算过程)(4)554g瘦肉精中含有的氧元素质量与多少克水中含有的氧元素质量相等?21.新冠肺炎疫情期间,为了做好自我保护,可用酒精溶液消毒。乙醇俗称酒精(化学式为C2H5OH),请回答下列问题:(1)乙醇的相对分子质量为多少。(2)乙醇分子中C、H、O原子个数比为多少。(3)92g乙醇中碳元素的质量为多少g。
相关试卷
这是一份化学第二单元 我们周围的空气本单元综合和测试精品同步练习题,共1页。
这是一份初中化学人教版九年级上册本单元综合和测试一课一练,文件包含第二单元我们周围的空气综合培优-2021-2022学年九年级上册化学单元双优滚动检测卷人教版原卷版doc、第二单元我们周围的空气综合培优-2021-2022学年九年级上册化学单元双优滚动检测卷人教版解析版doc等2份试卷配套教学资源,其中试卷共20页, 欢迎下载使用。
这是一份初中化学人教版九年级上册第六单元 碳和碳的氧化物综合与测试综合训练题,文件包含第六单元碳和碳的氧化物综合培优-2021-2022学年九年级上册化学单元双优滚动检测卷人教版原卷版doc、第六单元碳和碳的氧化物综合培优-2021-2022学年九年级上册化学单元双优滚动检测卷人教版解析版doc等2份试卷配套教学资源,其中试卷共15页, 欢迎下载使用。

