资料中包含下列文件,点击文件名可预览资料内容





还剩2页未读,
继续阅读
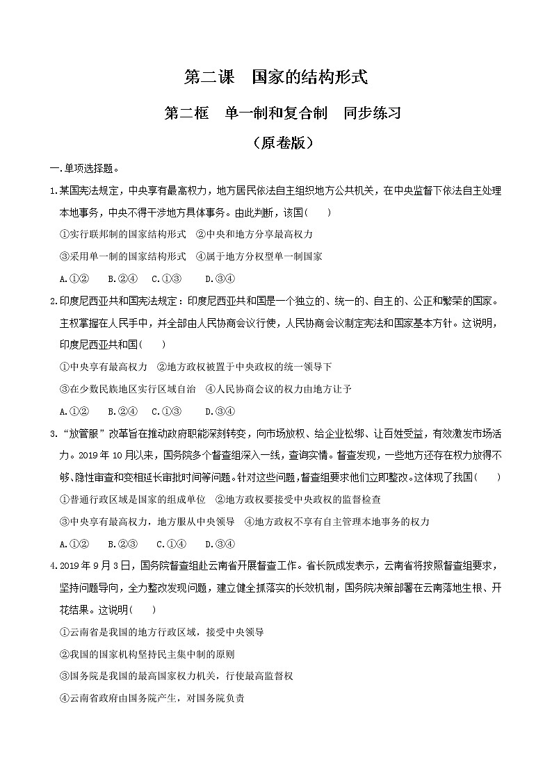
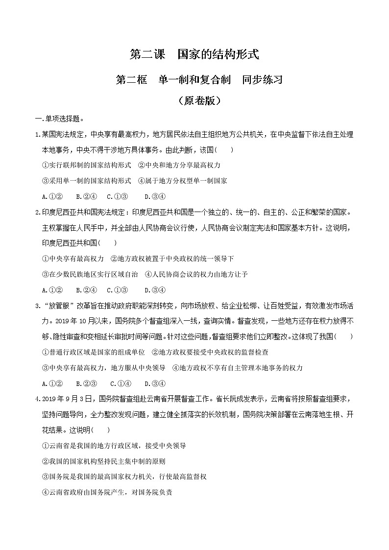
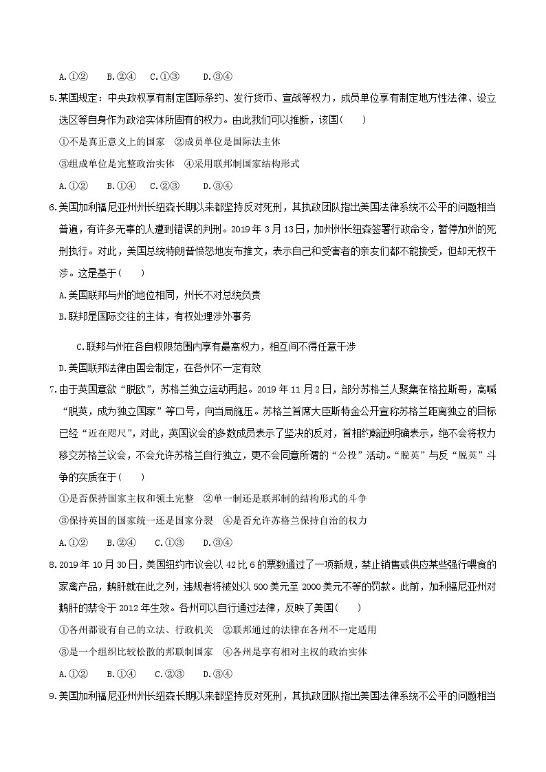
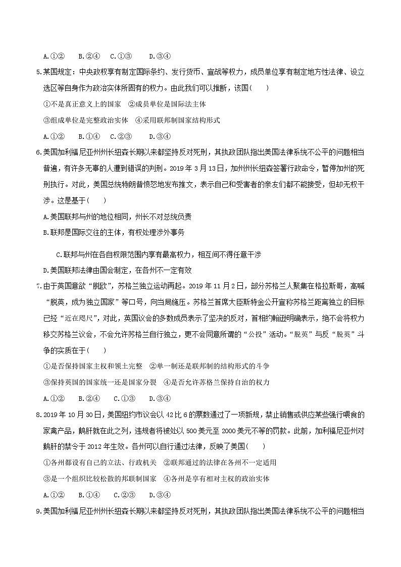
高中政治思品人教统编版选择性必修1 当代国际政治与经济单一制和复合制课后复习题
展开相关试卷
人教统编版选择性必修1 当代国际政治与经济单一制和复合制优秀练习:
这是一份人教统编版选择性必修1 当代国际政治与经济单一制和复合制优秀练习,文件包含22单一制和复合制分层作业原卷版docx、22单一制和复合制分层作业解析版docx等2份试卷配套教学资源,其中试卷共26页, 欢迎下载使用。
人教统编版选择性必修1 当代国际政治与经济单一制和复合制精品练习题:
这是一份人教统编版选择性必修1 当代国际政治与经济单一制和复合制精品练习题,共7页。试卷主要包含了了解影响国家结构形式的因素等内容,欢迎下载使用。
高中政治 (道德与法治)人教统编版选择性必修1 当代国际政治与经济单一制和复合制优秀同步测试题:
这是一份高中政治 (道德与法治)人教统编版选择性必修1 当代国际政治与经济单一制和复合制优秀同步测试题,共8页。试卷主要包含了了解影响国家结构形式的因素等内容,欢迎下载使用。
