2021学年第九单元 当代世界发展的特点与主要趋势综合与测试复习练习题
展开高中第三单元 走向整体的世界综合与测试一课一练: 这是一份高中第三单元 走向整体的世界综合与测试一课一练,共16页。试卷主要包含了单选题,材料分析题等内容,欢迎下载使用。
人教统编版(必修)中外历史纲要(下)第五单元 工业革命与马克思主义的诞生综合与测试同步训练题: 这是一份人教统编版(必修)中外历史纲要(下)第五单元 工业革命与马克思主义的诞生综合与测试同步训练题,共12页。
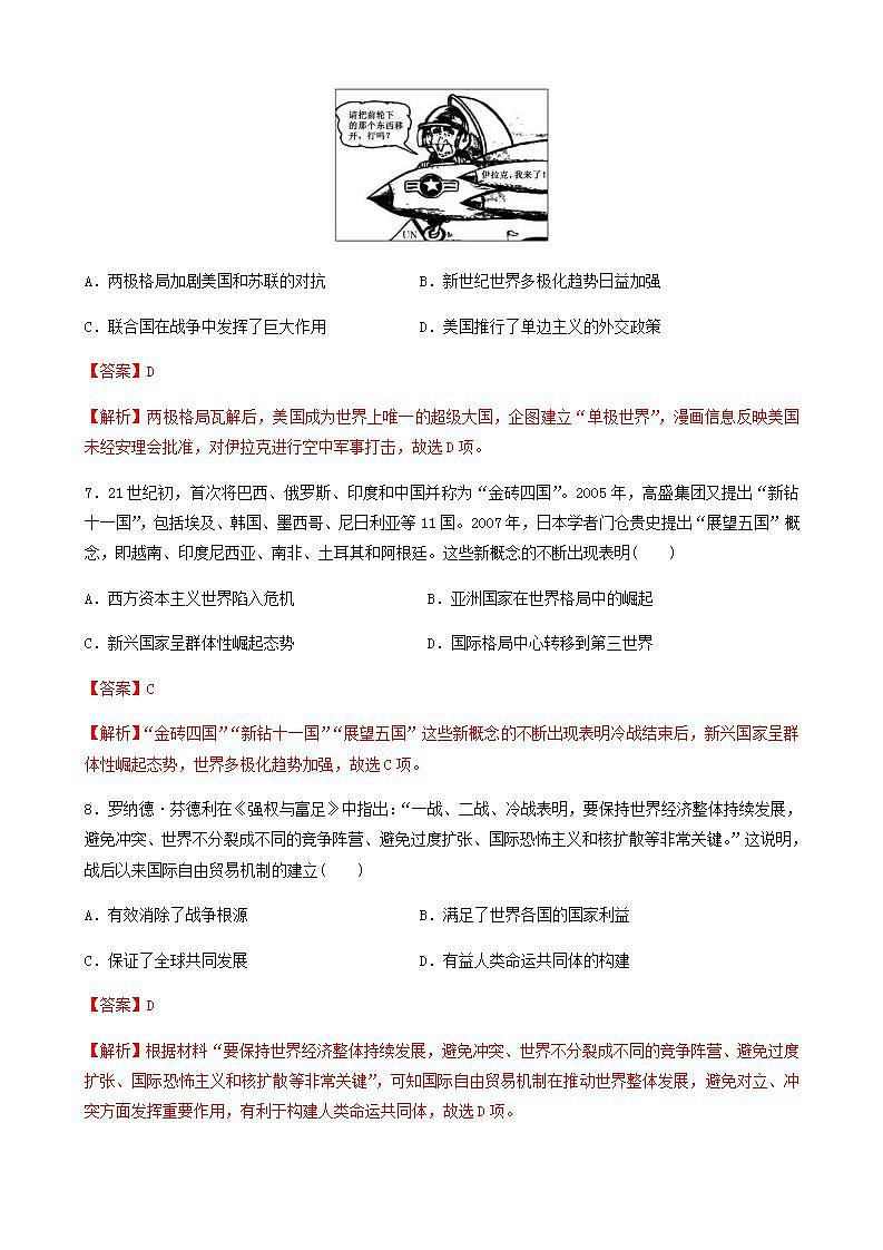
人教统编版(必修)中外历史纲要(下)第四单元 资本主义制度的确立综合与测试巩固练习: 这是一份人教统编版(必修)中外历史纲要(下)第四单元 资本主义制度的确立综合与测试巩固练习,共12页。

