所属成套资源:【精品原创】北师大版(2019)高中生物必修一同步练习(含答案解析)
高中生物北师大版 (2019)必修1《分子与细胞》第五节 元素与生物大分子精品巩固练习
展开
这是一份高中生物北师大版 (2019)必修1《分子与细胞》第五节 元素与生物大分子精品巩固练习,共20页。试卷主要包含了0分),【答案】B,【答案】C,【答案】D等内容,欢迎下载使用。
学校:___________姓名:___________班级:___________考号:___________
注意:本试卷包含Ⅰ、Ⅱ两卷。第Ⅰ卷为选择题,所有答案必须用2B铅笔涂在答题卡中相应的位置。第Ⅱ卷为非选择题,所有答案必须填在答题卷的相应位置。答案写在试卷上均无效,不予记分。
一、单选题(本大题共20小题,共20.0分)
阐明生命现象的规律,必需建立在阐明生物大分子结构的基础上,下列关于生物大分子的说法,不正确的是()
A. 多糖、蛋白质、核酸等生物大分子以碳链为基本骨架,所以碳是生命的核心元素
B. 生物大分子构成了细胞生命大厦的基本框架,所以其整体含量在活细胞中是最多的
C. 多糖的基本单位是葡萄糖,葡萄糖的排序不具有多样性,故不能承担携带多样遗传信息的功能
D. 蛋白质、核酸等生物大分子是生物所特有的,它们既是生命赖以生存的物质,也是生命活动的产物
下列关于组成生物体的化学元素的叙述,错误的是( )
A. 在不同的生物体内,组成它们的化学元素的种类大体相同
B. 在同一种生物体内,各种化学元素的含量相同
C. 组成生物体的化学元素依其含量可分为大量元素和微量元素
D. 在组成生物体的大量元素中,碳是组成有机化合物的最基本元素
有着“植物大熊猫”和世界上最长寿树种美称、在地球上已有250万年历史的红豆杉,入选2010年世博会中国馆珍稀植物展出品种。其体内含量最多的化学元素和最基本的化学元素分别是
A. C和OB. C和HC. O和CD. H和O
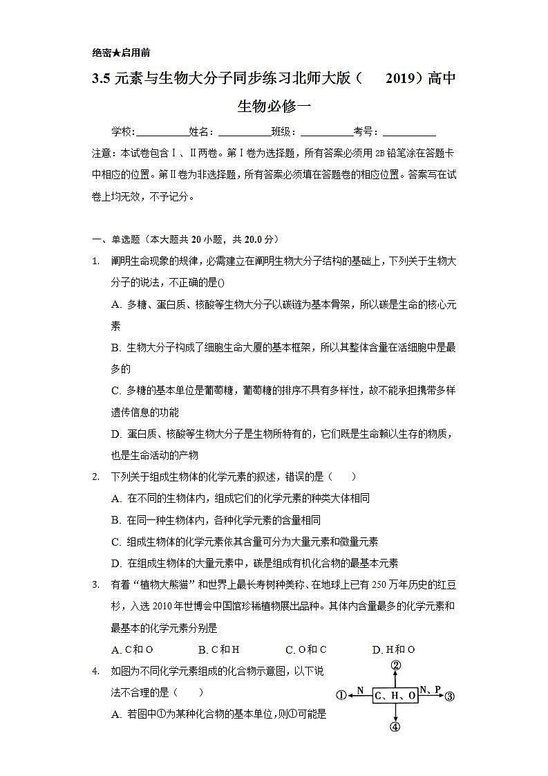
如图为不同化学元素组成的化合物示意图,以下说法不合理的是( )
A. 若图中①为某种化合物的基本单位,则①可能是氨基酸
B. 若②大量积累于皮下和内脏器官周围,则②是脂肪
C. 若③为某种生物大分子,则其彻底水解的产物有4种
D. 若④主要在人体肝脏和肌肉内合成,则④最可能是糖原
下列关于细胞中元素和化合物的叙述,正确的是()
A. 无机物不能作为细胞结构的重要组成成分
B. C、H、O、N都是组成生物大分子的必需元素
C. 脂肪和维生素D等都属于细胞中的能源物质
D. 不同蛋白质中氨基酸的种类和数目可能相同
下列关于元素与化合物的叙述,正确的是( )
A. 植物根尖从土壤溶液中吸收的氮元素可以用于合成蛋白质、脂肪和核酸
B. 人体血液中钙离子含量太低会引起抽搐,说明微量元素能维持机体的正常生命活动
C. 碳是构成细胞的最基本元素,组成生物体的化合物都是以碳链为基本骨架
D. 占人体细胞鲜重的百分比最大的元素是氧,占人体细胞干重的百分比最大的元素是碳
下列关于细胞中元素和化合物的叙述,正确的是
A. 在过度肥胖者的身体中,含量最多的物质是脂肪
B. Ca、Fe、Zn、Mn、Cu、B 是细胞中的微量元素
C. C 是构成细胞的最基本元素,在人体活细胞中含量最多
D. 不论鲜重还是干重,组成细胞的元素中 C、H、O、N 的含量最多
图1表示细胞中的化合物含量,图2表示细胞鲜重的元素含量,下列说法不正确的是()
A. 若图1表示细胞鲜重,则A化合物中含量最多的元素是a
B. 若图1表示细胞干重,则A化合物中一定含有图2中的元素b
C. 若图1表示细胞鲜重,则B化合物被人体摄入后不能被直接吸收
D. 图2中元素a是最基本的元素,被称为“生命的核心元素”
下列有关细胞中化合物的叙述中,错误的是()
A. 淀粉、蛋白质和核酸都是大分子物质
B. 脂肪、肝糖原、淀粉均为细胞内储存能量的物质
C. 构成细胞的任何一种化合物都能在无机自然界找到
D. 蛋白质是含量最多的有机物,是生命活动的主要承担者
“碳是生命的核心元素”,这种说法的依据是()
A. 组成细胞和生物体的各种元素中碳元素的含量最高
B. 蛋白质、核酸等生物大分子中都含有C,H,O三种元素
C. 组成一些重要生物大分子的单体均以碳链为基本骨架
D. 糖类是生物体内的主要能源物质,又称“碳水化合物”
生物大分子在生命活动中具有重要作用。碳原子本身的化学性质,使它能通过化学键连结成链状或环状,从而形成生物大分子。下列叙述正确的是
①碳是生物体内所有化合物的组成成分
②地球上的生命是在碳元素的基础上建立起来的
③碳元素是各种大分子化合物中数量最多的元素
④碳元素是组成生物体内有机化合物的最基本元素
A. ②③B. ②④C. ②③④D. ①②③④
碳是构成生物体化合物的最基本元素,下列关于“碳”的说法,不正确的是( )
A. 构成生物大分子的每个单体都以若干个相连的碳原子构成的碳链为基本骨架
B. 碳是生命的核心元素,没有碳就没有生命
C. 碳元素在生物体各种细胞鲜重中的质量百分比最大
D. 构成蛋白质的氨基酸中只有两个碳原子的是甘氨酸
科学家对从月球带回的岩石样本进行了分析,发现其中包含许多小型含水“玻璃珠”,这为寻找外太空的生命提供了新的希望。除此之外,月壤中也含有很多无机盐。关于组成生物体的元素,下列说法正确的是
A. 非生物界中存在的元素在生物体内都能找到
B. 因为水中没有碳元素,所以碳元素在细胞中的作用并不重要
C. 若月壤中缺乏某一种生物体必需的元素,其他元素可替代该元素的功能
D. 微量元素在生物体内含量虽少,其作用却很重要
碳元素是构成细胞的最基本元素,对此最有说服力的解释是()
A. 碳在细胞的各种化合物中含量最多
B. 碳在自然界中含量最为丰富
C. 在细胞的各种化合物中都含有碳
D. 碳链构成了有机物的基本骨架
对“碳元素是构成细胞的最基本元素”最有说服力的解释是()
A. 碳在细胞的各种化合物中含量最多
B. 碳在自然界中含量最为丰富
C. 碳链构成了有机物的基本骨架
D. 细胞的各种化合物中都含有碳
下列叙述正确的是
A. 科学家说“碳是生命的核心元素”,它也是人体细胞(鲜重)中含量最多的元素
B. 胰高血糖素是由29个氨基酸组成的直链多肽,该物质中至少含有28个肽键和29个羧基
C. 细胞间的信息交流必须依赖细胞膜上的受体蛋白
D. 构成生物大分子的单体在排列顺序上并不都具有多样性
图1表示细胞中的化合物含量,图2表示细胞鲜重的元素含量,下列说法不正确的是
A. 若图1表示细胞鲜重,则A化合物中含量最多的元素是a
B. 若图1表示细胞干重,则A化合物中一定含有图2中的元素c
C. 若图1表示细胞鲜重,则B化合物被人体摄入后不能被直接吸收
D. 图2中元素是a是最基本的元素,被称为“生命的核心元素”
下列有关组成细胞的元素和化合物的叙述中,不正确的是()
A. 碳链是细胞内生物大分子的基本骨架
B. 细胞内含量很少的元素不一定是微量元素
C. 构成蛋白质、核酸、纤维素的单体在排列顺序上均具有多样性
D. 脂质存在于所有细胞中,是构成细胞和生物体的重要化合物
下列有关组成细胞的元素和化合物的叙述,正确的是()
A. C是构成细胞的最基本元素是因为C元素在细胞内的含量最多
B. 组成生物体的化学元素有些是生物体特有的
C. 多糖、核酸、蛋白质都是以碳链为基本骨架
D. 细胞中常见的化学元素根据作用的大小分为大量元素和微量元素
科学家对从月球带回的岩石样本进行了分析,发现其中包含许多小型含水“玻璃珠”,这为寻找外太空的生命提供了新的希望。除此之外,月壤中也含有很多无机盐。关于组成生物体的元素,以下说法正确的是( )
A. 非生物界中存在的元素在生物体内都能找到
B. 微量元素在生物体内含量虽少,其作用却很重要
C. 因为水中没有碳元素,所以碳元素在细胞中的作用并不重要
D. 若月壤中缺乏某一种生物体必需的元素,其他元素可替代该元素的功能
二、探究题(本大题共4小题,共60.0分)
为研究高温对小麦光合速率的影响,科研小组将A、B、C三个品系的小麦先于28 ℃条件下培养一段时间,测定相关数据如图1所示,再置于42 ℃的环境中,其它条件适宜,测定相关数据如图2所示。请回答下列问题:
(1)叶绿素的元素组成为________________。
(2)由图1可知,光照强度对品系A光合速率的影响为_________________________。
(3)据图1分析,若28℃为小麦光合作用的最适温度,则进行图2所示实验时,光照强度应设定在__________(lx)之间,目的是______________________________________。为使实验数据更可靠,在控制好无关变量的基础上,应针对每个品系进行____________。
(4)根据图2可知高温使小麦光合速率下降,请分析光合速率最不可能因________(填“光合色素”或“CO2吸收量”)首先出现下降而下降,作出这一判断的依据是_____________。
将下列空格地方填写完整。
(1)生命系统的层次包括细胞、组织、______、系统、个体、种群、群落、生态系统、______。
(2)使用光学显微镜观察细胞,由低倍镜转换为高倍镜后,发现视野较暗,可以调节 ______。
(3)细胞中的糖类分为 ______、二糖、多糖三大类。细胞中的脂质分为脂肪、磷脂、______三大类。
(4)组成生物体的元素中,基本元素有 ______。
(5)细胞中大多数无机盐以 ______的形式存在。
(6)生物大分子以 ______为骨架。
(7)细胞中含有色素的细胞器有 ______、______。
如图是同学们画出的韭菜细胞中部分元素及其构成的化合物的关系图(①②③④表示不同化学元素组成的化合物)。据图及所学知识回答下列问题:
(1)若图中①为某种多聚体的单体,则①的结构通式是 ______在形成该多聚体时,发生的反应是 ______。
(2)若②为动植物共有的良好的储能物质,则②表示的物质是 ______;若②为植物细胞壁的组成成分之一,则②表示的物质是 ______。
(3)韭黄生长在不见光的环境中,颜色呈黄色,是因为细胞中缺乏 ______(填图中序号和化合物名称),细胞难以进行光合作用。
(4)若③是生命活动的直接能源物质,则韭菜根细胞中③的合成场所是 ______。
(5)为验证韭菜根细胞中含有脂肪,某同学将韭菜根切成薄片放在载玻片上,滴加少许 ______染液,染色3分钟后又滴加1~2滴体积分数为50%的酒精溶液,洗去浮色,在显微镜下观察到细胞质中脂肪颗粒的颜色是 ______。
如图表示细胞中含有的3种有机物的结构与功能。请据图回答:
(1)请写出上图中X所指示的元素:______。
(2)图中A主要为 ______,这时a是 ______,其彻底水解的产物是 ______。
(3)b是 ______,它的结构通式为 ______。
(4)图中C在植物体内主要是 ______,在动物体内主要是 ______。
(5)仅有a、b两种物质构成的生物是 ______
(6)A、B、C的单体均以 ______为基本骨架。
答案和解析
1.【答案】B
【解析】
【分析】
本题考查细胞中的元素和化合物知识,意在考查学生对相关知识的识记理解能力。
【解答】
A.多糖、蛋白质、核酸等生物大分子以碳链为基本骨架,所以碳是生命的核心元素,A正确;
B.水的整体含量在活细胞中是最多的,B错误;
C.多糖的基本单位是葡萄糖,葡萄糖的排序不具有多样性,故不能承担携带多样遗传信息的功能,C正确;
D.蛋白质、核酸等生物大分子是生物所特有的,它们既是生命赖以生存的物质,也是生命活动的产物,D正确。
2.【答案】B
【解析】
【分析】
本题知识点简单,考查组成细胞的元素的相关知识,要求考生掌握生物界与非生物界具有统一性和差异性的原因,试题难度一般。
【解答】
A.组成不同的生物体的化学元素的种类大体相同,A正确;
B.在同一种生物体内,各种化学元素的含量不同,B错误;
C.组成生物体的化学元素依其含量可分为大量元素和微量元素,C正确;
D.碳链是构成生物大分子的基本骨架,故组成有机化合物的最基本的元素是碳,D正确。
故选B。
3.【答案】C
【解析】
【分析】本题考查生物体的组成元素的种类与特点,难度小。考查学生的识记、理解能力,要求低。解答关键是记住和理解生物体的组成元素的种类与特点。
【解答】生物体活细胞中含量最多的物质是水,故含量最多的元素是O;而细胞中的有机物都含有C,碳链是有机物的基本骨架,故最基本的化学元素是C;ABD错误,C正确。
故选C。
4.【答案】C
【解析】
【解答】
A、①的组成元素是C、H、O、N,若图中①为某种化合物的基本单位,则①可能是氨基酸,A正确;
B、②的组成元素只有C、H、O,若②大量积累于皮下和内脏器官周围,则②是脂肪,B正确;
C、③的组成元素是C、H、O、N、P,若③为某种生物大分子,则该大分子可能是核酸,其彻底水解的产物是磷酸、五碳糖和4种碱基,共6种,C错误;
D、④的组成元素只有C、H、O,若④主要在人体肝脏和肌肉内合成,则④最可能是糖原,D正确。
故选:C。
【分析】
分析题图可知,①的组成元素是C、H、O、N,①可能是蛋白质;②④的组成元素只有C、H、O,可能的脂肪或者糖类,③的组成元素是C、H、O、N、P,可能是核酸或磷脂、ATP。
本题的知识点是糖类、蛋白质、核酸、脂质的组成元素,蛋白质的基本单位,核酸的化学组成,糖的分类和分布,脂质的分类和分布,分析题图获取信息是解题的突破口,对于糖类、脂质、蛋白质、核酸知识的掌握是解题的关键。
5.【答案】D
【解析】
【分析】
本题考查了组成细胞的化合物的有关知识,要求学生识记无机物的种类和功能,掌握蛋白质结构多样性的原因等。
【解答】
A.无机物与有机物一起参与细胞结构组成,如水是活细胞中含量最多的化合物,A错误;
B.多糖是生物大分子,但是不含有N元素,B错误;
C.脂肪是能源物质,维生素D不是能源物质,可在生命活动中起到调节作用,C错误;
D.蛋白质的多样性与组成蛋白质的氨基酸的种类、数目、排列顺序及蛋白质的空间结构不同有关,不同蛋白质中的氨基酸种类、数目可能相同,D正确。
故选D。
6.【答案】D
【解析】
【分析】
本题主要考查元素与化合物的相关知识,意在考查学生理解所学知识要点的能力。
【解答】
A.植物根尖从土壤溶液中吸收的N可以用于合成蛋白质、核酸,不能用于合成脂肪,脂肪中不含有N元素,A错误;
B.钙属于大量元素,B错误;
C.C是构成细胞的最基本元素,组成生物体的多聚体都是以碳链为基本骨架,C错误;
D.占人体细胞鲜重的百分比最大的元素是氧,占人体细胞干重的百分比最大的元素是碳,D正确。
故选D。
7.【答案】D
【解析】
【分析】
本题考查细胞中元素和化合物相关知识,意在考查考生理解所学知识的要点,把握知识间的内在联系的能力。考生通过分析作答。
【解答】
A.在过度肥胖者的身体中,含量最多的物质是水,A错误;
B.Ca是细胞中的大量元素,不是微量元素,B错误;
C.C是构成细胞的最基本元素,在人体干重细胞中含量最多,C错误;
D.不论鲜重还是干重,组成细胞的元素中 C、H、O、N 的含量最多,D正确。
故选D。
8.【答案】D
【解析】
【分析】
本题主要考查细胞中的化合物含量相关知识,意在考查学生对知识的理解和记忆能力。
图2表示细胞鲜重的元素含量,a表示氧,b表示碳,c表示氢。
【解答】
A.若图1表示细胞鲜重,则A是水,含量最多的元素是氧,A正确;
B.若图1表示细胞干重,则A是蛋白质,一定含有图2中的元素碳,B正确;
C.若图1表示细胞鲜重,则B是蛋白质,被人体摄入后,在消化酶作用下分解成氨基酸才能被吸收,C正确;
D.图2中元素a表示氧,碳是最基本的元素,被称为“生命的核心元素”,D错误。
故选D。
9.【答案】C
【解析】
【分析】
本题考查细胞中的化合物相关知识,意在考查考生理解能力。
【解答】
A.淀粉、蛋白质和核酸都属于生物大分子,A正确;
B.脂肪的主要功能是储存能量,淀粉和肝糖原也是细胞内的储存能量的物质,B正确;
C.构成细胞的任何一种化学元素都能在无机自然界找到,说明生物界与非生物界具有统一性,C错误;
D.蛋白质是细胞中含量最多的有机物,是生命活动的主要承担者,D正确。
故选C。
10.【答案】C
【解析】
【分析】
本题考查组成细胞的元素和化合物,要求考生识记组成细胞的元素的种类及含量,明确生物大分子都是以碳链为基本骨架的,因此“碳是生命的核心元素”。
【解答】
A、组成细胞和生物体的各种元素中氧元素的含量最高,A错误;
B、蛋白质、核酸等生物大分子中都含有C、H、O、N四种元素,B错误;
C、组成一些重要生物大分子的单体均以碳链为基本骨架,C正确;
D、糖类是生物体内的主要能源物质,又称“碳水化合物”,但这不是“碳是生命的核心元素”的依据,D错误。
故选:C。
11.【答案】B
【解析】
【分析】
本题考查组成生物体的元素相关知识,意在考查考生理解所学知识的要点的能力。
【解答】
①碳元素主要参与生物体内有机物的组成,水等无机化合物则没有,①错误;
② 地球上的生命是在碳元素的基础上建立起来的,②正确;
③氢元素是各种大分子化合物中数量最多的元素,③错误;
④构成细胞的大分子,如多糖,蛋白质和核酸都以碳链为骨架,故 碳元素是组成生物体内有机化合物的最基本元素,④正确。
综上所述, B 正确,A C D错误。
故选 B。
12.【答案】C
【解析】
【分析】
本题考查组成细胞的元素和化合物,要求考生识记组成细胞的元素的种类、含量;识记组成细胞的几种重要化合物,掌握单体、多聚体等概念,能结合所学的知识准确判断各选项。
单体是能与同种或他种分子聚合的小分子的统称;是能起聚合反应或缩聚反应等而成高分子化合物的简单化合物;是合成聚合物所用的低分子的原料。多糖(淀粉、糖原和纤维素)、蛋白质、核酸等生物大分子都是由许多单体连接而成,因而被称为多聚体。
【解答】
A.构成生物大分子如多糖、蛋白质、核酸的基本单位称为单体,每个单体都以若干个相连的碳原子构成的碳链为基本骨架,A正确;
B.由于碳原子在组成生物大分子中的重要作用,科学家才说“碳是生命的核心元素”,“没有碳,就没有生命”,B正确;
C.氧元素在生物体各种细胞鲜重中的质量百分比最大,C错误;
D.甘氨酸是分子量最小的氨基酸,R基是H,只有两个碳原子,D正确。
故选C。
13.【答案】D
【解析】
【分析】
本题比较简单,考查的是构成生物体的元素和化合物。
【解答】
A.生物界的组成元素在非生物界都能找到,但非生物界中存在的元素在生物体内不一定能找到,A错误;
B.碳构成生物大分子的基本骨架,是最基本的元素,B错误;
C.若月壤中缺乏某一种生物体必需的元素,其他元素不可以完全替代该元素的功能,C错误;
D.微量元素在生物体内含量虽少,其作用却很重要,D正确。
故选D。
14.【答案】D
【解析】
【分析】
本题考查元素和化合物的相关知识,意在考查考生的识记能力和能理解所学知识的要点,把握知识间的内在联系,形成知识的网络结构的能力;能运用所学知识,准确判断问题的能力。
【解答】
A.碳不是细胞的各种化合物中含量最多的元素,如水中不含碳元素,A错误;
B.自然界中含量最为丰富的元素是氧,B错误;
C.细胞中的无机化合物中不一定含有碳,如水中没有碳,C错误;
D.碳是构成生物大分子的基本骨架,所以碳元素是构成细胞的最基本元素,D正确。
故选D。
15.【答案】C
【解析】略
16.【答案】D
【解析】
【分析】
本题考查细胞中元素和化合物等相关的知识,意在考查考生的能理识记能力。
【解答】
A.“碳是生命的核心元素”;人体细胞(鲜重)中含量最多的元素是氧元素,A错误;
B.胰高血糖素是由29个氨基酸组成的直链多肽,该物质中至少含有28个肽键和1个羧基,B错误;
C.细胞间的信息交流不一定必须依赖细胞膜上的受体蛋白,例如高等植物细胞之间的胞间连丝,C错误;
D.多糖属于生物大分子,但组成多糖的基本单位是葡萄糖,所以组成多糖的单体在排列顺序上不具有多样性,D正确。
故选D。
17.【答案】D
【解析】
【分析】
本题主要考查细胞中的化合物含量相关知识,意在考查学生对知识的理解和记忆能力。
图2表示细胞鲜重的元素含量,a表示氧,b表示碳,c表示氢。
【解答】
A.若图1表示细胞鲜重,则A是水,含量最多的元素是氧,A正确;
B.若图1表示细胞干重,则A是蛋白质,一定含有图2中的元素氢,B正确;
C.若图1表示细胞鲜重,则B是蛋白质,被人体摄入后,在消化酶作用下分解成氨基酸才能被吸收,C正确;
D.图2中元素a表示氧,碳是最基本的元素,被称为“生命的核心元素”,D错误。
故选D。
18.【答案】C
【解析】解:A、细胞内的生物大分子的单体都是以碳元素为核心元素,因此碳链是细胞内生物大分子的基本骨架,A正确;
B、有些元素含量少,但不是生物体所需要的,B正确;
C、构成蛋白质的基本单位氨基酸有20种,每一种核酸有4种核苷酸,在排列顺序上都具有多样性。纤维素的基本单位是葡萄糖,其排列顺序不具有多样性,C错误;
D、脂质存在于所有细胞中,是构成细胞和生物体的重要化合物,D正确。
故选:C。
1、脂质主要是由C、H、O 3种化学元素组成,有些还含有N和P.脂质包括脂肪、磷脂、和固醇。脂肪是生物体内的储能物质。除此以外,脂肪还有保温、缓冲、减压的作用;磷脂是构成包括细胞膜在内的膜物质重要成分;固醇类物质主要包括胆固醇、性激素、维生素 D等,这些物质对于生物体维持正常的生命活动,起着重要的调节作用。胆固醇是构成动物细胞膜的重要成分,在人体内还参与血液中脂质的运输;性激素能促进人和动物生殖器官的发育及生殖细胞的形成;维生素D能有效地促进人和动物肠道对钙和磷的吸收。
2、蛋白质由多种氨基酸组成,氨基酸排列顺序多变;核酸包括 DNA 和 RNA 两大类,核苷酸排列顺序多变;纤维素的单体排列顺序单一,因为纤维素仅仅由葡萄糖组成,没有多变的顺序。
此题主要考查生物大分子的种类、结构特点以及主要作用,意在考查学生对基础知识的理解掌握,难度适中。
19.【答案】C
【解析】
【分析】
本题考查组成细胞的化学元素、生物大分子的知识,意在考查理解能力。
【解答】
A.C是构成细胞的最基本元素是因为碳原子构成有机物的基本骨架,A错误;
B.组成生物体的化学元素在无机自然界都能找到,B错误;
C.多糖、核酸、蛋白质都是多聚体,它们的单体都以碳原子构成的碳链为骨架,C正确;
D.细胞中常见的化学元素根据其含量多少分为大量元素和微量元素,D错误;
故选C。
20.【答案】B
【解析】
【分析】
本题比较简单,考查的是构成生物体的元素和化合物。
【解答】
A.生物界的组成元素在非生物界都能找到,但非生物界中存在的元素在生物体内不一定能找到,A错误;
B.微量元素在生物体内含量虽少,其作用却很重要,B正确;
C.C构成生物大分子的基本骨架,是最基本的元素,C错误;
D.若月壤中缺乏某一种生物体必需的元素,其他元素不可以完全替代该元素的功能,D错误。
故选B。
21.【答案】(1)C、H、O、N、Mg
(2)在一定范围内,随着光照强度的上升,品系A的光合速率先增大,后下降
(3)1000-1500;排除光照强度(无关变量)对实验结果的影响;重复实验,求平均值
(4)CO2吸收量;高温处理后,蒸腾速率提高,说明气孔开放程度更高,CO2吸收量没有受到限制(或高温处理后,三种品系的光合速率随着光能捕获效率降低而下降)
【解析】
【分析】
本题主要考查光合作用过程和影响因素,意在考查考生能理解所学知识的要点,把握知识间的内在联系和识图、图文转化的能力。
【解答】
(1)叶绿素的元素组成为C、H、O、N、Mg。
(2)分析图1,当光照强度低于1000 lx,随着光照强度的上升,光合速率增大;在1000-1500 lx的范围内,光合速率最大;超过1500 lx,光照强度增大,光合速率下降。
(3)进行42 ℃的高温实验时,对不同品系的处理要保证其它无关变量相同且适宜,所以应该在最适光照条件下进行实验,因此选1000-1500 lx之间的光照强度。为使实验数据更可靠,提高实验结果的精度,应遵循平行可重复性原则,所以可以对每个品系进行重复实验,求平均值。
(4)根据图2可知高温使小麦光合速率下降,最不可能原因是CO2吸收量首先出现下降而下降,作出这一判断的依据是高温处理后,蒸腾速率提高,说明气孔开放程度更高,CO2吸收量没有受到限制(或高温处理后,三种品系的光合速率随着光能捕获效率降低而下降)。
故答案为:
(1)C、H、O、N、Mg
(2)在一定范围内,随着光照强度的上升,品系A的光合速率先增大,后下降
(3)1000-1500;排除光照强度(无关变量)对实验结果的影响;重复实验,求平均值
(4)CO2吸收量;高温处理后,蒸腾速率提高,说明气孔开放程度更高,CO2吸收量没有受到限制(或高温处理后,三种品系的光合速率随着光能捕获效率降低而下降)
22.【答案】器官 生物圈 反光镜和光圈 单糖 固醇 C、H、O、N 离子 碳链 叶绿体 液泡
【解析】解:(1)生命系统的结构层次由小到大依次是细胞、组织、器官、系统、个体、种群、群落、生态系统和生物圈。地球上最基本的生命系统是细胞。
(2)显微镜视野亮度的调节方法为:遮光器上小光圈通过的光线少,视野暗,平面镜只能反射光线不能改变光线强弱,因此用小光圈、平面镜调节会使视野变暗;遮光器上大光圈通过的光线多,视野亮,凹面镜使光线汇聚,能提高视野的亮度,因此用大光圈、凹面镜调节,会使视野变亮。所以,使用光学显微镜观察细胞,由低倍镜转换为高倍镜后,发现视野较暗,可以调节反光镜和光圈。
(3)细胞中的糖类分为单糖、二糖、多糖三大类。细胞中的脂质分为脂肪、磷脂、固醇三大类。
(4)结合分析可知:组成生物体的元素中,C、H、O、N为基本元素,C为最基本元素,O是含量最多的元素。
(5)细胞中的无机盐大多数以离子形式存在,少数以化合物的形式存在。
(6)构成生物大分子的每一个单体都以若干个相连的碳原子构成的链为基本骨架,故生物大分子以碳链为骨架。
(7)叶绿体是光合作用的场所,含有叶绿素等光合色素。液泡内含细胞液,细胞液中溶解有多种物质,如或甜味或辣味的物质、色素等物质。故细胞中含有色素的细胞器有叶绿体、液泡。
故答案为:
(1)器官生物圈
(2)反光镜和光圈
(3)单 固醇
(4)C、H、O、N
(5)离子
(6)碳链
(7)叶绿体 液泡
组成生物体的化学元素根据其含量不同分为大量元素和微量元素两大类:
(1)大量元素是指含量占生物总重量万分之一以上的元素,包括C、H、O、N、P、S、K、Ca、Mg,其中C、H、O、N为基本元素,C为最基本元素,O是含量最多的元素。
(2)微量元素是指含量占生物总重量万分之一以下的元素,包括Fe、Mn、Zn、Cu、B、M等。
本题考查了生命系统层次、显微镜的使用、元素分类等知识,属理解层次,意在考查考生识记和理解所学知识的能力。
23.【答案】 脱水缩合 脂肪 纤维素 叶绿素 细胞质基质、线粒体 苏丹Ⅲ 橘黄色
【解析】解:(1)①的组成元素是C、H、O、N,所以①最可能是组成蛋白质的氨基酸,结构通式可表示为:,氨基酸脱水缩合形成蛋白质,由肽键链接。
(2)②的组成元素只有C、H、O,且是动物体内良好的储能物质,则②是脂肪;纤维素是植物细胞壁的主要成分,若②是构成植物细胞壁的主要成分,则②是纤维素。
(3)叶绿素是含Mg的一类光合色素,能吸收、转化和利用光能,叶绿素的合成需要光;故韭黄生长在不见光的环境中,颜色呈黄色,是因为细胞中缺乏④叶绿素,细胞难以进行光合作用。
(4)若③是生命活动的直接能源物质,且由C、H、O、N、P组成,③是ATP,其合成需要能量,与放能反应相联系,韭菜根细胞中只有进行呼吸作用,故韭菜根细胞中③的合成场所是细胞质基质、线粒体。
(5)在脂肪的鉴定实验中,可在显微镜下观察到细胞质中被苏丹Ⅲ染液染成橘黄色的脂肪滴。为验证韭菜根细胞中含有脂肪,将韭菜根切成薄片放在载玻片上,滴加少许苏丹Ⅲ染液,染色3分钟后又滴加1~2滴体积分数为50%的酒精溶液,洗去浮色,在显微镜下观察到细胞质中脂肪颗粒的颜色是橘黄色。
故答案为:
(1) 脱水缩合
(2)脂肪 纤维素
(3)叶绿素
(4)细胞质基质、线粒体
(5)苏丹Ⅲ橘黄色
分析题图:图中①的组成元素是C、H、O、N,最可能是蛋白质或氨基酸;②的组成元素只有C、H、O,可能是糖类或脂肪或是固醇类物质;③的组成元素是C、H、O、N、P,可能是ATP或核酸以及磷脂,④的组成元素是C、H、O、N、Mg,可能是叶绿素。
本题结合化合物的元素组成图,考查组成生物体的元素和化合物的相关知识,意在考查学生的识记能力和识图能力;能理解所学知识要点,把握知识间内在联系,形成知识网络的能力。
24.【答案】N、P DNA 脱氧核糖核苷酸 A、T、G、C四种碱基,磷酸和脱氧核糖 氨基酸 淀粉 糖原 病毒 碳链
【解析】解:(1)由分析可知,图中X所指示的元素是N、P。
(2)图中A是核酸,核酸主要为DNA,这时a是脱氧核糖核苷酸,其彻底水解的产物是A、T、G、C四种碱基,磷酸和脱氧核糖。
(3)b是氨基酸,它的结构通式为。
(4)图中C在植物体内主要是淀粉,在动物体内主要是糖原。
(5)由分析可知,a是核苷酸,b是氨基酸,仅有a、b两种物质构成的生物是病毒。
(6)A、B、C的单体均以碳链为基本骨架。
故答案为:
(1)N、P
(2)DNA 脱氧核糖核苷酸 A、T、G、C四种碱基,磷酸和脱氧核糖
(3)氨基酸
(4)淀粉 糖原
(5)病毒
(6)碳链
由题图信息分析可知,大分子A是遗传物质,说明A是核酸,a是核苷酸,X元素是N、P;大分子B是结构物质,则B是蛋白质,E是多肽,b是氨基酸,Y元素是N;大分子C是能源物质,说明C是糖类,c是葡萄糖。
本题考查细胞中的元素和化合物,要求考生识记细胞中化合物的组成和功能,能够运用所学知识完成试题的解答。
相关试卷
这是一份苏教版 (2019)必修1《分子与细胞》第二节 细胞中的糖类和脂质课后练习题,共22页。试卷主要包含了0分),【答案】A,【答案】B,【答案】D,【答案】C等内容,欢迎下载使用。
这是一份生物必修1《分子与细胞》第一章 细胞的分子组成第一节 细胞中的元素和无机化合物巩固练习,共22页。试卷主要包含了0分),【答案】D,【答案】B,【答案】C等内容,欢迎下载使用。
这是一份生物必修1《分子与细胞》第二章 细胞的结构与功能第一节 质膜本节综合与测试课时训练,共24页。试卷主要包含了【答案】A,【答案】B,【答案】D,【答案】C等内容,欢迎下载使用。

