2022届高三统考物理人教版一轮复习学案:实验十 测定电源的电动势和内阻
展开
这是一份2022届高三统考物理人教版一轮复习学案:实验十 测定电源的电动势和内阻,共12页。
实验溯本求源
●注意事项
1.电池选取:应选用内阻较大的电池.
2.实验操作:实验中不宜将电流调得过大,电表读数要快,每次读完数后立即断开开关.
3.数据要求:要测出不少于6组的(I,U)数据,且变化范围要大些.
4.合理选择标度:为使图线分布空间大,如图所示,纵坐标可以不从零开始,则图线和横轴的交点不再是短路电流.
●误差分析
1.偶然误差:用图象法求E和r时作图不准确.
2.系统误差:电压表分流.
实验热点探究
热点一 教材原型实验
师生共研
题型1|器材选择与实验操作过程
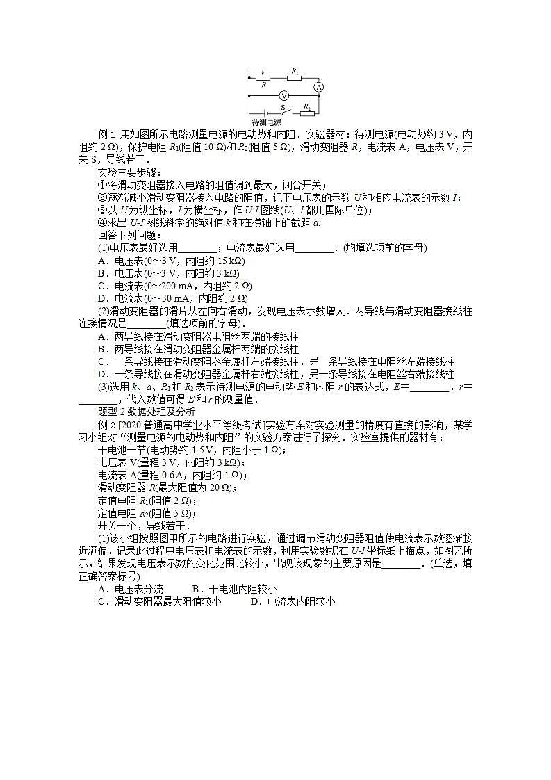
例1 用如图所示电路测量电源的电动势和内阻.实验器材:待测电源(电动势约3 V,内阻约2 Ω),保护电阻R1(阻值10 Ω)和R2(阻值5 Ω),滑动变阻器R,电流表A,电压表V,开关S,导线若干.
实验主要步骤:
①将滑动变阻器接入电路的阻值调到最大,闭合开关;
②逐渐减小滑动变阻器接入电路的阻值,记下电压表的示数U和相应电流表的示数I;
③以U为纵坐标,I为横坐标,作UI图线(U、I都用国际单位);
④求出UI图线斜率的绝对值k和在横轴上的截距a.
回答下列问题:
(1)电压表最好选用________;电流表最好选用________.(均填选项前的字母)
A.电压表(0~3 V,内阻约15 kΩ)
B.电压表(0~3 V,内阻约3 kΩ)
C.电流表(0~200 mA,内阻约2 Ω)
D.电流表(0~30 mA,内阻约2 Ω)
(2)滑动变阻器的滑片从左向右滑动,发现电压表示数增大.两导线与滑动变阻器接线柱连接情况是________(填选项前的字母).
A.两导线接在滑动变阻器电阻丝两端的接线柱
B.两导线接在滑动变阻器金属杆两端的接线柱
C.一条导线接在滑动变阻器金属杆左端接线柱,另一条导线接在电阻丝左端接线柱
D.一条导线接在滑动变阻器金属杆右端接线柱,另一条导线接在电阻丝右端接线柱
(3)选用k、a、R1和R2表示待测电源的电动势E和内阻r的表达式,E=________,r=________,代入数值可得E和r的测量值.
题型2|数据处理及分析
例2 [2020·普通高中学业水平等级考试]实验方案对实验测量的精度有直接的影响,某学习小组对“测量电源的电动势和内阻”的实验方案进行了探究.实验室提供的器材有:
干电池一节(电动势约1.5 V,内阻小于1 Ω);
电压表V(量程3 V,内阻约3 kΩ);
电流表A(量程0.6 A,内阻约1 Ω);
滑动变阻器R(最大阻值为20 Ω);
定值电阻R1(阻值2 Ω);
定值电阻R2(阻值5 Ω);
开关一个,导线若干.
(1)该小组按照图甲所示的电路进行实验,通过调节滑动变阻器阻值使电流表示数逐渐接近满偏,记录此过程中电压表和电流表的示数,利用实验数据在UI坐标纸上描点,如图乙所示,结果发现电压表示数的变化范围比较小,出现该现象的主要原因是________.(单选,填正确答案标号)
A.电压表分流 B.干电池内阻较小
C.滑动变阻器最大阻值较小 D.电流表内阻较小
(2)针对电压表示数的变化范围比较小的问题,该小组利用实验室提供的器材改进了实验方案,重新测量得到的数据如下表所示.
请根据实验数据,回答以下问题:
①图丙上已标出后3组数据对应的坐标点,请在图丙上标出前4组数据对应的坐标点并画出UI图象.
②根据实验数据可知,所选的定值电阻为________(填“R1”或“R2”).
③用笔画线代替导线,请按照改进后的方案,将图丁中的实物图连接成完整电路.
练1 某同学用伏安法测一节干电池的电动势和内阻,现备有下列器材:
A.被测干电池一节
B.电流表1:量程0~0.6 A,内阻r=0.3 Ω
C.电流表2:量程0~0.6 A,内阻约为0.1 Ω
D.电压表1:量程0~3 V,内阻未知
E.电压表2:量程0~15 V,内阻未知
F.滑动变阻器1:0~10 Ω,2 A
G.滑动变阻器2:0~100 Ω,1 A
H.开关、导线若干
伏安法测电池电动势和内阻的实验中,由于电流表和电压表内阻的影响,测量结果存在系统误差;在现有器材的条件下,要尽可能准确地测量电池的电动势和内阻.
(1)在上述器材中请选择适当的器材(填写器材前的字母):电流表选择________,电压表选择________,滑动变阻器选择________.
(2)实验电路图应选择图中的________(填“甲”或“乙”).
(3)根据实验中电流表和电压表的示数得到了如图丙所示的U I图象,则在修正了实验系统误差后,干电池的电动势E=________V,内电阻r=________Ω.
练2 [2020·浙江卷,18]某同学分别用图1甲和图1乙的电路测量同一节干电池的电动势和内阻.
(1)请在虚线框中画出图1乙的电路图;
(2)某次测量时电流表和电压表的示数如图2所示,则电流I=________A,电压U=________ V;
(3)实验得到如图3所示的两条直线,图中直线Ⅰ对应电路是图1________(选填“甲”或“乙”);
(4)该电池的电动势E=________V(保留三位有效数字),内阻r=________Ω(保留两位有效数字).
热点二 实验拓展创新
师生共研
题型1|实验方法的拓展
eq \a\vs4\al\c1(,3) 一同学测量某干电池的电动势和内阻.
(1)如图所示是该同学正准备接入最后一根导线(图中虚线所示)时的实验电路.请指出图中在器材操作上存在的两个不妥之处.
(2)实验测得的电阻箱阻值R和电流表示数I,以及计算的1I数据见下表:
根据表中数据,在方格纸上作出R 1I关系图象.由图象可计算出该干电池的电动势为________V;内阻为________Ω.
(3)为了得到更准确的测量结果,在测出上述数据后,该同学将一只量程为100 mV的电压表并联在电流表的两端.调节电阻箱,当电流表的示数为0.33 A时,电压表的指针位置如图所示,则该干电池的电动势应为________V;内阻应为________Ω.
例4 [2021·山东济宁二模]为测量一未知电源的电动势和内阻,某同学设计了如图甲所示电路,电路中所用到的器材规格如下:
待测电源(电动势约5 V,内阻约几十欧姆);
定值电阻R0(阻值为10 Ω);
定值电阻R1(有两种规格可供选择,阻值分别为1 kΩ和3 kΩ);
电阻箱R2(0~9 999 Ω);
电压表(量程0~3 V,内阻RV=3 kΩ);
开关、导线若干.
(1)为了减小测量误差,定值电阻R1应该选用阻值为________的规格.
(2)根据电路图连接电路,闭合开关后,将电阻箱的阻值由零开始逐渐调大,记录下若干组电阻箱R2和电压表的读数.
(3)该同学将得到的数据在1U-1R0+R2坐标系中描点连线,得到如图乙所示图线,图线与纵轴的截距为b=0.4 V-1,斜率k=8.0 V-1·Ω,则可求得电动势E=________V,内阻r=________Ω.(结果均保留两位有效数字)
题型2|实验器材的灵活选用及电路设计
例5 现要测量电压表的内阻和电源的电动势,提供的器材有:电源(电动势约为6 V,内阻不计),电压表V1(量程0~2.5 V,内阻约为2.5 kΩ),电压表V2(量程0~3 V,内阻约为10 kΩ),电阻箱R0(最大阻值为9 999.9 Ω),滑动变阻器R1(最大阻值为3 kΩ),滑动变阻器R2(最大阻值为500 Ω), 单刀双掷开关一个,导线若干.
(1)在图(a)中完成实验电路原理图的连线.
(2)电路中应选用滑动变阻器________(选填“R1”或“R2”).
(3)按照下列步骤进行实验:
①闭合开关前,将滑动变阻器和电阻箱连入电路的阻值调至最大;
②闭合开关,将电阻箱调到6 kΩ,调节滑动变阻器至适当的位置,此时电压表V1的示数为1.60 V,电压表V2的示数为2.40 V;
③保持滑动变阻器连入电路的阻值不变,再将电阻箱调到2 kΩ,此时电压表V1的示数如图(b)所示,其示数为________V,电压表V2的示数为1.40 V.
(4)根据实验数据,计算得到电源的电动势为________V,电压表V1的内阻为________kΩ,电压表V2的内阻为________kΩ.
[教你解决问题]——设计思路
第1步:明确实验目的
读题→可知本题的实验目的是测电压表的内阻和电源的电动势
第2步:选择合适的实验原理
读题→根据题目的实验仪器可知本题可用电压表和电阻箱测电源的电动势
第3步:画原理图
练3 某探究性学习小组利用如图所示的电路测量电池的电动势和内阻.其中电流表A1的内阻r1=1.0 kΩ,电阻R1=9.0 kΩ,为了方便读数和作图,给电池串联一个R0=3.0 Ω的电阻.
(1)按图示电路进行连接后,发现aa′、bb′和cc′三条导线中,混进了一条内部断开的导线.为了确定哪一条导线内部是断开的,将开关S闭合,用多用电表的电压挡先测量a、b′间电压,读数不为零,再测量a、a′间电压,若读数不为零,则一定是________导线断开;若读数为零,则一定是________导线断开.
(2)排除故障后,该小组顺利完成实验.通过多次改变滑动变阻器触头位置,得到电流表A1和A2的多组I1、I2数据,作出图象如图.由I1I2图象得到电池的电动势E=________V,内阻r=________Ω.
练4 [2020·北京海淀区期末]现有两组同学要测定一节干电池的电动势E和内阻r(已知E约为1.5 V,r约为1 Ω).
(1)①第一组采用图a所示电路,a、b间应接入________.
A.一个定值电阻
B.阻值适当的不同阻值的定值电阻
C.滑动变阻器
②为了调节方便且测量精度更高,以下器材中,电流表可选________,电压表可选________.
A.电流表(0~0.6 A) B.电流表(0~3 A)
C.电压表(0~3 V) D.电压表(0~15 V)
③第一小组经过多次测量,记录了多组电流表示数I和电压表示数U,并在图b中画出了UI图象.由图象可以得出,若将该干电池与一个阻值为2.2 Ω的定值电阻组成闭合回路,电路中的电流约为________A(保留两位有效数字).
(2)第二组在没有电压表的情况下,设计了如图c所示的电路,完成了对同一电池的测量.
①改变电阻箱接入电路中的电阻值,记录了多组电流表示数I和电阻箱示数R,通过研究1I-R图象的信息,他们发现电动势的测量值与第一组的结果非常接近,但是内阻的测量值与第一组的结果有明显偏差.将上述实验重复进行了若干次,结果依然如此.请说明哪个组内阻的测量结果较大?________.并说明形成这个结果的原因:________________.
②A.第二组对实验进行深入的理论研究,在是否可以忽略电流表内阻这两种情况下,绘制两类图象.第一类图象以电流表读数I为纵坐标,将电流表和电阻箱读数的乘积IR记为U作为横坐标.第二类图象以电阻箱读数R为纵坐标,电流表读数的倒数1I为横坐标.请在图d的甲、乙两坐标系中分别用实线代表电流表内阻可忽略的情况,虚线代表电流表内阻不可忽略的情况,定性画出相关物理量之间的关系.
B.在第二组的实验中有电阻箱(最大阻值为999.9 Ω,可当标准电阻用)、电流表(满偏电流Ig=0.6 A,内阻rg=0.1 Ω).通过改变电阻箱接入电路的电阻值,记录了多组电流表示数I和电阻箱示数R,并画出了如图e所示的R1I图象.根据图象中的信息可得出这个电池的电动势E=________V,内阻r=________Ω.
实验十 测定电源的电动势和内阻
实验热点探究
例1 解析:(1)电压表内阻越大,分得的电流越小,误差也就越小,所以电压表选内阻较大的A;当滑动变阻器接入电路的阻值最小时,通过电流表的电流最大,此时通过电流表电流大小约为I=ER1+R2+r≈176 mA,所以电流表选量程为200 mA的C.
(2)由电路分析可知,滑片从左向右滑动,电压表示数变大,意味着滑动变阻器接入电路部分的阻值增大,一导线接金属杆左端,一导线接电阻丝左端,则滑片从左向右滑动时阻值增大,C项符合题意.
(3)由E=U+I(r+R2),得U=-I(r+R2)+E,对比UI图线可知,图象斜率的绝对值k=r+R2,所以电源内阻r=k-R2;令U=0,得I=Er+R2=Ek,图线在横轴上的截距为a,所以a=I=Ek,则E=ak.
答案:(1)A C (2)C (3)ak k-R2
例2 解析:(1)路端电压U=ER+r·R=E1+rR,若电源内阻远小于外电路总电阻,则电压表示数总是接近电源的电动势,变化范围小,故B项正确.
(2)②由画出的UI图线知等效电源内阻r′= Ω≈2.58 Ω,因此选的定值电阻为R1.③连接实物图时,从电源正极出发,依次连接各器材,电压表并联在滑动变阻器和电流表两端,注意电流从正接线柱流入,负接线柱流出.
答案:(1)B
(2)①如图1所示 ②R1 ③如图2所示
练1 解析:(1)因测干电池的电动势和内阻,为了读数准确,电流表选B,电压表选D;滑动变阻器阻值较小有利于电表的数值变化,减小误差,选F.(2)因电流表内阻已知,故应采用相对电源的电流表内接法,故选甲.(3)由U I图象可以知道,电源的电动势E=1.50 V,内电阻r=1.5-1.00.5-RA=0.7 Ω.
答案:(1)B D F (2)甲 (3)1.5 0.7
练2 解析:(1)按照图1乙电路画出电路图;(2)由题图可知,电压表量程选择3 V,电流表量程选择0.6 A,根据电流表和电压表读数规则,电流I=0.40 A,电压U=1.30 V;(3)图1甲的电路将电流表与干电池串联,测量出来的干电池内阻实际为干电池内阻与电流表内阻之和,对应图线的斜率绝对值较大,所以图3中直线Ⅱ对应电路为图1甲电路,直线Ⅰ对应电路为图1乙电路;(4)根据实验图象与纵轴交点的纵坐标为电池电动势,可知该电池的电动势E=1.52 V,由图3中直线Ⅰ的斜率绝对值可得电池内阻r=0.53 Ω.
答案:(1)电路图如图所示 (2)0.39~0.41 1.29~1.31 (3)乙 (4)1.51~1.54 0.52~0.54
例3 解析:(1)在连接电路前,首先要断开开关,电路中串联的电阻箱或滑动变阻器阻值要调节到最大,所以操作中存在的不足之处是:①开关未断开;②电阻箱阻值为零.(2)根据测量得到的数据,利用描点法先在坐标图中画出数据点,然后用直尺过尽可能多的点画出倾斜的直线,如图所示,利用闭合电路欧姆定律,可得E=I(R+r),变化成R=E·1I-r,对照作出的R1I图象.可知R1I图象的斜率等于电池的电动势,可得E=1.4 V;R1I图象在纵轴的截距的绝对值等于电池的内阻,可得r=1.2 Ω.(3)根据电压表的读数规则,图中电压表读数U=66 mV,由题述知I=0.33 A,根据欧姆定律可得电流表内阻RA=UI=0.2 Ω.考虑到电流表内阻,利用闭合电路欧姆定律,可得E=I(R+r+RA),变化成R=E·1I-(r+RA),对照作出的R1I图象,可知R1I图象的斜率等于电池的电动势,可得E=1.4 V;R1I图象在纵轴的截距的绝对值等于电池的内阻与电流表内阻之和,可得电池的内阻为1.0 Ω.
答案:(1)①开关未断开;②电阻箱阻值为零.
(2)如图所示 1.4(1.30~1.44都算对) 1.2(1.0~1.4都算对) (3)1.4(结果与(2)问第一个空格一致) 1.0(结果比(2)问第二个空格小0.2)
例4 解析:(1)由于电源电动势约为5 V,而电压表的量程为0~3 V,因此应扩大电压表的量程,选择阻值为3 kΩ的定值电阻,改装后电压表的量程为0~6 V,满足条件.
(3)因路端电压U′=2U,忽略电压表支路中的电流,由闭合电路欧姆定律可知2U=ER2+R0+r(R2+R0),变形可得1U=2E+2rE·1R2+R0,则有2E=0.4 V-1,2rE=8.0 V-1·Ω,
解得E=5.0 V,r=20 Ω.
答案:(1)3 kΩ (3)5.0 20
例5 解析:(1)由于两个电压表的量程都小于电源的电动势,两个电压表串联后的总电压仍然小于电源的电动势,故应该用滑动变阻器作为保护电阻.如果只是测量电动势,可以采用如图甲所示的电路,但是要想计算电压表V1、电压表V2各自的内阻,需要将电路改进,设计的电路有图乙、图丙所示的两种;而通过电压表V1的最大电流约为1 mA,通过电压表V2的最大电流约为0.3 mA,故设计的电路应该选择图乙.
(2)根据(1)中电路图的连接,因为电压表的内阻较大,故滑动变阻器的最大阻值应该大于电压表V1的内阻,故滑动变阻器应该选择R1.
(3)题图b所示的电压表的最小刻度为0.1 V,故估读到0.01 V,其读数为2.10 V.
(4)对图乙,设电压表V1和电压表V2的内阻分别为r1、r2,示数分别为U1、U2,滑动变阻器的电阻调到r,由闭合电路的欧姆定律,得E=U1+U2+U2r2+U2R01r,E=U1'+U′2+U2'r2+U2'R02r,其中R01=6 kΩ,R02=2 kΩ,对电压表V1和电压表V2所在的电路,由串并联规律得U1r1=U1r2+U2R01,U1'r1=U2'r2+U2'R02,代入数据,联立解得E=5.60 V,r1=2.5 kΩ,r2=10 kΩ.
答案:(1)见解析图乙所示 (2)R1 (3)2.10 (4)5.60 2.5 10
练3 解析:(1)a、b′间的电压不为零,说明a、a′或b、b′间有一处导线断开,若a、a′间电压不为零,说明aa′导线断开;若a、a′间电压为零,则一定是bb′导线断开.
(2)在给出的图象中取两个点,读数分别为
I1=0.12 mA、I2=60 mA
I′1=0.07 mA、I′2=200 mA.
据闭合电路欧姆定律知:
E=(I1+I2)(R0+r)+I1(r1+R1),将上述两组数据代入可得:
电动势E≈1.40 V,内阻r≈0.57 Ω.
答案:(1)aa′ bb′ (2)1.40(1.36~1.44均可) 0.57(0.40~0.60均可)
练4 解析:本题考查多种方法测量干电池的电动势和内阻的实验.
(1)①根据E=U+Ir,要测电动势E和内阻r,必须要改变电路的电流,则在电路的a、b两点间可接入阻值适当的不同阻值的定值电阻或者滑动变阻器;故选B、C.
②为了调节方便且测量精度更高,电流表可选量程0~0.6 A,电压表可选量程0~3 V.
③由题图中读出E=1.48 V,内阻为r=1.48- Ω=0.8 Ω,则若将该干电池与一个阻值为2.2 Ω的定值电阻组成闭合回路,电路中的电流约为I=ER+r=1.480.8+2.2 A≈0.49 A.
(2)①第一组内阻的测量值比真实值偏小,而第二组内阻的测量值偏大,原因是电流表内阻不能忽略引起的误差.
②A.根据E=I(R+r)=Ir+U可得I=Er-1rU,若考虑电流表内阻,则I=ERA+r-1RA+rU,则图象如图甲所示;根据E=I(R+r)可得R=E·1I-r,若考虑电流表内阻,则R=E·1I-(r+RA),则图象如图乙所示.
B.由题图e可知E=5.6+0.44 V=1.5 V,r+rg=0.4 Ω,则r=0.3 Ω.
答案:(1)①BC ②A C ③0.49(0.48~0.50均可) (2)①第二组的测量结果较大 电流表内阻引起的误差 ②A.见解析 B.1.5(1.46~1.54) 0.3(0.25~0.35)
序号
1
2
3
4
5
6
7
I/A
0.08
0.14
0.20
0.26
0.32
0.36
0.40
U/V
1.35
1.20
1.05
0.88
0.73
0.71
0.52
安阻法
伏阻法
1I=1ER+rE
1U=rE·1R+1E
纵轴截距为rE,斜率为1E
纵轴截距为1E,斜率为rE
R/Ω
8.0
7.0
6.0
5.0
4.0
I/A
0.15
0.17
0.19
0.22
0.26
1I/A-1
6.7
6.0
5.3
4.5
3.8
相关学案
这是一份人教版高考物理一轮复习第8章恒定电流实验12测定电源的电动势和内阻学案,共12页。
这是一份高考物理一轮复习第8章恒定电流实验10测定电源的电动势和内阻学案,共16页。
这是一份人教版高考物理一轮复习第8章恒定电流实验12测定电源的电动势和内阻学案,共17页。学案主要包含了实验目的,实验原理,实验器材,实验步骤,注意事项,误差分析,其他方案设计等内容,欢迎下载使用。

