所属成套资源:【新教材】2022届高考生物一轮复习讲义(共33份)
- 【新教材】2022届高考生物一轮复习讲义:第八单元 生命活动的调节 第28讲 植物生命活动的调节 第2课时 教案 教案 1 次下载
- 【新教材】2022届高考生物一轮复习讲义:第二单元 细胞的基本结构和物质的运输 第04讲 细胞膜和细胞核 教案 教案 1 次下载
- 【新教材】2022届高考生物一轮复习讲义:第二单元 细胞的基本结构和物质的运输 第05讲 细胞器和生物膜系统 教案 教案 1 次下载
- 【新教材】2022届高考生物一轮复习讲义:第六单元 遗传的物质基础 第17讲 DNA是主要的遗传物质 教案 教案 1 次下载
- 【新教材】2022届高考生物一轮复习讲义:第六单元 遗传的物质基础 第18讲 DNA分子的结构、复制和基因的本质 教案 教案 1 次下载
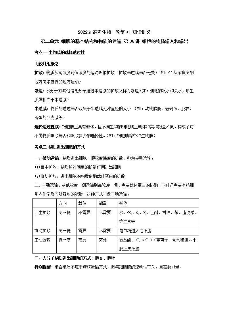
【新教材】2022届高考生物一轮复习讲义:第二单元 细胞的基本结构和物质的运输 第06讲 细胞的物质输入和输出 教案
展开
这是一份【新教材】2022届高考生物一轮复习讲义:第二单元 细胞的基本结构和物质的运输 第06讲 细胞的物质输入和输出 教案,共3页。教案主要包含了生物膜的选择透过性,物质进出细胞的方式,渗透作用的原理及应用,细胞的吸水和失水等内容,欢迎下载使用。
考点一 生物膜的选择透过性
比较几组概念
扩散:物质从高浓度到低浓度的运动叫做扩散(扩散与过膜与否无关)(如:O2从浓度高的地方向浓度低的地方运动)
渗透:水分子或其他溶剂分子通过半透膜的扩散又称为渗透(如:细胞的吸水和失水,原生质层相当于半透膜)
半透膜:物质的透过与否取决于半透膜孔隙直径的大小 (如:动物膀胱、玻璃纸、肠衣、鸡蛋的卵壳膜等)
选择透过性膜:细胞膜上具有载体,且不同生物的细胞膜上载体种类和数量不同,构成了对不同物质吸收与否和吸收多少的选择性。(如:细胞膜等各种生物膜)
考点二 物质进出细胞的方式
一、被动运输:
物质进出细胞,顺浓度梯度的扩散,称为被动运输。
(1)自由扩散:物质通过简单的扩散作用进出细胞
(2)协助扩散:进出细胞的物质借助载体蛋白的扩散
二、主动运输:从低浓度一侧运输到高浓度一侧,需要载体蛋白的协助,同时还需要消耗细胞内化学反应所释放的能量,这种方式叫做主动运输。
三、大分子物质进出细胞的方式:胞吞、胞吐
特别提醒:胞吞胞吐不属于跨膜运输方式,但与细胞膜的流动性有关,且需要能量。
考点三 渗透作用的原理及应用
一、渗透作用
(1)渗透作用:指水分子(或其他溶剂分子)通过半透膜的扩散。
(2)发生渗透作用的条件:
①是具有半透膜 ②是半透膜两侧具有浓度差。
考点四 细胞的吸水和失水
一、细胞的吸水和失水(原理:渗透作用)
1、动物细胞的吸水和失水
外界溶液浓度细胞质浓度时,细胞失水皱缩
外界溶液浓度=细胞质浓度时,水分进出细胞处于动态平衡
2、植物细胞的吸水和失水(质壁分离与复原)
外界溶液浓度>细胞液浓度时,细胞质壁分离
外界溶液浓度细胞液浓度
4、质壁分离产生的原因:
内因:原生质层伸缩性大于细胞壁伸缩性 外因:外界溶液浓度>细胞液浓度
方向
载体
能量
举例
自由扩散
高→低
不需要
不需要
水、CO2、O2、N2、乙醇、甘油、苯、脂肪酸、维生素等
协助扩散
高→低
需要
不需要
葡萄糖进入红细胞
主动运输
低→高
需要
需要
氨基酸、K+、Na+、Ca+等离子、葡萄糖进入小肠上皮细胞
中央液泡大小
原生质层位置
细胞大小
蔗糖溶液
变小
脱离细胞壁
基本不变
清水
逐渐恢复原来大小
恢复原位
基本不变
相关教案
这是一份6 2022年高考生物一轮复习(新高考版2(鲁辽)适用) 第2单元 第6讲 细胞的物质输入和输出,共26页。
这是一份新教材高考生物一轮复习第二单元细胞的基本结构和物质的运输第06讲细胞的物质输入和输出教案,共3页。教案主要包含了生物膜的选择透过性,物质进出细胞的方式,渗透作用的原理及应用,细胞的吸水和失水等内容,欢迎下载使用。
这是一份【新教材】2022届高考生物一轮复习讲义:第二单元 细胞的基本结构和物质的运输 第05讲 细胞器和生物膜系统 教案,共3页。教案主要包含了细胞器,观察线粒体和叶绿体等内容,欢迎下载使用。

