


所属成套资源:2022届高考生物(人教版)一轮总复习练习(共53份)
2022届高考生物(人教版)一轮总复习练习:必修三 第一单元 生命活动的调节 Word版含答案
展开
这是一份2022届高考生物(人教版)一轮总复习练习:必修三 第一单元 生命活动的调节 Word版含答案,共9页。试卷主要包含了选择题,非选择题等内容,欢迎下载使用。
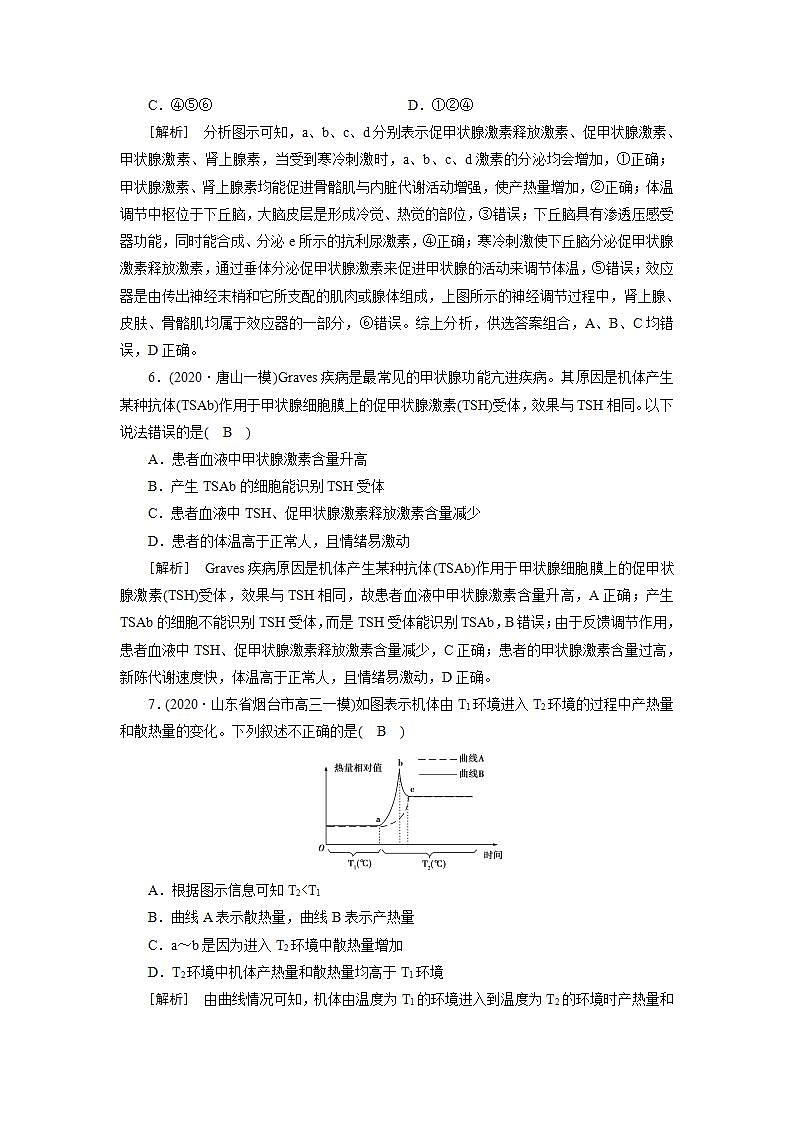
考案[8]必修三 第一单元 生命活动的调节综合过关规范限时检测本试卷分为选择题和非选择题两部分。满分100分。考试时间60分钟。第Ⅰ卷(选择题 共60分)一、选择题(本题共15小题,每小题5分,共60分。每小题给出的四个选项中只有一个选项是符合题目要求的。)1.(2020·巨野县期末)下列关于内环境及其稳态的叙述,正确的是( C )A.内环境稳态指的是内环境组成成分的相对稳定B.酶是由活细胞产生的,内环境中不存在酶C.内环境中不仅含有激素,还含有抗体和神经递质D.剧烈运动时会产生乳酸,但因缓冲物质的作用,血浆中的pH保持不变[解析] 内环境稳态指的是内环境组成成分及理化性质的相对稳定,A错误;内环境中存在酶,如神经递质作用后需要内环境中的酶将其分解,B错误;内环境中不仅含有激素,还含有抗体和神经递质,C正确;剧烈运动时会产生乳酸,但因缓冲物质的作用,血浆中的pH保持相对稳定,而不是保持不变,D错误。2.(2020·山东省济南市高三二模)内环境稳态是通过机体各种器官、系统分工合作协调统一实现的。下列有关叙述错误的是( D )A.体内大多数激素的分泌受神经系统的控制,某些激素也能影响神经系统的功能B.皮肤内的毛细血管、汗腺等与调节体温有直接关系C.免疫活性物质是由免疫细胞、唾液腺细胞、泪腺细胞等产生的发挥免疫作用的物质D.神经元由轴突和树突两部分构成,是神经系统结构和功能的基本单位[解析] 由题可知,体内大多数激素的分泌受神经系统的控制,某些激素也能影响神经系统的功能,A正确;汗腺和血管能够调节体温,当气温高时,汗腺分泌和排出的汗液增多,毛细血管舒张,流经体表的血液增多,就能散失体内的热量;当气温低时,汗腺分泌的汗液减少,毛细血管收缩,流经体表的血液减少,就能减少体内热量的散失,保持体内的热量,所以皮肤内的毛细血管、汗腺等与调节体温有直接关系,B正确;免疫活性物质包括淋巴因子、抗体和溶菌酶等,淋巴因子是T淋巴细胞分泌的,抗体是浆细胞分泌的,而溶菌酶可由唾液腺、泪腺等细胞分泌,C正确;神经元由胞体和突起两部分构成,突起又分为轴突和树突,神经元是神经系统结构和功能的基本单位,D错误。故选D。3.(2021·博望区校级期中)如图是两个神经元之间的局部结构示意图,a、c为刺激点。下列有关叙述错误的是( A )A.未受刺激时,电表①或②测量值可代表静息电位B.刺激a点,电流计②指针偏转两次C.刺激c点,可用来说明兴奋的传导方向D.若增大胞外Na+浓度,刺激c点,则电表②偏转幅度增大[解析] 两块电表的电极都位于神经元的膜外侧,不能测得静息电位,A错误;刺激a,兴奋可以传递到c,神经冲动先后经过②的左右电极,电流计②指针偏转两次,B正确;刺激a,兴奋可以传递到c;刺激c,兴奋不能从c传递到a,可用来说明兴奋的传导方向,C正确;动作电位是由钠离子内流引起的,增大胞外Na+浓度,刺激c点,则单位时间内内流的钠离子数量增加,电表②偏转幅度增大,D正确。4.(2020·山东省青岛市高三一模)一般情况下,病毒侵染机体后,机体细胞会释放致热性细胞因子,致使“体温调定点”上升引起体温升高,利于机体快速清除病毒以维持机体的稳态。下列关于稳态调节的叙述,错误的是( C )A.致热性细胞因子能作用于下丘脑,调节“体温调定点”B.机体通过分级调节使甲状腺激素的分泌增多,产热增加C.持续高温期产热量大于散热量,各种代谢活动下降D.若患者出现脱水现象,则垂体释放抗利尿激素增加[解析] 下丘脑是体温调节中枢,A正确;甲状腺激素通过分级调节使甲状腺激素分泌增多,产热增加,引起体温升高,B正确;持续高温期产热量等于散热量,C错误;若患者出现脱水现象,则细胞外液渗透压升高,下丘脑分泌由垂体释放的抗利尿激素增多,尿量减少,D正确。故选C。5.(2020·辽宁省沈阳市郊联高三上学期期末)下图为人体内体温与水平衡调节的示意图,下列叙述正确的是( D )①当受到寒冷刺激时,a、b、c、d激素的分泌均会增加②c、d激素分泌增多,可促进骨骼肌与内脏代谢活动增强,产热量增加③下丘脑是感觉体温变化的主要中枢,是形成冷觉、热觉的部位④下丘脑具有渗透压感受器功能,同时能合成、分泌e激素⑤寒冷刺激使下丘脑分泌促甲状腺激素释放激素,通过促进甲状腺的活动来调节体温⑥图示的神经调节过程中,肾上腺、皮肤、骨骼肌均为效应器A.①②③ B.③④⑤C.④⑤⑥ D.①②④[解析] 分析图示可知,a、b、c、d分别表示促甲状腺激素释放激素、促甲状腺激素、甲状腺激素、肾上腺素,当受到寒冷刺激时,a、b、c、d激素的分泌均会增加,①正确;甲状腺激素、肾上腺素均能促进骨骼肌与内脏代谢活动增强,使产热量增加,②正确;体温调节中枢位于下丘脑,大脑皮层是形成冷觉、热觉的部位,③错误;下丘脑具有渗透压感受器功能,同时能合成、分泌e所示的抗利尿激素,④正确;寒冷刺激使下丘脑分泌促甲状腺激素释放激素,通过垂体分泌促甲状腺激素来促进甲状腺的活动来调节体温,⑤错误;效应器是由传出神经末梢和它所支配的肌肉或腺体组成,上图所示的神经调节过程中,肾上腺、皮肤、骨骼肌均属于效应器的一部分,⑥错误。综上分析,供选答案组合,A、B、C均错误,D正确。6.(2020·唐山一模)Graves疾病是最常见的甲状腺功能亢进疾病。其原因是机体产生某种抗体(TSAb)作用于甲状腺细胞膜上的促甲状腺激素(TSH)受体,效果与TSH相同。以下说法错误的是( B )A.患者血液中甲状腺激素含量升高B.产生TSAb的细胞能识别TSH受体C.患者血液中TSH、促甲状腺激素释放激素含量减少D.患者的体温高于正常人,且情绪易激动[解析] Graves疾病原因是机体产生某种抗体(TSAb)作用于甲状腺细胞膜上的促甲状腺激素(TSH)受体,效果与TSH相同,故患者血液中甲状腺激素含量升高,A正确;产生TSAb的细胞不能识别TSH受体,而是TSH受体能识别TSAb,B错误;由于反馈调节作用,患者血液中TSH、促甲状腺激素释放激素含量减少,C正确;患者的甲状腺激素含量过高,新陈代谢速度快,体温高于正常人,且情绪易激动,D正确。7.(2020·山东省烟台市高三一模)如图表示机体由T1环境进入T2环境的过程中产热量和散热量的变化。下列叙述不正确的是( B )A.根据图示信息可知T2<T1B.曲线A表示散热量,曲线B表示产热量C.a~b是因为进入T2环境中散热量增加D.T2环境中机体产热量和散热量均高于T1环境[解析] 由曲线情况可知,机体由温度为T1的环境进入到温度为T2的环境时产热量和散热量都增加,所以T2<T1,A正确;进入温度为T2的环境,短时间内B曲线上升比A曲线迅速,曲线A 表示产热量,曲线B 表示散热量,B错误;由图示可知,a~b是因为进入 T2 环境中散热量增加所致,C正确;由图示可以看出,和T1相比,T2环境中机体产热量和散热量均高于T1环境,D正确。故选B。8.(2020·安徽省定远重点中学高三上学期期末)人体内环境稳态是神经-体液-免疫调节网络调控的结果,如图是人体内某些生命活动的调节过程。下列说法正确的是( C )A.进入低温环境后,图中信息分子A、B、C、D的释放量均有所增加B.与调节方式乙相比,甲的作用时间短暂、作用范围大、反应迅速C.B淋巴细胞增殖分化通常需要信息分子E和抗原的共同作用D.信息分子D若偏高,对下丘脑发挥反馈调节,增加信息分子C[解析] 据图分析,A是神经递质,B是抗利尿激素,C是促甲状腺激素,D是甲状腺激素,E是淋巴因子。进入低温环境后,图中信息分子A、C、D都增加,而B减少,A错误;甲为神经调节,乙为激素调节,神经调节具有时间短暂、作用范围小、反应迅速等特点,B错误;B细胞受到抗原的刺激后,在淋巴因子的作用下迅速增殖分化形成浆细胞和记忆细胞,C正确;信息分子D若偏高,对垂体发挥反馈调节,减少信息分子C,D错误。9.(2020·山东省青岛市二中高三上学期期末)下表中表示的活性物质与其作用的细胞及其作用的结果,与实际不相符的组数是( C )组别活性物质相应细胞结果①抗原分子B细胞或记忆细胞初次免疫②胰高血糖素肌肉细胞、肝脏细胞细胞内糖原水解③甲状腺激素几乎所有的体细胞促进神经系统的发育和提高神经系统的兴奋性④神经递质神经细胞、肌肉细胞细胞兴奋A.1个 B.2个C.3个 D.4个[解析] 初次免疫过程中,抗原能刺激B细胞增殖分化形成效应B细胞和记忆细胞,当相同抗原再次刺激机体时,抗原可作用于记忆细胞,使得第二次免疫反应快而强,①错误;胰高血糖素能促进肝脏细胞内肝糖原分解,但不能促进肌肉细胞内的肌糖原分解,②错误;甲状腺激素能作用于全身几乎所有的体细胞,可促进细胞的新陈代谢,促进神经系统的发育和提高神经系统的兴奋性,③正确;神经递质可作用于神经细胞,也可作用于肌肉细胞,神经递质由突触前膜释放作用于突触后膜上的受体,使得下一个细胞兴奋或者抑制,④错误。综上分析,C符合题意,ABD不符合题意。故选C。10.(2021·山东省青岛市高三一模)研究表明某种糖尿病的发生与细胞的异常凋亡有关,在免疫调节过程中,T细胞能分泌促使细胞凋亡的信息分子CD95L,正常情况下胰岛B细胞表面由于缺乏CD95L的受体,而不会凋亡。下列有关胰岛B细胞与血糖调节的分析,错误的是( C )A.胰岛B细胞膜上有葡萄糖受体,可感知血糖升高的变化B.肝细胞膜上有胰岛素的受体,也有胰高血糖素的受体C.由细胞异常凋亡引起的糖尿病患者不能通过注射胰岛素缓解症状D.高血糖可能诱导胰岛B细胞中控制CD 95L受体合成的基因表达[解析] 胰岛B细胞能直接接受血糖浓度的信号,是因为其细胞膜上含有葡萄糖受体,可感知血糖升高的变化,A正确;肝脏细胞作为组织细胞需要摄取利用和储存葡萄糖,同时当血糖浓度较低时,肝糖原能分解为葡萄糖,使血糖升高,因此肝细胞膜上既有胰岛素的受体,也有胰高血糖素的受体,B正确;细胞异常凋亡导致胰岛B细胞减少,分泌的胰岛素也减少,因此此时注射胰岛素能缓解患者由细胞异常凋亡引起的糖尿病症状,C错误;正常情况下,胰岛B细胞膜上没有CD 95L的受体,不会凋亡,而高血糖出现可能是诱导了胰岛B细胞中控制CD 95L受体合成的基因表达,使胰岛B细胞减少导致,D正确。故选C。11.(2020·佛山期末)下列关于植物激素调节的叙述,正确的是( D )A.失重状态下根失去向地生长特性的原因是生长素不能极性运输B.乙烯广泛存在于植物多种组织中,主要作用是促进果实的发育C.侧芽产生的生长素比顶芽多,所以侧芽的生长受到抑制D.脱落酸和乙烯可在同一细胞中发挥作用[解析] 极性运输是指从形态学上端向下端运输,与重力的作用无关,在失重状态下,植物仍能进行极性运输,A错误;乙烯广泛存在于植物多种组织中,主要作用是促进果实的成熟,B错误;顶芽产生的生长素积累在侧芽处,所以侧芽的生长受到抑制,C错误;脱落酸和乙烯可在同一细胞中发挥作用,D正确。12.(2021·河北九校第二次联考)下列与植物的激素调节有关的说法,正确的是( B )A.用赤霉素处理植物可以使细胞的体积增大,因而细胞物质运输效率也增大B.在人工处理的条件下,胚芽鞘接受单侧光照射后不一定表现为向光性生长C.促进同一植物的根、芽、茎生长的生长素最适浓度的大小是根>芽>茎D.茎的向光性生长和顶端优势现象都体现了生长素生理作用的两重性[解析] 细胞体积增大,相对表面积减小,细胞物质运输效率下降,A错误;单侧光可使胚芽鞘尖端的生长素发生横向运输,背光侧生长素分布较多,生长快,从而表现为向光生长,如果将胚芽鞘尖端切掉胚芽鞘就会失去向光性,B正确;根、芽、茎对生长素敏感性的大小关系为根>芽>茎,故促进同一植物的根、芽、茎生长的生长素最适浓度的大小是根<芽<茎,C错误;单侧光照射下,背光侧生长素浓度较高,生长得较快,而向光侧生长素浓度较低,生长得较慢,生长素都起促进作用,未体现出两重性,顶端优势现象可体现生长素作用的两重性,D错误。第Ⅱ卷(非选择题 共40分)二、非选择题(共40分)13.(13分)(2020·山东省滨州市高三三模)多巴胺(DA)是一种能使人产生愉悦感的神经递质,发挥作用后可被降解,或被突触前膜上的膜蛋白(DAT)转运入突触前神经元内,从而终止神经信号的传递。下图是神经系统调控多巴胺释放的机制,其中神经元C释放的内啡肽可促进神经元B内的K+外流。(1)当神经冲动传到神经元B的突触小体时,其中的突触小泡与突触前膜融合,多巴胺通过胞吐方式释放到突触间隙。多巴胺与神经元A细胞膜上的受体结合后,导致钠离子内流,引发膜电位发生改变,产生的兴奋以电信号形式在神经纤维上传导,最终传到“奖赏中枢”使人产生愉悦感。该“奖赏中枢”位于大脑皮层部位。(2)神经元C释放的内啡肽可阻止愉悦感的产生,其原因是内啡肽会引起突触后膜钾离子外流,不能产生动作电位。(3)人吸食冰毒后,其中的主要成分甲基苯丙胺可以与DAT结合,使突触间隙中多巴胺含量增多,从而产生愉悦感。在停止使用冰毒时,人体会出现精神萎靡不振,这是因为长期使用冰毒会使神经元A上的多巴胺受体数量减少,产生毒品依赖。[解析] (1)多巴胺作为神经递质,通过胞吐的方式释放到突触间隙。多巴胺是兴奋性递质,可以引起突触后膜钠离子内流,产生动作电位,兴奋在神经纤维上以电信号的形式传导,感觉的产生部位在大脑皮层,故奖赏中枢在大脑皮层。(2)由于神经元C释放的神经递质会引起神经元B钾离子内流,不能产生动作电位,故会阻止愉悦感的产生。(3)甲基苯丙胺与DAT结合,会阻止多巴胺被回收,故突触间隙中的多巴胺含量会增多。长期食用病毒,会导致神经元A上的多巴胺受体增多,需要足够的毒品刺激,产生毒品依赖。14.(14分)(2020·郑州期末)如图1表示人体内某些淋巴细胞的分化和免疫过程,数字表示过程,m、n代表场所,其他字母表示细胞或相关物质。请据图回答下列问题:(1)图1中n代表的场所是骨髓,属于免疫活性物质的是f、Y(填图中字母),②表示B细胞的增殖、分化过程。(2)图2所示的免疫过程属于细胞免疫。(3)第二次注射X时,产生的浆细胞来源于c、e (填图中字母)。(4)人体内往往存在针对一种病毒的不同抗体,原因是病毒的表面存在多种抗原,每一种抗原引发一种特异性抗体。(5)如果人体免疫系统异常敏感、反应过度,“敌我不分”地将自身物质当作外来异物进行攻击就会引起自身免疫病。研究发现结肠炎患者会出现“类风湿性关节炎”,从分子水平上看,出现该现象的原因是:导致结肠炎的是病菌产生的毒素等物质,这些物质与人体关节细胞的细胞膜表面的某些物质结构非常相似,导致人体免疫系统将关节细胞当作异物进行攻击。[解析] (1)由图1分析可知,n代表的场所是骨髓,属于免疫活性物质的是f淋巴因子和Y抗体。②表示B细胞增殖、分化形成浆细胞和记忆细胞的过程。(2)图2所示的免疫过程属于细胞免疫。(3)第二次注射抗原X时,产生的浆细胞来源于B细胞的增殖分化和记忆细胞的增殖分化两方面。(4)人体内往往存在针对一种病毒的不同抗体,原因是病毒的表面存在多种抗原,每一种抗原引发一种特异性抗体。(5)如果人体免疫系统异常敏感、反应过度,“敌我不分”地将自身物质当作外来异物进行攻击,就会引起自身免疫病。研究发现结肠炎患者会出现“类风湿性关节炎”,从分子水平上看,出现该现象的原因是:导致结肠炎的是病菌产生的毒素等物质,而这些物质与人体关节细胞的细胞膜表面的某些物质结构非常相似,导致人体免疫系统将关节细胞当作异物进行攻击。15.(13分)(2021·东湖区月考)图甲表示燕麦幼苗生长素浓度与所起作用的关系;图乙表示将一株燕麦幼苗水平放置,培养一段时间后的生长情况。请回答:(1)1931年科学家从人尿液中分离出具有生长素效应的化学物质吲哚乙酸(IAA),它是由色氨酸经过一系列反应转变而来的。(2)乙图中b侧生长素对根生长的效应是促进,a侧生长素浓度范围应为大于10-8 mol/L。(3)在认识到生长素的生理作用后,农民会适时摘除棉花的顶芽,解除顶端优势,是因为去掉顶芽后侧芽附近的生长素来源受阻,浓度降低,于是抑制作用被解除,侧芽萌动、加快生长。(4)①图丙中X表示赤霉素对生长素的分解具有抑制作用,这种作用很可能是通过降低该过程中酶活性实现的。②赤霉素与生长素表现出激素间相互作用类型中的协同作用。③为了探究生长素喷施的最适浓度,有必要进行预实验,其目的是为正式实验摸索条件(或确定正式实验的浓度范围),检验实验设计的可行性。[解析] (1)1931年科学家从人尿液中分离出具有生长素效应的化学物质吲哚乙酸,它是由色氨酸经过一系列反应转变而来的。(2)图乙中b侧为根的远地侧,生长素对根生长的效应是促进生长;a侧为根的近地侧,生长素浓度过高会抑制根的生长,因此其生长素浓度应大于10-8 mol/L。(3)由于去掉顶芽后,侧芽附近的生长素来源受阻,浓度降低,于是抑制作用被解除,侧芽萌动、加快生长。(4)①从题图可以看出赤霉素主要是通过促进生长素的合成、抑制生长素分解进而提高生长素的浓度来促进茎段生长的,这种作用可能是通过降低相应的酶的活性来实现的。②赤霉素与生长素都能促进生长,表现为协同作用。③为了探究生长素喷施的最适浓度,为正式实验摸索条件或确定正式实验的浓度范围,检验实验设计的可行性,有必要进行预实验。
相关试卷
这是一份2022届高考生物(人教版)一轮总复习练习:选修一 生物技术工程 Word版含答案,共8页。试卷主要包含了回答与酿酒和制醋有关的问题等内容,欢迎下载使用。
这是一份2022届高考生物(人教版)一轮总复习练习:必修三 Word版含答案,共10页。试卷主要包含了选择题,非选择题等内容,欢迎下载使用。
这是一份2022届高考生物(人教版)一轮总复习练习:必修一 Word版含答案,共9页。试卷主要包含了选择题,非选择题等内容,欢迎下载使用。
