


- 【新教材】2022届高考生物一轮复习同步检测:第七单元 生物的变异、育种和进化 第21讲 染色体变异 基础训练A卷 试卷 0 次下载
- 【新教材】2022届高考生物一轮复习同步检测:第六单元 遗传的物质基础 第19讲 基因的表达 能力提升B卷 试卷 0 次下载
- 【新教材】2022届高考生物一轮复习同步检测:第七单元 生物的变异、育种和进化 第20讲 基因突变和基因重组 能力提升B卷 试卷 0 次下载
- 【新教材】2022届高考生物一轮复习同步检测:第七单元 生物的变异、育种和进化 单元检测题 基础训练A卷 试卷 0 次下载
- 【新教材】2022届高考生物一轮复习同步检测:第七单元 生物的变异、育种和进化 单元检测题 基础训练B卷 试卷 0 次下载
【新教材】2022届高考生物一轮复习同步检测:第七单元 生物的变异、育种和进化 第20讲 基因突变和基因重组 能力提升A卷
展开能力提升A卷
一、单选题
1.基因重组是导致生物多样性的重要原因之一。下列关于基因重组和染色体变异的叙述,错误的是( )
A.基因重组发生在有丝分裂过程中
B.基因重组可以改变基因型但不会改变基因的结构
C.染色体变异可以用显微镜观察到
D.基因重组有利于生物更好地适应环境
2.央视一则报道称,有的孕妇防辐射服不仅不能防辐射,反而能够聚集辐射。辐射对人体危害很大,可能导致基因突变。下列选项叙述正确的是( )
A.基因突变可能造成某个基因的缺失
B.辐射能导致人体遗传物质发生定向改变
C.环境所引发的变异可能为可遗传变异
D.DNA中碱基对的替换、增添和缺失都会导致基因突变
3.在培养人食管癌细胞的实验中,加入青蒿琥酯(Art),随着其浓度升高,凋亡蛋白表达量增多,癌细胞凋亡率升高。下列叙述错误的是( )
A.为初步了解Art对癌细胞的影响,可用显微镜观察癌细胞的形态变化
B.在癌细胞培养液中加入用放射性同位素标记的Art,可确定Art能否进入细胞
C.为检测Art对凋亡蛋白Q表达的影响,需设置不含Art的对照实验
D.用凋亡蛋白饲喂患癌鼠,可确定该蛋白能否在动物体内诱导癌细胞凋亡
4.最新研究发现白癜风的致病根源与人体血清中的酪氨酸酶活性减小或丧失有关。当编码酪氨酸酶的基因中某些碱基改变时其表达产物将变为酶A。如表显示酶A与酪氨酸酶相比可能出现的四种情况,下列相关叙述正确的是( )
A.①④中碱基的改变导致染色体变异
B.①④可能是因为控制酪氨酸酶合成的mRNA中的终止密码子位置改变
C.①使tRNA种类增多,④使tRNA数量减少,②③中tRNA的数量没有变化
D.②③中氨基酸数目没有改变,对应的mRNA中碱基排列顺序也不会改变
5.5-溴尿嘧啶是一种碱基类似物,5-溴尿嘧啶在基因复制时可以取代基因中一部分胸腺嘧啶,且能与腺嘌呤和鸟嘌呤发生碱基互补配对。把大肠杆菌置于含5-溴尿嘧啶的培养液中,可得到突变的菌体,而且将已发生突变的菌体换到不含5-溴尿嘧啶的培养液中多次培养,仍旧保持突变的性状。下列说法正确的是( )
A.大肠杆菌最快分裂3次后可以使碱基对G-C变为A-T
B.发生突变的大肠杆菌DNA分子中共有6种碱基配对方式
C.碱基对种类发生改变对大肠杆菌的生存是有害的
D.保持突变性状的细菌说明突变后的基因不能再次突变
6.研究人员利用60C-γ射线处理某品种花生,获得了高油酸花生突变体。研究发现,该突变与花生细胞中的M基因有关,含有MA基因的花生油酸含量与原花生品种无显著差异,含有MB基因的花生油酸含量较高,从而获得了高油酸型突变体(如图所示)。下列分析错误的是( )
A.利用60C-γ射线处理花生的方法属于人工诱变,具有可在短时间内提高突变率等优点
B.MA基因和MB基因都是通过基因突变形成的,两基因中的嘧啶碱基所占比例相同
C.MB基因中“A-T”碱基对的插入使基因结构发生改变,可能导致具有活性的某种蛋白质无法合成
D.若直接在M基因的第442位插入一个“A-T”碱基对,则也可获得高油酸型突变体
7.下列关于基因重组的叙述,不正确的是( )
A.基因重组一般发生在有性生殖过程中B.基因重组能产生多种基因型
C.基因重组包括自由组合和交叉互换D.所有病毒和原核生物都一定会发生基因重组
8.某植物的基因M控制M蛋白质的合成,在基因M中插入2个碱基对后,引起植物性状发生改变。下列关于该变异的叙述,错误的是( )
A.M基因突变后形成了它的等位基因
B.M基因突变后基因的热稳定性升高
C.M基因突变可能会使翻译过程提前终止
D.M基因突变使该植物种群进化方向发生改变
9.研究证实,位于小鼠X染色体上的MECP2基因突变会使小鼠神经系统功能异常,丧失运动控制能力。进一步实验发现,患病小鼠神经系统中控制躯体运动的基因结构是正常的,但其表达产物却检测不到。当给患病小鼠注入MECP2基因的表达产物后,小鼠恢复了正常活动能力。下列相关叙述正确的是( )
A.小鼠的MECP2基因在性染色体上,只在生殖器官甲表达
B.根据题意判断,MECP2基因可以直接控制小鼠的躯体运动
C.患病小鼠因为MECP2基因突变影响了肢体发育导致不能运动
D.通过导入能正常表达的MFCP2基因的方法可望治疗患病小鼠
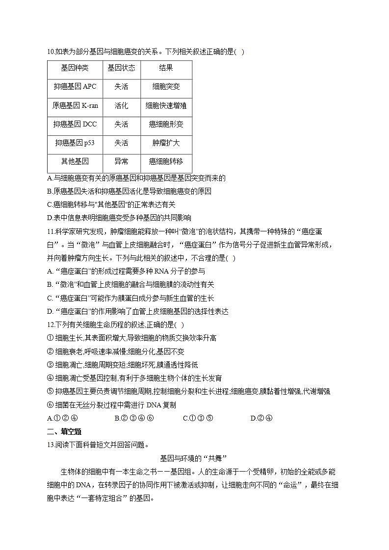
10.如表为部分基因与细胞癌变的关系。下列相关叙述正确的是( )
A.与细胞癌变有关的原癌基因和抑癌基因是基因突变而来的
B.原癌基因失活和抑癌基因活化是导致细胞癌变的原因
C.癌细胞转移与"其他基因"的正常表达有关
D.表中信息表明细胞癌变受多种基因的共同影响
11.科学家研究发现,肿瘤细胞能释放一种叫“微泡”的泡状结构,其携带一种特殊的“癌症蛋白”。当“微泡”与血管上皮细胞融合时,“癌症蛋白”作为信号分子促进新生血管异常形成,并向着肿瘤方向生长。下列与此相关的叙述中,不合理的是( )
A.“癌症蛋白”的形成过程需要多种RNA分子的参与
B.“微泡”和血管上皮细胞的融合与细胞膜的流动性有关
C.“癌症蛋白”可能作为膜蛋白成分参与新生血管的生长
D.“癌症蛋白”的作用影响了血管上皮细胞基因的选择性表达
12.下列有关细胞生命历程的叙述,正确的是( )
① 细胞生长,其表面积增大,导致细胞的物质交换效率升高
② 细胞衰老,呼吸速率减慢;细胞分化,基因不变
③ 细胞凋亡,细胞周期变短;细胞坏死,膜通透性降低
④ 细胞凋亡受基因控制,有利于多细胞生物个体的生长发育
⑤ 抑癌基因主要负责调节细胞周期,控制细胞分裂和生长进程;细胞癌变,膜黏着性增强,代谢增强
⑥ 细菌在无丝分裂过程中需进行DNA复制
A.① ② ④B.② ③ ④ ⑥C.① ③ ⑤D.② ④
二、填空题
13.阅读下面科普短文并回答问题。
基因与环境的“共舞”
生物体的细胞中有一本生命之书——基因组。人的生命源于一个受精卵,初始的全能或多能细胞中的DNA,在转录因子的协同作用下被激活或抑制,让细胞走向不同的“命运”,最终在细胞中表达“一套特定组合”的基因。
生命处于不断变化的环境中,亿万年的进化让生命之书中蕴藏了应对环境变化的强大潜力。细胞中基因的表达始于染色质的解螺旋,各种转录因子结合到DNA上,启动表达。研究发现,这些过程中都存在着调控,这种调控不改变DNA序列,但会对基因进行修饰,从而引起基因表达的变化及表型改变,并且有的改变是可遗传的,即表观遗传。例如DNA上结合一个甲基基团(甲基化),能引起染色质结构、DNA构象的改变,从而改变基因表达。表观遗传提供了基因何时、何处、合成何种RNA及蛋白的指令,从而更精确地控制着基因表达。
表观遗传是个体适应外界环境的杋制,在环境变化时,生物可以通过重编程消除原有的表观遗传标记,产生适应新环境的表观遗传标记,这样既适应了环境变化,也避免了DNA反复突变造成的染色体不稳定与遗传信息紊乱。
表观遗传与人的发育和疾病密不可分。胚胎发育早期,建立与子宫内环境相适应的表观遗传修饰是胚胎发育过程的核心任务。母体的饮食、供氧、感染、吸烟等与后代的高血压、Ⅱ型糖尿病等疾病密切相关。表观遗传改变増加了患有特定疾病的风险,但人体可在相当程度上忍受这些改变而不发病,经历十几年或者几十年的持续压力,表观修饰的弹性被耗尽,细胞或者组织再也无法正常行使功能,从而产生疾病。
生命本质上是物质、能量和信息的统一体,基因与环境的“共舞”,才会奏响生命与环境相适应、协同进化的美妙“乐章”。
(1)基因选择性表达和表观遗传共同作用,使全能或多能细胞走向不同“命运”的过程称为________。
(2)DNA分子中发生碱基对的替换、增添或缺失,引起的基因碱基序列的改变叫基因突变。表观遗传是否属于基因突变?________,依据是________。
(3)表观遗传在生物适应外界环境变化中的作用是________。
(4)人们用“病来如山倒”形容疾病的发生比较突然。请结合文中内容,用30字内的句话,作为反驳这种观点的内容:________。
14.疫苗对预防疾病具有重要意义,种类主要包括灭活疫苗、减毒疫苗等。灭活疫苗是人们对病毒进行一定的处理,使其完全丧失活性而制成的。人体接种后,病毒不能生长繁殖,对人体刺激时间短,产生免疫力不高。减毒疫苗是将病原微生物在人工条件下使其丧失致病性,但仍保留其繁衍能力和免疫原性而制成的活疫苗。通过一次接种后,可引起与疾病类似的免疫反应,既不会发病,又可以获得抵御这种疾病持久的免疫力。请分析回答下列问题:
(1)在研制抗某种病毒的灭活病毒疫苗时,研究人员将纯化的某种病毒在特定的中培养、增殖。收获病毒后,用灭活剂杀死。在实验室中处理时,为了成功获得疫苗,需要特别注意的问题是要确保灭活病毒所特有的___________________不被破坏且能被___________________识别,这样得到的灭活病毒才能成为有用的疫苗。通过接种疫苗,灭活病毒进入实验动物体内,B细胞受到刺激后,产生的一系列反应是_______________。
(2)减毒活疫苗病原体经过甲醛处理后,A亚单位(毒性亚单位)的结构改变,毒性减弱,但B亚单位(结合亚单位)的活性保持不变,即保持了抗原性。将其接种到身体内,不会引起疾病的发生,但病原体可以引发机体免疫反应,刺激机体产生特异性的_______________,起到获得长期或终生保护的作用。与灭活疫苗相比,这类疫苗的突出优点是___________。
(3)减毒活疫苗一般取自于正常病毒的基因突变型。理想状况下,科学家采用因基因突变而导致致病基因无法正常表达,病毒致病性减弱的一个微生物群为实验材料。突变可能是碱基替换,也可能是DNA片段的丢失。如果是前者,有一定可能发生反向突变,具有潜在的致病危险,分析可能的原因是_______________________________。
15.某二倍体雌雄同株植物的茎色紫色对绿色为显性,受等位基因A/a的控制。科学家用X射线处理某纯合紫株的花药后,将获得的花粉对绿株进行授粉,得到的F1中出现了1株绿株(M)。请回答下列问题。
(1)等位基因是通过________产生的,等位基因A、a的根本区别是________。
(2)若M是由基因突变造成的,则发生突变的基因是________(填“A”或“a”),发生突变的时间最可能为________。
(3)经检测后得知M的出现是由染色体变异引起的,而且变异的配子活力不受影响(两条染色体异常的受精卵不能发育),则对M出现的合理解释是_______。请利用杂交实验对以上结论进行验证,简要写出实验思路和预期结果。
实验思路:_______。
预期结果:_______。
参考答案
1.答案:A
解析:
2.答案:C
解析:
3.答案:D
解析:癌细胞的形态结构会发生显著变化(如变成球形),可用显微镜观察癌细胞的形态变化,初步了解Art对癌细胞的影响,A正确。用放射性同位素标记Art,可根据细胞内是否有放射性来确定 Art能否进入细胞,B正确。实验设计应遵循对照原则,因此为检测 Art对凋亡蛋白Q表达的影响,需设置不含Art的对照实验,以便得出结论,C正确。用凋亡蛋白Q饲喂患癌鼠,会被消化道内蛋白酶分解成氨基酸而失去作用,因而不能确定该蛋白能否在动物体内诱导癌细胞凋亡,D错误。
4.答案:B
解析:解答本题的关键是明确基因表达过程及基因控制性状的间接途径。理解基因突变不一定会引起相应mRNA、氨基酸数目、酶的种类和生物性状发生改变。①、④中某些碱基的改变属于基因突变,A项错误。由表格信息可知,①、④对应基因突变导致控制合成的蛋白质的氨基酸数目改变,说明基因突变可能导致了控制酪氨酸酶合成的mRNA中的终止密码子位置改变,B项正确。基因突变通常不改变tRNA的种类,C项错误。②、③中酶A氨基酸数目/酪氨酸酶氨基酸数目没有发生变化,但是患者白癜风的面积比例改变,表明基因控制合成的酶的种类发生变化,则对应的mRNA的碱基序列发生改变,D项错误。
5.答案:A
解析:
6.答案:D
解析:
7.答案:D
解析: A、基因重组一般发生在有性生殖过程中,A正确;B、基因重组能产生多种基因型,B正确;C、基因重组包括自由组合和交叉互换,C正确;D、病毒和原核生物一般都不会发生基因重组,D错误。故选:D。
8.答案:D
解析:
9.答案:D
解析:
10.答案:D
解析:原癌基因和抑癌基因在正常细胞中存在,不是由正常基因突变而来的,A错误;原癌基因的活化和抑癌基因的失活是细胞癌变的内因,B错误;癌细胞的转移与“其他基因”异常表达有关,C错误;表中信息表明细胞的癌变受多种基因的共同影响,D正确。
11.答案:C
解析:“癌症蛋白”通过转录、翻译过程形成,需要mRNA、tRNA、rRNA等多种RNA分子的参与,A项正确;由题意可知“微泡”与血管上皮细胞的融合与细胞膜的流动性有关,B项正确;由题干信息可知,“癌症蛋白”是一种进行细胞间信息交流的信号分子,不参与细胞结构的形成,C项错误;由题干信息可知,“癌症蛋白”有促进新生血管异常形成,并向着肿瘤方向生长的作用,该过程是通过影响血管上皮细胞相关基因的表达实现的,D项正确。
12.答案:D
解析:①细胞生长,其表面积增大,但相对表面积减小,细胞的物质交换效率降低,①错误;②细胞衰老,呼吸速率减慢;细胞分化,基因不变,②正确;③细胞凋亡,细胞已经不能再分裂,因此没有细胞周期;细胞坏死,膜通透性升高,③错误;④细胞凋亡受基因控制,有利于多细胞生物个体的生长发育,④正确;⑤抑癌基因主要负责调节细胞周期,控制细胞分裂和生长进程;细胞癌变,膜黏着性减弱,代谢增强,⑤错误;⑥细菌是原核生物,不能进行无丝分裂,⑥错误。故选:D。
13.答案:(1)细胞分化
(2)不属于;碱基序列没有改变(或基因没有碱基对的増添、缺失和改变)
(3)适应环境变化,也避免DNA反复突变造成的染色体不稳定与遗传信息紊乱
(4)疾病是环境因素持续作用下,表观修饰弹性被耗尽的结果
解析:
14.答案:(1)活细胞抗原(抗原决定簇);免疫细胞;B细胞增殖、分化,大部分分化为浆细胞,产生抗体,小部分形成记忆细胞
(2)记忆B细胞和记忆T细胞;免疫力强、作用时间长
(3)由于基因突变的不定向性,病毒DNA突变后的碱基序列又恢复了具有致病性的基因,病毒由非致病型转为致病型
解析:(1)病毒没有细胞结构,必须要寄生于活细胞中才能进行增殖。抗原引起免疫反应的主要物质是抗原决定簇,需在灭活过程中保证抗原决定簇不被破坏,可以被免疫细胞识别,在B细胞接受抗原刺激后,开始进行一系列的增殖、分化,形成记忆细胞和浆细胞,浆细胞分泌抗体与相应的抗原特异性结合,发挥免疫效应。
(2)减毒病毒是活体病毒,在进入人体后,仍可以继续增殖可以长时间刺激机体免疫系统产生更多的记忆细胞,与灭活疫苗相比,由于减毒疫苗可以增殖,所以具有接种量小;接种次数少;免疫效果较好;维持免疫时间较长的优点。
(3)基因突变具有不定向性,如果是由于碱基替换导致的基因突变,有可能培育出毒性更高的毒株。
15.答案:(1)基因突变;碱基对的排列顺序不同;
(2)A;减数第一次分裂的间期(DNA分子复制时)’
(3)紫株在形成雄配子时,含有A基因的染色体片段缺失或缺失A基因的染色体,受精后仅有一个a基因表现出隐性性状;
实验思路一:将M与纯合紫株杂交,将收获的每株F1单独种植并自交,统计各植株产生的F2的表现型及比例;
预期结果:一部分植株的F2全为紫株,一部分植株的F2的表现型及比例为紫株:绿株=3:2;
实验思路二:将M与纯合紫株杂交,将收获的F1随机传粉,统计F2的表现型及比例;
预期结果:F2的表现型及比例为紫株:绿株=6:1;
实验思路三:将M与纯合紫株杂交,将收获的F1随机传粉,统计F2的表现型及比例;
预期结果: F2的表现型及比例为紫株:绿株=4:1。
解析:(1)基因A、a互为等位基因,基因突变后产生等位基因,等位基因碱基对的排列不同。
(2)亲本杂交组合为AAxaa,F1的基因型为Aa,若基因A突变为a,则出现绿株(aa)。基因突变常发生在细胞分裂的间期,题目中用X射线处理某纯合紫株的花蕊(雄蕊),则突变最可能发生在减数分裂的间期DNA分子复制的过程中。
(3)染色体变异包括染色体结构变异和数目变异,M是发生染色体变异形成的,而且变异的配子活力不受影响,原因可能是紫株在形成配子时,染色体缺失含有A基因的片段或缺失A基因的染色体,受精后仅有一个a基因表现出隐性性状。M的基因型可记为“a”,验证基因型时,不宜直接自交,因为aa或a自交后,后代均为绿株。选用a与AA杂交,F1为Aa和A,单独种植并分别自交后,Aa自交后代F1中紫株:绿株=3:1,A自交后代F1全为紫株(两条染色体异常的受精卵不能发育);或让F1随机传粉。
比较指标
①
②
③
④
患者白癜风面积
30%
20%
10%
5%
酶A氨基酸数目/酪氨酸酶氨基酸数目
1.1
1
1
0.9
基因种类
基因状态
结果
抑癌基因APC
失活
细胞突变
原癌基因K-ran
活化
细胞快速增殖
抑癌基因DCC
失活
癌细胞形变
抑癌基因p53
失活
肿瘤扩大
其他基因
异常
癌细胞转移
新教材高考生物一轮复习第七单元生物的变异育种和进化第22讲生物的育种能力提升B卷含解析: 这是一份新教材高考生物一轮复习第七单元生物的变异育种和进化第22讲生物的育种能力提升B卷含解析,共7页。试卷主要包含了单选题,多选题,填空题,实验题等内容,欢迎下载使用。
【新教材】2022届高考生物一轮复习同步检测:第七单元 生物的变异、育种和进化 第22讲 生物的育种 能力提升A卷: 这是一份【新教材】2022届高考生物一轮复习同步检测:第七单元 生物的变异、育种和进化 第22讲 生物的育种 能力提升A卷,共7页。试卷主要包含了单选题,多选题,填空题等内容,欢迎下载使用。
【新教材】2022届高考生物一轮复习同步检测:第七单元 生物的变异、育种和进化 第22讲 生物的育种 能力提升B卷: 这是一份【新教材】2022届高考生物一轮复习同步检测:第七单元 生物的变异、育种和进化 第22讲 生物的育种 能力提升B卷,共7页。试卷主要包含了单选题,多选题,填空题,实验题等内容,欢迎下载使用。