沪教版(上海)数学高二下册-本章小结(教案)
展开本节课意在以问题化学习为中心、奥苏伯尔建构主义学习理论指导下,以学生已有知识建立合理的新知“生长点”的基础上,引导学生逐步探索、不断发现,最后形成新的知识结构,使学生认知水平在轻松愉快中得到进一步的提升;同时使学生在学会的过程中体会到如何学习,实现学会向会学转变.
高质量的问题具有挑战性,使学生具备探究欲,使得整个课堂上充满着问题讨论的空间,把课堂还给学生.
二、教学目标:
1.能熟练掌握圆锥曲线中点的轨迹的探求的几种方法;掌握圆锥曲线的定义在解题过程中的应用.
2.明确探求点的轨迹的一般途径,理清解决这类问题的思路,学会高屋建瓴地把握这类问题。对问题的初步探究中,能获得一般性结论,培养自己解决老问题、解决新问题、解决疑难题、发现新问题的能力.
3.通过对问题的探究,强化主动探索、创新合作的学习方式.体验探究问题的乐趣,养成类比、发散、探究、创新的思维习惯,培养团结合作的精神.
三、教学重点难点:
重点:解决圆锥曲线中点的轨迹问题的方法:直接法、相关点法、定义法、叁数法等; 理解轨迹的完备性与纯粹性,并能准确地运用.
难点:定义法中找出约束动点变动的几何条件.
四、教学方法:
本节课通过一系列问题的学习,以问题化学习为中心,本着“四主”的教学思想,即以“教师为主导,学生为主体,思维为主攻,问题为主线”.对学生熟知问题的变换条件的讨论,采用了猜测、逐步发现、不断探索、反复修正、严格验证的探究式教学模式.
五、教学过程:
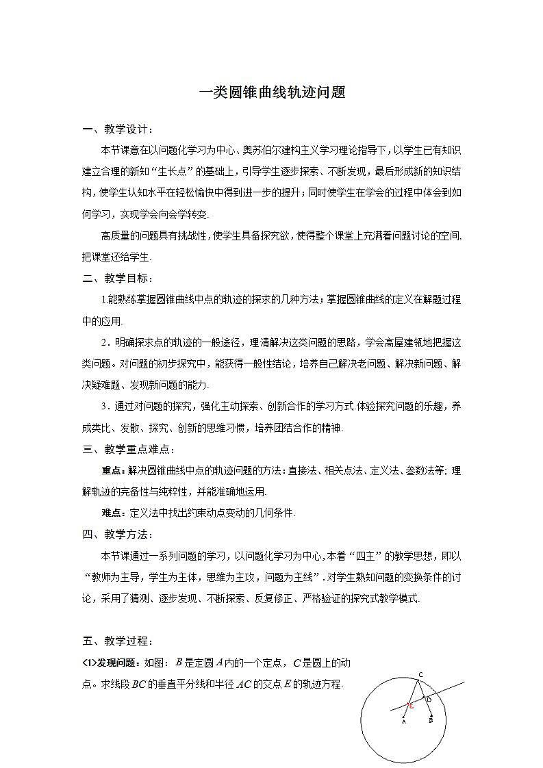
<1>发现问题:如图:是定圆内的一个定点,是圆上的动点。求线段的垂直平分线和半径的交点的轨迹方程.
(设半径)
<2>探求新问题:求点的轨迹. (请用至少两种方法作解答)
<3>问题的延伸探究:把点拖到圆外,研究最初问题中点的轨迹.
把点拖到圆上,研究最初问题中点的轨迹.
<4>问题的发散探究:改变问题情境:动圆过定点
动圆圆心在轴上,动圆过定点,点是动圆与轴的另一个交点,动圆与轴有上下两个不同交点为,点关于的对称点分别为(如图),分别求点的轨迹方程.
<5>小结:
“定义法”求轨迹方程的含义:
利用“定义法”求轨迹方程的关键:
<6>成果巩固:
变式演练1:为椭圆 上一动点,、为椭圆的两个焦点,从椭圆任一焦点引外角平分线的垂线,垂足为.
求:的轨迹方程.
变式演练2:为双曲线 上一动点,、为双曲线的两个焦点,从双曲线任一焦点引角平分线的垂线,垂足为.
求:的轨迹方程.
<7>课后拓展应用:
修建一个土石基坑,基坑成矩形,按规定,挖出的土方必须沿道路或送到点处。已知,能否在池中确定一条界线,使得位于界线一侧的点沿道路送土方较近,而另一侧的点沿道路送土方较近?如果能,请说明这条界线是什么曲线,并求出轨迹方程.
五、作业布置:
1.设是圆上的动点,另有点,线段的垂直平分线交半径于点,当点在圆周上运动时,求点的轨迹方程.
2.已知圆C:及圆内一点P(3,0),求过点P且与已知圆内切的圆的圆心M的轨迹方程.
3.一动圆与已知外切,内切,试求这动圆圆心的轨迹方程.
x
O
A
MAO
N
C
P
yxO
4已知圆,为圆C上一动点,点P在AM上,点N在CM上,且满足求的轨迹方程.
5.过定点作直线交轴于Q点,过Q点作交轴于T点,延长TQ至P点,使,求P点的轨迹方程.
6. (2016年上海理20)有一块正方形菜地,所在直线是一条小河.收获的蔬菜可送到点或河边运走.于是,菜地分为两个区域和,其中中的蔬菜运到河边较近,中的蔬菜运到点较近,而菜地内和的分界线上的点到河边与到点的距离相等,现建立平面直角坐标系,其中原点为的中点,点的坐标为(1,0),如图.
求菜地内的分界线的方程;
菜农从蔬菜运量估计出面积是面积的两倍,由此得到面积的“经验值”为.设是上纵坐标为1的点,请计算以为一边、另有一边过点的矩形的面积,及五边形的面积,并判断哪一个更接近于面积的经验值.
六、教学反思:
高中数学沪教版高中二年级 第二学期12.6双曲线的性质教案设计: 这是一份高中数学沪教版高中二年级 第二学期12.6双曲线的性质教案设计,共3页。教案主要包含了知识与技能,过程与方法,情感态度与价值观等内容,欢迎下载使用。
2020-2021学年第12章 圆椎曲线综合与测试教案: 这是一份2020-2021学年第12章 圆椎曲线综合与测试教案,共2页。教案主要包含了教学目标,教学重难点,教学过程,作业布置等内容,欢迎下载使用。
沪教版高中二年级 第二学期12.4椭圆的性质教案: 这是一份沪教版高中二年级 第二学期12.4椭圆的性质教案,共4页。教案主要包含了教学目标,教学重难点,教学过程,作业布置等内容,欢迎下载使用。

