所属成套资源:2022届高考生物一轮复习课时练(共43份)
2022高考生物一轮复习课时练35人与环境含解析新人教版
展开
这是一份2022高考生物一轮复习课时练35人与环境含解析新人教版,共8页。试卷主要包含了基础练,提升练等内容,欢迎下载使用。
1.人口问题引发环境问题的实质是( )
A.砍伐森林过多,林地面积锐减
B.人类使许多资源变为废物进入环境
C.人类活动超出环境的承受能力
D.粮食生产不能满足人口增长的需求
2.“赤潮”被喻为“红色幽灵”,国际上也称其为“有害藻华”,是海洋生态系统中的一种异常现象。随着环境污染的日益加剧,我国海域发生赤潮的次数也呈逐年上升趋势。下列关于“赤潮”的表述,不正确的是( )
A.赤潮发生时水体多变为红色,进而会导致鱼、虾、贝类的死亡
B.生活中减少含磷洗涤剂的使用可以降低赤潮发生的概率
C.赤潮发生时水中的溶解氧降低
D.化肥的使用、生活污水的排放不会引起赤潮
3.(2020山东泰安三模)《联合国气候变化框架公约》的主要目标是将本世纪全球平均气温上升幅度控制在2 ℃以内,并为把升温幅度控制在1.5 ℃之内而努力。20世纪下半叶实现温室气体净零排放,才能降低气候变化给地球带来的生态风险以及给人类带来的生存危机。下列相关叙述正确的是( )
A.大力植树造林既可以改善生态环境,也可以从根本上解决温室效应问题
B.温室效应是生物圈碳循环的平衡状态被破坏导致的,这是个全球性问题
C.岛国受温室效应的影响相对较大,因为岛国的CO2排放量更大
D.为了尽快降低温室效应对气候的影响,应立即实现CO2的净零排放
4.下列关于生物多样性的保护,正确的是( )
A.自然保护区的功能是接纳各地迁移和捕来的野生动物并加以保护
B.鼓励人们进入保护区,给鸟类建巢、喂食
C.易地保护就是把大批野生动物迁入动物园、水族馆等进行保护
D.对于珍稀、濒危物种,禁止一切形式的猎采和买卖
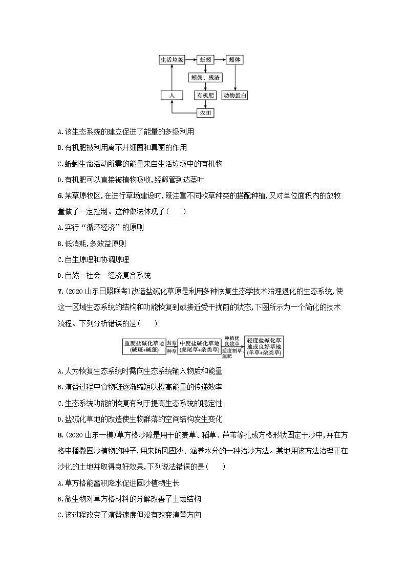
5.(2020山东泰安一模)下图是某农业生态系统模式图,据图分析错误的是( )
A.该生态系统的建立促进了能量的多级利用
B.有机肥被利用离不开细菌和真菌的作用
C.蚯蚓生命活动所需的能量来自生活垃圾中的有机物
D.有机肥可以直接被植物吸收,经筛管到达茎叶
6.某草原牧区,在进行草场建设时,既注重不同牧草种类的搭配种植,又对单位面积内的放牧量做了一定控制。这种做法体现了( )
A.实行“循环经济”的原则
B.低消耗,多效益原则
C.自生原理和协调原理
D.自然—社会—经济复合系统
7.(2020山东日照联考)改造盐碱化草原是利用多种恢复生态学技术治理退化的生态系统,使这一区域生态系统的结构和功能恢复到或接近受干扰前的状态,下图所示为一个简化的技术流程。下列分析错误的是( )
A.人为恢复生态系统时需向生态系统输入物质和能量
B.演替过程中食物链逐渐缩短以提高能量的传递效率
C.生态系统功能的恢复有利于提高生态系统的稳定性
D.盐碱化草地的改造使生物群落的空间结构发生变化
8.(2020山东一模)草方格沙障是用干的麦草、稻草、芦苇等扎成方格形状固定于沙中,并在方格中播撒固沙植物的种子,用来防风固沙、涵养水分的一种治沙方法。某地用该方法治理正在沙化的土地并取得良好效果,下列说法错误的是( )
A.草方格能蓄积降水促进固沙植物生长
B.微生物对草方格材料的分解改善了土壤结构
C.该过程改变了演替速度但没有改变演替方向
D.该方法可增大治理区域的物种丰富度
9.某生态学家曾指出,生态农业必须具备以下条件:①它必须是一个自我维持的系统,一切副产品都要再循环,尽量减少损失,提倡使用固氮植物、作物轮作以及正确处理和使用农家肥料等技术来保持土壤肥力;②它必须实行多种经营,种植业用地与畜牧业用地比例要恰当,这样才能使系统自我维持,并增加农业生态系统的稳定性和生产出最大的生物量。请回答下列问题。
(1)上述条件①强调的是生态农业应遵循 原理,这是借鉴了 模式,这种经济模式的突出特点是 。
(2)上述条件②所强调的是 原理和 原理。这有利于
。
(3)生态农业设计是生态农业建设实施的前提和依据。某研究性课题小组在调查分析当地农业生产实际情况的基础上,设计了一个良性循环的农业生态系统。假设你是该小组的成员,你认为这个设计应包括哪些方面的内容?
二、提升练
1.下列关于人口增长与环境关系的叙述,错误的是( )
A.目前人口数量还没有超出地球环境容纳量
B.生物种群消长规律完全适用于人口增长情况
C.科技进步在一定程度上能解决因人口增长过快导致的资源短缺问题
D.人口过度增长与自然灾害频繁发生有密切联系
2.(2020山东潍坊二模)生态农业不仅指对农作物中所含物质、能量的充分利用,还具有很多的内涵。下列相关叙述错误的是( )
A.作物“轮种”不仅能合理地利用各种矿质营养,还可避免某些虫害的大发生
B.以作物秸秆为燃料发电,遵循了物质和能量的循环再生原理
C.生态农业中巧设食物链,提高了能量的利用效率,使物质和能量得到有效利用
D.以虫治虫、以菌治虫的措施能够实现少用甚至不使用有害农药
3.(2020山东泰安模拟)为研究生态系统的植物功能群对空心莲子草入侵的影响,科研人员将一个圆形样地划分为A区、B区和C1~C5区,除A区外,其余区域大小相同。各区种植情况如图1所示,其中C3~C5区中植物功能群数目相同但物种数目分别为4、8、16种。第3、7和13天测定B、C区空心莲子草入侵状况,得到图2所示结果。下列说法错误的是( )
图1
图2
A.空心莲子草是外来物种,引入后若缺乏天敌的制约易迅速繁殖
B.科研人员种植顺序应为:先种植C区,一段时间后再种植A区
C.若植物功能群数目相同,则物种数目越多,被入侵的程度越低
D.C区与B区相比较,说明本地植物的竞争能减缓空心莲子草入侵
4.(2020山东日照实验班过程检测)日照市面向大海,境内河流纵横,众多的湿地为多种生物提供了栖息地,近年来市政府高度重视并切实加强湿地保护与恢复工作。下列叙述正确的是( )
A.湿地由浅水区向陆地方向依次生长着芦苇、碱蓬等,体现了群落的垂直结构
B.人工湿地可以净化污水,改善水质,调节小气候,体现了生物多样性的直接价值
C.要恢复湿地生物多样性,在改善无机环境基础上,应先增加分解者的种类和数量
D.恢复湿地的最佳方法是减少人为维护活动,尽可能采用自然恢复的方法
5.阅读下列三个事例,并回答有关问题。
事例一 我国海南岛的森林覆盖率在1956年为25.7%,1964年为18.7%,1981年为8.53%,并且因遮盖地面程度大大降低,从而导致坡垒等珍贵植物濒临灭绝,裸实等珍贵药用植物灭绝。
事例二 我国西北某县野生甘草面积在1967年为4万多公顷,30年后已经有一半被挖尽。
事例三 一种原产于日本的林业害虫于20世纪80年代侵入我国华南沿海地区,并且由于缺乏天敌而迅速蔓延开来。据1990年统计,这种害虫使该地区13万多公顷的马尾松林受到危害。
(1)事例一说明造成这两种野生生物资源濒危或灭绝的主要原因是 。
(2)事例二说明造成野生生物资源明显减少的原因是 。
(3)事例三说明由于 入侵或引种到 的地区,使得这些地区原有物种受到威胁。
(4)除上述原因外,你还能举出生物多样性减少的其他原因吗?
(5)你认为生物多样性有什么价值?
(6)你认为保护我国生物多样性应采取哪些措施?
课时规范练35 人与环境
一、基础练
1.C 随着人口的增长,会带来相应的环境问题,如人均生存空间减少、耕地减少、资源压力、能源危机、环境污染等,不利于可持续发展;人口问题引发环境问题的实质是人类活动超出环境的承受能力。
2.D 赤潮是在特定的环境条件下,海水中的某些浮游植物、原生动物或细菌爆发性地增殖或高度聚集引起水体变色的一种有害生态现象。大量赤潮生物聚集于鱼类的鳃部,使鱼类因缺氧而窒息死亡。赤潮发生后,藻体在分解过程中大量消耗水中的溶解氧,导致鱼类及其他海洋生物因缺氧而死亡。大量含氮有机物和其他生活污水排入海水,是引发海水富营养化的一个重要原因,也是引发赤潮的主要因素。
3.B 解决温室效应的根本措施是减少CO2的排放,而不是大力植树造林;温室效应是增加了CO2从生物群落到大气的排放,从而破坏了碳循环的平衡所致,由于碳循环具有全球性的特点,所以温室效应是一个全球性问题;岛国的CO2排放量一般要低于内陆国,岛国受温室效应影响更大的原因是岛国被海洋所环抱,温室效应最终会导致海平面升高;由于要考虑到生产和生活的现状,实现CO2的净零排放是一个逐步实现的过程。
4.D 生物多样性的保护措施有就地保护、易地保护及加强立法、执法和宣传教育。自然保护区属于就地保护的主要手段,保护的对象主要包括有代表性的自然生态系统和珍稀、濒危动植物的天然分布区,其中保护的生物本来就生活在保护区内,而不是接纳各地迁移和捕来的野生动物。保护区一般不能有人类活动的干扰。易地保护是对那些在原产地生存和繁衍受到严重威胁的物种加以保护,不仅仅是野生动物。
5.D 该生态系统的建立促进了物质循环利用和能量的多级利用;有机肥需要细菌和真菌等分解者的分解作用才能被植物吸收利用;蚯蚓属于分解者,生命活动所需的能量来自生活垃圾中的有机物。
6.C 在进行草场建设时,注重不同牧草种类的搭配种植,这体现了自生原理;对单位面积内的放牧量做了一定控制,这体现了协调原理。
7.B 盐碱地植被较少,生产者同化量较低,人为恢复生态系统时需向生态系统输入物质和能量;随着群落的演替,群落的结构趋于复杂化,营养级数目增多,食物链不会缩短,而能量的传递效率为10%~20%,与食物链长短无关;生态系统功能的恢复使得生态系统中生物群落的营养结构更加复杂,因而有利于提高生态系统的稳定性;在盐碱化草地的改造过程中,随着群落的演替,草地的物种丰富度发生了变化,群落的空间结构也就发生了变化。
8.C 由题意知,草方格可以用来防风固沙、涵养水分,所以能积蓄降水促进固沙植物生长;微生物可以分解麦草、稻草和芦苇扎成的草方格,形成腐殖质和植物生长所需的养料,从而改善土壤结构;草方格可以治理沙化土地,改变了演替的速度,也改变了演替的方向;通过该方法的治理,更多的植物在此扎根,进而出现更多的动物,从而提高该区域的生物多样性,增大该地物种的丰富度。
9.答案:(1)循环 无废弃物农业 物质循环利用,无废弃物,无环境污染 (2)自生 整体 维持系统较高的抵抗力稳定性,优化结构,完善功能,增加生物量的产出 (3)①研究设计合理的食物链组成或合理巧接食物链;②实现生态系统中能量的多级利用;③实现生态系统中物质循环再生(或实现可持续发展或“原料—产品—原料—产品”);④设计合理的生态系统营养结构或物质循环和能量流动,提高抵抗力稳定性;⑤提高整个系统的总体功能和综合效益;⑥绘制出生态系统的结构模式图;⑦写出设计报告。
解析:(1)分析条件①“一切副产品都要再循环”,由此可见,强调的是生态农业应遵循循环原理,这是借鉴了无废弃物农业模式,这种经营模式的突出特点是物质循环利用,无废弃物,无环境污染。(2)条件②中“多种经营”等体现了生态工程中的自生原理和整体原理,“种植业用地与畜牧业用地比例要恰当”等有利于维持系统较高的抵抗力稳定性,优化结构,完善功能,增加生物量的产出,体现了整体原理。(3)生态农业的设计要考虑合理巧接食物链、物质循环再生和能量的多级利用,提高生态系统的稳定性等。
二、提升练
1.B 地球人口仍在增加,所以人口数量还没有超出地球环境容纳量。人不等同于动物,生物种群消长规律并不完全适用于人口增长情况。科技进步能在一定程度上缓解因人口增长过快导致的资源短缺问题,但不能完全解决。人口过度增长造成资源短缺和环境污染,由于资源短缺,人类会盲目地开发和无休止地破坏自然环境,进而使自然灾害频繁发生。
2.B 作物“轮种”不仅能合理地利用各种矿质营养,还可避免某些虫害的大发生;以作物秸秆为燃料发电,遵循了循环原理,能量不能循环(化学能→电能);生态农业中巧设食物链,提高了能量的利用率,使物质和能量得到有效利用,但不能提高传递效率;以虫治虫、以菌治虫的措施(生物防治)能够实现少用甚至不使用有害农药。
3.C 空心莲子草是外来物种,引入后若在本地物种中缺乏天敌的制约,会得以迅速繁殖而形成生物入侵;空心莲子草入侵会导致生物多样性程度降低,根据图2中结果可知,B区不种植功能群莲子草入侵程度较高,故A区应该是最后种植,否则各区的入侵程度相对值应该都比较高;分析C1~C5区的数据,可得出的结论是植物功能群丰富的群落不易被入侵;植物功能群数目相同而物种数目不同,则被入侵程度没有显著差异;据图2分析,C区空心莲子草入侵程度均低于B区,说明本地植物的竞争能减缓空心莲子草入侵。
4.D 湿地由浅水区向陆地方向依次生长着芦苇、碱蓬等,体现了群落的水平结构;人工湿地可以净化污水,改善水质,调节小气候,体现了生物多样性的间接价值;要恢复湿地生物多样性,在无机环境得到改善的基础上,首先应增加生产者的种类和数量;恢复湿地的最佳方法是减少人为维护活动,尽可能采用自然恢复的方法。
5.答案:(1)植被的破坏 (2)掠夺式地开发利用 (3)外来物种 缺乏天敌 (4)人为捕杀、环境污染等。(5)①直接价值:对人类有食用、药用和工业原料等实用意义的,以及有旅游观赏、科学研究和文学艺术创作等非实用意义的价值。②间接价值:维持生态系统的稳定,保护人类的生存环境。③潜在价值。(6)建立自然保护区;饲养繁殖(动物园、植物园、种子库、精子库、基因库等);加强教育和法律、法规的建设及政策的调整;限制珍稀物种的贸易等。
解析:从事例一可以看出植被的破坏是坡垒和裸实两种珍贵植物濒危或灭绝的主要原因;事例二说明掠夺式地开发利用造成了野生生物资源明显减少;事例三则说明外来物种入侵后会对原有物种构成威胁。人为捕杀、环境污染等也是生物多样性减少的原因。生物多样性的价值体现在直接价值、间接价值和潜在价值三个方面。我国生物多样性的保护措施包括建立自然保护区、饲养繁殖和加强法律、法规建设等。
相关试卷
这是一份新高考生物一轮复习小题过关训练第30练 人与环境(含解析),共11页。
这是一份新高考生物一轮复习课时练习34 人与环境(含解析),共11页。
这是一份新高考生物一轮复习课时练习34 人与环境(含解析),共11页。

