所属成套资源:2022届高考化学一轮复习训练(共70份)
2022高考化学一轮复习训练:第10章 第3讲 化学实验方案的设计及评价
展开
这是一份2022高考化学一轮复习训练:第10章 第3讲 化学实验方案的设计及评价,共10页。试卷主要包含了下列实验操作能达到实验目的的是,下列有关实验的操作正确的是,下列实验不能达到目的的是,已知等内容,欢迎下载使用。
训练(四十九) 化学实验方案的设计及评价
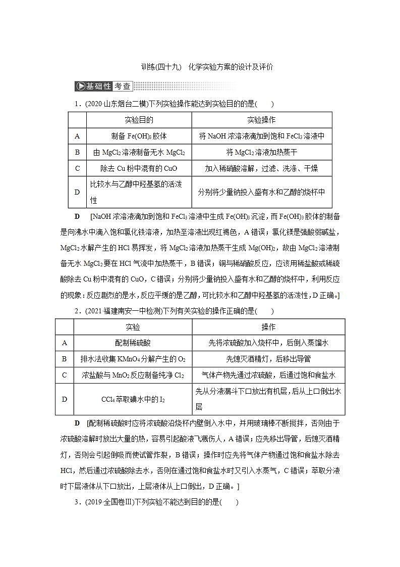
1.(2020·山东烟台二模)下列实验操作能达到实验目的的是( )
实验目的
实验操作
A
制备Fe(OH)3胶体
将NaOH浓溶液滴加到饱和FeCl3溶液中
B
由MgCl2溶液制备无水MgCl2
将MgCl2溶液加热蒸干
C
除去Cu粉中混有的CuO
加入稀硝酸溶解,过滤、洗涤、干燥
D
比较水与乙醇中羟基氢的活泼性
分别将少量钠投入盛有水和乙醇的烧杯中
D [NaOH浓溶液滴加到饱和FeCl3溶液中生成Fe(OH)3沉淀,而Fe(OH)3胶体的制备是向沸水中滴入饱和氯化铁溶液,加热至溶液出现红褐色,A错误;氯化镁是强酸弱碱盐,MgCl2水解产生的HCl易挥发,将MgCl2溶液加热蒸干生成Mg(OH)2,故由MgCl2溶液制备无水MgCl2要在HCl气流中加热蒸干,B错误;铜与稀硝酸反应,应该用稀盐酸或稀硫酸除去Cu粉中混有的CuO,C错误;分别将少量钠投入盛有水和乙醇的烧杯中,利用反应的现象:反应剧烈的是水,反应平缓的是乙醇,可比较水和乙醇中羟基氢的活泼性,D正确。]
2.(2021·福建南安一中检测)下列有关实验的操作正确的是( )
实验
操作
A
配制稀硫酸
先将浓硫酸加入烧杯中,后倒入蒸馏水
B
排水法收集KMnO4分解产生的O2
先熄灭酒精灯,后移出导管
C
浓盐酸与MnO2反应制备纯净Cl2
气体产物先通过浓硫酸,后通过饱和食盐水
D
CCl4萃取碘水中的I2
先从分液漏斗下口放出有机层,后从上口倒出水层
D [配制稀硫酸时应将浓硫酸沿烧杯内壁倒入水中,并用玻璃棒不断搅拌,否则由于浓硫酸溶解时放出大量的热,容易引起酸液飞溅伤人,A错误;应先移出导管,后熄灭酒精灯,否则会引起倒吸而使试管炸裂,B错误;操作时应先将气体产物通过饱和食盐水除去HCl,然后通过浓硫酸除去水,否则在通过饱和食盐水时又引入水蒸气,C错误;萃取分液时下层液体从下口放出,上层液体从上口倒出,D正确。]
3.(2019·全国卷Ⅲ)下列实验不能达到目的的是( )
选项
目的
实验
A.
制取较高浓度的次氯酸溶液
将Cl2通入碳酸钠溶液中
B.
加快氧气的生成速率
在过氧化氢溶液中加入少量MnO2
C.
除去乙酸乙酯中的少量乙酸
加入饱和碳酸钠溶液洗涤、分液
D.
制备少量二氧化硫气体
向饱和亚硫酸钠溶液中滴加浓硫酸
A [A错:将Cl2通入碳酸钠溶液中发生反应:Cl2+2Na2CO3+H2O===NaCl+NaClO+2NaHCO3,不能制取较高浓度的次氯酸溶液。B对:在过氧化氢溶液中加入少量二氧化锰作催化剂,可加快氧气的生成速率。C对:加入饱和碳酸钠溶液可以中和乙酸,降低乙酸乙酯在水中的溶解度,便于析出。D对:向饱和亚硫酸钠溶液中滴加浓硫酸,应用强酸制弱酸的原理,可以制备二氧化硫气体。]
4.(2021·山东淄博检测)已知:①+HNO3+H2O ΔH<0;②硝基苯沸点210.9 ℃,蒸馏时选用空气冷凝管,下列制取硝基苯的操作或装置(部分夹持仪器略去),正确的是( )
A [硝基苯的密度大于水的密度,且不溶于水,分层后水在上层,硝基苯在下层,可采用分液漏斗进行分液,A正确;浓硝酸中还含大量水,配制混酸时,要将密度大的浓硫酸注入密度小的浓硝酸中,便于充分混合,B错误;水浴加热制备硝基苯,温度计要测量烧杯中水的温度,要加入稍多量水,试管不能接触烧杯底部,C错误;蒸馏提纯粗硝基苯时,温度计的水银球要放在蒸馏烧瓶的支管口处,且锥形瓶不能用塞子密封,D错误。]
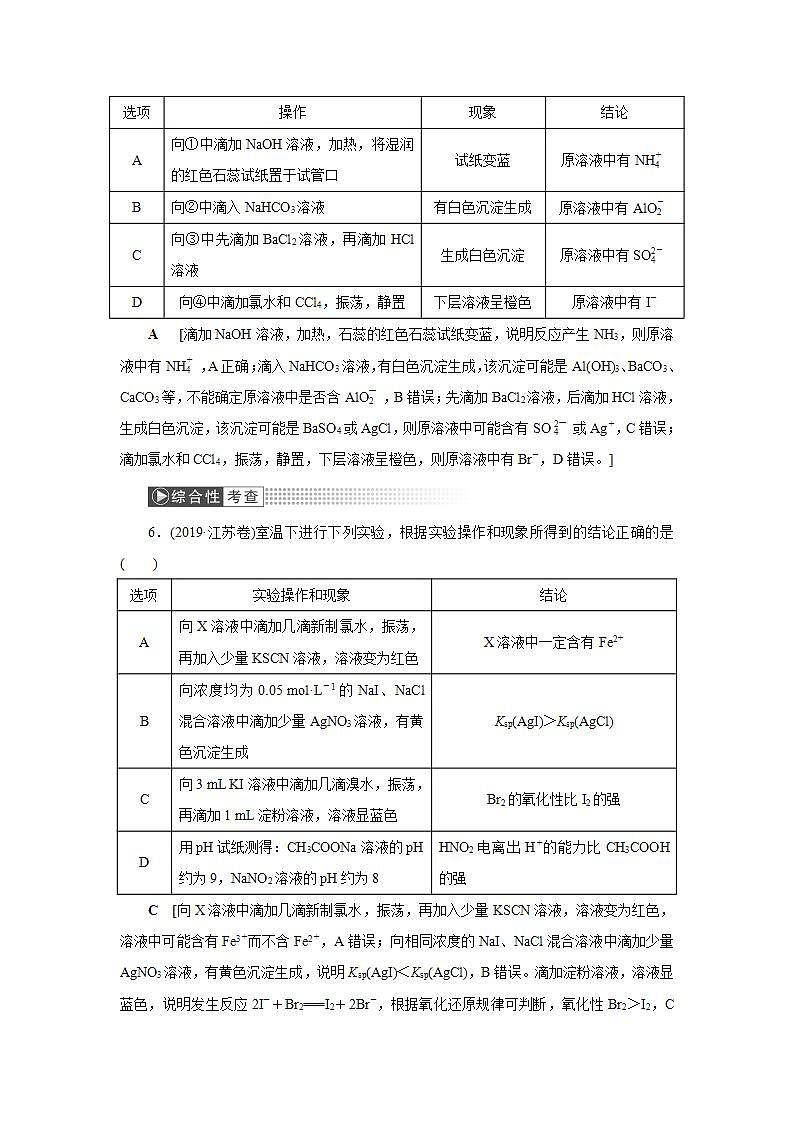
5.(2021·江西吉安检测)对分别盛有不同无色溶液的①②③④四支试管进行如下操作。现象和结论对应正确的是( )
选项
操作
现象
结论
A
向①中滴加NaOH溶液,加热,将湿润的红色石蕊试纸置于试管口
试纸变蓝
原溶液中有NH
B
向②中滴入NaHCO3溶液
有白色沉淀生成
原溶液中有AlO
C
向③中先滴加BaCl2溶液,再滴加HCl溶液
生成白色沉淀
原溶液中有SO
D
向④中滴加氯水和CCl4,振荡,静置
下层溶液呈橙色
原溶液中有I-
A [滴加NaOH溶液,加热,石蕊的红色石蕊试纸变蓝,说明反应产生NH3,则原溶液中有NH,A正确;滴入NaHCO3溶液,有白色沉淀生成,该沉淀可能是Al(OH)3、BaCO3、CaCO3等,不能确定原溶液中是否含AlO,B错误;先滴加BaCl2溶液,后滴加HCl溶液,生成白色沉淀,该沉淀可能是BaSO4或AgCl,则原溶液中可能含有SO或Ag+,C错误;滴加氯水和CCl4,振荡,静置,下层溶液呈橙色,则原溶液中有Br-,D错误。]
6.(2019·江苏卷)室温下进行下列实验,根据实验操作和现象所得到的结论正确的是( )
选项
实验操作和现象
结论
A
向X溶液中滴加几滴新制氯水,振荡,再加入少量KSCN溶液,溶液变为红色
X溶液中一定含有Fe2+
B
向浓度均为0.05 mol·L-1的NaI、NaCl混合溶液中滴加少量AgNO3溶液,有黄色沉淀生成
Ksp(AgI)>Ksp(AgCl)
C
向3 mL KI溶液中滴加几滴溴水,振荡,再滴加1 mL淀粉溶液,溶液显蓝色
Br2的氧化性比I2的强
D
用pH试纸测得:CH3COONa溶液的pH约为9,NaNO2溶液的pH约为8
HNO2电离出H+的能力比CH3COOH的强
C [向X溶液中滴加几滴新制氯水,振荡,再加入少量KSCN溶液,溶液变为红色,溶液中可能含有Fe3+而不含Fe2+,A错误;向相同浓度的NaI、NaCl混合溶液中滴加少量AgNO3溶液,有黄色沉淀生成,说明Ksp(AgI)<Ksp(AgCl),B错误。滴加淀粉溶液,溶液显蓝色,说明发生反应2I-+Br2===I2+2Br-,根据氧化还原规律可判断,氧化性Br2>I2,C正确;CH3COONa溶液与NaNO2溶液的浓度、温度不确定,故不能由盐溶液的pH大小判断对应弱酸的酸性强弱,D错误。]
7.(2021·云、贵等四省第一次联考)下列实验过程、现象、结论均正确的是( )
A.加热盛有少量NH4HCO3固体的试管,并在试管口放置湿润的红色石蕊试纸,石蕊试纸变蓝,说明NH4HCO3显碱性
B.用洁净的玻璃棒蘸取少量溶液进行焰色反应,火焰为黄色,说明该溶液中一定含有Na+
C.向等物质的量浓度的FeCl3和AlCl3的混合溶液中滴加少量NaOH溶液,先出现红褐色沉淀,说明相同温度下,Ksp[Fe(OH)3]<Ksp[Al(OH)3]
D.向蔗糖溶液中加入稀H2SO4,加热几分钟,冷却后加入新制的Cu(OH)2悬浊液,加热后没有砖红色沉淀生成,说明蔗糖还未水解
C [碳酸氢铵受热分解:NH4HCO3NH3↑+CO2↑+H2O,氨气使湿润的红色石蕊试纸变蓝,不能说明NH4HCO3显碱性,A项错误;玻璃成分中有硅酸钠,灼烧也会使火焰变黄色,故不能确定溶液中一定含有Na+,B项错误:Fe(OH)3和Al(OH)3的类型相同,溶度积小的先沉淀,C项正确;向蔗糖溶液中加入稀H2SO4,加热几分钟,冷却后直接加入新制的Cu(OH)2悬浊液,加热后没有砖红色沉淀生成,是因为H2SO4与Cu(OH)2发生反应,无法说明蔗糖还未水解,D项错误。]
8.(2021·山东日照校际联考)下列由实验操作和现象所得出的结论正确的是( )
选项
实验操作
实验现象
结论
A
向Na2SO3试样中滴入盐酸酸化的Ba(NO3)2溶液
产生白色沉淀
原Na2SO3试样氧化变质
B
将乙醇和浓硫酸混合加热至170 ℃产生的气体通入酸性KMnO4溶液
紫红色褪去
使溶液褪色的是乙烯
C
将稀硫酸与NaHCO3混合产生的气体通入硅酸钠溶液
溶液变浑浊
酸性:碳酸>硅酸
D
将炽热的木炭与浓硝酸混合所得气体通入澄清石灰水中
澄清石灰水不变浑浊
碳的氧化产物不是CO2
C [Na2SO3试样中滴入盐酸酸化的Ba(NO3)2溶液,产生白色沉淀,该沉淀为BaSO4,可能是NO(H+)将SO氧化为SO,不能判断Na2SO3是否变质,A错误;产生的气体通入酸性KMnO4溶液,紫红色褪去,可能是乙烯或挥发出的乙醇将MnO还原为Mn2+引起,B错误;稀硫酸与NaHCO3混合产生的气体是CO2,通入硅酸钠溶液,溶液变浑浊,则析出H2SiO3沉淀,则酸性:碳酸>硅酸,C正确;将炽热的木炭与浓硝酸混合所得气体是NO2和CO2混合气体,通入澄清石灰水中,NO2与H2O反应生成HNO3,由于HNO3的酸性强于H2CO3,则溶液不变浑浊,D错误。]
9.(2021·山西运城调研)利用下列装置进行实验能达到实验目的是( )
A.利用甲装置制备少量O2
B.利用乙装置制备无水氯化铁
C.利用丙装置提纯粗碘
D.利用丁装置在铁上镀铜
C [Na2O2易溶于水,不能放在隔板上,无法控制反应速率,A错误;加热,促进了氯化铁的水解,得不到无水氯化铁,B错误;碘受热易升华,利用升华-凝华的方法可以提纯粗碘,C正确;在铁上镀铜,铁作阴极,与电源的负极相连,铜作阳极,与电源的正极相连,D错误。]
10.(2019·上海卷)某实验小组同学为了探究铜与浓硫酸的反应,进行了一系列实验。在反应过程中会发生一些副反应,生成不溶于水和酸的CuS、Cu2S。
(1)处于安全和绿色化学考虑,在制取硫酸铜时,可选用下列的物质是________。
a.Cu b.CuO c.CuS d.CuSO4·Cu(OH)2·H2O
(2)装置a的作用是____________________。反应过程中,因为浓硫酸的吸水作用,烧瓶中出现白色固体物质,如何简便检验反应后圆底烧瓶里有Cu2+存在?
________________________________________________________________________。
(3)在实际反应中,由于条件控制不好,容易产生CuS和Cu2S固体:2CuSCu2S+S。
已知样品质量为a g,得到Cu2S是b g,则样品中CuS质量分数是____________。如果Cu2S高温下转化为Cu,则实验测得的值会______(填“偏大”、“偏小”或“不变”)。
(4)根据以上信息,说明铜与浓硫酸反应需要控制哪些条件?
________________________________________________________________________。
解析 (1)铜和浓硫酸加热时反应才会制取硫酸铜,同时生成的二氧化硫是大气污染物,故不选a;氧化铜和稀硫酸反应生成硫酸铜和水,无污染物产生,故可选b;CuS不溶于酸要想制备硫酸铜需先和氧气作用生成氧化铜和二氧化硫,氧化铜再和稀硫酸作用生成硫酸铜,在过程中产生的二氧化硫是大气污染物,且操作复杂,故不选c;CuSO4·Cu(OH)2·H2O只需要和稀硫酸反应可制取硫酸铜,并没有有害物产生,故可选d。
(2)二氧化硫易溶解于氢氧化钠溶液,吸收时容易倒吸,故装置a的作用是防止倒吸;要检验Cu2+的存在,可将反应后的溶液沿烧杯壁缓缓倒入水中并不断搅拌,若溶液变蓝,则有Cu2+存在。
(3)设样品中CuS为x g,Cu2S为y g,根据质量守恒有x+y=a,根据铜原子守恒有(x/96+2y/160)/2=b/160。两个方程联立,可解得x=6a-6b。所以样品中CuS的质量分数为(6a-6b)/a,若Cu2S在高温下会转化为Cu,则测得加热后固体的质量b偏小,故CuS的质量分数偏大。
(4)根据以上分析可知,铜与浓硫酸反应需要控制温度不能过高,加热时间不宜太长。
答案 (1)bd (2)防倒吸 将反应后的溶液沿烧杯壁缓缓倒入水中,若溶液变蓝,则有Cu2+存在
(3) (6a-6b)/a 偏大 (4)温度不宜过高,时间不宜过长
11.(2021·辽宁抚顺联考)硫酰氯(SO2Cl2)是一种重要的化工试剂,实验室合成硫酰氯的实验装置如下图所示:
已知:①SO2(g) + Cl2(g) SO2Cl2(l) ΔH=-97.3 kJ/mol;
②硫酰氯通常条件下为无色液体,熔点为-54.1 ℃,沸点为69.1 ℃,在潮湿空气中“发烟”;100 ℃以上开始分解,生成二氧化硫和氯气,长期放置也会发生分解。
回答下列问题:
(1)装置甲为储气装置,用于提供氯气,则仪器A中盛放的试剂为________________________________________________________________________。装置丙中活性炭的作用是__________。
(2)在上图方框内画出所缺装置,并注明相关试剂的名称。
(3)氯磺酸(ClSO3H)加热分解,也能制得硫酰氯与另外一种物质,该反应的化学方程式为____________________________________________________________,分离产物的方法是(填字母)_________________________________ __________________________________。
A.重结晶 B.过滤 C.蒸馏 D.萃取
(4)为提高本实验中硫酰氯的产率,在实验操作中需要注意的事项有________(填序号)。
①先通冷凝水,再通气 ②控制气流速率,宜慢不宜快
③若三颈烧瓶发烫,可适当降温 ④加热三颈烧瓶
(5)在无活性炭存在的条件下SO2与Cl2也可发生反应,现将SO2、Cl2按照一定比例通入水中,请设计一个简单实验方案验证二者是否恰好完全反应:
________________________________________________________________________
________________________________________________________________________
(简要描述实验步骤、现象和结论)。
仪器自选,供选择试剂:滴加酚酞的氢氧化钠溶液、碘化钾溶液、淀粉溶液、品红溶液。
解析 (1)根据题意,装置甲为储气装置,用于提供氯气,仪器A用于将氯气由甲装置排入乙装置,所以氯气在仪器A中盛放的试剂中溶解度要小,以减少损失,则仪器A中盛放的试剂为饱和食盐水;根据化学反应SO2(g) + Cl2(g) SO2Cl2(l),从实验装置丙中可以看出,活性炭没参加反应,只能是作催化剂。
(2)因为硫酰氯在潮湿空气中“发烟”,所以制备硫酰氯的氯气必须是干燥的,则乙装置为干燥装置,应用浓硫酸干燥氯气。
(3)根据题意,ClSO3H→SO2Cl2,ClSO3H的系数为2,根据反应前后原子个数守恒,差2个H、1个S、4个O,即H2SO4,所以反应的化学方程式为2ClSO3HSO2Cl2+H2SO4,SO2Cl2为液体,沸点比较低,H2SO4为液体,沸点较高,它们不分层,可以利用沸点不同进行蒸馏分离,答案选C。
(4)Cl2具有氧化性,SO2以还原性为主,SO2+Cl2+2H2O===H2SO4+2HCl,提高产率可以采取措施:控制气流速率,宜慢不宜快;若三颈烧瓶发烫,可适当降温;先通冷凝水,冷凝回流副产物和产品,再进行实验,答案选①②③。
(5)SO2和Cl2恰好反应生成硫酸和盐酸,若SO2或Cl2剩余,SO2和氯气均能使品红溶液褪色,所以取少量反应后的溶液于试管中,滴加品红溶液振荡,若溶液褪色,则二者未恰好完全反应;若不褪色,则二者恰好完全反应。
答案 (1)饱和食盐水 催化剂 (2)(浓硫酸)
(3)2ClSO3HSO2Cl2 + H2SO4 C (4)①②③
(5)取少量反应后的溶液于试管中,滴加品红溶液振荡,若溶液褪色,则二者未恰好完全反应;若不褪色,则二者恰好完全反应
12.(2021·安徽蚌埠第一次质检)亚硝酰氯(ClNO)是有机物合成中的重要试剂,可由NO与Cl2在常温常压下反应得到。ClNO部分性质如下:黄色气体,熔点:-59.6 ℃,沸点:-6.4 ℃,遇水易水解。已知:HNO2既有氧化性又有还原性;AgNO2微溶于水,能溶于硝酸:AgNO2+HNO3===AgNO3+HNO2。
(1)利用Ⅰ、Ⅱ、Ⅲ装置制备原料气NO和Cl2:
①写出利用装置Ⅰ制备氯气的离子反应方程式:_______________________________
________________________________________________________________________。
②利用上述装置制备NO时,Ⅱ中盛装物质为________(写化学式)。
(2)利用以下装置在常温常压下制备ClNO:
①装置连接顺序为a→_________________________________________________(按气
流自左向右方向,用小写字母表示)。
②为使NO和Cl2恰好完全反应生成ClNO,理论上通入NO和Cl2两种气体的流速比为________。
③装置Ⅸ的作用是______________________________________________________。
④装置Ⅷ吸收尾气时,有同学认为尾气中的某种气体不能完全被吸收,为了充分吸收尾气,可将尾气与________(气体)同时通入NaOH溶液中。
⑤王水是浓盐酸和浓硝酸的混酸,一定条件下混酸可生成ClNO和Cl2,该反应的化学方程式为_____________________________________________________________________
________________________________________________________________________。
⑥设计验证ClNO与H2O完全反应后的溶液中存在Cl-和HNO2的实验步骤:取少量反应后的溶液于试管中,_______________________________________________________
________________________________________________________________________
________________________________________________________________________。
(限选试剂如下:AgNO3溶液,稀硝酸,KMnO4溶液)
解析 (1)①二氧化锰和浓盐酸在加热条件下反应生成氯化锰、氯气和水,其反应的离子方程式为MnO2+4H++2Cl-Mn2++Cl2↑+2H2O。
②用I制取NO,则反应物应该是铜和稀硝酸,因为硝酸具有挥发性,所以得到的NO中含有硝酸蒸汽,Ⅱ中盛放物质应该能够吸收硝酸,所以Ⅱ中可以盛放H2O。
(2)①将氯气和NO通过装置Ⅳ、V除可进一步干燥NO、Cl2外,还可以根据气泡逸出情况控制气体流速,在装置Ⅵ中发生反应,在装置Ⅸ中用冰盐冷凝收集NOCl,氯气、NO以及NOCl均不能排放到空气中,用装置Ⅷ中的氢氧化钠溶液吸收,由于NOCl遇水易水解,故在收集装置和尾气处理装置之间需加一个干燥装置Ⅶ,所以装置连接顺序为a→e→f→c→b→d(或a→f→e→c→b→d)。
②根据Cl2和NO反应的化学方程式Cl2+2NO===2NOCl,可知为使NO和Cl2恰好完全反应二者的流速之比应等于其计量数之比即可,则理论上通入NO和Cl2两种气体的流速比为2∶1;
③通过①的分析可知,装置Ⅸ的作用是冷凝亚硝酰氯,便于收集。
④NO不易溶于水也不能被NaOH溶液反应,所以NO不能被完全吸收,NO应和适量的O2同时通入NaOH溶液中。
⑤根据反应物、生成物和反应条件可知其反应化学方程式为HNO3(浓)+3HCl(浓)ClNO↑+Cl2↑+2H2O。
⑥氯离子能和硝酸银溶液反应生成AgCl白色沉淀,所以可以用硝酸酸化的硝酸银溶液检验氯离子,亚硝酸具有还原性,能被酸性高锰酸钾溶液氧化而使酸性高锰酸钾溶液褪色,所以其检验方法为:取少量反应后的溶液于试管中,依次滴加足量的AgNO3溶液和稀硝酸,充分振荡、静置,有白色沉淀生成;另取静置后上层清液少许于另一支试管中,滴加KMnO4溶液,溶液紫色褪去。
答案 (1)①MnO2+4H++2Cl-Mn2++Cl2↑+2H2O ②H2O
(2)①e→f→c→b→d(或f→e→c→b→d) ②2∶1 ③冷凝亚硝酰氯,便于收集
④O2 ⑤HNO3(浓)+3HCl(浓)ClNO↑+Cl2↑+2H2O ⑥依次滴加足量的AgNO3溶液和稀硝酸,充分振荡、静置,有白色沉淀生成;另取静置后上层清液少许于另一支试管中,滴加KMnO4溶液,溶液紫色褪去
相关试卷
这是一份2024届人教版高考化学一轮复习第37讲实验方案的设计与评价作业含答案,共14页。试卷主要包含了选择题,非选择题等内容,欢迎下载使用。
这是一份高考化学一轮复习课时作业第10章第3讲 化学实验方案的设计及评价(含解析),共10页。试卷主要包含了下列实验操作能达到实验目的的是,下列有关实验的操作正确的是,下列实验不能达到目的的是,已知等内容,欢迎下载使用。
这是一份苏教版高考化学一轮复习专题练10化学实验基础第31讲化学实验方案的设计与评价含答案,共9页。

