所属成套资源:2022届高考化学一轮复习训练(共70份)
2022高考化学一轮复习训练:第9章 第3讲 基本营养物质 合成材料
展开
这是一份2022高考化学一轮复习训练:第9章 第3讲 基本营养物质 合成材料,共4页。试卷主要包含了下列说法正确的是,下列物质中,不是同分异构体的是,淀粉在人体内的变化过程如图等内容,欢迎下载使用。
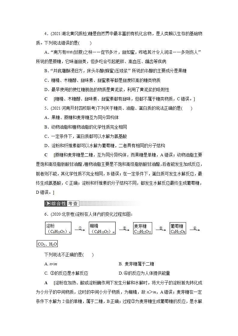
 训练(四十六) 基本营养物质 合成材料1.(2021·山东师大附中检测)明代李时珍的《本草纲目·谷四·烧酒》中记载:“……惟以糯米或粳米或黍或秫或大麦蒸熟,和麴酿瓮中七日,以甑蒸取”。下列说法错误的是(  )A.糯米、粳米、大麦等谷物中均含有淀粉B.古法酿酒工艺中有多种酶参与催化反应C.酒化酶将葡萄转化为乙醇时,温度越高反应速率一定越快D.该过程中涉及蒸馏操作C  [温度太高,酒化酶会失去催化活性,使葡萄糖转化为乙醇的反应速率减慢,C错误。]2.(2021·山东实验中学检测)下列说法正确的是(  )A.油脂、糖类和蛋白质都能发生水解反应B.油脂皂化反应可用硫酸作催化剂C.淀粉溶液中加入硫酸,加热4~5 min,再加入少量银氨溶液,加热,有光亮银镜生成D.碘酒能使蛋白质发生变性,可用于杀菌、消毒D  [糖类中单糖不能发生水解反应,A错误;油脂的皂化反应是指油脂在碱性条件下的水解反应,不能用稀硫酸作催化剂,B错误;淀粉水解液呈酸性,要加入NaOH溶液中和至弱碱性,再加入少量银氨溶液,加热,C错误。]3.(教材改编题)下列物质中,不是同分异构体的是(   )A.葡萄糖和果糖B.蔗糖和麦芽糖C.淀粉和纤维素D.乙酸和甲酸甲酯C  [葡萄糖和果糖的分子式均为C6H12O6,二者分子结构不同,互为同分异构体,A正确;蔗糖和麦芽糖的分子式均为C12H22O11,二者分子结构不同,互为同分异构体,B正确;淀粉和纤维素的组成均可表示为(C6H10O5)n,由于n值不确定,二者的分子式不同,不是同分异构体,C错误;乙酸和甲酸甲酯的分子式均为C2H4O2,二者分子结构不同,互为同分异构体,D正确。]4.(2021·湖北黄冈质检)糖是自然界中最丰富的有机化合物,是人类赖以生存的基础物质。下列说法错误的是(   )A.“南方有(甘蔗)之林……促节多汁,甜如蜜,咋啮其汁令人润泽……多则伤人”所说的是蔗糖,它味道甜美,但多吃会引起肥胖、高血压、龋齿等疾病B.“井底屠酥浸旧方,床头冬酿(蜂蜜)压琼浆”所说的冬酿的主要成分是果糖C.糖精、木糖醇、甜味素、甜蜜素等都是甜度较高的糖类物质D.最早使用的使红糖脱色的物质是黄泥浆,利用了黄泥浆的吸附性C  [糖精、木糖醇、甜味素、甜蜜素都有甜味,但都不属于糖类物质,C错误。]5.(2021·河南开封四校联考)下列关于糖类、油脂、蛋白质的说法正确的是(  )A.果糖、蔗糖和麦芽糖互为同分异构体B.动物油脂和植物油脂的化学性质完全相同C.一定条件下,蛋白质都可以水解为氨基酸D.淀粉和纤维素都可以水解为葡萄糖,二者具有相同的分子结构C  [蔗糖和麦芽糖是二糖,互为同分异构体,而果糖是单糖,A错误;动物油脂主要是饱和高级脂肪酸甘油酯,植物油脂主要是不饱和高级脂肪酸甘油酯,后者能发生加成反应,前者则不能,其化学性质不完全相同,B错误;在一定条件下,蛋白质可发生水解反应,最终生成氨基酸,C正确;淀粉和纤维素的分子结构不同,都发生水解反应最终生成葡萄糖,D错误。]6.(2020·北京卷)淀粉在人体内的变化过程如图:下列说法不正确的是(  )A. n<m         B. 麦芽糖属于二糖C. ③的反应是水解反应     D. ④的反应为人体提供能量A  [淀粉在加热、酸或淀粉酶作用下发生分解和水解时,将大分子的淀粉首先转化成为小分子的中间物质,这时的中间小分子物质,为糊精,故n>m,A错误;麦芽糖在一定条件下水解为2倍的单糖,属于二糖,B正确;过程③为麦芽糖生成葡萄糖的反应,是水解反应,C正确;④的反应为葡萄糖分解为二氧化碳和水的过程,并提供大量的能量,为人体提供能量,D正确。]7.(2021·河北石家庄二中检测)糖类、蛋白质、油脂是人体重要的营养物质,下列有关说法不正确的是(   )A.麦芽糖在人体内的水解产物能和银氨溶液发生反应B.淀粉、纤维素、蛋白质和油脂都是有机高分子化合物C.在鸡蛋清溶液中加入饱和的Na2SO4溶液时,会使蛋白质析出D.在一定条件下氨基酸之间能发生反应,合成更复杂的化合物(多肽),构成蛋白质B  [麦芽糖水解生成葡萄糖,能与银氨溶液发生银镜反应,A正确;油脂不是高分化合物,B错误;鸡蛋清溶液中加入饱和的Na2SO4溶液时,发生盐析,析出蛋白质沉淀,C正确;氨基酸分子中含有—NH2和—COOH,通过成肽反应生成多肽,继而构成蛋白质,D正确。]8.(2021·安徽合肥一中检测)下表是某糕点的营养成分,下列有关说法正确的是(  )营养素每100 g中的含量糖类40 g油脂20 g蛋白质4.8 g胡萝卜素(维生素类)1.8 g碳酸钙400 mgA.糖类均能发生水解反应B.油脂是高级脂肪酸和甘油组成的混合物C.胡萝卜素和碳酸钙均不属于高分子化合物D.蛋白质在人体内水解最终仅生成二氧化碳和水C  [葡萄糖、果糖等单糖不能发生水解反应,A错误;油脂是高级脂肪酸与甘油形成的高级脂肪酸甘油酯,B错误;蛋白质在人体内水解最终生成氨基酸,氨基酸发生氧化反应生成CO2和H2O,D错误。]9.(2021·浙江金华十校联考)下列说法正确的是(  ) A.花生油的主要成分是高级脂肪酸甘油酯,属于高分子化合物 B.只有不同种类的氨基酸之间才能形成多肽 C.向鸡蛋清的溶液中加入饱和硫酸钠溶液产生沉淀,加水后沉淀可溶解 D.向淀粉溶液中加入硫酸溶液,加热后滴入几滴氢氧化铜悬浊液,再加热至沸腾,未出现红色物质,说明淀粉未水解C  [花生油的主要成分是高级脂肪酸甘油酯,但不是高分子化合物,A错误;同种氨基酸或不同种氨基酸之间均可形成多肽,B错误;向鸡蛋清的溶液中加入饱和硫酸钠溶液发生盐析,产生沉淀,加水后沉淀可溶解,C正确;淀粉水解液中含有硫酸,要加入NaOH溶液中和至碱性,再滴入几滴氢氧化铜悬浊液,再加热至沸腾,判断淀粉是否发生水解,D错误。]  
相关试卷
这是一份专题复习 高考化学 考点54 基本营养物质 合成材料 讲义,共24页。试卷主要包含了糖类,油脂,蛋白质,合成材料等内容,欢迎下载使用。
这是一份全国通用高考化学一轮复习专练47基本营养物质合成材料含答案
这是一份高考化学一轮复习第9章常见的有机化合物第3讲基本营养物质合成材料训练含解析,共4页。试卷主要包含了下列说法正确的是,下列物质中,不是同分异构体的是,淀粉在人体内的变化过程如图等内容,欢迎下载使用。

