所属成套资源:高考政治一轮复习课件+学案 部编版
高考政治一轮复习第三单元生产资料所有制与经济体制课件+学案 部编版
展开
这是一份高考政治一轮复习第三单元生产资料所有制与经济体制课件+学案 部编版,文件包含2022届新教材高考政治一轮复习第三单元生产资料所有制与经济体制单元整合课件部编版ppt、2022届新教材高考政治一轮复习第三单元生产资料所有制与经济体制第五课我国的生产资料所有制课件部编版ppt、2022届新教材高考政治一轮复习第三单元生产资料所有制与经济体制第六课我国的社会主义市抄济体制课件部编版ppt、2022届新教材高考政治一轮复习第三单元生产资料所有制与经济体制单元质检卷三含解析部编版docx、2022届新教材高考政治一轮复习第三单元生产资料所有制与经济体制第五课我国的生产资料所有制学案部编版docx、2022届新教材高考政治一轮复习第三单元生产资料所有制与经济体制第六课我国的社会主义市抄济体制学案部编版docx等6份课件配套教学资源,其中PPT共130页, 欢迎下载使用。
相关课件
这是一份2024版新教材高考政治全程一轮总复习必修2第一单元生产资料所有制与经济体制第一课我国的生产资料所有制课件,共59页。PPT课件主要包含了梳理排查·夯实基础,情境探究·素养培育,精析精练·提升能力,根本特征,公有资产,主导作用,市场经济,私营经济,重要支柱,生产力等内容,欢迎下载使用。
这是一份适用于新教材2024版高考政治一轮总复习第一单元生产资料所有制与经济体制第1课我国的生产资料所有制课件部编版必修2,共46页。PPT课件主要包含了定方向高屋建瓴,夯基础•考点精讲,生产资料所有制,提素能•考向探究,考题点睛,答案D,非公有制经济,答案A,答案B,活思维•热点议题等内容,欢迎下载使用。
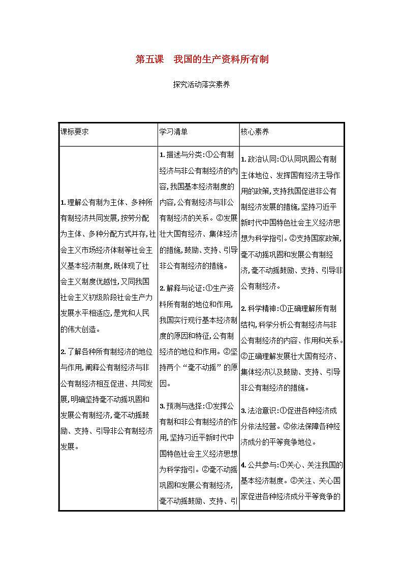
这是一份部编版高考政治一轮复习课件 第5课 我国的生产资料所有制,共60页。PPT课件主要包含了高考政治一轮复习策略,我国的生产资料所有制,坚持“两个毫不动摇”,课时精练等内容,欢迎下载使用。

