高考化学一轮复习微专题强化提升课溶解度及溶解度曲线学案新人教版
展开
这是一份高考化学一轮复习微专题强化提升课溶解度及溶解度曲线学案新人教版,共10页。学案主要包含了方法技巧,备选例题,规律方法,加固训练—拔高等内容,欢迎下载使用。
命题角度1:溶解度的概念及计算
【典例1】(2021·太原模拟)某温度下,V mL不饱和NaNO3溶液a g,蒸发掉b g水或加入b g NaNO3固体(恢复到原温度)均可使溶液达到饱和,则下列各量的计算结果正确的是( )
A.该温度下NaNO3的溶解度为50 g
B.原不饱和溶液的密度为 eq \f(a+b,V) g·mL-1
C.原不饱和溶液中NaNO3的质量分数为 eq \f(500(a-b),a) %
D.原不饱和溶液中NaNO3的物质的量浓度为 eq \f(100(a-b),17V) ml·L-1
【解析】选D。蒸发掉b g水或加入b g NaNO3固体,能使溶液达到饱和,说明b g水溶解b g NaNO3达到饱和,利用 eq \f(m(溶质),m(溶剂)) = eq \f(S,100 g) ,代入数值得出: eq \f(b g,b g) = eq \f(S,100 g) ,求出溶解度为100 g,故A错误;根据密度的定义,原不饱和溶液的密度为 eq \f(m(溶液),V(溶液)) = eq \f(a g,V mL) = eq \f(a,V) g·mL-1,故B错误;令原溶液中溶质的质量为x g,蒸发掉b g水达到饱和,则有 eq \f(x,a-b) = eq \f(S,100 g+S) ,解得x= eq \f(a-b,2) g,原不饱和溶液中NaNO3的质量分数为 eq \f(\f(a-b,2),a) ×100%= eq \f(50(a-b),a) %,故C错误;根据物质的量浓度的定义,c= eq \f(n,V) = eq \f(\f(a-b,2) g÷85 g·ml-1,V×10-3 L) = eq \f(100(a-b),17 V) ml·L-1,故D正确。
【方法技巧】物质的量浓度、溶解度、质量分数的相互换算
1.溶质的质量分数w与物质的量浓度c
c= eq \f(n,V) = eq \f(m质/M质,m液/(1 000 ρ液)) = eq \f((m液×w)/M质,m液/(1 000 ρ液)) = eq \f(1 000 ρ液w,M质) (密度的单位为g·cm-3或g·mL-1)
2.饱和溶液溶质的质量分数与溶解度
w= eq \f(S,100+S) ×100%,c= eq \f(1 000ρ液S,(100+S)M质) (密度的单位为g·cm-3或g·mL-1)K
【备选例题】
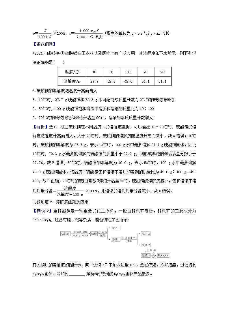
(2021·成都模拟)硫酸镁在工农业以及医疗上有广泛应用,其溶解度如下表所示。则下列说法正确的是( )
A.硫酸镁的溶解度随温度升高而增大
B.10℃时,27.7 g硫酸镁和72.3 g水可配制成质量分数为27.7%的硫酸镁溶液
C.50℃时,100 g硫酸镁饱和溶液中溶质和溶剂的质量比为49∶100
D.70℃时的硫酸镁饱和溶液升温至90℃,溶液的溶质质量分数增大
【解析】选C。根据硫酸镁在不同温度下的溶解度数据,可以看出10~70℃时,硫酸镁的溶解度随温度升高而增大,大于70℃时,硫酸镁的溶解度随温度升高而减小,故A错误;10℃时,硫酸镁的溶解度为27.7 g,表示10℃时,100 g水中最多溶解27.7 g硫酸镁固体,因此10℃时,72.3 g水最多能溶解的硫酸镁的质量小于27.7 g,则形成溶液的溶质质量分数小于27.7%,故B错误;50℃时,硫酸镁的溶解度为49.0 g,表示50℃时,100 g水中最多溶解49.0 g硫酸镁固体,该温度下硫酸镁饱和溶液中溶质和溶剂的质量比为49.0 g∶100 g=49∶100,故C正确;70℃时的硫酸镁饱和溶液升温至90℃,硫酸镁的溶解度减小,饱和溶液中溶质质量分数= eq \f(溶解度,溶解度+100 g) ×100%,则溶液的溶质质量分数减小,故D错误。
命题角度2:溶解度曲线及应用
【典例2】重铬酸钾是一种重要的化工原料,一般由铬铁矿制备,铬铁矿的主要成分为FeO·Cr2O3,还含有硅、铝等杂质。制备流程如图所示:
有关物质的溶解度如图所示。向“滤液3”中加入适量KCl,蒸发浓缩,冷却结晶,过滤得到K2Cr2O7固体。冷却到________(填标号)得到的K2Cr2O7固体产品最多。
a.80 ℃ b.60 ℃ c.40 ℃ d.10 ℃
步骤⑤的反应类型是________________。
【解析】由题干图示可知,在10 ℃时,得到K2Cr2O7的固体最多,且此时其他物质溶解度较大;2KCl+Na2Cr2O7===K2Cr2O7↓+2NaCl的反应类型为复分解反应。
答案:d 复分解反应
【规律方法】溶解度曲线上的点、线、面
1.点的意义
(1)溶解度曲线上的点表示物质在该点所示温度下的溶解度,溶液所处的状态是饱和溶液。
(2)两条溶解度曲线的交点,表示在该点所示的温度下,两种物质的溶解度相等。
2.线的意义
溶解度曲线表示某物质在不同温度下的溶解度或溶解度随温度的变化情况。曲线的坡度越大,说明溶解度受温度影响越大;反之,说明受温度影响较小。
溶解度曲线也有三个方面的应用:
(1)根据溶解度曲线,可以看出物质的溶解度随着温度的变化而变化的情况。
(2)根据溶解度曲线,比较在一定温度范围内的物质的溶解度大小。
(3)根据溶解度曲线,选择分离某些可溶性混合物的方法。
3.面的意义
对于曲线下部面上的任何点,依其数据配制的溶液为对应温度时的不饱和溶液;曲线上部面上的点,依其数据配制的溶液为对应温度时的饱和溶液,且溶质有剩余。如果要使不饱和溶液(曲线下部的一点)变成对应温度下的饱和溶液,方法有两种:第一种方法是向该溶液中添加溶质使之到达曲线上;第二种方法是蒸发一定量的溶剂。
【备选例题】
(2021·长沙模拟)如图是A、B、C三种物质的溶解度曲线图。下列说法中,不正确的是( )
A.t1℃时,A的溶解度小于C的溶解度
B.t1℃时,100 g水溶解40 g A就可达到饱和状态
C.t1℃时,等质量的三种物质的饱和溶液中,含溶剂质量最多的是B溶液
D.A和B的饱和溶液从t2℃降到t1℃时,溶质质量分数都变小
【解析】选C。t1℃时,A的溶解度小于C的溶解度,故A正确;t1℃时,A的溶解度是40 g,所以100 g水溶解40 g A就可达到饱和状态,故B正确;t1℃时三种物质的溶解度关系是C>B>A,所以等质量三种物质的饱和溶液中,含溶剂质量最多的是A溶液,故C错误;由图可知:A、B的溶解度均随温度的降低而减小,所以A和B的饱和溶液从t2℃降到t1℃时,均析出晶体,溶质质量分数都减小,故D正确。
1.固体溶解度:
(1)含义:在一定温度下,某固体在100 g溶剂中达到饱和状态时所溶解的质量。符号为S,单位为g。
(2)公式:S= eq \f(m溶质,m溶剂) ×100 g。
(3)常见物质的溶解度曲线:
(4)影响因素:溶剂和温度,大多数固体的溶解度随温度升高而增大,Ca(OH)2相反。
2.气体溶解度:
(1)含义:气体在一定温度时溶于1体积水里达到饱和状态时的气体体积,常记为1∶x。
(2)影响因素:温度和压强,温度升高溶解度减小,压强增大溶解度增大。
3.溶解度与结晶方法:
(1)对于大多数固体物质,溶解度随温度升高而增大,如KNO3,应采取蒸发浓缩、冷却结晶、过滤的方法结晶。
(2)对于溶解度随温度变化不大的固体物质,如NaCl,应采取蒸发结晶的方法结晶。
(3)若KNO3溶液中混有NaCl,结晶方法是:蒸发浓缩、冷却结晶、过滤,从而得到较纯净的KNO3固体。
(4)若NaCl溶液中混有KNO3,结晶方法是:蒸发浓缩至有较多固体析出时趁热过滤,从而得到较纯净的NaCl固体。
1.将40 ℃的饱和硫酸铜溶液升温至50 ℃,或者温度仍保持在40 ℃而加入少量无水硫酸铜,在这两种情况下均保持不变的是( )
A.硫酸铜的溶解度
B.硫酸铜的质量分数
C.溶液的质量
D.溶液中Cu2+的数目
【解析】选B。因为温度升高10 ℃,CuSO4的溶解度增大,原饱和溶液变为不饱和的溶液,但溶液中各成分的量并没有变化,溶质的质量、溶液的质量均没有变化,则溶质质量分数、粒子数目和物质的量浓度不变;维持温度不变,加入无水CuSO4,发生反应CuSO4+5H2O===CuSO4·5H2O,析出硫酸铜晶体,溶剂减少,溶液仍为饱和溶液,CuSO4的溶解度不变,原溶液的成分发生变化:溶质的质量、溶液的质量减少,但溶质的质量分数、物质的量浓度并没有变化;综上可知,两种情况下硫酸铜的溶解度、溶液的质量、溶液中Cu2+的数目发生变化,但溶液中硫酸铜的质量分数保持不变。
2.已知25 ℃时,硫酸铜饱和溶液的浓度为18.7%(ρ=1.2 g·cm-3),以下说法正确的是( )
A.该温度下,可配得1.5 ml·L-1的硫酸铜溶液
B.该温度下,硫酸铜的溶解度大于18.7 g
C.实验室通常采用蒸发结晶法来获得硫酸铜晶体
D.因为Cu2+能使蛋白质细菌盐析沉降,硫酸铜常用作泳池净化剂
【解析】选B。已知25 ℃时,硫酸铜饱和溶液的浓度为18.7%(ρ=1.2 g·cm-3),饱和溶液的物质的量浓度c= eq \f(1 000×1.2×18.7%,160) ml·L-1=1.402 5 ml·L-1,不可能配制出1.5 ml·L-1的硫酸铜溶液,故A错误;溶解度是指该温度下,100 g水中达到饱和溶解溶质的质量,18.7%是硫酸铜溶质质量分数,100 g饱和溶液中溶解溶质18.7 g,100 g水中溶解溶质硫酸铜质量一定大于18.7 g,故B正确;硫酸铜溶解度随温度变化较大,溶液中得到溶质晶体,通过蒸发浓缩、冷却结晶、过滤、洗涤、干燥得到,故C错误;重金属离子Cu2+能使蛋白质细菌变性,杀菌消毒,故D错误。
3.(2020·深圳模拟)A、B两种化合物溶解度曲线如图,现要求用结晶法从A、B混合物中提取A(不考虑A、B共存时对各自溶解度的影响)。取50 g混合物将其溶于100 g 热水中然后冷却至20 ℃,若要使A析出而B不析出,则混合物中B的质量分数最高不能超过( )
A.20% B.30% C.40% D.50%
【解析】选C。若降温到20 ℃时A析出而B不析出,此时B物质最多恰好为饱和溶液;据溶解度曲线,20 ℃时B物质的溶解度为20 g,即100 g水中最多可溶解B物质20 g,因此,可判断原50 g混合物中含B物质不超过20 g;此时混合物中B物质的质量分数= eq \f(20 g,50 g) ×100%=40%,则混合物中B的质量分数最高不能超过40%。
【加固训练—拔高】
1.(2021·吴忠模拟)如图是MgSO4、NaCl的溶解度曲线。下列说法正确的是( )
A.MgSO4的溶解度随温度升高而增大
B.NaCl的溶解度比MgSO4的溶解度大
C.在t2 ℃时,MgSO4的饱和溶液通过降温或升温均能析出晶体
D.把MgSO4饱和溶液的温度从t3 ℃降至t2 ℃时,有晶体析出
【解析】选C。A项,t2 ℃之前,MgSO4的溶解度随温度的升高而增大,t2 ℃之后,随温度的升高而降低;B项,t1 ℃、t3 ℃时,NaCl、MgSO4的溶解度相等;C项,t2 ℃时溶解度最大,温度升高或降低,溶解度均减小;D项,把MgSO4饱和溶液的温度从t3 ℃降至t2 ℃时,由饱和溶液变成不饱和溶液,不会有晶体析出。
2.甲、乙、丙三种物质的溶解度曲线如图所示。据图回答:
(1)50 ℃时,乙物质的溶解度是____________;
(2)30 ℃时,三种物质的溶解度由大到小的顺序为________________;
(3)要使接近饱和的丙物质溶液变为饱和,可采取的一种措施是__________________________________________________________________
___________________________________________________________________;
(4)50 ℃时,将等质量的甲、乙、丙三种物质的饱和溶液同时降温至10℃时,所得溶液中溶质质量分数最小的是________________。
【解析】(1)从50 ℃向上作垂线与乙物质曲线相交,从交点再向纵坐标作垂线,所得的数值就是该温度下的溶解度,是40 g;(2)30 ℃时,三种物质的溶解度由大到小的顺序为乙>甲>丙;(3)由不饱和变为饱和的措施有增加溶质、蒸发溶剂,由于丙物质的溶解度随温度的升高而减小,所以升高温度也会变为饱和溶液;(4)据饱和时质量分数的计算式 eq \f(溶解度,100 g+溶解度) ×100%,即溶解度越大质量分数也就越大;降温至10 ℃时乙的溶解度大于甲的,所以降温后乙的溶液溶质质量分数大于甲,因为丙溶液降温后溶解度变大,溶质质量分数没变,且10 ℃时甲的溶解度大于50 ℃时丙的溶解度,所以溶质质量分数最小的是丙溶液。
答案:(1)40 g (2)乙>甲>丙 (3)升高温度或增加丙物质或蒸发溶液水分 (4)丙
3.高氯酸铵可用作火箭推进剂,实验室可由NaClO3等原料制取(部分物质溶解度如图),其实验流程如下:
(已知氯酸钠受热分解生成高氯酸钠和氯化钠)
(1)80 ℃时浸取液冷却至0 ℃过滤,滤渣的主要成分为________(写化学式)。
(2)反应器中加入氯化铵饱和溶液发生反应的离子方程式为___________________________________________________________________
__________________________________________________________________。
【解析】(1)80 ℃时浸取液主要含有NaClO4和NaCl,NaClO4溶解度受温度影响较大,而NaCl受温度影响很小,当冷却至0 ℃时,NaClO4会因温度降低溶解度减小而析出,所以滤渣中主要物质是NaClO4。(2)反应器中含有NaClO4,加入氯化铵饱和溶液后,根据不同物质的溶解度相对大小关系,可知溶解度最小的NH4ClO4首先结晶析出,发生反应的离子方程式为NH eq \\al(\s\up1(+),\s\d1(4)) +ClO eq \\al(\s\up1(-),\s\d1(4)) ===NH4ClO4↓。
答案:(1)NaClO4 (2)NH eq \\al(\s\up1(+),\s\d1(4)) +ClO eq \\al(\s\up1(-),\s\d1(4)) ===NH4ClO4↓
4. (2021·衡阳模拟)A、B两种固体物质的溶解度曲线如图所示:
(1)t1℃时,A和B的溶解度大小关系是________。
(2)把t1℃时A的饱和溶液变成不饱和溶液,除了升高温度外,还可以釆取的方法有________。
(3)t2℃时,A的溶解度为25 g,在t2℃时,向50 g水中加入20 g的A物质,充分溶解所得溶液的溶质质量分数为________。
(4)A中混有少量的杂质B,若想得到较为纯净的A,可以采用的方法是________。
【解析】(1)t1℃时,A的溶解度小于B的溶解度;
(2)将饱和溶液变为不饱和溶液还可以采取增加溶剂的方法;
(3)t2℃时A的溶解度为25 g,所以50 g水中加入20 g的A物质最多溶解12.5 g,为饱和溶液,溶质的质量分数为 eq \f(12.5 g,12.5 g+50 g) ×100%=20%;
(4)A的溶解度随温度的升高而增大,且变化较大,而B的溶解度随温度变化不大,故可通过降温结晶或冷却热的饱和溶液得到较为纯净的A。
答案:(1)B>A (2)增加溶剂 (3)20% (4)降温结晶或冷却热的饱和溶液
5.(2021·合肥模拟)A、B两种化合物的溶解度曲线如图。现要用结晶法从A、B混合物中提取A。(不考虑A、B共存时对各自溶解度的影响)
(1)取50 g混合物,将它溶于100 g热水,然后冷却至20℃。若要使A析出而B不析出,则混合物中B的质量百分比(B%)最高不能超过________________________。(写出推理和计算过程)
(2)取W g混合物,将它溶于100 g热水,然后冷却至10℃。若仍要使A析出而B不析出,请写出在下列两种情况下,混合物中A的质量百分比(A%)应满足什么关系式。
答:当Wa+b时,A%________________________。
【解析】(1)50克混合物,将它溶于100克热水,然后冷却至20℃。若要使A析出而B不析出,根据溶解度曲线,混合物中B的质量不超过20 g,故混合物中B的质量百分比(B%)最高不能超过 eq \f(20 g,50 g) ×100%=40%;
(2)取W g混合物,将它溶于100 g热水,然后冷却至10℃。要使B不析出,根据溶解度曲线,B的质量需要不超过b,而A要析出,则A的质量要大于a,当W<a+b时,只要A的质量大于a,即可满足条件,所以混合物中A的质量分数应符合:A%> eq \f(a,W) ×100%= eq \f(100a,W) %;当W>(a+b)时,B的质量≤b即可满足条件,所以混合物中A的质量分数应符合:A%≥ eq \f(100(W-b),W) %。
答案:(1)40%(推理和计算过程见解析) (2)> eq \f(100a,W) % ≥ eq \f(100(W-b),W) %温度/℃
10
30
50
70
90
溶解度/g
27.7
39.3
49.0
54.1
51.1
相关学案
这是一份新高考2022版高考化学总复习专题一化学计量微专题1溶解度及溶解度曲线的应用教案学案,共4页。学案主要包含了对溶解度及溶解度曲线的理解等内容,欢迎下载使用。
这是一份高考化学一轮复习微专题强化提升课环境保护与绿色化学学案新人教版,共9页。学案主要包含了归纳总结,加固训练—拔高等内容,欢迎下载使用。
这是一份高考化学一轮复习微专题强化提升课等效平衡学案新人教版,共7页。

