所属成套资源:高一生物下学期暑假训练含解析专题
高一生物下学期暑假训练8伴性遗传和人类遗传病含解析
展开
这是一份高一生物下学期暑假训练8伴性遗传和人类遗传病含解析,共10页。
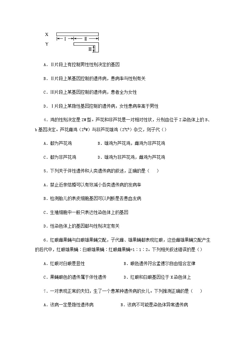
伴性遗传和人类遗传病【2019全国I卷】某种二倍体高等植物的性别决定类型为XY型。该植物有宽叶和窄叶两种叶形,宽叶对窄叶为显性。控制这对相对性状的基因(B/b)位于X染色体上,含有基因b的花粉不育。下列叙述错误的是()A.窄叶性状只能出现在雄株中,不可能出现在雌株中B.宽叶雌株与宽叶雄株杂交,子代中可能出现窄叶雄株C.宽叶雌株与窄叶雄株杂交,子代中既有雌株又有雄株D.若亲本杂交后子代雄株均为宽叶,则亲本雌株是纯合子1.正常情况下,下列关于人性染色体的描述正确的是( )A.性染色体只存在于生殖细胞中 B.女儿的X染色体都来自母方C.性染色体上的基因都与性别决定有关 D.儿子的Y染色体一定来自父方2.下列关于性染色体及其基因遗传方式的叙述中,正确的是()A.性染色体上的基因的遗传方式都与性别相联系B.XY型生物的体细胞内一定含有两条异型的性染色体C.体细胞内的两条性染色体是一对同源染色体D.同一个体的细胞性染色体组成都相同3.人的X染色体和Y染色体大小、形态不完全相同,但存在着同源区段(Ⅱ)和非同源区段(Ⅰ、Ⅲ),如图所示。由此可以推测()A.Ⅱ片段上有控制男性性别决定的基因B.Ⅱ片段上某基因控制的遗传病,患病率与性别有关C.Ⅲ片段上某基因控制的遗传病,患者全为女性D.Ⅰ片段上某隐性基因控制的遗传病,女性患病率高于男性4.鸡的性别决定是ZW型。芦花和非芦花是一对相对性状,分别由位于Z染色体上的B、b基因决定。芦花雌鸡(ZBW)与非芦花雄鸡(ZbZb)杂交,则子代()A.都为芦花鸡 B.雄鸡为芦花鸡,雌鸡为非芦花鸡C.都为非芦花鸡 D.雄鸡为非芦花鸡,雌鸡为芦花鸡5.下列关于伴性遗传和人类遗传病的叙述,正确的是( )A.禁止近亲结婚可以有效减小各类遗传病的发病率B.检测胎儿的表皮细胞基因可以判断是否患血友病C.生殖细胞中一般只表达性染色体上的基因D.性染色体上的基因都与性别决定有关6.红眼雌果蝇与白眼雄果蝇交配,子代雌、雄果蝇都表现红眼,这些雌雄果蝇交配产生的后代中,红眼雄果蝇∶白眼雄果蝇∶红眼雌果蝇=1∶1∶2。下列相关叙述错误的是()A.红眼对白眼是显性 B.眼色遗传符合孟德尔自由组合定律C.果蝇眼色的遗传属于伴性遗传 D.红眼和白眼基因位于X染色体上7.一对表现正常的夫妇,生了一个患某种遗传病的女儿。下列推测正确的是( )A.该病一定是隐性遗传病 B.该病不可能是染色体异常遗传病C.双亲可能都是致病基因的携带者 D.该病的遗传一定与性别无关8.果蝇的某对相对性状由等位基因G、g控制,且对于这对性状的表现型而言,G对g完全显性。受精卵中不存在G、g中的某个特定基因时会致死。用一对表现型不同的果蝇进行交配,得到的子一代果蝇中雌∶雄=2∶1,且雌蝇有两种表现型。据此可推测:雌蝇中()A.这对等位基因位于常染色体上,G基因纯合时致死B.这对等位基因位于常染色体上,g基因纯合时致死C.这对等位基因位于X染色体上,g基因纯合时致死D.这对等位基因位于X染色体上,G基因纯合时致死9.先天性夜盲症是一种单基因遗传病,调查发现部分家庭中,父母正常但有患该病的孩子;另外,自然人群中正常男性个体不携带该遗传病的致病基因。不考虑突变,下列关于夜盲症的叙述,错误的是( )A.先天性夜盲症的遗传方式是伴X染色体隐性遗传B.女性携带者与男性患者婚配,生一正常女孩的概率为1/2C.因长期缺乏维生素A而患的夜盲症属于代谢紊乱引起的疾病D.可运用基因诊断的检测手段,确定胎儿是否患有该遗传病10.阿尔茨海默病(AD)是一种神经系统退行性疾病,大多进入老年后发病。AD发生的主要原因是位于21号染色体上的某个基因(T/t)发生突变。某家族的AD遗传系谱图如图所示,其中,Ⅲ-7是一名女性,目前表现型未知。对下列系谱图的分析中不再考虑有任何变异的发生,下列说法错误的是( )A.AD的遗传方式是常染色体显性遗传,Ⅱ-5的基因型是TT或TtB.若Ⅱ-5为纯合子,Ⅲ-7一定会携带AD致病基因C.若Ⅲ-7已怀孕(与一正常男性结婚),她生出一个患病男孩的概率是1/3D.用Ⅲ-7与一名家族中无AD遗传的健康男性结婚,在备孕前不需要进行遗传咨询11.人类红绿色盲症是伴X隐性遗传病。现有一对非色盲症的夫妇生出了两个非双胞胎女儿。大女儿与一个非色盲症的男子结婚并生出了一个患色盲症的男孩。小女儿与一个非色盲症的男子结婚,并已怀孕。回答下列问题:(1)用“ ”表示尚未出生的孩子,请画出该家系的系谱图,以表示该家系成员色盲症的患病情况。(2)小女儿生出患色盲症男孩的概率为_________;假如这两个女儿基因型相同,小女儿生出色盲症基因携带者女孩的概率为______。(3)已知一个群体中,色盲症的基因频率和基因型频率保持不变,且男性群体和女性群体的该致病基因频率相等。假设男性群体中色盲症患者的比例为1%,则该男性群体中色盲症致病基因频率为________;在女性群体中携带者的比例为______。12.果蝇的长翅和短翅是一对相对性状,受一对等位基因(A/a)控制;红眼和棕眼是一对相对性状,受另一对等位基因(B/b)控制。已知Y染色体上没有上述基因。现有长翅棕眼和短翅红眼两个果蝇品系,它们均能纯种传代。将长翅棕眼雌果蝇与短翅红眼雄果蝇杂交,后代全为长翅红眼。请回答下列问题:(1)在长翅和短翅、红眼和棕眼这两对相对性状中,显性性状分别是________,判断依据是__________________________________。(2)关于控制上述两对相对性状的基因与染色体的关系,有以下假设:假设①:A/a和B/b分别位于两对常染色体上;假设②:A/a和B/b位于一对常染色体上;类似的合理假设还有____________________________________。(3)某同学将子代长翅红眼果蝇交配,子代长翅红眼∶长翅棕眼∶短翅红眼∶短翅棕眼=9∶3∶3∶1,此杂交结果能否确定基因与染色体的位置关系如假设①所述?请说明理由。_____________________________________________________________________。(4)请利用上述两种品系果蝇,通过一次杂交实验,对你提出的假设加以验证,要求写出实验过程,预期实验结果并得出结论,不考虑基因突变和染色体变异:____________________________________________________________________________。
【答案】1.C【解析】1.窄叶性状个体的基因型为XbXb或XbY,由于父本无法提供正常的Xb配子,故雌性后代中无基因型为XbXb的个体,故窄叶性状只能出现在雄性植株中,A正确;宽叶雌株与宽叶雄株,宽叶雌株的基因型为XBX-,宽叶雄株的基因型为XBY,雌株中可能有Xb配子,所以子代中可能出现窄叶雄株,B正确;宽叶雌株与窄叶雄株,宽叶雌株的基因型为XBX-,窄叶雄株的基因型为XbY,由于雄株提供的配子中Xb不可育,只有Y配子可育,故后代中只有雄株,C错误;若杂交后代中雄株均为宽叶,故其母本只提供了XB配子,由于母本的Xb是可育的,故该母本为宽叶纯合子,D正确。【答案】1.D2.C3.B4.B5.B6.B7.C8.D9.B10.D11.(1)(2)1/8 1/4(3)0.01 1.98%12.(1)长翅、红眼 长翅棕眼与短翅红眼的杂交后代全为长翅红眼(2)A/a基因位于X染色体上,B/b基因位于常染色体上(3)不能 当A/a位于X染色体,B/b位于常染色体时,子一代果蝇为XAXaBb(长翅红眼)和XAYBb(长翅红眼);杂交后代的表现型及比例也为长翅红眼∶长翅棕眼∶短翅红眼∶短翅棕眼=9∶3∶3∶1(4)实验过程:将长翅棕眼雄果蝇与短翅红眼雌果蝇杂交,统计子代表现型及比例。预期实验结果与结论:若后代雌蝇为长翅(长翅红眼),雄蝇为短翅(短翅红眼),则A/a基因位于X染色体上,B/b基因位于常染色体上【解析】1.本题考查性别决定与伴性遗传。人的性染色体既存在于生殖细胞中,也存在于体细胞中,A项错误;女儿的X染色体一条来自母方,另一条来自父方,B项错误;性染色体上的基因不都与性别决定有关,如人类的红绿色盲基因位于X染色体上,但其与性别决定无关,C项错误;儿子的Y染色体一定来自父方,D项正确。2.本题考查性染色体及其基因遗传方式。性染色体上的基因的遗传方式一定与性别相联系,A项正确;XY型生物的雌性体细胞内含有两条X染色体,雄性体细胞含有一条X染色体和一条Y染色体,为异型染色体,B项错误;体细胞内的两条性染色体一条来自父方,一条来自母方,为同源染色体,C项正确;同一个体的细胞中,体细胞与生殖细胞的性染色体不相同,D项错误。3.本题考查X染色体和Y染色体的同源区段和非同源区段上基因的遗传问题。Ⅱ片段是X、Y染色体同源区段,男性性别决定基因位于Ⅲ片段上,A项错误;Ⅲ片段位于Y染色体上,该片段上某基因控制的遗传病,患者全为男性,C项错误;Ⅰ片段上某隐性基因控制的遗传病,女性患病率低于男性,D项错误。4.本题考查ZW型性别决定。芦花雌鸡(ZBW)与非芦花雄鸡(ZbZb)杂交,则子代的基因型及表现型为:芦花雄鸡ZBZb∶非芦花雌鸡ZbW=1∶1,B符合题意。5.禁止近亲结婚可以有效减小隐性遗传病的发病率,A错误;胎儿体细胞基因都是一样的,检测胎儿的表皮细胞基因可以判断是否患血友病,B正确;生殖细胞中也可以表达常染色体上的基因,C错误;性染色体上有与性别决定有关的基因,也有决定其他性状的基因,如红绿色盲基因,D错误。6.本题考查伴性遗传和遗传定律的相关知识。由红眼雌果蝇与白眼雄果蝇交配,子代果蝇都表现红眼,可判断红眼为显性性状,白眼为隐性性状,A项正确;根据子一代雌雄果蝇交配产生的子二代中,雄果蝇有红眼和白眼,雌果蝇全为红眼可推出,果蝇眼色的遗传为伴X遗传,眼色的遗传遵循分离定律,B项错误,C项正确;由于雌雄果蝇的性状表型比不等,红眼和白眼基因位于X染色体上,D项正确。7.一对表现型正常的夫妇,生了一个患某种遗传病的女儿,则可能是单基因遗传病,也可能是染色体异常遗传病。该病可能是常染色体隐性遗传病(Aa×Aa→aa),也可能是染色体异常遗传病(如21-三体综合征),A、B错误;若该病为常染色体隐形遗传病,则双亲都是致病基因的携带者(Aa),C正确;若该病位于XY的同源区段,XAXa×XaYA,则该病遗传与性别有关,D错误。故选C。8.本题考查伴性遗传、基因的分离定律。由题意“子一代果蝇中雌:雄=2:1”可知,该对相对性状的遗传与性别相关联,为伴性遗传,G、g这对等位基因位于X染色体上;由题意“子一代雌蝇有两种表现型且双亲的表现型不同”可推知:双亲的基因型分别为XGXg 和XgY;再结合题意“受精卵中不存在G、g中的某个特定基因时会致死”,可进一步推测:雌蝇中G基因纯合时致死。综上分析,A、B、C三项均错误,D项正确。9.分析题意:“父母正常的家庭中有患该病的孩子”,由此可以确定该病为隐性遗传病;又由于“自然人群中正常男性个体不携带该遗传病的致病基因”,因此该病为伴X染色体隐性遗传病。根据以上分析可知,该遗传病为伴X染色体隐性遗传病,A正确;女性携带者与男性患者婚配,生一个正常女孩儿的概率为1/2×1/2=1/4,B错误;长期缺乏维生素A而患的夜盲症属于代谢紊乱引起的疾病,C正确;根据以上分析可知,该病为单基因遗传病,运用基因诊断技术可以确定胎儿是否患有该遗传病,D正确。 10.题意分析,患病的I-1号和I-2号结婚生出了表现正常的Ⅱ-3号个体,可知控制该病的基因为显性基因,又知该基因位于21号染色体上,且为常染色体,故该遗传病为常染色体上的显性遗传病由分析可知,AD的遗传方式是常染色体显性遗传,由于Ⅱ-3号的基因型为tt,可知双亲的基因型均为Tt,则Ⅱ-5的基因型是TT或Tt,A正确;若Ⅱ-5为纯合子,即基因型为TT,Ⅲ-7的基因型为Tt,即一定会携带AD致病基因,B正确;Ⅱ-6号的基因型为tt,Ⅱ-5的基因型是1/3TT或2/3Tt,则Ⅲ-7的基因型为1/3tt、2/3Tt,若Ⅲ-7已怀孕(与正常男性结婚),则她生出一个患病男孩的概率是2/3×1/2=1/3,C正确;由于Ⅱ-5的基因型是TT或Tt,Ⅱ-6号的基因型为tt,可见Ⅲ-7可能携带AD致病基因,则Ⅲ-7与一名家族中无AD遗传的健康男性结婚,可能生出患病的孩子,故在备孕前需要进行遗传咨询,D错误。故选D。11.(1)根据题目所给信息直接画出。(2)因为大女儿与一个非色盲症的男子结婚并生出了一个患色盲症的XbY(用B、b表示色盲症基因)男孩,所以大女儿的基因型为XBXb,而大女儿的Xb来自她母亲,所以母亲的基因型XBXb,那么小女儿的基因型为XBXb或XBXB,小女儿生出患色盲症男孩的概率为1/4×1/2=1/8;假如这两个女儿基因型相同,小女儿的基因型也为XBXb,生出色盲症基因携带者女孩的概率为1/4。(3)男性群体中色盲症患者的比例为1%,则该男性群体中色盲症致病基因频率为1%;在女性群体中携带者的比例为2×1%×99%=1.98%。12.(1)根据题意分析可知,长翅棕眼与短翅红眼的杂交后代全为长翅红眼,说明长翅对短翅为显性性状,红眼对棕眼为显性性状。(2)控制两对相对性状的基因在染色体上的位置不明确,可能在两对或一对常染色体上;也可能一对在常染色体上,一对在X染色体上,如A/a基因位于X染色体上,B/b基因位于常染色体上。(3)假设A/a位于X染色体上,B/b位于常染色体上,则子一代果蝇为XAXaBb(长翅红眼)和XAYBb(长翅红眼),杂交后代的表现型及比例也为长翅红眼∶长翅棕眼∶短翅红眼∶短翅棕眼=9∶3∶3∶1,因此不能根据9∶3∶3∶1的性状分离比确定A/a和B/b分别位于两对常染色体上。(4)根据以上分析可知,提出的假设是A/a基因位于X染色体上,B/b基因位于常染色体上,要验证该假设,可以将长翅棕眼雄果蝇与短翅红眼雌果蝇杂交,若后代雌蝇为长翅(长翅红眼),雄蝇为短翅(短翅红眼),则A/a基因位于X染色体上,B/b基因位于常染色体上。
相关试卷
这是一份(2014-2023)高考生物真题汇编专题13 伴性遗传和人类遗传病(含解析),文件包含第9课《我和我的家》课件pptx、第9课《我和我的家》教案docx等2份课件配套教学资源,其中PPT共32页, 欢迎下载使用。
这是一份新高考生物一轮复习小题过关训练第15练 伴性遗传和人类遗传病(含解析),共11页。
这是一份生物(新教材)高一暑假作业之巩固练习7 伴性遗传和人类遗传病含答案解析,共9页。试卷主要包含了某XY型性别决定植物,基因B,人类的XY染色体存在同源区等内容,欢迎下载使用。

