


初中化学北京课改版九年级上册第2章 空气之谜综合与测试课后作业题
展开
这是一份初中化学北京课改版九年级上册第2章 空气之谜综合与测试课后作业题,共9页。试卷主要包含了单选题,填空题,实验题等内容,欢迎下载使用。
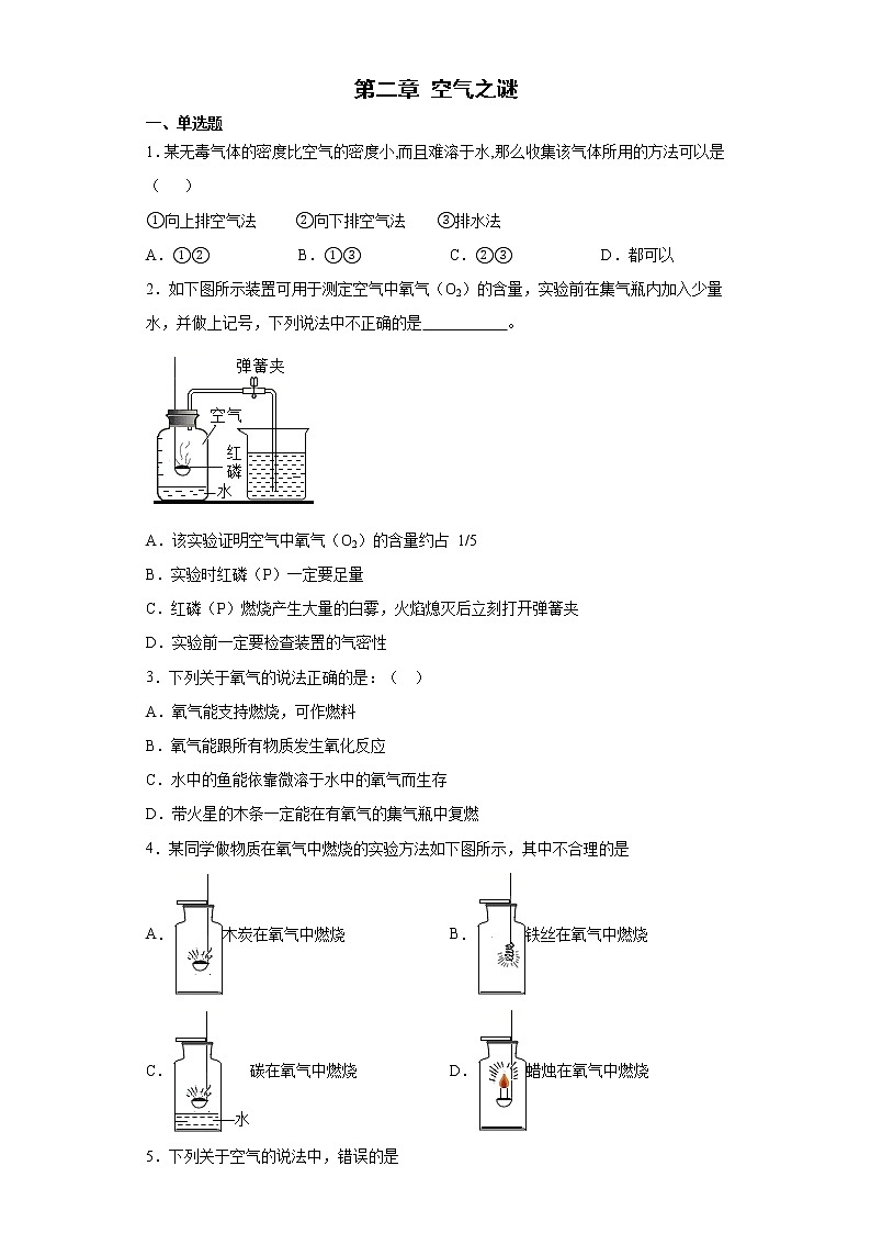
第二章 空气之谜一、单选题1.某无毒气体的密度比空气的密度小,而且难溶于水,那么收集该气体所用的方法可以是( )①向上排空气法 ②向下排空气法 ③排水法A.①② B.①③ C.②③ D.都可以2.如下图所示装置可用于测定空气中氧气(O2)的含量,实验前在集气瓶内加入少量水,并做上记号,下列说法中不正确的是 。A.该实验证明空气中氧气(O2)的含量约占 1/5B.实验时红磷(P)一定要足量C.红磷(P)燃烧产生大量的白雾,火焰熄灭后立刻打开弹簧夹D.实验前一定要检查装置的气密性3.下列关于氧气的说法正确的是:( )A.氧气能支持燃烧,可作燃料B.氧气能跟所有物质发生氧化反应C.水中的鱼能依靠微溶于水中的氧气而生存D.带火星的木条一定能在有氧气的集气瓶中复燃4.某同学做物质在氧气中燃烧的实验方法如下图所示,其中不合理的是A.木炭在氧气中燃烧 B.铁丝在氧气中燃烧C.碳在氧气中燃烧 D.蜡烛在氧气中燃烧5.下列关于空气的说法中,错误的是A.空气是一种十分重要的天然资源B.少量有害气体进入空气中,依靠大自然的自净能力,空气仍能保持洁净C.按体积计算,空气中约含氮气,氧气,其他气体和杂质约占D.空气中的各成分气体是保持固定不变的6.每年月日是世界地球日,今年的主题是“珍惜地球资源 转变发展方式–提高资源利用效益”.下列说法正确的是A.系可吸入颗粒物,其直径比分子小 B.空气质量级别值越大空气质量越好C.“水华”与“赤潮”诱发的根源不同 D.垃圾是放错位置的资源7.下列四种气体:①稀有气体②氮气③二氧化碳④氧气,按体积分数计算,在空气中含量由小到大排列的是A.③④①② B.①②③④ C.③①④② D.②④①③8.下列关于空气成分的说法中错误的是A.氮气占空气体积的 B.饼干在空气中变软是因为空气中含有水蒸气C.液态氧可用作发射火箭的燃料 D.夏天食物腐烂与氧气有关9.下列化学现象描述正确的是A.把盛有红磷的燃烧匙伸入氧气中,红磷立即燃烧B.铁丝在氧气中燃烧,火星四射,生成一种白色固体C.木炭在氧气中燃烧更旺,发出白光,并放出热量D.硫在氧气中燃烧,火焰呈淡蓝色,生成一种无色的气体10.实验室检验氧气应该选用A.燃烧的木条 B.澄清石灰水C.酚酞溶液 D.带火星的木条11.近年来,严重的雾霾天气使我国中东部地区的城市遭受了严重污染.下列不属于空气污染物的是A.CO2 B.SO2 C.PM2.5 D.NO212.某班同学用如图装置测定空气里氧气的含量。先用弹簧夹夹住乳胶管。点燃红磷伸入瓶中并塞上瓶塞。待红磷熄灭并冷却后,打开弹簧夹,观察 广口瓶内水面变化情况。实验完毕,甲同学的广口瓶内水面上升明显小于瓶内空气体积的1/5,乙同学的广口瓶内水面上升显大于瓶内空气体积的1/5。下列对这两种现象解释合理的是①甲同学可能使用的红磷量不足,瓶内氧气没有消耗完②甲同学可能未塞紧瓶塞,红磷熄灭冷却时外界空气进入瓶内③乙同学可能没夹紧弹簧夹,红磷燃烧时瓶内空气受热从导管逸出④乙同学可能插入燃烧匙太慢,塞紧瓶塞之前,瓶内空气受热逸出。A.只有①③ B.只有②④ C.只有①②③ D.①②③④13.实验室用高锰酸钾制氧气,有如下操作:①加热 ②检查装置的气密性 ③加入药品,按装置图接好装置 ④用排水法收集氧气 ⑤从水槽中取出导管 ⑥熄灭酒精灯,正确的操作顺序是A.②③①④⑤⑥ B.②③①④⑥⑤ C.③②①④⑥⑤ D.③②①④⑤⑥14.下列有关实验现象的描述中,正确的是A.硫在空气中燃烧发出淡蓝色的火焰,生成刺激性气味的气体。B.镁条在空气中燃烧,产生黑烟,生成黑色粉末C.细铁丝在氧气中燃烧,火星四射,生成红棕色固体D.向少量氧化铜中加入稀硫酸,有气泡产生,黑色粉末逐渐消失,溶液变蓝15.下列关于空气的说法错误的是A.没有空气就没有生命 B.空气由空气分子组成C.空气是一种宝贵的资源 D.空气中含有氮气、氧气等气体 二、填空题16.某化学兴趣小组的同学经查阅资料得知:人呼吸中各种气体的体积分数如表所示:气体吸入气体呼出气体X78%75%Y21%15%(二氧化碳)0.03%3.68%水0.02%5.44%①请你判断:表中X是_______,Y是_______;②欲证明人呼出的气体中含有水蒸气,其实验方法是_______。17.年月日,我国发布新修订的《环境空气质量标准》,新标准增加了检测指标.是指大气中直径小于或等于微米的颗粒物,主要来自化石燃料的燃烧和扬尘,对人体健康和空气质量的影响很大.计入空气污染指数的项目中除了可吸入颗粒物外,还包括________(填序号)① ② ③ ④下列关于的说法错误的是________(填序号).①燃放烟花爆竹会产生; ②是造成灰霾天气的“元凶”之一 ③的颗粒大小与分子大小差不多;除了对汽车尾气的检测,还有哪些措施对的治理能起到积极作用,请举两例:________;________. 三、实验题18.今年月,我市化学教师在全省初中化学实验创新竞赛上获大奖,如下实验是其获奖作品之一:实验装置:实验操作:①用集气瓶集满一瓶氧气,将带火星的木条放在集气瓶口,观察到________,说明氧气具有________的性质;②将另一个“空”集气瓶倒扣在装满氧气的集气瓶上,瓶口对接,等待分钟;③然后将上面的“空”集气瓶用玻璃片盖好取下来,再将带火星的小木条分别伸入两个集气瓶内,观察到和步骤同样的现象;实验结论及应用:该实验说明________;我再列举一个能用该结论解释的例子________;评价:该实验改进后比课本实验突出的优点是________.19.通过新课的化学学习,应该知道有多种途径可以制取氧气.如:.电解水.分离空气 .加热高锰酸钾 .分解过氧化氢.________.相信你在处还可以写出另一种制取氧气的方法(请将该反应的文字表达式填在横线上);若用上图装置加热高锰酸钾制取氧气:写出标号仪器的名称 ①________②________.下面是该实验中出现的问题,其原因可能是(每一个填写一项可能):用高锰酸钾制氧气时,水槽中的水变成红色:________;加热高锰酸钾制取氧气的试管破裂:________;给高锰酸钾加热时灯芯跟试管底部接触:________;实验室制取氧气结束时,先撤酒精灯后将导管从水中取出:________.若分解过氧化氢制取氧气,供选用的装置如图:要得到平稳的氧气流,应选用的发生装置是________(选填“甲”或“乙”);若用丙装置收集生成的氧气,丙中盛放的液体试剂是________,气体应从________(选填“”或“”)端导入.20.小雨同学欲通过实验证明“二氧化锰是过氧化氢分解的催化剂”这一命题,她设计并完成了如表所示的探究实验:
实验操作
实验现象
实验结论
总结
实验一
取5ml5%过氧化氢溶液于试管中,伸入带火星的木条
有气泡产生,木条不复燃
过氧化氢分解产生氧气,只是反应速率
二氧化锰是过氧化氢分解的催化剂
实验二
向盛水的试管中加入二氧化锰,伸入带火星的木条
二氧化锰加入水中,不产生氧气
实验三
二氧化锰能加快过氧化氢的分解
(1)请你帮小雨同学填写上表中未填完的空格(2)小英同学认为仅由上述实验还不能完全表内的“总结”,她补充设计了两个方面的探究实验,最终完成了对“命题”的实验证明.第一方面的实验操作中包含了两次称量,其目的是: ;(3)第二方面的实验是利用“实验三”反应后试管内的剩余物继续实验.接下来的实验操作、现象和结论是 .
参考答案1.C2.C3.C4.B5.D6.D7.C8.C9.C10.D11.A12.D13.A14.A15.B16.氮气 氧气 取一个干净的玻璃片,向上哈气,如果有小水滴或水汽出现,说明呼出气体含有水蒸气。或将呼出的气体通过有无水硫酸铜的试管,如果它变蓝就是有水 17.①③④ ③ 植树造林 使用清洁的能源 18.带火星的木条复燃; 能支持燃烧或氧化性 分子能不断运动 打开汽油瓶盖能闻到汽油的气味等 环保;操作简单;趣味性;保护学生的健康 19.氯酸钾氯化钾+氧气; 试管 集气瓶 试管口未塞棉花 试管外壁有水(或试管口高于试管底部等)使试管炸裂 水 倒吸入试管中致试管炸裂 甲 水 20.(1)较慢 没有气泡产生木条不复燃向盛有5mL5%的过氧化氢溶液的试管中,加入二氧化锰,伸入带火星的木条大量气泡产生,带火星的木条迅速复燃(2)对比验证反应前后二氧化锰的质量没有发生改变(3)继续加入过氧化氢溶液并伸入带火星的木条,有大量气泡产生带火星的木条复燃,证明过氧化氢的化学性质没有发生改变
相关试卷
这是一份北京课改版九年级上册第一节 空气课时训练,共12页。试卷主要包含了选择题,判断题,综合应用题等内容,欢迎下载使用。
这是一份化学九年级上册第1章 走进化学第二节 实验是化学的基础随堂练习题,共8页。试卷主要包含了单选题,共13小题,非选择题,共5小题等内容,欢迎下载使用。
这是一份初中化学北京课改版九年级下册第三节 化学肥料达标测试,共19页。试卷主要包含了选择题,综合题等内容,欢迎下载使用。
