
初中地理人教版 (新课标)八年级上册第一节 自然资源的基本特征第2课时教学设计及反思
展开第2课时 总量丰富,人均不足
知识与技能
1.了解我国自然资源的基本特征。
2.利用有关数据理解我国自然资源的基本特征。
过程与方法
1.指导学生搜集整理资料,培养学生分析问题的能力。
2.联系实际,引导学生积极参与合作探究,培养学生探究问题的能力及合作学习的能力。
情感、态度与价值观
通过本课学习,正确认识我国自然资源的现状,从身边的点滴小事做起,节约资源。
重点
用数据说明我国自然资源的基本特征。
难点
学会分析总结自然资源的基本特征。
一、导入新课
我国地大物博,资源丰富,可有人说我国地大物“薄”,你觉得这两种说法都对吗?带着疑问,我们一起去认识我国的自然资源的基本国情。
二、讲授新课
教师:我国幅员辽阔,自然环境多样,自然资源总量丰富,品种相当齐全,是当之无愧的“资源大国”,可谓地大物博。我国现在的人口有13.4亿(不包括港、澳、台),这么多的人,我国真的地大物博吗?请用一些数据来说明你的观点。
学生活动:阅读教材中的有关数据,自主绘制表格,列表对比我国自然资源现状。
学生同桌之间互相交流探讨,然后由一个学生展示自学成果。教师巡视指导订正,适当地评价、鼓励。
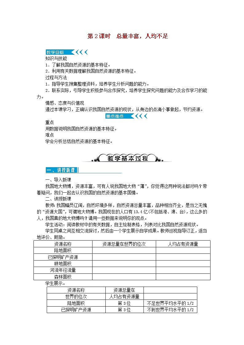
资源名称 | 资源总量在世界的位次 | 人均占有资源量 |
陆地面积 |
|
|
已探明矿产资源 |
|
|
耕地面积 |
|
|
河流年径流量 |
|
|
森林面积 |
|
|
学生展示。
资源名称 | 资源总量在 |
|
世界的位次 | 人均占有资源量 |
|
陆地面积 | 第3位 | 不足世界平均水平的1/2 |
已探明矿产资源 | 第3位 | 不到世界平均水平的1/2 |
耕地面积 | 第4位 | 只有世界平均水平的2/5 |
河流年径流量 | 第6位 | 仅为世界平均水平的1/4 |
森林面积 | 第6位 | 仅为世界平均水平的1/3 |
教师:同学们完成得非常好,表格中的数据能说明我国是一个地大物博的国家吗?
数据说明:从表格中的数据可看出我国陆地面积、森林、矿产等许多自然资源的总量均居世界前列,我国地大物博。我国人口众多,是一个拥有13.4亿(不包括港、澳、台)人口的大国,但人均量不足世界的平均水平,人均占有量少,说明我国地大物“薄”。
教师:我国自然资源总量丰富,但是人均量不足。这是我国的基本国情之一。一些数据能让我们对地大物博有个清醒的认识。而且我们对资源的利用和管理不善,使资源遭到不应有的破坏,因此资源紧张的问题已不容忽视。
阅读教材图3.4“保障资源供给的讨论”中各代表的对话,讨论说明了自然资源供给的形式要多样,才能保障资源供给。请同学们说说:资源供给的形式有哪些?作为中学生我们应如何做呢?
学生:开发新能源、节约能源、改进技术,提高资源利用率,扩大铁矿石、石油等重要资源的进口渠道等。作为中学生,我们应当节约能源,减少浪费,宣传节约能源的重要性等。
教师:对于我国的自然资源,要有正确全面的认识,既要看到总量丰富的一面,又要看到人均资源不足的一面,从而科学、合理地去利用资源,保护资源,探索新资源,使可再生资源不断再生,非可再生资源得到合理利用。要树立正确的资源观,充分合理利用资源,保护好环境。
探究活动:学生自主完成活动中的问题,了解节约和保护自然资源的行为方式,教师巡视指正,及时给予鼓励。
教师:4月22日是“世界地球日”,这一天,全世界都会举办各种各样的环保宣传活动,以唤起人类爱护地球、保护家园的意识。“珍惜地球资源,转变发展方式”是近些年我国进行地球日宣传活动的主题。珍惜地球资源与每个人密切相关。节约和保护自然资源并不难,对于我们往往是举手之劳。下面这几种行为你都做到了吗?除了下面这几种行为,你还能说出哪些?
学生:这几种都是在日常生活中节约和保护资源、保护环境的做法,这些行为值得学习和借鉴。节约纸张,禁止乱扔垃圾,禁止乱砍伐树木等。
教师:围绕“节约和保护自然资源,从我做起”,搜集相关资料。设计板报或举办主题班会。
教师指导:可以从身边的小事做起,为保护我们的资源和环境作出贡献。自然资源与人类生产、生活密切相关,中国资源虽总量丰富,但人均不足且破坏严重,应树立珍惜、合理利用并倡导节约资源的理念,提高资源保护和环境保护意识,课下完成。
三、课堂小结
本节课主要讨论了我国资源的基本特征:总量大,人均少。用数据有力地说明了这个特征,让我们清醒地认识地大物博指资源总量大,而地大物“薄”指的是人均量少,因此我们要有正确全面的认识,既要看到总量丰富的一面,又要看到人均资源不足的一面,从而科学合理地去利用资源,保护资源,探索新资源,使可再生资源不断再生,非可再生资源得到合理利用。要树立正确的资源观,充分合理利用资源,保护好环境。
—
初中地理人教版 (新课标)八年级上册第一节 自然资源的基本特征教学设计及反思: 这是一份初中地理人教版 (新课标)八年级上册第一节 自然资源的基本特征教学设计及反思,共3页。教案主要包含了说教材,说教学目标,说教学重点,说教法,说教学过程,说板书设计等内容,欢迎下载使用。
人教版 (新课标)八年级上册第一节 自然资源的基本特征教案及反思: 这是一份人教版 (新课标)八年级上册第一节 自然资源的基本特征教案及反思,共2页。教案主要包含了知识与能力,过程与方法,情感态度价值观,教学重点,教学难点,构建动场,讲授新课,综合建模等内容,欢迎下载使用。
湘教版八年级上册第一节 自然资源概况教学设计及反思: 这是一份湘教版八年级上册第一节 自然资源概况教学设计及反思,共5页。教案主要包含了导入新课,讲授新课等内容,欢迎下载使用。