还剩3页未读,
继续阅读
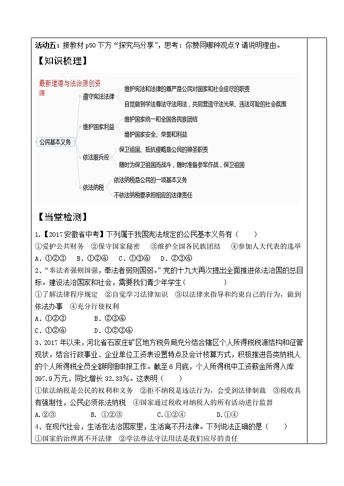
政治思品八年级下册(道德与法治)公民基本义务导学案
展开
这是一份政治思品八年级下册(道德与法治)公民基本义务导学案,共5页。学案主要包含了温故知新,设问导读,合作探究,知识梳理,当堂检测,2017安徽省中考,情境探究 学以致用,教材回归等内容,欢迎下载使用。
相关学案
人教部编版八年级下册第二单元 理解权利义务第四课 公民义务公民基本义务学案:
这是一份人教部编版八年级下册第二单元 理解权利义务第四课 公民义务公民基本义务学案,共5页。学案主要包含了学习目标,重点难点等内容,欢迎下载使用。
人教部编版八年级下册公民基本义务导学案:
这是一份人教部编版八年级下册公民基本义务导学案,共3页。学案主要包含了学生自主学习,学生合作交流,课堂作业设计,能力提升训练,教学反思等内容,欢迎下载使用。
2021学年公民基本义务学案设计:
这是一份2021学年公民基本义务学案设计,共4页。学案主要包含了学习目标,新课导入等内容,欢迎下载使用。

