


还剩3页未读,
继续阅读
所属成套资源:2021年九年级道德与法治上学期期中测试卷及答案
成套系列资料,整套一键下载
贵州省黔东南州黄平县旧州第二中学2020-2021学年九年级上学期期中考试道德与法治试卷(含答案)
展开
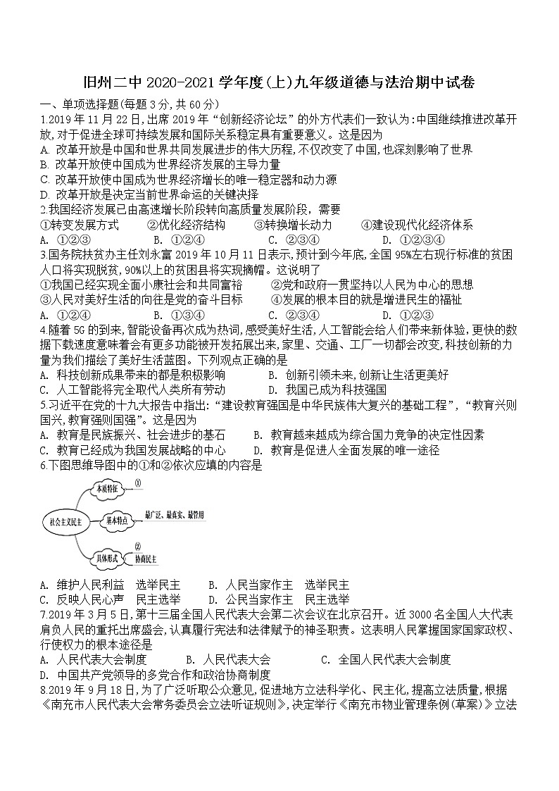
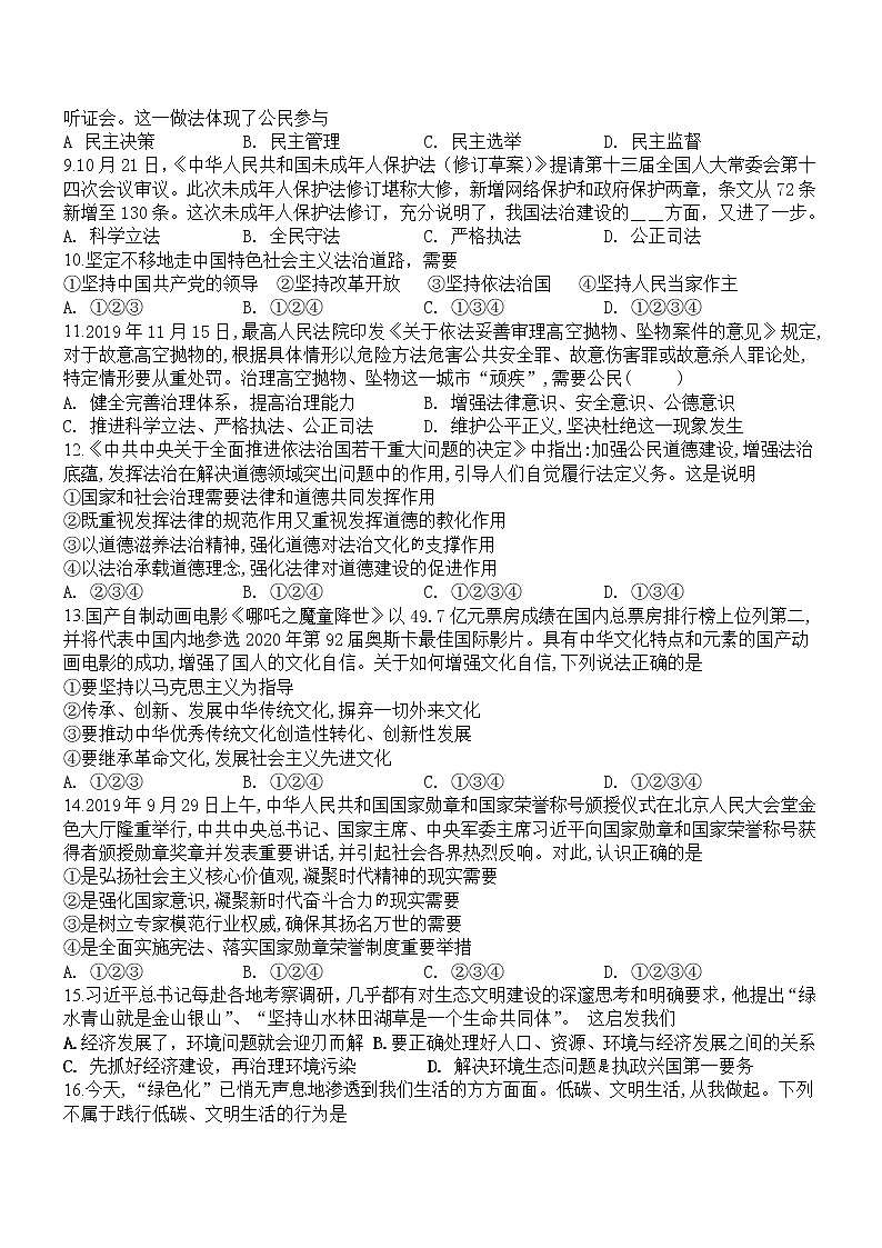
这是一份贵州省黔东南州黄平县旧州第二中学2020-2021学年九年级上学期期中考试道德与法治试卷(含答案),共6页。试卷主要包含了单项选择题,连线题,辨析题,简答题等内容,欢迎下载使用。
相关试卷
贵州省黔东南州2024届中考道德与法治试卷(含答案):
这是一份贵州省黔东南州2024届中考道德与法治试卷(含答案),共16页。试卷主要包含了单选题,材料分析题等内容,欢迎下载使用。
贵州省黔东南州黄平县旧州二中2023-----2024学年度八年级道德与法治下册6月份月考试题(含答案):
这是一份贵州省黔东南州黄平县旧州二中2023-----2024学年度八年级道德与法治下册6月份月考试题(含答案),共6页。试卷主要包含了单选题,看图分析下列问题,辨析题,阅读材料,回答问题,综合探究题等内容,欢迎下载使用。
2022---2023学年度贵州省黔东南州黄平县旧州二中七(下)道法期末闯关卷及答案(二):
这是一份2022---2023学年度贵州省黔东南州黄平县旧州二中七(下)道法期末闯关卷及答案(二),共6页。试卷主要包含了选择题,材料分析题,分析说明题,实践探究题等内容,欢迎下载使用。
