










人教版七年级数学上册3.2解一元一次方程(一)第1课时精品课件、精品教案、精品学案和课堂达标
展开
这是一份人教版七年级数学上册3.2解一元一次方程(一)第1课时精品课件、精品教案、精品学案和课堂达标,共6页。PPT课件主要包含了新课引入,知识点一,研读课文,合并同类项的作用,知识点二,例1解下列方程,系数化为1得,x-243,x-2178,-3x729等内容,欢迎下载使用。
1、根据等式的性质填空:(1)如果 , 则 =______;(2)如果 ,则 =________.
2、合并同类项:(1) = ___ ;(2) = ____.
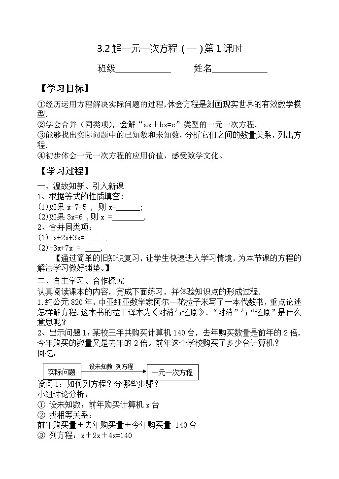
2.问题1 某校三年共购买计算机140台,去年购买数量是前年的2倍,今年购买的数量又是去年的2倍,前年这个学校购买多少台计算机?
(1)设未知数:设前年购买计算机__
台,那么去年购买计算机______台,今年购买计算机______台.
(2)找等量关系:前年购买量+去年购买量+今年购买量=________台.
思考:怎样解这个方程呢?
思考:上面解方程中“合并同类项”起了什么作用?
合并同类项起到了“化简”的作用,即把含有未知数的项合并,从而把方程转化为ax=b,使其更接近x=a的形式(其中a,b是常数) .
解:(1)合并同类项,得_________. 系数化为1,得__________. (2)合并同类项,得_________. 系数化为1,得_________.
【分析】 从符号和绝对值两方面观察,可发现这列数的排列规律是:后面的数是它前面的数与-3的乘积.如果三个相邻数中的第1个记为x,则后两个数分别是-x,9x.
解:设所求三个数分别是
由三个数的和是-1701,得
答:这三个数是-243,729,-2178.
x+(-3x)+9x=-1701
合并同类项,得
7x=-1701
1、方程4x-2x=6的解是( ) A、5 B、-2 C、3 D、4
3、解方程:(1) (2)
(1)解:合并同类项,得
(2)解:合并同类项,得
4、洗衣机厂今年计划生产洗衣机25500台,其中I型、Ⅱ型、Ⅲ型三种洗衣机的数量比为1:2:14,这三种洗衣机计划各生产多少台?
解:设前年的产值是x万元,则去年的产值是1.5x万元,今年的产值是2x万元.
答:前年的产值是约是122万元.
合并同类项,得 4.5x=550
系数化为1,得 x≈122
列方程 x+1.5x+2x=550