2019高考历史一轮复习选习练题(7)(含解析)新人教版
展开1、关羽因其忠义勇武,被世人称颂,至宋徽宗时被封为“忠惠公”,其后不断加封,到清代被封为“忠义神武关圣大帝”。这种现象反映了
A.关羽的个人品德决定了民众崇拜的形成
B.历代皇帝的好恶决定着崇拜关羽的取向
C.对关羽的信仰符合官方意识形态的要求
D.民众的信仰不断推高关羽“神”的地位
【答案】C
【解析】试题分析:关羽的个人品德对民众崇拜有一定的影响,但不是决定作用,故A项错误;历代皇帝的好恶对民间崇拜起到一定作用,但也是决定意义,故B项错误;从材料可知,关羽“神”的地位的不断提升是政府适应民众需求而不断加封的结果,也就是说民间对关羽信仰符合官方的需要,所以本题答案为C项,排除D项。
【考点定位】古代中国的思想文化•古代思想•民间崇拜
2、17世纪来华传教士曾将《论语》《大学》等译为拉丁文在欧洲出版,19世纪中期传教士理雅各又将多部儒家经典译成英文,在西方引起轰动。这表明
A.儒家思想被西方学者普遍接受 B.中国传统文化在西方引起关注
C.中西文化交流限于传教士之间 D.儒家思想推动了西方政治革命
【答案】B
【解析】
【考点定位】文化交流·东学西渐·儒家思想的外传
3、有学者指出:存在一千三百年的科举制度有过诸多变化,它可以是唐代选拔数学和法律人才的明算科和明法科,也可以是考经学和文学的明经科和进士科;它可以是明清以八股文为主要考试内容的考试制度,也可以是清末以内政外交理财等为考试内容的经济特科。这些“变化”说明
A. 科举制度随着时代的发展而与时俱进
B. 科举制度原有的政治功能已完全改变
C. 不同时代确立的人才标准有明显差异
D. 封建专制统治不利于优秀人才的选拔
【答案】C
【解析】从材料信息可知,唐朝、明朝和清朝前期到清末,科举制考试内容的变化,实际上说明封建统治者对选拔人才的要求也在发生变化,即不同时代确立的人才标准有明显差异,故答案为C项。明清的八股取士不是与时俱进,排除A项;科举制度的政治功能是选拔官员,这一功能始终没有改变,排除B项;D项对材料信息理解错误,排除。
4.下表为不同史籍对于隋大业十三年同一事件的历史记述。据此能够被认定的历史事实是
A. 李渊为西河之战主帅
B. 殷峤为西河郡长官
C. 李建成为西河之战将领
D. 李世民攻克了西河郡
【答案】C
点睛:这一题考查考生的史料实证素养。史料是史学的重要组成部分,是史学研究的基础,历史研究需要从若干个相同或者不同类的史料中找出其共性的东西,从而确定史料的真伪。历史研究中的一个重要原则是“孤证不立”。所以这一题一定要根据几个文字材料的大意找出其共同之处,就是可以推论出的史实了。根据这一方法,则知道应该是C符合题意。
5、明代中叶,“赋税之法,密于田土而疏于户口,故土无不科之税,而册多不占之丁”。光绪年间,“熙攘往来,编审(人丁调查和登记制度)不行,版图之籍亦莫可得而稽矣”。上述材料反映出明中叶到光绪时期
A. 农民人身依附关系加强
B. 土地税始终高于工商税
C.农民的流动性逐步加强
D. 统治危机加剧民族危机
【答案】C
点睛:这一题的解题关键是要读懂题干中的文言文材料。文言文阅读是考生学习古代历史的一个重要难点,需要平时注意积累,因为缺乏上下语境,一般就是从史料中截取其中的一句或几句,来考查考生从中获取信息的能力,这种情况下,考生不必非要追求将材料像语文学习一样逐字逐句的翻译,只要明白大概意思即可,然后与所学相关知识或者通过选项寻找蛛丝马迹,建立起材料与所学之间的联系,从而准确作答。这一题读懂“密于田土而疏于户口”、“编审(人丁调查和登记制度)不行,版图之籍亦莫可得而稽矣”这两句话即可准确作答。
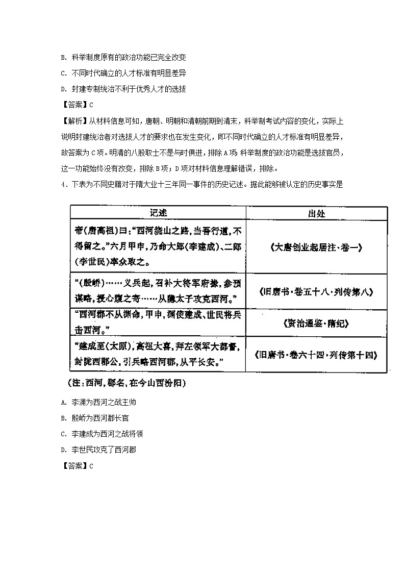
6.表1为古代中国实行的几种形式的授田法。
表1
据表可知
A. 政府将农民的部分福利制度化 B. 男耕女织的自然经济遭到了削弱
C. 政府立法缩小了社会贫富差距 D. 授田法打击了贵族和地主的利益
【答案】A
7、瞿秋白认为辛亥革命“不过是宗法式的统一国家及奴才制的满清宫廷败落瓦解之表象”,而“一切教会式的儒士阶级的思想、经院派的诵咒画符的教育,几乎丝毫没有受伤”。要到《新青年》“反对孔教反对文言,反对一切宗法社会的思想,才为革命的中国’露出真面目”。作者旨在说明辛亥革命
A. 对新文化运动产生了巨大影响 B. 没有改变封建文化的统治地位
C. 推动了“革命的中国“的到来 D. 完成了反帝反封建的革命任务
【答案】B
【解析】材料信息包括两个方面内容,一是说辛亥革命仅仅是推翻了清政府,二是说明新文化运动完成了对封建文化的革命,因此作者旨在说明辛亥革命没有改变封建文化的统治地位。故答案为B项。材料没有涉及辛亥革命对新文化运动的影响,排除A项;C项对材料信息理解错误,排除;D项与史实不符,排除。
8、1868年,上海首次由欧洲运来自行车;20世纪后半期,中国成为自行车王国;截至2016年数据显示,中国共享单车市场整体用户数量已达到1886万并仍在迅猛增长。材料表明
A. 新中国科学水平的提高
B. 信息传递改变了大众思想
C. 社会交通和观念的变迁
D. 技术革命深刻改变了世界
【答案】C
9、1921年6月,孙中山说:“因中国积弱,主权丧失已久,宜先求富强,使世界各强国皆不敢轻视中国,贱待汉族。实行积极的民族主义,不惜用革命的手段反对外侮。”这说明孙中山
A. 意识到民生主义比民族主义更为重要
B. 认为民生主义有助于实现民族的独立
C. 首倡以革命的手段实现民族主义
D. 吸收了中共革命纲领的合理成份
【答案】B
【解析】从“宜先求富强,使世界各强国皆不敢轻视中国,贱待汉族”可以看出孙中山强调的是富强,结合三民主义的内容可以得出是民生主义的内容,所以本题选择B选项。A选项说法错误,民生主义和民族主义没有优劣之分;C选项无法得出“首创”这一结论;D选项材料无法体现。
二、非选择题
明朝中后期商品经济繁荣,海外贸易一度活跃。阅读下列材料:
材料一明朝中后期,原产美洲的玉米、红薯传入中国,提高了粮食产量,使许多原本用以种植粮食作物的耕地改种桑树、棉花等经济作物。在浙江湖州,每亩桑田出售桑叶可获利5两白银,比种植水稻要高出一到两倍。当地部分养蚕人自己不种桑树,依靠购买桑叶养蚕。嘉定县因种植棉花,“不产米,仰食四方”。当时商业很发达,商人拥有雄厚的资本。例如,徽州商人“藏镪(白银)有至百万者”,而资本二三十万两白银的,只能算是中等规模的商人。
材料二明朝嘉靖、万历年间,民间海外贸易兴起,中国海商的足迹几乎遍布东南亚各国。他们用瓷器、丝织品换取南洋的香料、药材和珠宝。欧洲的葡萄牙人、西班牙人到来后,则用白银换取中国的生丝和瓷器。隆庆元年(1567年),明朝政府开放海禁,在漳州府的月港设督饷馆,私人海上贸易取得某种程度的合法地位。在明朝的海外贸易中,中国始终处于出超地位,葡萄牙人和西班牙人不得不用大量白银来支付贸易逆差。海外白银的流入,增加了国内白银的总量,扩大了白银的流通范围。货币开始以白银为主。
——以上材料摘编自卜宪群《简明中国历史读本》
完成下列要求:
(1)据材料一并结合所学知识,概括明朝中后期商品经济发展的表现。(4分)
(2)据材料二并结合所学知识,归纳明朝海外贸易“一度活跃”的原因,说明海外白银流入中国的主要背景。(7分)
(3)据材料一、二并结合所学知识,简析海外白银流入对中国经济发展的积极作用。(3分)
【答案】
(1)表现:经济作物大量种植;农产品商品化程度加深;商人资本雄厚;商帮(徽商、晋商)活跃。
(2)原因:中国商人主动参与海外贸易;政府开放(放松)海禁;设立专门管理机构。
背景:新航路开辟;殖民者掠夺美洲白银(贵金属);中国手工业品在海外受欢迎;外国无合适商品与中国交换,不得不用白银支付。
(3)作用:白银成为主要流通货币;促进了商品经济发展(商业繁荣);加强了中国与世界的经济联系。
【解析】
(1)依据材料一中“改种桑树、棉花等经济作物”“依靠购买桑叶养蚕”“商人拥有雄厚的资本。例如,徽州商人”等信息并结合所学从“经济作物种植、农残品商品化以及商帮”等角度归纳回答。
(2)问依据材料二中“民间海外贸易兴起”“明朝政府开放海禁”“漳州府的月港设督饷馆,私人海上贸易取得某种程度的合法地位”等信息归纳回答;第二小问“主要背景”依据材料二中“葡萄牙人和西班牙人不得不用大量白银来支付贸易逆差。海外白银的流入”的信息并结合所学从“新航路开辟、殖民掠夺以及中国手工业吸引力”等角度来回答。
【考点定位】古代中国的经济•古代商业发展•明朝货币发展;资本主义世界市场形成与发展•新航路开辟•影响
【名师点睛】据材料概括信息型材料题答题步骤
1.一个前提:读懂、弄通和透彻理解材料。尤其是图表与数据,必须明确其中主要概念,说明的主要问题,而后弄清楚图表与数据是怎样展示概念、说明问题的。
2.两个充分:一是充分获取有效信息,二是充分利用有效信息。所谓有效是指回答问题、解析材料有用的信息,这是答好材料题的关键。因此充分利用有效信息去解答问题,同样是得分的保证。
3. 五个步骤:读(审题)一找(关键信息)一接(嫁接相关知识)一转(转换材料信息和知识)一答(组织答案)。
时期
规定
曹魏
屯田制:把流民以军队形式编制起来,分给耕地,用官牛耕种,以收成的6/10为地租。
西晋
占田制:农民可分到不交租的占田和交纳地租(粮食、绢和帛)的课田。
北魏
均田制:露田种植谷物,不得买卖;桑田种植桑榆枣树,不须交还国家,可出卖一部分,受田的农户需交纳粮食和布帛。
唐代
均田制:口分田一般不得买卖,水业田可传子孙,一定条件下都可出卖,受田者交纳粮绢布麻。
中考历史一轮复习八下课时练习第7课 伟大的历史转折(含解析): 这是一份中考历史一轮复习八下课时练习第7课 伟大的历史转折(含解析),共59页。试卷主要包含了阅读材料,完成下列要求等内容,欢迎下载使用。
初中历史中考复习 江西省2019年中考历史真题试题(含解析): 这是一份初中历史中考复习 江西省2019年中考历史真题试题(含解析),共12页。试卷主要包含了选择题,判断题,综合题等内容,欢迎下载使用。
2019高考历史一轮复习选习练题(11)(含解析)新人教版: 这是一份2019高考历史一轮复习选习练题(11)(含解析)新人教版,共7页。试卷主要包含了选择题,非选择题等内容,欢迎下载使用。

