- 江苏专用高考历史一轮复习专题十三古代中国的思想科技与文学艺术课题31汉代儒学学案含解析人民版 学案 0 次下载
- 江苏专用高考历史一轮复习专题十三古代中国的思想科技与文学艺术课题32宋明理学及明末清初的思想活跃局面学案含解析人民版 学案 0 次下载
- 江苏专用高考历史一轮复习专题十三古代中国的思想科技与文学艺术课题33古代中国的科学技术与文化学案含解析人民版 学案 0 次下载
- 江苏专用高考历史一轮复习专题十三古代中国的思想科技与文学艺术专题高效复习学案含解析人民版 学案 0 次下载
- 江苏专用高考历史一轮复习专题十四近现代中国的思想解放思想理论成果及科技文化课题34“顺乎世界之潮流”学案含解析人民版 学案 0 次下载
- 江苏专用高考历史一轮复习专题十四近现代中国的思想解放思想理论成果及科技文化课题35新文化运动及马克思主义的传播学案含解析人民版 学案 0 次下载
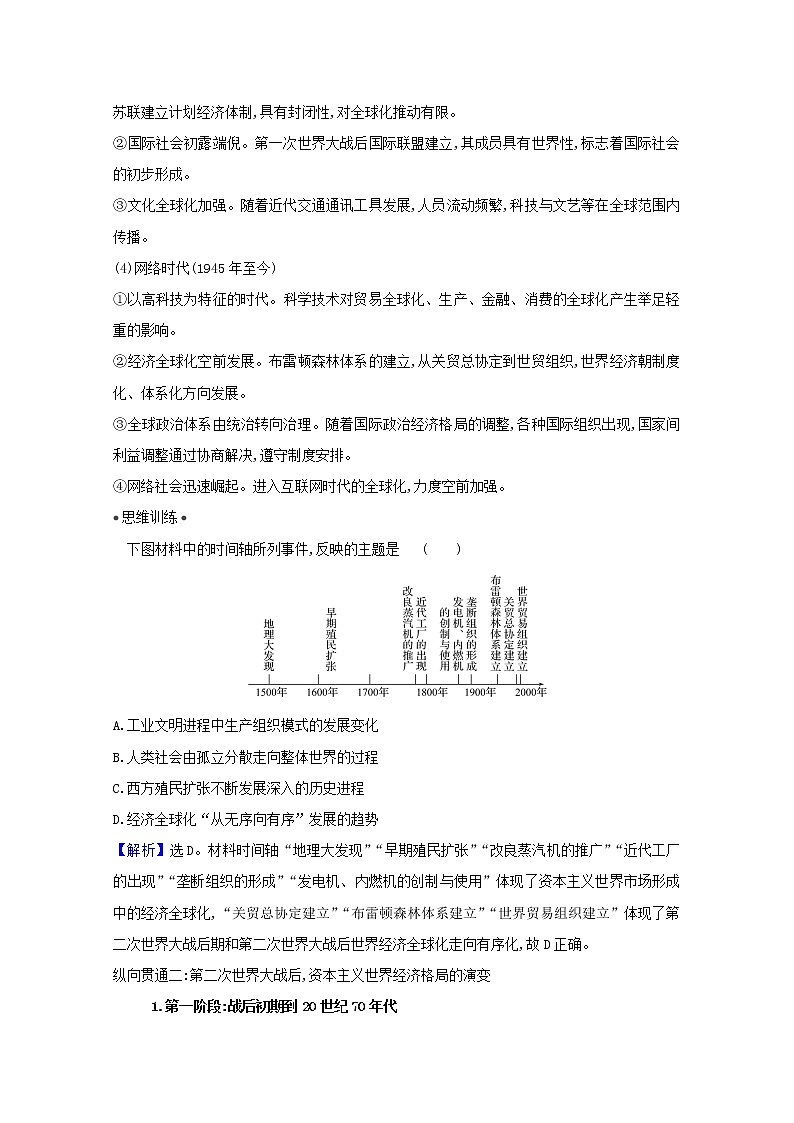
江苏专用高考历史一轮复习专题十二当今世界经济的全球化趋势专题高效复习学案含解析人民版
展开江苏专用高考历史一轮复习专题十走向世界的资本主义市场专题高效复习学案含解析人民版: 这是一份江苏专用高考历史一轮复习专题十走向世界的资本主义市场专题高效复习学案含解析人民版,共9页。
江苏专用高考历史一轮复习专题十六近代以来世界科技发展与文学艺术专题高效复习学案含解析人民版: 这是一份江苏专用高考历史一轮复习专题十六近代以来世界科技发展与文学艺术专题高效复习学案含解析人民版,共4页。
江苏专用高考历史一轮复习专题十四近现代中国的思想解放思想理论成果及科技文化专题高效复习学案含解析人民版: 这是一份江苏专用高考历史一轮复习专题十四近现代中国的思想解放思想理论成果及科技文化专题高效复习学案含解析人民版,共5页。

