所属成套资源:2022届高中地理二轮专题复习高考必练必备(解析版)
2022届高中地理二轮专题复习高考必练必备 专题六 考点3 城市内部空间结构学案
展开
这是一份2022届高中地理二轮专题复习高考必练必备 专题六 考点3 城市内部空间结构学案,共8页。
(2020·全国文综Ⅰ)为获得冬季防风、夏季通风的效果,我国东北平原的某城市对一居住区进行了相应的建筑布局规划,规划建筑物为高层(7层以上)和多层(7层或以下)。下图示意在该居住区内规划的两个居住片区、道路、出入口及当地盛行风向。据此完成1~3题。
1.下列建筑布局中,适合居住片区Ⅱ的是( )
A.① B.② C.③ D.④
2.相对居住片区Ⅱ,居住片区I的建筑布局宜( )
①建筑密度大 ②建筑密度小 ③以高层建筑为主 ④以多层建筑为主
A.①③ B.①④ C.②③ D.②④
3.该居住区出入口的设计主要是为了避开( )
A.春季盛行风 B.夏季盛行风
C.秋季盛行风 D.冬季盛行风
答案 1.B 2.A 3.D
解析 第1题,解题时牢牢抓住题干“冬季防风、夏季通风”的基本要求,居住片区Ⅱ位于该居住区的西南方向,考虑到该地盛行风向是夏季西南风和冬季东北风,居住片区Ⅱ受夏季西南风影响大,考虑到有效通风,②横向错列排布模式有利于西南风吹入居住区内,其他排布模式不利于夏季风的有效通风,所以选B。第2题,居住片区Ⅰ位于该居住区的东北方向,考虑到冬季防风的需要,所以建筑布局以高层建筑为主,楼层高、建筑密度大有利于阻挡冬季风进入居住区,选A。第3题,为获得冬季防风、夏季通风的效果,该居住区出入口位于南面和西面,而冬季风是偏东北风,可以避开冬季盛行风,选D。
1.形成城市内部空间结构的经济因素
经济因素是影响城市功能区分化的主要因素,其中土地地租的高低又在经济因素中占据主要地位。影响地租高低的因素主要有距离市中心的远近和交通通达度。
2.城市功能区规划
城市功能区布局的原则:①各功能区应力求完整连片,提高用地的经济效益,并充分满足环保、卫生防疫、防火安全等多方面的要求;②不同功能区之间应有便捷的交通联系,同时又要避免相互干扰;③功能区的空间组合还应考虑城市景观和形象的需要。
(1)工业区
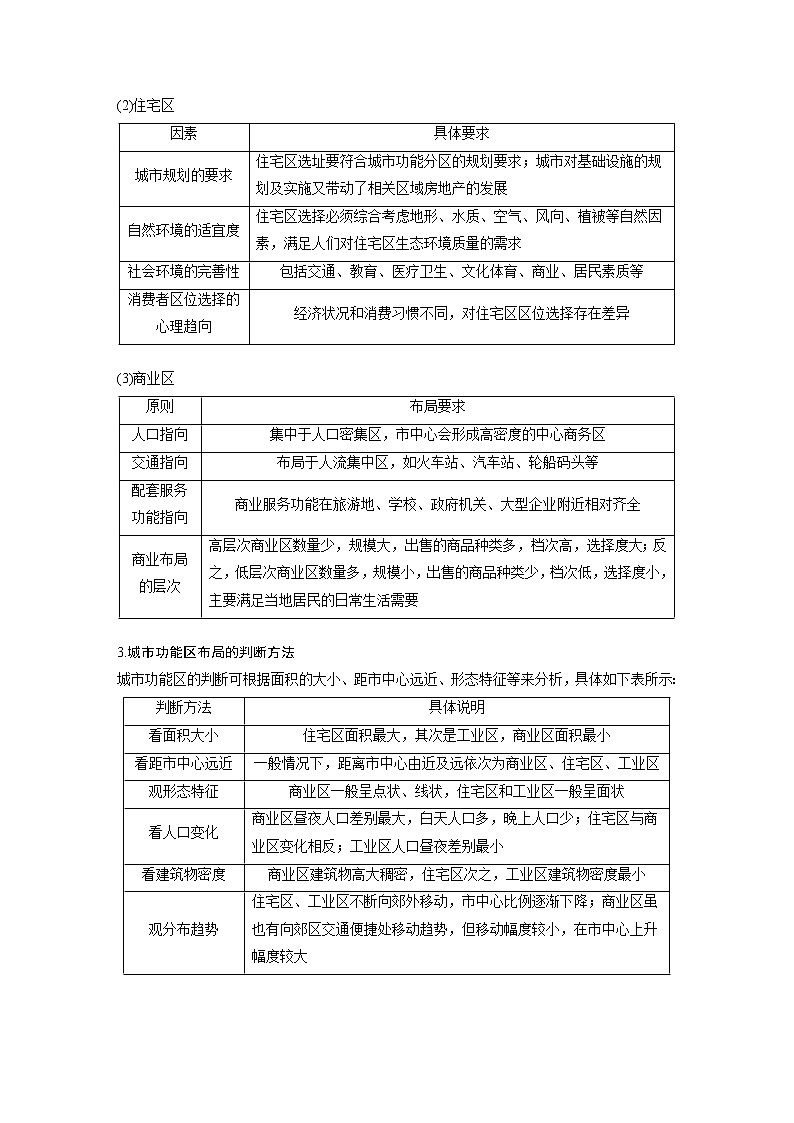
(2)住宅区
(3)商业区
3.城市功能区布局的判断方法
城市功能区的判断可根据面积的大小、距市中心远近、形态特征等来分析,具体如下表所示:
(2020·山东青岛模拟)下图示意1982~2010年北京都市区人口和就业人口密度对数分布的变化。对数数值越大,表示人口密度越大。据此完成1~2题。
1.1982~2010年,北京都市区人口迁移的主要方向是( )
①由市中心向近郊区迁移 ②由市中心向远郊区迁移 ③由近郊区向远郊区迁移 ④由远郊区向近郊区迁移
A.①③ B.①④ C.②③ D.②④
2.2010年北京都市区在20~30 km范围内面积最大的功能区是( )
A.商业区 B.住宅区
C.工业区 D.行政区
答案 1.B 2.B
解析 第1题, 读图可知,从1982年到2010年距离市中心大约5~40 km之间人口密度呈增大趋势,而在此区间之外的人口密度都呈减小趋势,故选B。第2题, 由于2010年20~30 km之间人口密度增加,人口迁移至此需解决住房问题,并且城市功能区中面积最大的是住宅区,故选B。
(2020·河北衡水中学调研)下图为“我国某城市功能分区的合理布局图”。读图,完成3~4题。
3.该城市的风向频率图可能是( )
4.下列关于该城市功能区的叙述,错误的是( )
A.①工业区的工业水污染较少
B.②工业区的布局受交通通达度影响较大
C.④住宅区平均房价高于③住宅区
D.商业区的形成受行政因素影响最大
答案 3.B 4.D
解析 第3题,读图可知,工业区主要分布于该城市的南部和北部,根据工业区的布局原则,盛行风向应为偏东和偏西风,故B选项正确。第4题,①工业区位于河流上游,且布局合理,水污染程度应较轻;②工业区沿铁路线分布,受交通通达度的影响较大;④住宅区位于河流上游,城市中心区附近,③住宅区位于城市边缘,靠近铁路和工业区,④住宅区平均房价高于③住宅区;商业区的形成主要受经济因素的影响,选D。
考点练
(天津文综)地租是城市各种环境因素在经济上的综合表现。下图显示了某市中心城区地租从中心向边缘递减的变化趋势。由于环境质量、基础设施等因素的不同,城市不同方向的地租变化程度存在差异。 读图,回答1~2题。
1.符合图中该城区实际情况的表述是( )
A.北部地区的地租梯度,总体大于南部地区
B.地租相同的区位,西南方向距市中心最近
C.西北方向地租等值线稀疏,表示该方向交通设施较好
D.东南方向地租等值线密集,表示该方向空气质量较好
2.该市规划在甲地建设产业园区,最适宜的是( )
A.电子信息产业园区 B.钢铁工业产业园区
C.航空航天产业园区 D.汽车工业产业园区
答案 1.C 2.A
解析 第1题,西北方向地租等值线稀疏,说明距离市中心相同的距离西北方向的地租水平较高。交通便利、交通设置完善能提高地租水平,C项正确。与南部地区相比,北部地区地租等值线稀疏,即随距市中心距离增加,地租降低的速度缓慢,说明地租梯度总体小于南部地区,A项错误。地租相同的区位,正南方向距市中心最近,B项错误。东南方向地租等值线密集,说明该方向交通设施较差或环境质量较差,D项错误。第2题,甲地位于城市的西北方向,位于冬季风的上风向,钢铁工业大气污染严重,不适宜布局在盛行风的上风带。甲地与距离市中心相同距离上的各地,地租水平最高,说明环境质量、基础设施条件好,最适宜布局电子信息产业,航空航天和汽车工业产业园占地面积大,地租成本相对较高。选A。
(2020·山东临沂模拟)波鸿市是德国西部鲁尔区内的城市,市区内地势起伏和缓。下图为“波鸿市儿童游戏场地按不同年龄段分级分布示意图”。据此完成3~5题。
3.波鸿市儿童游戏场地中服务范围最大的是( )
A.0~6岁 B.6~12岁
C.0~12岁 D.12~16岁
4.波鸿市的南区和西南区,最可能是( )
A.住宅区 B.商业区
C.行政区 D.工业区
5.推测波鸿市( )
①城市空间形态为组团式 ②中心城区儿童数量最多 ③按人口数规划游戏场地 ④游戏场地布局较为合理
A.①② B.①③ C.②④ D.③④
答案 3.D 4.A 5.C
解析 第3题,儿童游戏场地等级越高数目越少,服务范围越大。图中12~16岁游戏场地数目最少,等级最高,服务范围最大。故选D。第4题,图中南区和西南区儿童游戏场地较为集中,尤其是0~6岁、0~12岁场地最多。儿童出行距离较短,儿童游戏场地应该靠近儿童数量较多的地区即住宅区。故选A。第5题,波鸿市市区内地势起伏和缓,城市空间形态为团块状,①错误;中心城区儿童游戏场地数目最多,说明儿童数量最多,②正确;应按儿童人口数量及其空间分布规划游戏场地,③错误;据图推断,波鸿市依据儿童的数量、年龄段及分布规划建设儿童游戏场地,因此布局较为合理,④正确。故选C。
(2020·四川省凉山州模拟)职住比即“就业—居住比”,其数值等于指定区域内就业岗位数量与居民中就业人口数量的比值。下图为“2017年上海市部分行政区的职住比统计图”。据此完成6~8题。
6.从职住比看,能为本区以外劳动力提供更多就业机会的行政区是( )
A.黄浦区 B.奉贤区
C.杨浦区 D.宝山区
7.崇明区的职住比为1.00,主要原因是( )
①距中心城区远 ②劳动密集型产业集中 ③多高档住宅区 ④与其他区有水域阻隔
A.①② B.③④ C.①④ D.②③
8.近年来,上海不同行政区间职住比差异逐渐加大,这会导致( )
A.房屋均价上升 B.交通压力增大
C.人均收入增加 D.通信成本增加
答案 6.A 7.C 8.B
解析 第6题,黄浦区的职住比大于1,表明就业岗位数量多于居民中就业人口数量,说明能为本区以外劳动力提供更多就业机会,选A。第7题,崇明区的职住比为1.00,说明就业岗位数量与居民中就业人口数量相等,外来人口少。崇明区远离市区,且与其他区有水域阻隔,交通不便,人员流动困难,①④对。第8题,上海不同行政区间职住比差异逐渐加大,说明居民距离工作地距离远,会导致就业人群的平均出勤距离增加,交通压力增大。 选B。
(2020·山东菏泽市一中期末)“短视频”是指时长在一分钟内、用户可在社交媒体平台上实时分享的视频形式。近年来,短视频成为全民热捧的传播方式,不少“网红城市”借助短视频的传播,实现了城市形象的优化。下图是“某短视频APP统计2018~2020年国内某市市中心短视频上传量分布图”。据此完成9~11题。
9.图中短视频上传量高的区域有可能为( )
①商业中心 ②工业园区 ③住宅小区 ④旅游景区
A.①③ B.①④ C.②③ D.②④
10.该市城市空间分布形态的主导因素是( )
A.河流、地形 B.地形、交通
C.交通、河流 D.资源、地形
11.下列短视频的内容,最不可能出现在该市的是( )
A.地铁在高架桥上跨江而过
B.高楼俯拍的建筑物错落有致
C.汽车在山岭隧道中穿梭
D.公交站周围布满了共享单车
答案 9.B 10.A 11.D
解析 第9题,借助短视频的传播,能够实现城市形象的优化。因此短视频上传量高的区域应为城市的标志性所在,商业中心人口众多,经济活动高度集中,为城市的代表,旅游景区环境好,为城市的形象,因此两区域短视频上传量高,选 B。第10题,视频上传量高的区域多沿河流分布,且据等高线可知,多沿地势较低的地区分布,而视频上传量高的区域代表城市的中心,因此该市城市空间分布形态的主导因素是河流和地形,选 A。第11题,据图分析,该城市地形起伏较大,不适合使用自行车进行通勤,所以共享单车不会在这座城市大规模投放,D项符合题意;地铁是在城市中修建的快速、大运量的轨道交通线路,并不是全部修建于地下,而是可以修建于地面上。该城市地形起伏大,地铁列车在过江的时候很可能为了降低修建难度选择直接建在高架桥上跨江而过,A项正确;该城市地形起伏大,建筑物多分布于山上,所以高楼俯拍的建筑物错落有致,B项正确;该城市地形起伏大,交通不便,可能通过隧道通行,C项正确。考虑要素
布局要求
风向
对大气有污染(有害气体、烟尘等)的工厂(如石油化工厂、火力发电厂等)应布局在城市主导风向下风向的郊区或与冬、夏季风风向垂直的郊外或最小风频的上风向
河流流向
对水体污染严重的工厂(如印染厂、农药厂、化肥厂等)应布局在远离生活区和生活用水取水口的下游河段
环境效益
无污染、规模小但劳动力需求量大的工厂(如电子装配厂、家具制造厂等)可以和居民点交错分布;对环境有轻度污染的工厂应与居民点有一定的距离;对环境有严重污染的工厂要远离居民点,并有防护带加以隔离
因素
具体要求
城市规划的要求
住宅区选址要符合城市功能分区的规划要求;城市对基础设施的规划及实施又带动了相关区域房地产的发展
自然环境的适宜度
住宅区选择必须综合考虑地形、水质、空气、风向、植被等自然因素,满足人们对住宅区生态环境质量的需求
社会环境的完善性
包括交通、教育、医疗卫生、文化体育、商业、居民素质等
消费者区位选择的心理趋向
经济状况和消费习惯不同,对住宅区区位选择存在差异
原则
布局要求
人口指向
集中于人口密集区,市中心会形成高密度的中心商务区
交通指向
布局于人流集中区,如火车站、汽车站、轮船码头等
配套服务功能指向
商业服务功能在旅游地、学校、政府机关、大型企业附近相对齐全
商业布局的层次
高层次商业区数量少,规模大,出售的商品种类多,档次高,选择度大;反之,低层次商业区数量多,规模小,出售的商品种类少,档次低,选择度小,主要满足当地居民的日常生活需要
判断方法
具体说明
看面积大小
住宅区面积最大,其次是工业区,商业区面积最小
看距市中心远近
一般情况下,距离市中心由近及远依次为商业区、住宅区、工业区
观形态特征
商业区一般呈点状、线状,住宅区和工业区一般呈面状
看人口变化
商业区昼夜人口差别最大,白天人口多,晚上人口少;住宅区与商业区变化相反;工业区人口昼夜差别最小
看建筑物密度
商业区建筑物高大稠密,住宅区次之,工业区建筑物密度最小
观分布趋势
住宅区、工业区不断向郊外移动,市中心比例逐渐下降;商业区虽也有向郊区交通便捷处移动趋势,但移动幅度较小,在市中心上升幅度较大
相关学案
这是一份2022届高中地理二轮专题复习高考必练必备 专题十一 考点3 森林的开发与保护学案,共6页。
这是一份2022届高中地理二轮专题复习高考必练必备 专题三 考点3 洋流学案,共7页。
这是一份2022届高中地理二轮专题复习高考必练必备 专题二 考点3 大气环流学案,共8页。

