所属成套资源:2022届高考化学二轮专题复习学案练习专题训练(解析版)
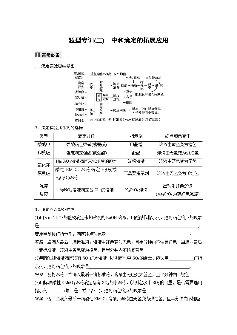
2022届高考化学二轮专题复习学案练习专题八 题型专训(三) 中和滴定的拓展应用
展开这是一份2022届高考化学二轮专题复习学案练习专题八 题型专训(三) 中和滴定的拓展应用,共5页。
1.滴定实验思维导图
2.滴定实验指示剂的选择
3.滴定终点规范描述
(1)用a ml·L-1的盐酸滴定未知浓度的NaOH溶液,用酚酞作指示剂,达到滴定终点的现象是____________________________________________________________________________;若用甲基橙作指示剂,滴定终点现象是________________________________________。
答案 当滴入最后一滴标准液,溶液由红色变为无色,且半分钟内不恢复红色 当滴入最后一滴标准液,溶液由黄色变为橙色,且半分钟内不恢复黄色
(2)用标准碘溶液滴定溶有SO2的水溶液,以测定水中SO2的含量,应选用____________作指示剂,达到滴定终点的现象是________________________________________________。
答案 淀粉溶液 当滴入最后一滴标准液,溶液由无色变为蓝色,且半分钟内不褪色
(3)用标准酸性KMnO4溶液滴定溶有SO2的水溶液,以测定水中SO2的含量,是否需要选用指示剂________(填“是”或“否”),达到滴定终点的现象是_____________________。
答案 否 当滴入最后一滴酸性KMnO4溶液,溶液由无色变为浅红色,且半分钟内不褪色
(4)用氧化还原滴定法测定TiO2的质量分数:一定条件下,将TiO2溶解并还原为Ti3+,再用KSCN溶液作指示剂,用NH4Fe(SO4)2标准溶液滴定Ti3+至全部生成Ti4+,滴定Ti3+时发生反应的离子方程式为____________________________________________________________,达到滴定终点时的现象是____________________________________________________。
答案 Ti3++Fe3+===Ti4++Fe2+ 当滴入最后一滴标准液,溶液变成红色,且半分钟内不褪色
(5)用标准KI溶液滴定含有Fe3+的溶液,应选用______________作指示剂,滴定终点现象是__________________________________________________________________________。
答案 KSCN溶液 当滴入最后一滴标准KI溶液,溶液红色褪去,且半分钟内不恢复红色
1.(2015·广东理综,12)准确移取20.00 mL某待测HCl溶液于锥形瓶中,用0.100 0 ml·L-1NaOH溶液滴定。下列说法正确的是( )
A.滴定管用蒸馏水洗涤后,装入NaOH溶液进行滴定
B.随着NaOH溶液滴入,锥形瓶中溶液pH由小变大
C.用酚酞作指示剂,当锥形瓶中溶液由红色变无色时停止滴定
D.滴定达终点时,发现滴定管尖嘴部分有悬滴,则测定结果偏小
答案 B
解析 A项,滴定管用蒸馏水洗涤后,还要用待装溶液润洗,否则将要引起误差,错误;B项,在用NaOH溶液滴定盐酸的过程中,锥形瓶内溶液由酸性逐渐变为中性,溶液的pH由小变大,正确;C项,用酚酞作指示剂,锥形瓶中溶液应由无色变为红色,且半分钟内不褪色时才能停止滴定,错误;D项,滴定达终点时,发现滴定管尖嘴部分有悬滴,则碱液的体积偏大,测定结果偏大,错误。
2.(2017·全国卷Ⅱ,28)水中的溶解氧是水生生物生存不可缺少的条件。某课外小组采用碘量法测定学校周边河水中的溶解氧。实验步骤及测定原理如下:
Ⅰ.取样、氧的固定
用溶解氧瓶采集水样。记录大气压及水体温度。将水样与Mn(OH)2碱性悬浊液(含有KI)混合,反应生成MnO(OH)2,实现氧的固定。
Ⅱ.酸化、滴定
将固氧后的水样酸化,MnO(OH)2被I-还原为Mn2+,在暗处静置5 min,然后用标准Na2S2O3溶液滴定生成的I2(2S2Oeq \\al(2-,3)+I2===2I-+ S4Oeq \\al(2-,6))。
回答下列问题:
(1)取水样时应尽量避免搅动水体表面,这样操作的主要目的是____________________。
(2)“氧的固定”中发生反应的化学方程式为____________________________________。
(3)Na2S2O3溶液不稳定,使用前需标定。配制该溶液时需要的玻璃仪器有烧杯、玻璃棒、试剂瓶和________;蒸馏水必须经过煮沸、冷却后才能使用,其目的是杀菌、除________及二氧化碳。
(4)取100.00 mL水样经固氧、酸化后,用a ml·L-1Na2S2O3溶液滴定,以淀粉溶液作指示剂,终点现象为____________________________________________________________________;若消耗Na2S2O3溶液的体积为b mL,则水样中溶解氧的含量为________ mg·L-1。
(5)上述滴定完成时,若滴定管尖嘴处留有气泡会导致测定结果偏___(填“高”或“低”)。
答案 (1)使测定值与水体中的实际值保持一致,避免产生误差 (2)2Mn(OH)2+O2===2MnO(OH)2 (3)量筒 氧气 (4)当最后一滴标准液滴入时,溶液由蓝色变为无色,且半分钟内无变化 80ab (5)低
解析 本题采用碘量法测定水中的溶解氧的含量,属于氧化还原滴定。
(2)根据氧化还原反应原理,Mn(OH)2被氧气氧化为MnO(OH)2,由此可得方程式2Mn(OH)2+O2===2MnO(OH)2。
(3)一定物质的量浓度溶液的配制还需要量筒量取液体体积;煮沸可以除去溶解的氧气,避免实验结果不准确。
(4)该实验用硫代硫酸钠标准液滴定I2,因此终点现象为当最后一滴标准液滴入时,溶液由蓝色变为无色,且半分钟内无变化;
根据关系式O2~2MnO(OH)2~2I2~4Na2S2O3
可得水样中溶解氧的含量为[(ab×10-3) ml÷4×32×103 mg·ml-1]÷0.1 L=80ab mg·L-1。
(5)终点读数时有气泡,气泡占据液体应占有的体积,会导致消耗的Na2S2O3体积偏小,最终结果偏低。
题组一 氧化还原滴定
1.测定过硫酸钠(Na2S2O8)产品纯度:称取0.250 0 g样品,用蒸馏水溶解,加入过量KI,充分反应后,再滴加几滴指示剂,用0.100 0 ml·L-1Na2S2O3标准溶液滴定,达到滴定终点时,消耗标准溶液的体积为19.50 mL。(已知:I2+2S2Oeq \\al(2-,3)===S4Oeq \\al(2-,6)+2I-)
(1)选用的指示剂是_____________;达到滴定终点的现象是______________________。
(2)样品的纯度为__________%。
答案 (1)淀粉溶液 滴入最后一滴标准溶液,溶液的蓝色褪去,且半分钟内不复原 (2)92.82
解析 (1)根据淀粉溶液遇I2变为蓝色,可选用淀粉溶液为指示剂,若滴定达到终点,会看到溶液由蓝色变为无色,且半分钟内不再变为蓝色。
(2)Na2S2O8作氧化剂,与KI反应的离子方程式为S2Oeq \\al(2-,8)+2I-===2SOeq \\al(2-,4)+I2,I2与Na2S2O3反应的化学方程式为:I2+2Na2S2O3===Na2S4O6+2NaI,可得关系式:Na2S2O8~I2~2Na2S2O3,n(Na2S2O3)=0.100 0 ml·L-1×19.50 mL×10-3L·mL-1=1.95×10-3ml,则n(Na2S2O8)=eq \f(1,2)n(Na2S2O3)=9.75×10-4ml,m(Na2S2O8)=9.75×10-4ml×238 g·ml-1=0.232 05 g,则该样品的纯度为eq \f(0.232 05 g,0.250 0 g)×100%=92.82%。
2.过氧乙酸(含有少量H2O2杂质)的含量测定流程如图。
eq \x(取样)―→eq \x(H2SO4酸化)―→eq \x(KMnO4除H2O2)―→eq \x(加过量FeSO4溶液还原CH3COOOH)―→eq \x(K2Cr2O7溶液测定剩余FeSO4溶液)
(1)判断H2O2恰好除尽的实验现象是__________________________________________。
(2)过氧乙酸被Fe2+还原,还原产物之一为乙酸,其离子方程式为_________________。
(3)若样品体积为V0 mL,加入c1 ml·L-1FeSO4溶液V1 mL,消耗c2 ml·L-1K2Cr2O7溶液V2 mL。则过氧乙酸的含量为________g·L-1。
答案 (1)当滴入最后一滴高锰酸钾溶液时,溶液由无色变为浅红色,且半分钟内不褪色 (2)CH3COOOH+2Fe2++2H+===CH3COOH+2Fe3++H2O (3)eq \f(38c1V1-6c2V2,V0)
解析 (1)高锰酸钾溶液为紫红色,过氧化氢没除尽之前,加高锰酸钾,溶液紫红色会褪去,若过氧化氢已除尽,再滴入高锰酸钾,溶液将变为浅红色。
(3)Fe2+总物质的量=c1V1×10-3ml,n(K2Cr2O7)=c2V2×10-3ml。根据得失电子守恒有:K2Cr2O7~2Cr3+~6e-~6Fe2+~6Fe3+,即每1 ml K2Cr2O7与6 ml Fe2+恰好完全反应,所以,与c2V2×10-3ml K2Cr2O7反应的Fe2+的物质的量=6c2V2×10-3ml,那么,与过氧乙酸反应的Fe2+的物质的量=c1V1×10-3ml-6c2V2×10-3ml,根据CH3COOOH+2Fe2++2H+===CH3COOH+2Fe3++H2O可得:CH3COOOH的物质的量=eq \f(c1V1×10-3 ml-6c2V2×10-3 ml,2),CH3COOOH的质量=eq \f(c1V1×10-3 ml-6c2V2×10-3 ml,2)×76 g·ml-1=38(c1V1×10-3-6c2V2×10-3)g,则过氧乙酸的含量=eq \f(38c1V1×10-3-6c2V2×10-3 g,V0×10-3 L)=eq \f(38c1V1-6c2V2,V0) g·L-1。
题组二 沉淀滴定
3.沉淀滴定法是测定粒子浓度的方法之一,为了测定某废水中SCN-的浓度,可用标准AgNO3溶液滴定待测液,已知:
(1)滴定时可选为滴定指示剂的是________(填字母)。
A.NaCl B.K2CrO4 C.KI D.NaCN
(2)如何确定该滴定过程的终点:____________________________________________。
答案 (1)B (2)当滴入最后一滴标准液时,出现砖红色沉淀,且半分钟内沉淀颜色不改变
解析 (1)指示剂选择原则为颜色变化明显、Ksp略微大于Ksp(AgSCN),根据表中数据可知选K2CrO4作为指示剂。
4.已知:ClNO与H2O反应生成HNO2和HCl。通过以下实验测定ClNO样品的纯度。取ClNO样品m g溶于水,配制成250 mL溶液;取出25.00 mL样品于锥形瓶中,以K2CrO4溶液为指示剂,用c ml·L-1AgNO3标准溶液滴定至终点,消耗标准溶液的体积为20.00 mL。滴定终点的现象是______________________________________________________________,亚硝酰氯(ClNO)的质量分数为________。
[已知:Ag2CrO4为砖红色固体;Ksp(AgCl)=1.56×10-10,Ksp(Ag2CrO4)=1×10-12]
答案 滴入最后一滴标准溶液,溶液中生成砖红色沉淀,且半分钟内无变化 eq \f(1 310c,m)%
解析 以K2CrO4溶液为指示剂,根据溶度积得出AgNO3先与氯离子生成氯化银白色沉淀,过量硝酸银和K2CrO4反应生成砖红色沉淀,因此滴定终点的现象是:滴入最后一滴标准溶液,溶液中生成砖红色沉淀,且半分钟内无变化;根据ClNO~HCl~AgNO3关系式,得到25.00 mL样品溶液中ClNO物质的量n(ClNO)=n(AgNO3)=c ml·L-1×0.02 L=0.02c ml,亚硝酰氯(ClNO)的质量分数为ω=eq \f(0.02c ml×10×65.5 g·ml-1,m g)×100%=eq \f(1 310c,m)%。类型
滴定过程
指示剂
终点颜色变化
酸碱中
和反应
强酸滴定强碱(或弱碱)
甲基橙
溶液由黄色变为橙色
强碱滴定强酸(或弱酸)
酚酞
溶液由无色变为浅红色
氧化还
原反应
Na2S2O3溶液滴定未知浓度的碘水
淀粉溶液
溶液由蓝色变为无色
酸性KMnO4溶液滴定H2O2(或H2C2O4)溶液
不需要指示剂
溶液由无色变为浅红色
沉淀
反应
AgNO3溶液滴定含Cl-的溶液
K2CrO4溶液
出现淡红色沉淀
(Ag2CrO4为砖红色沉淀)
银盐物质
AgCl
AgI
AgCN
Ag2CrO4
AgSCN
颜色
白
黄
白
砖红
白
Ksp
1.8×10-10
8.3×10-17
1.2×10-16
3.5×10-11
1.0×10-12
相关学案
这是一份2024届高考化学一轮复习专题8第39讲滴定曲线和中和滴定的拓展应用能力学案,共21页。
这是一份鲁科版高考化学一轮复习第8章第42讲滴定曲线和中和滴定的拓展应用课时学案,共20页。
这是一份(全国通用)高考化学二轮热点题型归纳与变式演练 专题22 酸碱中和滴定原理的拓展应用(解析+原卷)学案,文件包含全国通用高考化学二轮热点题型归纳与变式演练专题22酸碱中和滴定原理的拓展应用解析版docx、全国通用高考化学二轮热点题型归纳与变式演练专题22酸碱中和滴定原理的拓展应用原卷版docx等2份学案配套教学资源,其中学案共26页, 欢迎下载使用。

