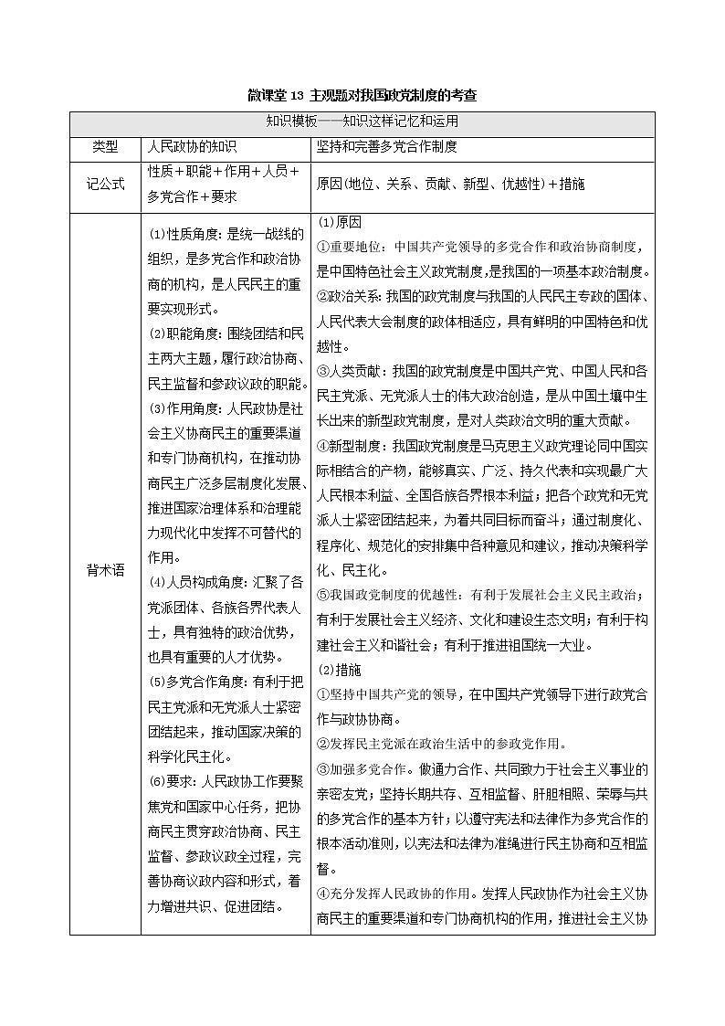
2022届高考政治一轮复习新人教版必修2 第7单元发展社会主义民主政治微课堂13主观题对我国政党制度的考查教案
展开2022届高考政治一轮复习新人教版必修2 第7单元发展社会主义民主政治微课堂主观题对中国特色社会主义民主政治或国家治理的考查教案(1): 这是一份2022届高考政治一轮复习新人教版必修2 第7单元发展社会主义民主政治微课堂主观题对中国特色社会主义民主政治或国家治理的考查教案(1),共6页。
2022届高考政治一轮复习新人教版必修1 第2单元生产劳动与经营微课堂主观题对劳动就业的考查教案: 这是一份2022届高考政治一轮复习新人教版必修1 第2单元生产劳动与经营微课堂主观题对劳动就业的考查教案,共6页。
2022届高考政治一轮复习新人教版必修1 第3单元收入与分配微课堂4主观题对收入分配的考查教案: 这是一份2022届高考政治一轮复习新人教版必修1 第3单元收入与分配微课堂4主观题对收入分配的考查教案,共6页。

