


初中化学第三单元 物质构成的奥秘综合与测试练习
展开
这是一份初中化学第三单元 物质构成的奥秘综合与测试练习,共13页。试卷主要包含了单选题,填空题,实验题等内容,欢迎下载使用。
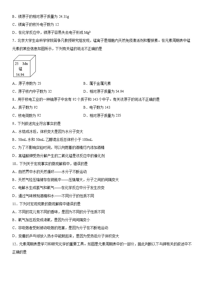
第三单元物质构成的奥秘练习(4)2020-2021学年人教版化学九年级姓名:___________班级:___________ 一、单选题1.对下列现象解释正确的是A.酒精挥发——分子可分B.花香四溢——分子不断运动C.冰雪融化——分子很小D.氧气液化——分子体积变小2.下列对分子、原子和离子的认识正确的是A.分子、原子和离子都能够直接构成物质 B.只有分子能保持物质的化学性质C.原子的质量主要集中在质子上 D.氯化钠是由氯化钠离子构成的3.关于钙原子(Ca)和钙离子(Ca2+)的判断中,不正确的是A.核电荷数相等 B.核内质子数相等 C.核外电子数相等 D.质量几乎相等4.下图是氩元素在元素周期表中的有关信息,下列说法错误的是A.属于金属元素B.氩的原子序数是18C.氩原子具有稳定结构D.相对原子质量是39.955.某微粒结构示意图见如图,下列说法错误的是: A.x的数值为8 B.该元素的原子核外有3个电子层C.该微粒属于金属元素 D.该微粒的符号可以表示为R1+6.根据如图信息,下列说法正确的是A.镁元素位于元素周期表第三周期B.镁原子的相对原子质量为24.31gC.镁离子的核外电子数为12D.在化学反应中,镁原子容易失去电子形成Mg2-7.北京大学生命科学学院蒋争凡教授研究组发现,锰离子是细胞内天然免疫激活剂和警报素。在元素周期表中锰元素的某些信息如图所示,下列有关锰的说法不正确的是A.原子序数为25 B.属于金属元素C.原子核内中子数为32 D.相对原子质量为54.948.用于核电工业的一种铀原子中含有92个质子和143个中子。有关该原子的说法不正确的是A.质子数为92 B.电子数为143C.核电荷数为92 D.相对原子质量为2359.下列叙述完全符合事实的是A.水结成冰后,体积变大是因为水分子变大B.50mL水和50mL乙醇混合后总体积小于100mLC.为了不影响实验时间,可以向燃着的酒精灯内添加酒精D.高锰酸钾受热分解产生的二氧化锰是该反应中的催化剂10.下列关于宏观事实的微观解释中,错误的是A.自然界中水的天然循环——水分子不断运动B.天然气经压缩储存在钢瓶中——压强增大,分子之间的间隔变大C.电解水生成氢气和氧气——在化学反应中分子发生改变D.通过气味辨别酒精和水——不同分子的性质不同11.下列对宏观现象的微观解释中错误的是A.不同的花儿有不同的香味,是因为不同的分子性质不同B.氧气加压后变成液氧,是因为分子间间隔变小C.非吸烟者受到被动吸烟的危害,是因为分子在不断地运动D.变瘪的乒乓球放入热水中能鼓起来,是因为受热后分子体积变大12.元素周期表是学习和研究化学的重要工具。如图是元素周期表中的一部分,据此判断以下与钾有关的叙述中不正确的是A.钾元素是金属元素B.钾元素的原子序数为19C.钾元素、钠元素位于同一周期D.钾元素的相对原子质量为39.1013.分子、原子和离子都是构成物质的基本粒子,下列说法正确的是A.分子由原子构成,分子比原子大B.水遇冷凝结成冰,水分子停止了运动C.在化学变化中,原子是最小的粒子,不可再分D.氯化钠是由氯化钠分子构成的14.日本福岛第一核电站发生严重的核泄漏,日本政府向福岛核电站附近居民发放碘片(I-127),以降低放射性碘对人体的伤害。已知核辐射中放射性碘(I-131)的核电荷数为53,则下列说法不正确的是A.核裂变是一种化学变化 B.I-127原子和I-131原子的相对原子质量不相同C.核能的利用证实原子的可分性 D.I-127原子与I-131原子属于同种元素15.下列有关微观粒子的说法中,错误的是A.美酒飘香,是因为分子在不停运动B.大多数物体受热时体积增大,是因为受热时分子间空隙增大C.该微粒属于阴离子,带一个单位的负电荷D.在化学变化中,分子可以再分,原子不可再分 二、填空题16.我们生活的世界由丰富多彩的物质组成,物质是由微小的粒子构成的。现有氯化钠、铁、二氧化碳三种物质,二氧化碳由______构成,铁由______构成,氯化钠由______、______构成。17.逐梦航天,建设航天强国。中国九天云外揽月回。(1)月球上有一种富含钛元素的月海玄武岩,如图是钛元素在元素周期表中的信息及部分原子结构示意图。①钛元素的相对原子质量为________,x的值为________,钛元素位于元素周期表中第________周期。②A、B、C、D四种粒子中,共属于_______种元素,元素的原子具有相对稳定结构的为_______。(写元素符号)(2)现已探明月球上含有丰宫的核能原料He-3(3表示相对原子质量)。它可能是未来核能的重要原料。氦元素的原子结构示意图为________(填字母编号)。18.相对原子质量的国际新标准由张青莲教授主持测定。根据下图,回答下列问题:(1)锌元素属于_____________________(选填“金属”或“非金属”)元素:锌元素的相对原子质量为_____________________。(2)锌原子最外层有___________________个电子,在化学反应中容易____________(选填“得到”人或“失去”)电子,形成的锌离子符号为__________________。19.如图为六种原子的结构示意图:请回答下列问题:(1)图中六种元素之间的最本质区别是______;(2)钙元素在形成离子的过程中易______(“得到”或“失去”)电子。(3)与镁元素具有相似的化学性质的元素是______。(4)在上述碘的原子结构示意图中,X=______。 三、实验题20.核电荷数为1~18的元素的原子结构示意图等信息如下,回答有关问题:(1)钠元素位于元素周期表中第________周期,同一周期,元素具有相同的________数,________依次递增。画出钠元素的离子结构示意图为________。(2)①氯原子在化学反应中一般易________电子(填“得到”或“失去”),能形成带____电荷的________离子(填“阴”或“阳”),离子符号是________。②氯原子与________(填元素符号)的化学性质相似,因为它们的________相同。(3)原子在失去或得到电子变成相应的离子时,一般不会发生改变的有____(填编号)。A 核内质子数B 最外层电子数C 元素的化学性质D 微粒的电性21.某兴趣小组的同学探究分子的运动,实验如下图所示。图中试管 A 和装置 D 的试管中装有体积和浓度相同的浓氨水,试管B 和C 中装有体积和浓度相同的酚酞溶液。
(1)实验①和实验②都会出现的现象是_____,但出现此现象的快慢不同。(2)请从微观的角度解释产生上述现象C 比B 快的原因是_____。
参考答案1.B【详解】略2.A【详解】A、分子、原子和离子都能够直接构成物质,正确;B、由分子构成的物质,分子能保持物质的化学性质,由原子构成的物质由原子保持化学性质,错误;C、原子的质量主要集中在原子核上,错误;D、氯化钠是由氯离子、钠离子构成的,错误;故选A。3.C【详解】钙原子失去最外层的两个电子变成钙离子,故电子数不同,原子核不变,故核电荷数、核内质子数相同,原子的质量主要集中在原子核上,故质量几乎相等。故选C。4.A【详解】A、由汉字结构可知,氩属于非金属元素,错误;B、氩的原子序数是18,正确;C、氩原子最外层有8个电子,具有稳定结构,正确;D、相对原子质量是39.95,正确。故选A。【点睛】元素周期表信息图中,元素名称的左上角的数字为元素的原子序数,右上角为元素符号,中间的汉字表示元素名称,下边是元素的相对原子质量。5.D【详解】A、如该微粒为原子,则11=2+x,x=9>8,违反第2层最多排8个电子的排布规律。如该微粒为离子,最外层排满,x=8,该微粒是钠离子。正确。B、钠元素原子核外有3个电子层,第一层排2个,第二层排8个,第三层排1个,正确。C、该微粒是钠离子,钠属于金属元素,正确。D、钠离子符号为Na+,如果离子带1个单位的正电荷或负电荷,1省略不写。错误。故选D。6.A【详解】A、根据原子结构示意图,镁原子核外电子有三层,所以镁元素位于元素周期表第三周期,故选项正确;B、相对原子质量单位是“1”,不是“克”,故选项错误;C、核外电子数=原子序数,镁原子失去2个电子形成镁离子,则镁离子核外电子数为10,故选项错误;D、在化学反应中,镁原子容易失去2个电子,带2个单位正电荷,镁离子表示为Mg2+,故选项错误。故选A7.C【详解】A、根据元素周期表中的一格可知,左上角的数字为25,该元素的原子序数为25,故选项说法正确。B、根据元素周期表中的一格可知,中间的汉字表示元素名称,该元素的名称是锰,带“钅”字旁,属于金属元素,故选项说法正确。C、根据元素周期表中的一格可知,左上角的数字为25,表示原子序数为25;根据原子中原子序数=核电荷数=质子数=核外电子数,则该元素的原子核内质子数为25,则中子数为55-25=30,故选项说法错误。D、根据元素周期表中的一格可知,汉字下面的数字表示相对原子质量,该元素的相对原子质量为54.94,故选项说法正确。故选:C。8.B【详解】略9.B【详解】A、水结成冰后,体积变大是因为水分子的间隙变大,不符合事实;B、50mL水和50mL乙醇混合后总体积小于100mL,因为分子间有间隙,混合后水分子和乙醇分子跑到其中间隙中,符合事实;C、不能向燃着的酒精等内添加酒精,否则会失火,不符合事实;D、高锰酸钾受热分解产生的二氧化锰是该反应中的生成物,不符合事实。故选:B。10.B【详解】A、自然界中水的天然循环,是因为水分子不断运动的缘故,故选项解释正确。B、天然气经压缩储存在钢瓶中,是因为分子间有间隔,气体受压后,分子间隔变小,气体的体积减小,故选项解释错误。C、水通电生成氢气和氧气,是因为水分子分裂成了氢原子和氧原子,然后氢原子、氧原子分别重新组合形成氢分子、氧分子,大量的氢分子、氧分子分别聚集成氢气、氧气,该事实说明在化学反应中,分子可分,在化学反应中分子发生改变,故选项解释正确。D、通过气味辨别酒精和水,是因为分子是不断地运动的,且不同种的分子性质不同,故选项解释正确。故选:B。11.D【详解】A、不同的花儿有不同的香味,是因为不同的分子性质不同,不符合题意;B、氧气加压后变成液氧,是因为受压后,分子间间隔变小,不符合题意;C、非吸烟者受到被动吸烟的危害,是因为分子在不断地运动,不符合题意;D、变瘪的乒乓球放入热水中能鼓起来,是因为受热后,分子之间的间隔变大,分子的体积不变,符合题意。故选D。12.C【分析】元素周期表信息图中,元素名称的左上角的数字为元素的原子序数,右上角为元素符号,中间的汉字表示元素名称,下边是元素的相对原子质量。【详解】A、由汉字结构可知,钾元素是金属元素,正确;B、钾元素的原子序数为19,正确;C、钾元素、钠元素位于同一族,不是同一周期,错误;D、钾元素的相对原子质量为39.10,正确。故选C。13.C【详解】A、分子和原子不能比较大小,但由原子构成的分子,其分子比构成它的原子大;如果分子中不含该原子,则分子不一定比原子大,选项说法错误。B、分子总是在不断运动的,选项说法错误;C、原子是化学变化中的最小粒子,在化学变化中,原子是最小的粒子,不可再分,选项说法正确;D、氯化钠是由钠离子与氯离子构成的,选项说法错误。故选:C。14.A【详解】A、核裂变是原子核发生裂变,原子发生了变化,属于核物理研究的范畴,而化学变化中原子核不发生变化,因此核裂变不是化学变化,符合题意;B、因为“相对原子质量≈质子数+中子数”,虽然I-127原子和I-131原子质子数相同,但中子数不同,所以相对原子质量不相同,正确,不符合题意;C、核能的利用证实了原子是可分的,正确,不符合题意;D、I-127原子和I-131原子属于同种元素,因为它们是质子数相同的原子,所以属于同种元素,正确,不符合题意。故选:A。15.C【详解】A、美酒飘香,是因为分子在不断运动,带有酒香的分子四处扩散,不符合题意;B、大多数物体受热时体积增大,是因为受热时分子间空隙增大,不符合题意;C、该微粒中,质子数大于核外电子数,表示阳离子,带1个单位正电荷,符合题意;D、原子是化学变化中的最小粒子,在化学变化中,分子可分为原子,原子不可再分,不符合题意。故选C。16.二氧化碳分子 铁原子 钠离子 氯离子 【详解】二氧化碳是由二氧化碳分子构成的;铁属于金属单质,是由铁原子直接构成的;氯化钠是由钠离子和氯离子构成的。【点睛】 17.47.87 2 四 三 Ne B 【详解】(1)①根据单元格信息,钛的相对原子质量为47.87;因为在原子中,质子数=核外电子数,所以x=22-2-8-10=2,元素所在的周期数等于原子的电子层数,故位于第四周期;②据图可以看出,A、B、C、D四种粒子,有10、11、17三个数字,故共表示3种元素;B原子的质子数为10,是氦元素,最外层电子数为8,具有相对稳定结构;(2)He原子是质子数为2的原子,其核外的电子数也是2,则该原子的原子结构示意图为。18.(1) 金属 65.38 (2) 2 失去 Zn2+ 【分析】元素周期表信息图中,元素名称的左上角的数字为元素的原子序数,右上角为元素符号,中间的汉字表示元素名称,下边是元素的相对原子质量。(1)由汉字结构可知,锌元素属于金属元素;锌元素的相对原子质量为65.38。(2)原子结构示意图中弧线上的数字表示该层电子数;锌原子最外层有2个电子,小于4,在化学反应中容易失去2个电子,形成带两个单位正电荷的锌离子,由离子的表示方法,在表示该离子的元素符号右上角,标出该离子所带的正负电荷数,数字在前,正负符号在后,带1个电荷时,1要省略,则符号为Zn2+。19.(1)质子数(核电荷数)不同(2)失去(3)钙(4)18【分析】(1)元素是质子数(核电荷数)相同的一类原子的总称,不同元素区别是质子数(核电荷数)不同,故填:质子数(核电荷数)不同。(2)钙原子最外层电子数是2小于4,在形成离子的过程中易失去电子数,故填:失去。(3)最外层电子数相同,化学性质相似,镁元素和钙元素最外层电子数相同,故填:钙。(4)原子中,核电荷数=核外电子数,故53=2+8+18+X+7,X=18,故填:18。20.三 电子层数 质子数 得到 负 阴 Cl- F 最外层电子数 A 【详解】(1)由元素周期表可知,钠元素位于元素周期表中第三周期;根据核电荷数为1~18的元素的原子结构示意图可知,在第三周期中,各原子结构的共同之处是原子核外电子层数相同;该周期中,从左到右,各原子质子数依次增加;钠元素的原子最外层电子数为1,在化学反应中易失去1个电子,形成稳定结构,其离子结构示意图为 , 故填:三;电子层数;质子数; ; (2)由氯原子的结构示意图可知,氯原子的最外层电子数为7,多于4,在化学反应中易得到一个电子,形成带负电荷的阴离子,其离子符号为:Cl-,故填得到;负;阴;Cl-;(3)A、原子在失去或得到电子变成相应的离子时,通过核外电子的得失形成稳定结构,核内质子数不变,符合题意。B、 原子在失去或得到电子变成相应的离子时,通过核外电子的得失形成稳定结构,最外层电子数一定发生改变,不符合题意。C、 原子在失去或得到电子变成相应的离子时,通过核外电子的得失形成稳定结构,最外层电子数一定发生改变,元素的化学性质发生改变,不符合题意。D、 原子在失去或得到电子变成相应的离子时,通过核外电子的得失形成稳定结构,最外层电子数一定发生改变,微粒的电性发生改变,不符合题意。故选A。
21.酚酞溶液变红 D中氨水的温度高于A中氨水的温度,D中的氨分子运动较快 【详解】(1)氨水具有挥发性,挥发出来的氨气溶解到酚酞溶液中形成氨水,氨水显碱性,能够使酚酞溶液变红,即观察到的现象是实验①和实验②中的酚酞溶液变红,故填酚酞溶液变红。(2)分子在不断地运动,且温度越高,分子的运动越快,D中氨水的温度高于A中氨水的温度,则D中的氨分子运动较快,使得C中的酚酞溶液比B中的酚酞溶液变红得快,故填D中氨水的温度高于A中氨水的温度,D中的氨分子运动较快。
相关试卷
这是一份化学九年级上册第三单元 物质构成的奥秘综合与测试课时作业,共13页。试卷主要包含了单选题,填空题,实验题等内容,欢迎下载使用。
这是一份初中化学人教版九年级上册第三单元 物质构成的奥秘综合与测试综合训练题,共14页。试卷主要包含了单选题,填空题,简答题等内容,欢迎下载使用。
这是一份人教版第三单元 物质构成的奥秘综合与测试测试题,共13页。试卷主要包含了单选题,填空题,课内填空等内容,欢迎下载使用。