2022届高考化学一轮复习讲义学案第6章 课题21 原电池 化学电源
展开课题21 原电池 化学电源
学习任务1 原电池的工作原理及其应用
一、原电池的概念和构成条件
1.概念:原电池是把化学能转化为电能的装置。
2.构成条件
电极
两电极为导体,且存在活动性差异,一般活动性较强的金属做负极,活动性较弱的金属或非金属导体做正极
溶液
有电解质溶液
回路
形成闭合回路,即满足:(1)两电极直接接触(靠在一起)或间接接触(用导线相连);(2)两电极插入电解质溶液中
本质
自发的氧化还原反应
构成条件可概括为“两极一液一线一反应”。
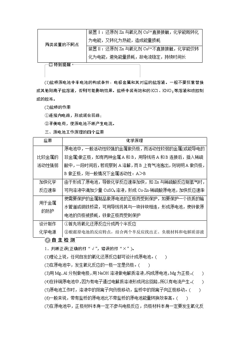
二、原电池的工作原理(以锌铜原电池为例)
电极名称
负极
正极
电极材料
Zn
Cu
电极反应
Zn-2e-===Zn2+
Cu2++2e-===Cu
反应类型
氧化反应
还原反应
电子流向(外电路)
由负极沿导线流向正极
离子流向(内电路)
阴离子向负极移动,阳离子向正极移动;盐桥(含饱和KCl溶液)中离子流向:K+移向正极,Cl-移向负极
电池反应(离子方程式)
Zn+Cu2+===Zn2++Cu
两类装置的不同点
装置Ⅰ:还原剂Zn与氧化剂Cu2+直接接触,化学能既转化为电能,又转化为热能,造成能量损耗
装置Ⅱ:还原剂Zn与氧化剂Cu2+不直接接触,化学能仅转化为电能,避免能量损耗,故电流稳定,持续时间长
(1)盐桥原电池中半电池的构成条件:电极金属和其对应的盐溶液。一般不要任意替换成其他阳离子盐溶液,否则可能影响效果。盐桥中装有饱和的KCl、KNO3等溶液和琼胶制成的胶冻。
(2)盐桥的作用
①连接内电路,形成闭合回路;
②平衡电荷,使原电池不断产生电流。
三、原电池工作原理的四个应用
应用
化学原理
比较金属的
活动性强弱
原电池中,一般活动性较强的金属做负极,而活动性较弱的金属(或能导电的非金属)做正极,如有两种金属A和B,用导线将A和B连接后,插入稀硫酸中,一段时间后,若观察到A溶解,而B上有气泡逸出,则说明A做负极,B做正极,则一般情况下金属活动性:A>B
加快化学
反应速率
由于形成了原电池,导致化学反应速率加快,如Zn与稀硫酸反应制氢气时,可向溶液中滴加少量CuSO4溶液,形成CuZn稀硫酸原电池,加快反应速率
用于金属
的防护
使需要保护的金属制品做原电池的正极而受到保护,如要保护一个铁质的输水管道或钢铁桥梁,可用导线将其与一块锌块相连,形成原电池,使锌做原电池的负极被损耗,铁做正极而受到保护
设计制作
化学电源
①首先将氧化还原反应分成两个半反应
②根据原电池的反应特点,结合两个半反应找出正、负极材料和电解质溶液
1.判断正误(正确的打“√”,错误的打“×”)。
(1)理论上说,任何自发的氧化还原反应都可设计成原电池。( )
(2)在原电池中,发生氧化反应的一极一定是负极。( )
(3)用Mg、Al分别做电极,用NaOH溶液做电解质溶液,构成原电池,Mg为正极。( )
(4)在锌铜原电池中,因为有电子通过电解质溶液形成闭合回路,所以有电流产生。( )
(5)原电池工作时,溶液中的阳离子向负极移动,盐桥中的阳离子向正极移动。( )
(6)一般来说,带有盐桥的原电池比不带盐桥的原电池能量转换效率高。( )
(7)在原电池中,正极材料本身一定不参与电极反应,负极材料本身一定要发生氧化反应。( )
(8)实验室制备H2时,用粗锌(含Cu、Fe等)代替纯锌与盐酸反应效果更佳。( )
答案:(1)√ (2)√ (3)√ (4)× (5)× (6)√ (7)× (8)√
2.在如图所示的8个装置中,属于原电池的是________。
解析:①中缺1个电极,且没有形成闭合回路;③没有形成闭合回路;⑤酒精为非电解质;⑧电极相同,且没有形成闭合回路。
答案:②④⑥⑦
原电池的工作原理
变化观念与平衡思想、证据推理与模型认知
1.(经典题)课堂学习中,同学们利用铝条、锌片、铜片、导线、电流计、橙汁、烧杯等用品探究原电池的组成。下列结论错误的是( )
A.原电池是将化学能转化成电能的装置
B.原电池由电极、电解质溶液和导线等组成
C.图中电极a为铝条、电极b为锌片时,导线中会产生电流
D.图中电极a为锌片、电极b为铜片时,电子由铜片通过导线流向锌片
解析:选D。原电池是将化学能转化成电能的装置,A正确;原电池由电极、电解质溶液和导线等组成,B正确;题图中电极a为铝条、电极b为锌片时,构成原电池,导线中会产生电流,C正确;题图中电极a为锌片、电极b为铜片时,锌片做负极,电子由锌片通过导线流向铜片,D错误。
2.下图中四种电池装置是依据原电池原理设计的,下列有关叙述错误的是( )
A.①中锌电极发生氧化反应
B.②中电子由a电极经导线流向b电极
C.③中外电路中电流由A电极流向B电极
D.④中LixC6做负极
解析:选C。在原电池中阴离子移向负极,所以③中A电极为负极,则外电路中电流应由B电极流向A电极。
3.(双选)分析下图所示的四个原电池装置,其中结论正确的是( )
A.①②中Mg做负极,③④中Fe做负极
B.②中Mg做正极,电极反应式为6H2O+6e-===6OH-+3H2↑
C.③中Cu做负极,电极反应式为Cu-2e-===Cu2+
D.④中Cu做正极,电极反应式为2H++2e-===H2↑
解析:选BC。②中Mg不与NaOH溶液反应,而Al能和NaOH溶液反应失去电子,故Al做负极;③中Fe在冷的浓硝酸中钝化,Cu和浓HNO3反应失去电子,故Cu做负极,A错、C正确;②中电池总反应为2Al+2NaOH+2H2O===2NaAlO2+3H2↑,负极反应式为2Al+8OH--6e-===2AlO+4H2O,二者相减得到正极反应式为6H2O+6e-===6OH-+3H2↑,B正确;④中Cu做正极,电极反应式为O2+2H2O+4e-===4OH-,D错。
判断原电池正、负极的五种方法
[提示] 原电池的正极和负极与电极材料的性质有关,也与电解质溶液有关,不要认为活泼金属一定做负极。
原电池工作原理的应用
证据推理与模型认知
4.(金属的防护)为保护地下钢管不受腐蚀,可采取的措施有( )
A.与石墨棒相连
B.与铜板相连
C.埋在潮湿、疏松的土壤中
D.与锌板相连
解析:选D。A项,石墨棒与铁构成原电池,铁活泼,失电子做负极,被腐蚀;B项,铜板与铁构成原电池,铁比铜活泼,铁失电子做负极,被腐蚀;C项,在潮湿、疏松的土壤中,铁与土壤中的碳、水、空气构成原电池,铁失电子做负极,被腐蚀;D项,锌板与铁构成原电池,锌比铁活泼,锌失电子做负极,锌被腐蚀,铁被保护。
5.(加快化学反应速率)等质量的两份锌粉a、b,分别加入过量的稀H2SO4中,同时向a中滴入少量的CuSO4溶液,如图表示产生H2的体积(V)与时间(t)的关系,其中正确的是( )
解析:选D。a中Zn与CuSO4溶液反应置换出Cu,Zn的量减少,产生H2的量减少,但Zn、Cu和稀H2SO4形成原电池,加快了反应速率,D项图示符合要求。
6.(比较金属活动性)有a、b、c、d四个金属电极,有关的实验装置及部分实验现象如下:
实验
装置
部分实
验现象
a极质量减少;b极质量增加
b极有气体产生;c极无变化
d极溶解;c极有气体产生
外电路中电流从a极流向d极
由此可判断这四种金属的活动性顺序是( )
A.a>b>c>d B.b>c>d>a
C.d>a>b>c D.a>b>d>c
解析:选C。把四个实验从左到右分别编号为①②③④,则由实验①可知,a极质量减少,b极质量增加,则a做原电池负极,b做原电池正极,金属的活动性:a>b;由实验②可知,b极有气体产生,c极无变化,金属的活动性:b>c;由实验③可知,d极溶解,c极有气体产生,则d做原电池负极,c做原电池正极,金属的活动性:d>c;由实验④可知,外电路中电流从a极流向d极,则d做原电池负极,a做原电池正极,金属的活动性:d>a。综上所述,四种金属的活动性:d>a>b>c。
7.(设计原电池)某校化学兴趣小组进行探究性活动:将氧化还原反应2Fe3++2I-2Fe2++I2设计成带盐桥的
原电池。提供的试剂:FeCl3溶液、KI溶液;其他用品任选。回答下列问题:
(1)画出设计的原电池装置图,并标出电极材料、电极名称及电解质溶液。
(2)发生氧化反应的电极反应式为_________________________________________。
(3)反应达到平衡时,外电路导线中________(填“有”或“无”)电流通过。
(4)平衡后向FeCl3溶液中加入少量FeCl2固体,当固体全部溶解后,则此时该溶液中的电极变为________(填“正”或“负”)极。
解析:(1)先分析氧化还原反应,找出正、负极反应,即可确定电极材料和正、负极区的电解质溶液。
(2)发生氧化反应的电极是负极,负极上I-失电子变成I2。
(3)反应达到平衡时,无电子移动,故无电流产生。
(4)平衡后向FeCl3溶液中加入少量FeCl2固体,平衡逆向移动,此时Fe2+失电子,该溶液中的电极变成负极。
答案:(1)如下图(答案合理即可)
(2)2I--2e-===I2 (3)无 (4)负
学习任务2 化学电源及其工作原理
一、一次电池
1.碱性锌锰电池
(1)构造
(2)工作原理
电解质:KOH。
负极材料:Zn;
电极反应:Zn+2OH--2e-===Zn(OH)2。
正极材料:MnO2;
电极反应:2MnO2+2H2O+2e-===2MnO(OH)+2OH-。
总反应:Zn+2MnO2+2H2O===2MnO(OH)+Zn(OH)2。
2.纽扣式锌银电池
(1)构造
(2)工作原理
电解质:KOH。
负极材料:Zn;
电极反应:Zn+2OH--2e-===Zn(OH)2。
正极材料:Ag2O;
电极反应:Ag2O+H2O+2e-===2Ag+2OH-。
总反应:Zn+Ag2O+H2O===Zn(OH)2+2Ag。
3.锂电池
LiSOCl2电池可用于心脏起搏器。该电池的电极材料分别为锂和碳,电解液是LiAlCl4SOCl2。电池的总反应可表示为8Li+3SOCl2===6LiCl+Li2SO3+2S。
(1)负极材料为锂,电极反应为8Li-8e-===8Li+。
(2)正极材料为碳,电极反应为3SOCl2+8e-===2S+SO+6Cl-。
二、二次电池(又叫充电电池或蓄电池)
1.铅蓄电池
(1)构造
(2)工作原理
①总反应:Pb(s)+PbO2(s)+2H2SO4(aq)2PbSO4(s)+2H2O(l)
②放电时——原电池
负极反应:Pb(s)+SO(aq)-2e-===PbSO4(s);
正极反应:PbO2(s)+4H+(aq)+SO(aq)+2e-===PbSO4(s)+2H2O(l)。
③充电时——电解池
阴极反应:PbSO4(s)+2e-===Pb(s)+SO(aq);
阳极反应:PbSO4(s)+2H2O(l)-2e-===PbO2(s)+4H+(aq)+SO(aq)。
2.二次电池的充放电规律
(1)充电时电极的连接:充电的目的是使电池恢复其供电能力,因此负极应与电源的负极相连以获得电子,可简记为“负接负后做阴极,正接正后做阳极”。
(2)工作时的电极反应式:同一电极上的电极反应式,在充电与放电时,形式上恰好是相反的;同一电极周围的溶液,充电与放电时pH的变化趋势也恰好相反。
三、“高效、环境友好”的燃料电池
1.氢氧燃料电池是目前最成熟的燃料电池,可分为酸性和碱性两种。
种类
酸性
碱性
负极反应式
2H2-4e-===4H+
2H2+4OH--4e-===4H2O
正极反应式
O2+4e-+4H+===2H2O
O2+2H2O+4e-===4OH-
电池总反应式
2H2+O2===2H2O
备注
燃料电池的电极不参与反应,有很强的催化活性,起导电作用
2.解答燃料电池题目的思维模型
3.解答燃料电池题目的几个关键点
(1)要注意介质是什么,是电解质溶液还是熔融盐或氧化物。
(2)通入负极的物质为燃料,通入正极的物质为氧气。
(3)通过介质中离子的移动方向,可判断电池的正负极,同时考虑该离子参与靠近一极的电极反应。
判断正误(正确的打“√”,错误的打“×”)。
(1)(2018·高考江苏卷)氢氧燃料电池放电时化学能全部转化为电能。( )
(2)太阳能电池不属于原电池。( )
(3)手机、电脑中使用的锂电池属于一次电池。( )
(4)铅蓄电池放电时,正极与负极质量均增加。( )
(5)碱性锌锰电池是一次电池,其中MnO2是催化剂,可使锌锰电池的比能量提高、可储存时间加长。( )
(6)燃料电池工作时,燃料在电池中燃烧,然后热能转化为电能。( )
(7)以葡萄糖为燃料的微生物燃料电池,放电过程中,H+从正极区向负极区迁移。( )
(8)铅蓄电池工作时,当电路中转移0.1 mol电子时,负极增重4.8 g。( )
(9)在碱性电解质溶液中,氢氧燃料电池的负极反应式为2H2-4e-===4H+。( )
答案:(1)× (2)√ (3)× (4)√ (5)× (6)× (7)× (8)√ (9)×
根据图示理解化学电源
证据推理与模型认知
1.普通锌锰电池的简图如图所示,它用锌皮制成的锌筒做电极,中间插一根石墨棒,石墨棒顶端加一铜帽。在石墨棒周围填满二氧化锰和炭黑的混合物,并用离子可以通过的长纤维纸包裹做隔膜,隔膜外用氯化锌、氯化铵和淀粉等调成糊状做电解质溶液。该电池工作时的总反应为Zn+2NH+2MnO2===[Zn(NH3)2]2++Mn2O3+H2O。下列关于普通锌锰电池的说法中正确的是( )
A.当该电池电压逐渐下降后,利用电解原理能重新充电复原
B.电池负极反应式为2MnO2+2NH+2e-===Mn2O3+2NH3+H2O
C.原电池工作时,电子从负极通过外电路流向正极
D.外电路中每通过0.1 mol电子,锌的质量理论上减小6.5 g
解析:选C。普通锌锰电池是一次电池,不能充电复原,A项错误;根据原电池的工作原理,负极失电子,电极反应式为Zn-2e-+2NH3===[Zn(NH3)2]2+,B项错误;由负极的电极反应式可知,外电路中每通过0.1 mol电子,消耗锌的质量是65 g·mol-1×=3.25 g,D项错误。
2.LiFeS2电池是目前电池中综合性能最好的一种电池,其结构如图所示。已知电池放电时的总反应为4Li+FeS2===Fe+2Li2S。下列说法正确的是( )
A.Li为电池的正极
B.电池工作时,Li+向负极移动
C.正极的电极反应式为FeS2+4e-===Fe+2S2-
D.将熔融的LiCF3SO3改为LiCl的水溶液,电池性能更好
解析:选C。A项,由→LiS发生氧化反应,可知Li为电池的负极;B项,电池工作时,阳离子(Li+)移向正极;D项,由于2Li+2H2O===2LiOH+H2↑,故不能用LiCl的水溶液作为电解质溶液。
二次电池
证据推理与模型认知、科学态度与社会责任
3.(双选)(2020·山东联考)用氟硼酸(HBF4,属于强酸)溶液代替硫酸溶液做铅蓄电池的电解质溶液,可使铅蓄电池在低温下工作时的性能更优良,反应方程式为Pb+PbO2+4HBF42Pb(BF4)2+2H2O,Pb(BF4)2为可溶于水的强电解质,下列说法中正确的是( )
A.放电时,负极反应为PbO2+4HBF4-2e-===Pb(BF4)2+2BF+2H2O
B.充电时,当阳极质量增加23.9 g时转移0.2 mol电子
C.放电时,PbO2电极附近溶液的pH增大
D.充电时,Pb电极的电极反应式为PbO2+4H++2e-===Pb2++2H2O
解析:选BC。放电时,负极反应为Pb-2e-===Pb2+,A项错误;充电时,阳极反应为Pb2+-2e-+2H2O===PbO2+4H+,当阳极质量增加23.9 g时转移0.2 mol电子,B项正确;放电时,正极反应为PbO2+4H++2e-===Pb2++2H2O,PbO2电极附近溶液的pH增大,C项正确;充电时,Pb电极的电极反应式为Pb2++2e-===Pb,D项错误。
4.镍镉(NiCd)可充电电池在现代生活中有广泛应用。已知某镍镉电池的电解质溶液为KOH溶液,其充放电按下式进行:Cd+2NiO(OH)+2H2OCd(OH)2+2Ni(OH)2。下列有关该电池的说法正确的是( )
A.充电时阳极反应:Ni(OH)2+OH--e-===H2O+NiO(OH)
B.充电过程是化学能转化为电能的过程
C.放电时负极附近溶液中的OH-浓度不变
D.放电时电解质溶液中的OH-向正极移动
解析:选A。放电时Cd的化合价升高,Cd做负极,Ni的化合价降低,NiO(OH)做正极,则充电时Cd(OH)2做阴极,Ni(OH)2做阳极,电极反应式为Ni(OH)2+OH--e-===NiO(OH)+H2O,A项正确;充电过程是电能转化为化学能的过程,B项错误;放电时负极电极反应式为Cd+2OH--2e-===Cd(OH)2,Cd电极周围OH-的浓度减小,C项错误;放电时OH-向负极移动,D项错误。
5.(2020·最新预测)“天宫二号”飞行器白天靠太阳能帆板产生电流向镍氢电池充电,夜间镍氢电池向飞行器供电。镍氢电池的结构示意图如图所示。电池总反应为2Ni(OH)22NiO(OH)+H2。下列说法正确的是( )
A.放电时,NiO(OH)发生氧化反应
B.充电时,a电极附近的pH增大,K+移向b电极
C.充电时,a电极的电极反应为2H2O+2e-===H2↑+2OH-
D.放电时,负极反应为NiO(OH)+H2O+e-===Ni(OH)2+OH-
解析:选C。放电时,NiO(OH)在正极上得电子变成Ni(OH)2,发生还原反应,A错误;充电时,a电极做阴极,电极反应式为2H2O+2e-===H2↑+2OH-,pH增大,K+移向a电极,B错误,C正确;放电时,负极上H2放电,D错误。
燃料电池
科学态度与社会责任、证据推理与模型认知
6.(双选)(改编题)金属锂燃料电池是一种新型电池,比锂离子电池具有更高的能量密度。它无电时也无需充电,只需更换其中的某些材料即可,其工作示意图如下,下列说法正确的是( )
A.放电时,通入空气的一极为负极
B.放电时,电池反应为4Li+O2+2H2O===4LiOH
C.有机电解液可以是乙醇等无水有机物
D.在更换锂电极的同时,要更换水性电解液
解析:选BD。A.放电时,Li电极为负极,错误;B.放电时,电池反应为4Li+O2+2H2O===4LiOH,正确;C.因为有锂存在,就不能用乙醇,锂和乙醇反应,错误;D.水性电解液中不断消耗水并有LiOH生成,随着反应的进行,形成LiOH的饱和溶液,不利于Li+的移动,所以在更换锂电极的同时,要更换水性电解液,正确。
7.科学家设计出质子膜H2S燃料电池,实现了利用H2S废气资源回收能量并得到单质硫。质子膜H2S燃料电池的结构示意图如图所示。下列说法错误的是( )
A.电极a为电池的负极
B.电极b上发生的电极反应:O2+4H++4e-===2H2O
C.电路中每通过4 mol电子,正极消耗44.8 L H2S
D.每17 g H2S参与反应,有1 mol H+经质子膜进入正极区
解析:选C。该电池为燃料电池,根据燃料电池的特点,通入氧气的一极为正极,故电极b为电池的正极,电极a为电池的负极,A项正确;电极b为正极,氧气得电子生成水,B项正确;从装置图可以看出,电池总反应为2H2S+O2===S2+2H2O,电路中每通过4 mol电子,正极应该消耗1 mol O2,负极应该消耗2 mol H2S,但是题目中没有给定气体所处的状况,所以其体积不一定是44.8 L,C项错误;17 g H2S即0.5 mol H2S,每0.5 mol H2S参与反应会消耗0.25 mol O2,根据正极反应式O2+4H++4e-===2H2O可知,有1 mol H+经质子膜进入正极区,D项正确。
8.Mg次氯酸盐燃料电池的工作原理为 Mg+ClO-+H2O === Mg(OH)2+Cl-。下列有关说法错误的是( )
A.镁做负极材料,发生氧化反应
B.放电时,所有阴离子都向负极迁移
C.负极反应式为Mg+2OH--2e-===Mg(OH)2
D.消耗12 g镁时转移1 mol电子
解析:选B。A项,从已知燃料电池的工作原理知,镁发生氧化反应,做负极材料,正确;B项,正极反应式为ClO-+2e-+H2O===Cl-+2OH-,次氯酸根离子在正极参加反应,所以ClO-不会向负极迁移,错误;C项,由总反应式知,负极上镁被氧化生成氢氧化镁,正确;D项,12 g Mg完全反应时转移1 mol电子,正确。
1.(2019·高考全国卷Ⅰ,12,6分)利用生物燃料电池原理研究室温下氨的合成,电池工作时MV2+/MV+在电极与酶之间传递电子,示意图如图所示。下列说法错误的是( )
A.相比现有工业合成氨,该方法条件温和,同时还可提供电能
B.阴极区,在氢化酶作用下发生反应H2+2MV2+===2H++2MV+
C.正极区,固氮酶为催化剂,N2发生还原反应生成NH3
D.电池工作时质子通过交换膜由负极区向正极区移动
解析:选B。由题图和题意知,电池总反应是3H2+N2===2NH3。该合成氨反应在常温下进行,并形成原电池产生电能,反应不需要高温、高压和催化剂,A项正确;观察题图知,左边电极发生氧化反应MV+-e-===MV2+,为负极,不是阴极,B项错误;正极区N2在固氮酶作用下发生还原反应生成NH3,C项正确;电池工作时,H+通过交换膜,由左侧(负极区)向右侧(正极区)迁移,D项正确。
2.(2019·高考全国卷Ⅲ,13,6分)为提升电池循环效率和稳定性,科学家近期利用三维多孔海绵状Zn(3DZn)可以高效沉积ZnO的特点,设计了采用强碱性电解质的3DZnNiOOH二次电池,结构如图所示。电池反应为Zn(s)+2NiOOH(s)+H2O(l)ZnO(s)+2Ni(OH)2(s)。下列说法错误的是( )
A.三维多孔海绵状Zn具有较高的表面积,所沉积的 ZnO分散度高
B.充电时阳极反应为 Ni(OH)2(s)+OH-(aq)-e-===NiOOH(s)+H2O(l)
C.放电时负极反应为 Zn(s)+2OH-(aq) -2e-===ZnO(s)+H2O(l)
D.放电过程中 OH- 通过隔膜从负极区移向正极区
解析:选D。该电池采用的三维多孔海绵状Zn具有较高的表面积,可以高效沉积ZnO,且所沉积的ZnO分散度高,A正确;根据题干中总反应可知,该电池充电时,Ni(OH)2 在阳极发生氧化反应生成NiOOH,其电极反应式为Ni(OH)2(s)+OH-(aq)-e-===NiOOH(s)+H2O(l),B正确;放电时Zn在负极发生氧化反应生成ZnO,电极反应式为Zn(s)+2OH-(aq) -2e-===ZnO(s)+H2O(l),C正确;电池放电过程中,OH-等阴离子通过隔膜从正极区移向负极区,D错误。
3.(2019·高考天津卷)我国科学家研制了一种新型的高比能量锌碘溴液流电池,其工作原理示意图如图。图中贮液器可储存电解质溶液,提高电池的容量。下列叙述不正确的是( )
A. 放电时,a电极反应为I2Br-+2e-===2I-+Br-
B.放电时,溶液中离子的数目增大
C.充电时,b电极每增重0.65 g,溶液中有0.02 mol I-被氧化
D.充电时,a电极接外电源负极
解析:选D。根据电池的工作原理示意图可知,放电时a电极上I2Br-转化为Br-和I-,电极反应为I2Br-+2e-===2I-+Br-,A项正确;放电时正极区I2Br-转化为Br-和I-,负极区Zn转化为Zn2+,溶液中离子的数目增大,B项正确;充电时b电极发生反应Zn2++2e-===Zn,b电极增重0.65 g时,转移0.02 mol e-,a电极发生反应2I-+Br--2e-===I2Br-,根据各电极上转移电子数相同,则有0.02 mol I-被氧化,C项正确;放电时a电极为正极,充电时,a电极为阳极,接外电源正极,D项错误。
4.(2018·高考全国卷Ⅱ,12,6分)我国科学家研发了一种室温下“可呼吸”的NaCO2二次电池。将NaClO4溶于有机溶剂作为电解液,钠和负载碳纳米管的镍网分别作为电极材料,电池的总反应为3CO2+4Na 2Na2CO3+C。下列说法错误的是( )
A.放电时,ClO向负极移动
B.充电时释放CO2,放电时吸收CO2
C.放电时,正极反应为3CO2+4e-=== 2CO+C
D.充电时,正极反应为Na++e-=== Na
解析:选D。电池放电时,ClO向负极移动,A项正确;结合总反应可知放电时需吸收CO2,而充电时释放出CO2,B项正确;放电时,正极CO2得电子被还原生成单质C,即电极反应式为3CO2+4e-===2CO+C,C项正确;充电时阳极发生氧化反应,即C被氧化生成CO2,D项错误。
一、选择题:每小题只有一个选项符合题意。
1.(2020·广州模拟)某小组为研究原电池原理,设计如图装置,下列叙述正确的是( )
A.若X为Fe,Y为Cu,则铁为正极
B.若X为Fe,Y为Cu,则电子由铜片流向铁片
C.若X为Fe,Y为C,则碳棒上有红色固体析出
D.若X为Cu,Y为Zn,则锌片发生还原反应
解析:选C。Fe比Cu活泼,Fe做负极,电子从Fe流向Cu,故A、B错误;若X为Fe,Y为C,电解质为硫酸铜,则正极碳棒上析出Cu,故C正确;Zn比Cu活泼,Zn做负极,发生氧化反应,故D错误。
2.(新题预测)在超市里经常会看到一种外壳为纸层包装的电池,印有如图所示的文字。下列有关说法错误的是( )
A.该电池是一次电池
B.该电池工作时,电子由负极通过外电路流入正极
C.该电池含有的金属元素中毒性最大的是Hg
D.该电池工作时,外电路中每通过0.2 mol电子,锌的质量理论上减少3.25 g
解析:选D。电池工作时,锌失去电子,电极反应式为Zn-2e-===Zn2+,所以外电路中每通过0.2 mol电子,锌的质量理论上应减少6.5 g,所以D项错误。
3.根据下图判断,下列说法正确的是( )
A.装置Ⅰ和装置Ⅱ中负极反应均是Fe-2e-===Fe2+
B.装置Ⅰ和装置Ⅱ中正极反应均是O2+2H2O+4e-===4OH-
C.装置Ⅰ和装置Ⅱ中盐桥中的阳离子均向右侧烧杯移动
D.放电过程中,装置Ⅰ左侧烧杯和装置Ⅱ右侧烧杯中溶液的pH均增大
解析:选D。装置Ⅰ中的负极为Zn,A项错误;装置Ⅱ中的正极反应为2H++2e-===H2↑,B项错误;阳离子向正极移动,装置Ⅰ中阳离子向左侧烧杯移动,C项错误。
4.某学习小组的同学查阅相关资料知氧化性:Cr2O>Fe3+,设计了盐桥式的原电池,如图所示。盐桥中装有琼脂与饱和K2SO4溶液。下列叙述中正确的是( )
A.甲烧杯的溶液中发生还原反应
B.乙烧杯中发生的电极反应为2Cr3++7H2O-6e-===Cr2O+14H+
C.外电路的电流方向为从b到a
D.电池工作时,盐桥中的SO移向乙烧杯
解析:选C。A项,甲烧杯中发生的反应为Fe2+-e-===Fe3+,为氧化反应,错误;B项,乙烧杯中Cr2O发生还原反应,得到电子,错误;C项,a极为负极,b极为正极,外电路的电流方向为从b到a,正确;D项,SO向负极移动,即移向甲烧杯,错误。
5.(2020·济南质检)如图为以Pt为电极的氢氧燃料电池的工作原理示意图,稀H2SO4为电解质溶液。下列有关说法不正确的是( )
A.a极为负极,电子由a极经外电路流向b极
B.a极的电极反应式:H2-2e-===2H+
C.电池工作一段时间后,装置中c(H2SO4)增大
D.若将H2改为CH4,消耗等物质的量的CH4时,O2的用量增多
解析:选C。a极通入的H2发生氧化反应,为负极,电子由a极经外电路流向b极;以稀H2SO4为电解质溶液时,负极的H2被氧化为H+;电池总反应为2H2+O2===2H2O,电池工作一段时间后,装置中c(H2SO4)减小;根据电池总反应2H2+O2===2H2O,CH4+2O2===CO2+2H2O可知,等物质的量的CH4比H2消耗O2多。
6.可充电氟镁动力电池比锂电池具有更高的能量密度和安全性,其电池反应为Mg+2MnF3===2MnF2+MgF2。下列有关说法不正确的是( )
A.镁为负极材料
B.正极的电极反应式为MnF3+e-===MnF2+F-
C.电子从镁极流出,经电解质流向正极
D.每生成1 mol MnF2时转移1 mol电子
解析:选C。由电池反应可知,镁失去电子,发生氧化反应,为负极,A项正确;电池反应中,三氟化锰发生还原反应,为正极,B项正确;电子由负极(镁极)流出经外电路流向正极,C项不正确;锰元素由+3价降至+2价,每生成1 mol MnF2转移1 mol电子,D项正确。
7.(2020·雅安模拟)某种熔融碳酸盐燃料电池以Li2CO3、K2CO3为电解质,以CH4为燃料时,该电池工作原理如图所示,下列说法正确的是( )
A.a为空气,b为CH4
B.CO向正极移动
C.此电池在常温时也能工作
D.正极电极反应式为2CO2+O2+4e-===2CO
解析:选D。燃料电池中通入燃料的一极是负极,通入氧化剂的一极是正极,根据电子流向可知,左边电极是负极、右边电极是正极,所以a为CH4,b为空气,故A错误;原电池放电时,阴离子向负极移动,则CO向负极移动,故B错误;电解质为熔融碳酸盐,需要高温条件,故C错误;正极上O2得到电子和CO2反应生成CO,电极反应式为O2+2CO2+4e-===2CO,故D正确。
二、选择题:每小题有一个或两个选项符合题意。
8.(原创题)三元电池成为我国电动汽车的新能源,其正极材料可表示为LixyzO2,且x+y+z=1。充电时电池总反应为LiNixCoyMnzO2+6C(石墨)===Li1-aNixCoyMnzO2+LiaC6,其电池工作原理如图所示,两极之间有一个允许特定的离子X通过的隔膜。下列说法正确的是( )
A.允许离子X通过的隔膜属于阳离子交换膜
B.充电时,A为阴极,发生氧化反应
C.放电时,B为负极,发生氧化反应
D.放电时,正极反应式为Li1-aNixCoyMnzO2+aLi++ae-===LiNixCoyMnzO2
解析:选AD。根据充电时电池总反应可知,放电时负极反应式为LiaC6-ae-===6C(石墨)+aLi+,正极反应式为Li1-aNixCoyMnzO2+aLi++ae-===LiNixCoyMnzO2,将放电时负极、正极反应式左右颠倒,即分别得到充电时阴极、阳极反应式,D项正确;放电时,A是负极、B是正极,Li+向正极移动,则X是Li+,允许阳离子通过的隔膜为阳离子交换膜,A项正确,C项错误;充电时,A是阴极,发生还原反应,B项错误。
9.镁及其化合物一般无毒(或低毒)、无污染,且镁原电池放电时电压高且平稳,使镁原电池成为人们研制绿色原电池的关注焦点。其中一种镁原电池的反应为xMg+Mo3S4MgxMo3S4,下列说法正确的是( )
A.电池放电时,正极反应为Mo3S4+2xe-+xMg2+===MgxMo3S4
B.电池放电时,Mg2+向负极迁移
C.电池充电时,阳极反应为xMg2++2xe-===xMg
D.电池充电时,阴极发生还原反应生成Mo3S4
解析:选A。电池放电时,正极发生还原反应,由电池反应可知,Mo3S4为正极,被还原,电极反应为Mo3S4+2xe-+xMg2+===MgxMo3S4,A项正确;电池放电时,阳离子向正极移动,B项错误;电池充电时,阳极发生氧化反应,C项错误;电池充电时,阴极发生还原反应生成金属镁,D项错误。
10.(改编题)十九大报告中提出要“打赢蓝天保卫战”,这意味着对大气污染防治的要求比过去更高。二氧化硫空气质子交换膜燃料电池实现了制硫酸、发电、环保三位一体的结合,原理如图所示。下列说法正确的是( )
A.该电池放电时质子从Pt2电极经过内电路流到Pt1电极
B.Pt1电极附近发生的反应为SO2+2H2O-2e-===H2SO4+2H+
C.Pt2电极附近发生的反应为O2+4e-+4H+===2H2O
D.相同条件下,放电过程中消耗的SO2和O2的体积比为2∶1
解析:选CD。放电时为原电池,质子向正极移动,Pt1电极为负极,则该电池放电时质子从Pt1电极经过内电路流到Pt2电极,A错误;Pt1电极为负极,发生氧化反应,SO2被氧化为硫酸,电极反应为SO2+2H2O-2e-===SO+4H+,硫酸应当拆为离子形式,B错误;Pt2电极为正极,在酸性条件下,氧气在正极上得电子生成水,C正确;相同条件下,放电过程中负极发生氧化反应2SO2+4H2O-4e-===2SO+8H+,正极发生还原反应O2+4e-+4H+===2H2O,根据转移电子数相等可知,相同条件下,放电过程中消耗的SO2和O2的体积比为2∶1,D正确。
11.我国最近在太阳能光电催化化学耦合分解硫化氢研究中获得新进展,相关装置如图所示。下列说法中正确的是( )
A.该制氢工艺中光能最终转化为化学能
B.该装置工作时,H+由b极区移向a极区
C.a极上发生的电极反应为Fe3++e-===Fe2+
D.a极区需不断补充含Fe3+和Fe2+的溶液
解析:选A。该制氢工艺中光能转化为电能,最终转化为化学能,A项正确;该装置工作时,H+由a极区移向b极区,B项错误;a极上发生氧化反应,失电子,所以a极上发生的电极反应为Fe2+-e-===Fe3+,C项错误;由题图可知,a极区Fe2+和Fe3+可相互转化,故不需补充含Fe3+和Fe2+的溶液,D项错误。
三、非选择题
12.某兴趣小组做如下探究实验:
(1)图Ⅰ为依据氧化还原反应设计的原电池装置,该反应的离子方程式为___________。反应前,两电极质量相等,一段时间后,两电极质量相差12 g,则导线中通过________mol电子。
(2)如图Ⅰ,其他条件不变,若将CuCl2溶液换为NH4Cl溶液,石墨电极的反应式为________________________________________________________________________,
这是由于NH4Cl溶液显________(填“酸性”“碱性”或“中性”),用离子方程式表示溶液显此性的原因:_________________________________________________________。
(3)如图Ⅱ,其他条件不变,将图Ⅰ中的盐桥换成铜丝与石墨(2)相连成n形,则乙装置中石墨(1)为________(填“正”“负”“阴”或“阳”)极,乙装置中与铜丝相连的石墨(2)电极上的电极反应式为__________________________________________。
(4)将图Ⅱ乙装置中的CuCl2溶液改为400 mL CuSO4溶液,一段时间后,若电极质量增重1.28 g,则此时溶液的pH为________(不考虑反应中溶液体积的变化)。
解析:(1)Fe是活性电极,失电子被氧化生成Fe2+,石墨是惰性电极,溶液中Cu2+在石墨电极得电子被还原生成Cu,故该原电池反应为Fe+Cu2+===Fe2++Cu。工作过程中,Fe做负极,电极反应式为Fe-2e-===Fe2+,铁电极质量减少;石墨做正极,电极反应式为Cu2++2e-===Cu,石墨电极质量增加;设两电极质量相差12 g时电路中转移电子为x mol,则有x mol××56 g·mol-1+x mol××64 g·mol-1=12 g,解得x=0.2。(2)NH4Cl溶液中NH发生水解反应:NH+H2ONH3·H2O+H+,使溶液呈酸性,故石墨电极(即正极)上发生的反应为2H++2e-===H2↑。(3)其他条件不变,若将盐桥换成铜丝与(2)石墨相连成n形,则甲装置为原电池,Fe做负极,Cu做正极;乙装置为电解池,则石墨(1)为阴极,石墨(2)为阳极,溶液中Cl-在阳极放电生成Cl2,电极反应式为2Cl--2e-===Cl2↑。(4)若将乙装置中的CuCl2溶液改为400 mL CuSO4溶液,电解CuSO4溶液的总反应方程式为2CuSO4+2H2O2H2SO4+2Cu+O2↑,当电极质量增重1.28 g(即析出0.02 mol Cu)时,生成0.02 mol H2SO4,则c(H+)==0.1 mol·L-1,pH=-lg 0.1=1,故此时溶液的pH为1。
答案:(1)Fe+Cu2+===Fe2++Cu 0.2
(2)2H++2e-===H2↑ 酸性 NH+H2ONH3·H2O+H+
(3)阴 2Cl--2e-===Cl2↑ (4)1
13.(新题预测)(1)微生物燃料电池指在微生物的作用下将化学能转化为电能的装置。某微生物燃料电池的工作原理如图所示:
①HS-在硫氧化菌作用下转化为SO的反应式是___________________________。
②若维持该微生物电池中两种细菌的存在,则电池可以持续供电,原因是_________。
(2)PbSO4热激活电池可用作火箭、导弹的工作电源,基本结构如图所示,其中作为电解质的无水LiClKCl混合物受热熔融后,电池即可瞬间输出电能。该电池总反应为PbSO4+2LiCl+Ca===CaCl2+Li2SO4+Pb。
①放电过程中,Li+向________(填“负极”或“正极”)移动。
②负极反应式为___________________________________________。
③电路中每转移0.2 mol电子,理论上生成_____________g Pb。
(3)氨氧燃料电池具有很大的发展潜力。氨氧燃料电池工作原理如图所示。
①a电极的电极反应式是________________________________________________。
②一段时间后,需向装置中补充KOH,请依据反应原理解释原因:___________。
解析:(1)①酸性环境中反应物为HS-,产物为SO,利用质量守恒和电荷守恒进行配平,电极反应式为HS-+4H2O-8e-SO+9H+;②从质量守恒角度来说,HS-、SO浓度不会发生变化,只要有两种细菌存在,就会循环把有机物氧化成CO2放出电子。
(2)③根据电池总反应可知,电路中每转移0.2 mol电子,生成 0.1 mol Pb,即20.7 g。
(3)①a电极是通入NH3的电极,失去电子,发生氧化反应,所以该电极做负极,电极反应式是2NH3-6e-+6OH-===N2+6H2O;②该燃料电池的总反应为4NH3+3O2===N2+6H2O,有水生成,使得溶液逐渐变稀,为了维持碱的浓度不变,所以要补充KOH。
答案:(1)①HS-+4H2O-8e-SO+9H+
②HS-、SO浓度不会发生变化,只要有两种细菌存在,就会循环把有机物氧化成CO2放出电子
(2)①正极 ②Ca-2e-===Ca2+ ③20.7
(3)①2NH3-6e-+6OH-===N2+6H2O
②电池反应为4NH3+3O2===2N2+6H2O,有水生成,使得溶液逐渐变稀,所以要补充KOH
2024届高考化学一轮复习专题6第30讲原电池化学电源基础学案: 这是一份2024届高考化学一轮复习专题6第30讲原电池化学电源基础学案,共25页。
新高考化学一轮复习精品学案6.2原电池化学电源(含解析): 这是一份新高考化学一轮复习精品学案6.2原电池化学电源(含解析),共21页。
新高考化学一轮复习精品学案 第7章 第40讲 原电池 化学电源(含解析): 这是一份新高考化学一轮复习精品学案 第7章 第40讲 原电池 化学电源(含解析),共17页。

