备战2022 中考科学 一轮复习 第5部分 第2讲 人类生存的地球 同步练习
展开
这是一份备战2022 中考科学 一轮复习 第5部分 第2讲 人类生存的地球 同步练习,文件包含备战2022中考科学一轮复习第5部分第2讲人类生存的地球巩固练习学生版doc、备战2022中考科学一轮复习第5部分第2讲人类生存的地球巩固练习教师版doc、备战2022中考科学一轮复习第5部分第2讲人类生存的地球讲解部分doc等3份试卷配套教学资源,其中试卷共27页, 欢迎下载使用。
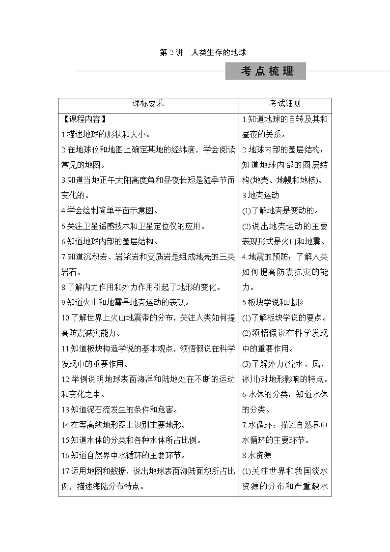
第2讲 人类生存的地球 课标要求考试细则【课程内容】1.描述地球的形状和大小。2.在地球仪和地图上确定某地的经纬度,学会阅读常见的地图。3.知道当地正午太阳高度角和昼夜长短是随季节而变化的。4.学会绘制简单平面示意图。5.关注卫星遥感技术和卫星定位仪的应用。6.知道地球内部的圈层结构。7.知道沉积岩、岩浆岩和变质岩是组成地壳的三类岩石。8.了解内力作用和外力作用引起了地形的变化。9.知道火山和地震是地壳运动的表现。10.了解世界上火山地震带的分布,关注人类如何提高防震减灾能力。11.知道板块构造学说的基本观点,领悟假说在科学发现中的重要作用。12.举例说明地球表面海洋和陆地处在不断的运动和变化之中。13.知道泥石流发生的条件和危害。14.在等高线地形图上识别主要地形。15.知道水体的分类和各种水体所占比例。16.知道自然界中水循环的主要环节。17.运用地图和数据,说出地球表面海陆面积所占比例,描述海陆分布特点。18.通过读图了解世界和我国水资源的分布。19.关注世界和我国淡水资源的严重危机。20.关注水体污染和防治。21.说出合理开发和利用水资源的措施。【活动建议】1.查阅有关史料,了解人类认识地球形状和大小的漫长历程。2.用多种方法说明地球是个球体。3.用乒乓球或其他材料制作小地球仪,演示地球的运动。4.观测和记录正午太阳高度角。5.观看电子地图和遥感图像。6.识别几种常见的沉积岩、岩浆岩和变质岩。7.有条件的地区可进行野外考察,寻找地形变化的证据。8.收集有关火山、地震的资料,讨论人们如何提高防震减灾的能力,在地震多发地区可进行防震演习。9.查阅张衡发明地动仪的史料。10.查阅大陆漂移学说、海底扩张学说和板块构造学说的资料,加深对板块构造学说的理解,领悟科学精神。11.用泥土或其他材料制作简单的地形模型,并绘制简单的等高线地形图。12.将各种水体的数量按比例绘制图表。13.分析各大洲水资源的差异。14.分析我国水资源的时空分布特点。15.调查并探讨当地保护水资源的措施。16.调查当地水利工程的建设和使用情况。1.知道地球的自转及其和昼夜的关系。2.地球内部的圈层结构:知道地球内部的圈层结构(地壳、地幔和地核)。3.地壳运动(1)了解地壳是变动的。(2)说出地壳运动的主要表现形式是火山和地震。4.地震的预防:了解人类如何提高防震抗灾的能力。5.板块学说和地形(1)了解板块学说的要点。(2)领悟假说在科学发现中的重要作用。(3)了解外力(流水、风、冰川)对地形影响的特点。6.水体的分类:知道水体的分类。7.水循环:描述自然界中水循环的主要环节。8.水资源(1)关注世界和我国淡水资源的分布和严重缺水危机。(2)列举合理开发和利用水资源的措施。1.昼夜交替现象的产生原因和地理意义地球是一个不发光又不透明的球体,同一瞬间阳光只能照亮半个球,被阳光照亮的半个地球处于白昼,没有被阳光照亮的半个地球处于黑夜。由于地球不停地自西向东自转,地球上则从东向西进行昼夜交替,昼夜交替的周期是24小时。昼夜交替不仅调节了地球表面的大气温度,对于地球上生物界的生存与发展也是十分有利的。2.地壳运动和主要地形类型(1)地球内部的圈层结构地球内部可分为地壳、地幔和地核三层。(2)地壳运动地壳在不断地运动。按照地壳运动的性质和方向,可以分为水平运动和垂直运动两种类型。水平运动使地表岩层在有些地方发生弯曲隆起,形成巨大的褶皱山系;有些地方则断裂张开,形成裂谷或海洋。垂直运动表现为地壳的抬升或下沉。地壳运动引起地表高低起伏和海陆变迁。(3)板块构造学说板块构造学说把全球划分为六大板块。(4)火山、地震分布及地震灾害的防御① 世界上火山、地震的主要分布地区:地中海—喜马拉雅一带和环太平洋的陆地和周围海区。② 地震灾害的防御a.工程性防御措施:加强各类工程的抗震能力。b.非工程性防御措施:建立健全减灾工作体系,制定防震减灾规划,开展防震减灾宣传、教育、培训、演习、科研以及推进地震灾害保险、救灾资金和物资储备等工作。3.地球上的水体(1)水体的分类① 按照水的空间分布,水体可以分为大气水、陆地水(河流、湖泊、冰川、地下水等)、海洋水。其中,海洋水是水圈的主体,占地球总水量的96.53%,地球上的淡水(包括陆地淡水和大气水)只占地球总水量的2.53%。而陆地淡水中最主要的是冰川水,占陆地淡水的68.69%,其次是地下淡水,占陆地淡水的30.06%。目前,人类主要利用的淡水资源是河流水、湖泊水、浅层地下水。② 按照水中无机盐的浓度,水体可以分为咸水和淡水。③ 按照水的状态,水体可以分为固态水、液态水、气态水。(2)水循环水循环的主要环节:蒸发、水汽输送、凝结、降水、地表径流、下渗、地下径流、植物蒸腾、冰川融化、升华、凝华等。(3)水资源① 世界和我国淡水资源的严重危机a.全球有60%的地区水资源缺乏,供水困难。b.我国是世界“贫水国”之一,人均水资源只有世界平均水平的1/4。供水不足严重影响了当地的经济发展和人民生活。② 合理开发和利用水资源的措施a.节约用水,循环用水,一水多用。b.防治水体污染,保护水资源。c.修建水库,进行跨流域调水,改变水资源的时空分布。1. (2017·杭州)1864年凡尔纳的小说《地心游记》激起了人们对地球内部结构的想象。假如有一天你真的能在地面乘坐某一工具通向地心,由地面直达地心的旅程中,将依次穿过的圈层是( C )A.地核—地幔—地壳B.地幔—地核—地壳C.地壳—地幔—地核D.地壳—地核—地幔【试题解析】 地表以下为地球的内部圈层,包括地壳、地幔和地核;软流层以上的地幔部分与地壳主要由岩石组成,构成了岩石圈;古登堡界面是地幔和地核的分界线。地球内部圈层由外到内可划分为地壳、地幔、地核三个圈层。【命题意图】 本题需要学生掌握地球圈层结构的知识,并具备一定的提取信息和分析信息的能力,才能解决问题。题中无图,要求学生熟练掌握相关知识并能灵活运用于分析解答。地表以下为地球的内部圈层,包括地壳、地幔和地核;软流层以上的地幔部分与地壳主要由岩石组成,构成了岩石圈。2. (2019·杭州)下列现象能支持“地壳是在不断变动”这一观点的是( A )A.(1)(2)(3) B.(1)(2)(4)C.(1)(3)(4) D.(2)(3)(4)【试题解析】 地壳不断变动是内力的作用。(1)高山的岩层中发现海洋生物化石,是内力作用,故(1)符合;(2)峭壁上岩层断裂的痕迹,是内力的作用,故(2)符合;(3)采石场上弯曲的岩层,是内力的作用,故(3)符合;(4)风蚀的岩石,是风力的作用,即外力的作用,故(4)不符合。【命题意图】 题干的主旨是地壳的变动,根据所学知识,须对选项逐一进行分析。3. (2020·杭州)如图是六大板块示意图,根据板块构造学说可知( C )A.地球表面的陆地被海岭和海沟分割成六大板块B.火山与地震带都分布在各大板块的中央C.我们生活的杭州位于亚欧板块D.青藏高原是由亚欧板块与非洲板块碰撞形成的【试题解析】 地球的岩石圈被海沟、海岭和巨大的山脉分割成六大板块;火山和地震主要分布于各大板块的边缘地带;杭州位于亚欧板块的东部;青藏高原是由于亚欧板块和印度洋板块碰撞挤压而成。故选:C。【命题意图】 本题考查板块运动的有关知识,包括火山和地震的分布、板块构造学说。解答关键是要知道六大板块的位置和运动方向,地球表面形态处于永不停息的运动与变化之中;板块构造理论的内容是火山地震原因的最好解释,也是山脉形成,不断升高的根本原因。在这些知识的基础上,对具体的问题进行分析,需要一定的综合思维和分析能力。4. (2017杭州)2008年美国和加拿大科学家发现了大约距今42亿年的古老岩石。这一发现最有可能成为下列哪一观点的证据( B )A.宇宙诞生于距今137亿年前B.地球的年龄约为46亿年C.距今2亿年前大陆发生了漂移D.距今6500万年前哺乳类动物开始繁盛【试题解析】 从题目提供的科学家发现了大约距今42亿年的古老岩石不能推测出宇宙诞生于距今137亿年前,故A错误;科学家发现了大约距今42亿年的古老岩石与该选项“地球的年龄约为46亿年”年份相近可能成为证据之一,故B正确;科学家发现了大约距今42亿年的古老岩石与距今2亿年前大陆发生了漂移没有因果关系,故C错误;科学家发现了大约距今42亿年的古老岩石不能推出距今6500万年前哺乳类动物开始繁盛,故D错误。【命题意图】 本试题主要考查学生通过寻找证据的方法研究宇宙的起源和演化、地球的演化,了解板块学说的内容和地球上生物演化的大年代的推测方法。教师在教学过程中,需要培养学生的证据意识,能辨析证据与原因、结论的差异。5. (2018杭州)2018年5月12日是我国第十个全国防灾减灾日,面对灾害和意外,下列措施不合理的是( A )A.泥石流发生时,应设法从房屋里跑出并顺沟方向往上游或下游逃生B.发生火灾且室内浓烟密布时,应俯伏在地上爬行并用潮湿毛巾掩盖口鼻C.发生地震时,底楼的人应迅速跑到室外开阔的地带避险D.发现煤气中毒者,首先必须将病人从中毒环境迅速转移到空气清新的地方【试题解析】野外遭遇泥石流,应迅速离开河谷,向山坡高处跑,应沿沟的垂直方向逃生,不能顺沟方向往上游或下游逃生,A错误;发生火灾且室内浓烟密布时,有毒气体上浮,因此应俯伏在地上爬行并用潮湿毛巾掩盖口鼻,B正确;发生地震时,底楼的人应迅速跑到室外开阔的地带避险,C正确;发现有人煤气中毒,立即关才煤气并打开门窗,将其移到通风处,拨打“120”,同时采取人工呼吸进行救助,D正确。【命题意图】 此题考查的是各种灾害和意外急救的方法,包含了泥石流、地震这两种自然灾害,以及室内火灾、煤气中毒两种意外灾害,培养学生从小关注人类防灾减灾,遇到危险能积极有效地进行自救,对现实生活有很重要的指导意义,同时体现科学联系生活,贴近生活的思想。
相关试卷
这是一份2023年浙江省初中科学 一轮复习 第四部分 第42讲 人类生存的地球 专题练习,文件包含2023年浙江省初中科学一轮复习第四部分第42讲人类生存的地球专题练习学生版docx、2023年浙江省初中科学一轮复习第四部分第42讲人类生存的地球专题练习教师版docx等2份试卷配套教学资源,其中试卷共18页, 欢迎下载使用。
这是一份2023年浙江省初中科学 一轮复习 第42讲 人类生存的地球 提分作业,文件包含备战2023初中科学一轮复习第42讲人类生存的地球提分作业学生版docx、备战2023初中科学一轮复习第42讲人类生存的地球提分作业教师版docx等2份试卷配套教学资源,其中试卷共10页, 欢迎下载使用。
这是一份备战2022 中考科学 一轮复习 第2部分 第12讲 人体保健 同步练习,文件包含备战2022中考科学一轮复习第2部分第12讲人体保健巩固练习学生版doc、备战2022中考科学一轮复习第2部分第12讲人体保健巩固练习教师版doc、备战2022中考科学一轮复习第2部分第12讲人体保健讲解部分doc等3份试卷配套教学资源,其中试卷共21页, 欢迎下载使用。

