

所属成套资源:高考历史选择性考试一轮总复习课时跟踪练含解析专题
高考历史选择性考试一轮总复习课时跟踪练35工业革命含解析
展开
这是一份高考历史选择性考试一轮总复习课时跟踪练35工业革命含解析,共4页。试卷主要包含了读下表,对此解读正确的有,阅读材料,完成下列要求等内容,欢迎下载使用。
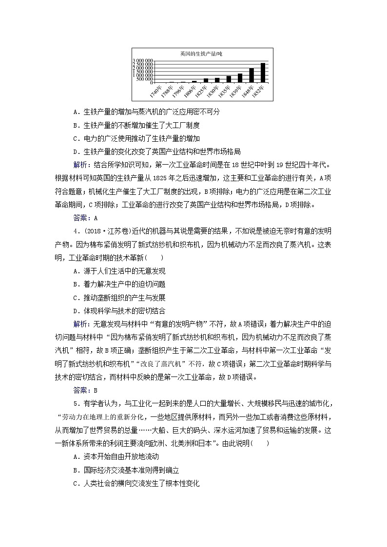
课时跟踪练351.(2020·浙江卷)读下表,对此解读正确的有( )1870—1900年的铁路里程单位:千公里年份全世界欧洲美洲亚洲非洲澳洲187021010593822188037316917516581890617224331349191900790284402602024①铁路成为欧美国家准入市场的必备要件 ②密切了国际间的经济交流 ③初步形成了遍布各洲的铁路网 ④推动了世界一体化的进程A.①②③ B.①②④C.①③④ D.②③④解析:第二次工业革命促使铁路里程的增长,促进经济的发展,材料反映不出铁路成为欧美国家准入市场的必备要件,故①错误;铁路里程的增长是陆路运输发展的表现,密切了国际间的经济交流,故②正确;到1900年,各大洲铁路里程均有大幅度增长,表明各大洲的铁路运输网络初步形成,故③正确;各大洲的铁路里程的增长,大大改变了交通运输条件,推动了世界一体化的进程,故④正确,选择D项符合题意。答案:D2.(2020·江苏卷)1873年12月,英国伦敦出现了持续一周的大雾,许多人有强烈的窒息感,约有1 150人在此次毒雾中丧生。当时来到伦敦的一位作家在给友人的信中抱怨:“我本应继续在伦敦演讲,但雾快要捏碎我的心脏。”这位作家的抱怨( )A.源于机器大工业生产活动 B.揭露了垄断资本主义罪恶C.表现出西方社会精神危机 D.是由于汽车尾气污染环境解析:“1873年12月,英国伦敦出现了持续一周的大雾,许多人有强烈的窒息感,约有1 150人在此次毒雾中丧生”,环境污染问题是由蒸汽机的广泛使用造成的,源于机器大工业生产活动,故选A项;垄断资本主义的罪恶是贫富悬殊差距太大,材料的内容是环境污染问题,且垄断资本主义形成于19世纪末20世纪初,与材料时间不符,排除B项;材料的内容是环境污染问题,没有涉及社会精神危机,排除C项;1873年汽车还没有出现,世界第一辆汽车是1886年诞生的,排除D项。答案:A3.(2019·浙江卷)阅读下列示意图表,结合所学判断,对此解读正确的是( )A.生铁产量的增加与蒸汽机的广泛应用密不可分B.生铁产量的不断增加催生了大工厂制度C.电力的广泛使用推动了生铁产量的增加D.生铁产量的变化改变了英国产业结构和世界市场格局解析:结合所学知识可知,第一次工业革命时间是在18世纪中叶到19世纪四十年代。根据材料可知英国的生铁产量从1825年之后迅速增加,这主要和工业革命的进行有关,A项符合题意;机械化生产催生了大工厂制度的出现,B项排除;电力的广泛应用是在第二次工业革命期间,C项排除;工业革命的进行改变了英国产业结构和世界市场格局,D项排除。答案:A4.(2018·江苏卷)近代的机器与其说是需要的结果,不如说是被迫无奈时有意的发明产物。因为棉布紧俏发明了新式纺纱机和织布机,因为机械动力不足而改良了蒸汽机。这表明,工业革命时期的技术革新( )A.源于人们生活中的无意发现B.着力解决生产中的迫切问题C.推动垄断组织的产生与发展D.体现科学与技术的密切结合解析:无意发现与材料中“有意的发明产物”不符,故A项错误;着力解决生产中的迫切问题与材料中“因为棉布紧俏发明了新式纺纱机和织布机,因为机械动力不足而改良了蒸汽机”相符,故B项正确;垄断组织产生于第二次工业革命,与材料中第一次工业革命“发明了新式纺纱机和织布机”“改良了蒸汽机”不符,故C项错误;第二次工业革命时期科学与技术的密切结合,而材料中反映的是第一次工业革命,故D项错误。答案:B5.有学者认为,与工业化一起到来的是人口的大量增长、大规模移民与迅速的城市化,“劳动力在地理上的重新分化,一些地区提供原材料,而另外一些加工或者消费这些原材料,从而增加了世界贸易的总量……大船、巨大的码头、深水运河加速了贸易和运输的发展。这一新体系所带来的利润主要流向欧洲、北美洲和日本”。由此说明( )A.资本开始自由开放地流动B.国际经济交流基本准则得到确立C.人类社会的横向交流发生了根本性变化D.人类朝着世界一体化进程迈出关键性一步解析:“工业化”“城市化”“新体系”“利润主要流向欧洲、北美洲和日本”等信息,反映了工业革命的发展和城市化进程的加快,资本主义世界市场初步形成并走向成熟,故D项正确。答案:D6.1802年,英国议会通过的一项法案规定:“至少在学徒期的前四年中,在每天的正常工作时间里要抽一定的时间,由一些谨慎、规矩的人来教所有的学徒工读书、写字和算术,或者只教其中一种,视学徒工的年龄和能力而定。”这反映出( )A.政策调整适应工业化进程需要B.法律为义务教育普及提供保障C.国家对社会经济进行全面干预D.英国宪章运动取得了初步胜利解析:1802年即工业革命时期,英国议会通过法案强制工人在学徒期间抽时间学习文化知识,反映出当时英国政府为适应工业化进程需要调整政策,故A项正确;材料不能说明法律为“义务教育普及”提供保障,B项错误;国家对社会经济进行“全面干预”与材料内容不符,C项错误;1802年英国宪章运动尚未开始,D项错误。答案:A7.(2020·辽宁丹东高三3月线上质检)阅读材料,完成下列要求。材料一 长期以来,人们普遍认为英国在交通方面的巨大变革始于19世纪,显著标志是蒸汽机和汽船。而新世纪以来,英国“18世纪交通革命”的理念逐渐成为欧美学界共识。梳理西方学者的相关研究,可以发现交通革命的内容从仅关注技术变革(蒸汽动力)的角度,到逐渐关注交通基础设施、交通效率、交通治理体系、融资方式等更多维的层面。关于18世纪交通史研究,随着经济社会史研究范式的流行以及新材料的运用,英国历史学家韦伯夫妇、英国经济史家约翰·克拉潘、法国历史学家保尔芒图、英国交通史学者威廉·艾伯特和经济地理学者埃里克·佩尔森等人对18世纪英国交通的认识不断提高。——摘自沈琦《“18世纪交通革命”:英国交通史研究的新方向》材料二 从清末民国以来,相继出现了中国近代铁路史、中国公路史、中国航运史和中国运河史等研究专著。此外,断代交通史、区域交通史也创生和发展。然而,一些中国近代交通史的研究成果或孤立地讨论某种单一的交通方式发展史,或仅探研某个特定的交通方式对中国近代社会演变的作用,缺乏真正从整体审视中国近代交通史的视角。近年来,近代交通史研究异军突起,在坚持强调西方列强对中国经济掠夺、主权侵略前提下,注重对现代交通体系引入中国后引发的工业化、城市化、管理体制现代化及社会变动为特征的社会变迁研究,具有细化中国现代化的学术价值,又有方法论的启示意义。——据张学见《中国近代交通史研究再思考》等整理(1)根据材料一并结合所学知识,简析英国“18世纪交通革命”研究取得进展的原因和该研究的意义。(2)根据材料二并结合所学知识,概括指出中国近代交通史研究的特点及启示。解析:(1)原因:根据“从仅关注技术变革(蒸汽动力)的角度,到逐渐关注交通基础设施、交通效率、交通治理体系、融资方式等更多维的层面”可从新史料运用、研究方式和角度的变化、跨学科研究的发展和学者们的努力等方面分析其原因。影响:结合所学可从丰富推动英国交通史研究、丰富深化对工业革命史研究、丰富和拓宽了对英国经济和社会转型的理解等方面概括其影响。(2)特点:根据“注重对现代交通体系引入中国后引发的工业化、城市化、管理体制现代化及社会变动为特征的社会变迁研究,具有细化中国现代化的学术价值”可从研究视角的丰富、研究内容的深化和细化、研究方法的丰富和学术价值及时代性等方面概括其特点。启示:结合所学可从历史研究的使命、指导思想、研究观点和方法等方面概括相关启示。答案:(1)原因:新史料的运用;引入经济社会史研究范式;研究角度由技术变革向多维层面拓展、跨学科研究的发展;学者们的不断努力。意义:丰富和推进了英国交通史研究;丰富和深化了工业革命史研究;丰富和拓宽了对英国经济和社会转型的理解。(2)特点:研究视角由片面单一走向客观全面多角度;研究内容逐渐细化深化;研究方法不断丰富;具有学术价值;具有时代性。启示:历史研究承担着“究天人之际,通古今之变”的使命,要坚持马克思主义的指导地位,用唯物史观的立场、观点和方法研究历史问题。
相关试卷
这是一份2024届高考历史一轮总复习课时跟踪练35政治制度,共4页。试卷主要包含了下表史籍的记载,能看出等内容,欢迎下载使用。
这是一份高考历史选择性考试一轮总复习课时跟踪练37启蒙运动含解析,共4页。试卷主要包含了下表是有关社会契约论思想的主张,卢梭在其著作《爱弥儿》中说,卢梭在《社会契约论》提出等内容,欢迎下载使用。
这是一份高考历史选择性考试一轮总复习课时跟踪练29罗马法含解析,共5页。试卷主要包含了就私人下水道,古罗马裁判官规定,阅读材料,完成下列要求等内容,欢迎下载使用。