

人教版 (2019)必修 第一册第四章 物质结构 元素周期律第一节 原子结构与元素周期表教案设计
展开
这是一份人教版 (2019)必修 第一册第四章 物质结构 元素周期律第一节 原子结构与元素周期表教案设计,共5页。教案主要包含了教学目标,教学重难点,教学过程,课堂小结等内容,欢迎下载使用。
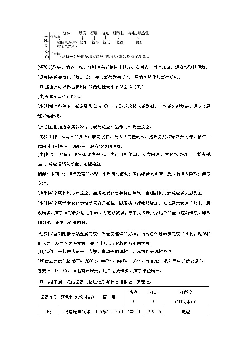
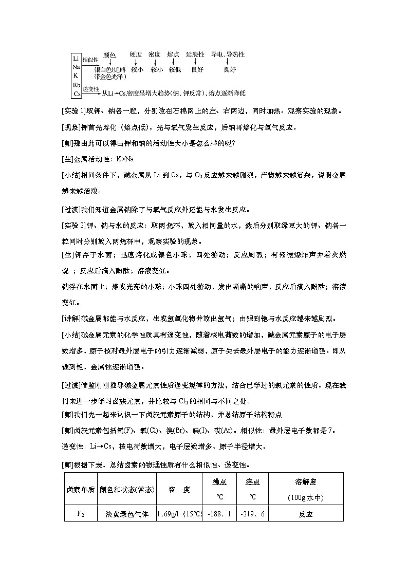
第四章 物质结构 元素周期律 第一节 原子结构与元素周期表 第3课时 教学设计【教学目标】1.了解碱金属元素和卤族元素在周期表中的位置及原子结构特征。2.了解碱金属元素、卤族元素性质的相似性和递变性。3.领悟同主族结构和性质的相似性和递变性。【教学重难点】1.碱金属元素的原子结构与性质的关系。2.卤族元素的原子结构与性质的关系。【教学过程】1.新课导入[引入]我们知道,金属元素的原子最外层电子一般少于4个,在化学反应中容易失去电子,具有金属性;非金属元素的原子最外层电子一般多于4个,在化学反应中容易得到电子,具有非金属性。所以人们常说,原子结构决定元素的性质。经常把元素周期表中的同族元素放在一起研究,是因为它们之间存在着某种内在的联系。那么,这种内在的联系是什么呢?我们将从它们的结构和性质的关系来进行探讨。2.新课讲授[师]请同学们填写课本P93页表中的信息,并思考和讨论下列问题。(1)在周期表中,从上到下碱金属元素原子的核电荷数、原子半径的变化有什么特点?(2)观察碱金属元素的原子结构示意图,它们的原子核外电子排布有什么特点?从哪一点推断出碱金属元素的化学性质具有相似性?[生]核电荷数从Li到Cs逐渐增多;原子半径逐渐增大。电子层数依次增多,从2层增大到6层;最外层电子数都相同为1。[归纳]①相似性:最外层电子数都是1。②递变性:Li―→Cs,核电荷数增大,电子层数增多,原子半径增大。[师]阅读下表(教材P95),总结归纳碱金属单质的物理性质[投影]碱金属单质的物理性质[实验1]取钾、钠各一粒,分别放在石棉网上的左、右两边,同时加热。观察实验的现象。[现象]钾首先熔化(熔点低),先与氧气发生反应,后钠再熔化与氧气反应。[师]那由此可以得出钾和钠的活动性大小是怎么样的呢?[生]金属活动性:K>Na[小结]相同条件下,碱金属从Li到Cs,与O2反应越来越剧烈,产物越来越复杂,说明金属越来越活泼。[过渡]我们知道金属钠除了与氧气反应外还能与水发生反应。[实验2]钾、钠与水的反应:取两烧杯,放入相同量的水,然后分别取绿豆大的钾、钠各一粒同时分别放入两烧杯中,观察实验的现象。[生]钾浮于水面;迅速熔化成银色小球;四处游动;反应剧烈;有轻微爆炸声并着火燃烧 ;反应后滴入酚酞;溶液变红。钠浮在水面上;熔成光亮的小球;小球四处游动;发出嘶嘶的响声;反应后滴入酚酞;溶液变红。 [讲解]碱金属都能与水反应,生成氢氧化物并放出氢气;由锂到铯与水反应越来越剧烈。[小结]碱金属元素的化学性质具有递变性,随着核电荷数的增加,碱金属元素原子的电子层数增多,原子核对最外层电子的引力逐渐减弱,原子失去最外层电子的能力逐渐增强。即从锂到铯,金属性逐渐增强。[过渡]借鉴刚刚推导碱金属元素性质递变规律的方法,结合已学过的氯元素的性质,现在我们来进一步学习卤族元素,并比较与Cl2的相同与不同之处。[师]我们先一起来认识一下卤族元素原子的结构,并总结原子结构特点[师]卤族元素包括氟(F)、氯(Cl)、溴(Br)、碘(I)、砹(At)。相似性:最外层电子数都是7。递变性:Li→Cs,核电荷数增大,电子层数增多,原子半径增大。[师]根据下表,总结卤素的物理性质有什么相似性、递变性。卤素单质颜色和状态(常态)密 度沸点
℃溶点
℃溶解度
(100g水中)F2淡黄绿色气体1.69g/l(15℃)-188.1-219.6反应Cl2黄绿色气体3.214g/l(0℃)-34.6-101226cm3Br2深红棕色液体3.119g/cm3(20℃)58.78-7.24.17gI2紫黑色固体4.93g/cm3184.4113.50.029g相似性:都是双原子分子,有颜色,不易溶于水(氟除外),易溶于苯、四氯化碳等有机溶剂(萃取原理)。递变性:从氟到碘,单质的颜色逐渐加深,密度依次增大,熔点、沸点依次升高。[实验3]卤族单质与H2的反应:根据实验,填写学案[投影] F2Cl2Br2I2与H2反应条件暗处光照或点燃加热至一定温度不断加热氢化物稳定性很稳定较稳定不如HCl稳定不稳定、易分解结论F2→I2:与H2化合越来越难,氢化物稳定性逐渐减弱[归纳总结]随着核电荷数增加,卤素单质与H2反应的剧烈程度逐渐减弱,生成的气态氢化物的稳定性逐渐减小,卤素单质的氧化性逐渐减弱。即氧化性:F2>Cl2>Br2>I2。[实验4]Cl2、Br2、I2间的置换反应:完成下列实验,观察现象。写出有关反应的化学方程式及结论。[投影]实验名称实验操作实验现象结论氯置换溴溶液由无色变为橙色 氧化性:Cl2>Br2氯置换碘溶液由无色变为褐色 氧化性:Cl2>I2溴置换碘溶液由无色变为褐色 氧化性:Br2>I2小结:单质间的置换反应:①Cl2与NaBr溶液反应: Cl2+2NaBr =2NaCl+Br2②Cl2与KI溶液反应: Cl2+2KI =2KCl+I2③Br2与KI溶液反应: Br2+2KI =2KBr+I2Cl2、Br2、I2的氧化性由强到弱的顺序为: Cl2>Br2>I2[思考]根据以上关于卤素单质的实验,你能看出卤族元素结构与性质的哪些相似性和递变性吗?[投影]①相似性(用X代表卤族元素):单质X2化合物→最高价氧化物对应水化物(除氟外)都为强酸。②递变性具体表现如下:a.与H2反应越来越难,对应氢化物的稳定性逐渐减弱,还原性逐渐增强,其水溶液的酸性逐渐增强,即:稳定性:HF>HCl>HBr>HI;还原性:HF<HCl<HBr<HI;酸性:HF<HCl<HBr<HI。b.最高价氧化物对应水化物的酸性逐渐减弱,即HClO4>HBrO4>HIO4。 【课堂小结】本节课的主要内容为碱金属元素、卤素的结构与性质,通过Na、K性质比较、卤素性质的学习,初步了解原字结构对性质的影响,初步形成利用元素周期表和周期律进行探究的素养。【板书】4.1.3原子结构与元素的性质一、碱金属元素 [锂(Li)、钠(Na)、钾(K)、铷(Rb)、铯(Cs)、钫(Fr)]1.碱金属元素的原子结构2.碱金属单质的物理性质3.碱金属单质的化学性质(1) 钠、钾与氧气的反应相同条件下,碱金属从Li到Cs,与O2反应越来越剧烈,产物越来越复杂,说明金属越来越活泼。(2) Na、K与H2O的反应碱金属都能与水反应,生成氢氧化物并放出氢气;由锂到铯与水反应越来越剧烈。碱金属元素结构与性质的相似性和递变性二、卤族元素[氟(F)、氯(Cl)、溴(Br)、碘(I)、砹(At)]1.卤族元素的原子结构2.卤族单质的物理性质3.卤族单质的化学性质(1)卤族单质与H2反应(2)Cl2、Br2、I2间的置换反应(3)卤族元素结构与性质的相似性和递变性①相似性(用X代表卤族元素):单质X2②递变性
相关教案
这是一份人教版 (2019)必修 第一册实验活动2 铁及其化合物的性质教学设计,共8页。教案主要包含了宏观辨识与微观探析,证据推理与模型认知,思考与讨论,实验探究,分析和结论,归纳总结,方法引导,分析并讨论等内容,欢迎下载使用。
这是一份必修 第一册实验活动1 配制一定物质的量浓度的溶液教案及反思,共6页。教案主要包含了学生活动,演示实验等内容,欢迎下载使用。
这是一份人教版 (2019)必修 第一册第一节 原子结构与元素周期表教案及反思,共4页。教案主要包含了教学目标,教学重难点,教学过程等内容,欢迎下载使用。