


所属成套资源:-2022学年高一生物浙科版必修第一册作业+Word版含解析
- 2021-2022学年高一生物浙科版必修第一册作业+9+细胞核是细胞生命活动的控制中心+Word版含解析 练习 试卷 1 次下载
- 2021-2022学年高一生物浙科版必修第一册作业+10+细胞在结构和功能上是一个统一整体+Word版含解析 练习 试卷 1 次下载
- 2021-2022学年高一生物浙科版必修第一册作业+12+ATP是细胞内的“能量通货”+Word版含解析 练习 试卷 1 次下载
- 2021-2022学年高一生物浙科版必修第一册作业+13+酶的概念及专一性和高效性+Word版含解析 练习 试卷 1 次下载
- 2021-2022学年高一生物浙科版必修第一册作业+14+酶的催化功能受多种条件的影响和综合+Word版含解析 练习 试卷 1 次下载
高中生物浙科版 (2019)必修1《分子与细胞》第六节 原核细胞内无成形的细胞核当堂检测题
展开
这是一份高中生物浙科版 (2019)必修1《分子与细胞》第六节 原核细胞内无成形的细胞核当堂检测题,共6页。
1.所有细胞均具有的结构是( B )
A.细胞壁 B.细胞膜
C.液泡 D.高尔基体
【解析】绝大多数原核细胞、真核细胞中的真菌和植物细胞都具有细胞壁,但动物细胞没有细胞壁;细胞膜是所有细胞都具有的结构;液泡一般存在于植物细胞中,其他真核细胞、原核细胞中不具有液泡;高尔基体存在于真核细胞中,不存在于原核细胞中。
2.黑藻和蓝细菌都能进行光合作用,但它们在细胞结构上存在的根本区别是( B )
A.是否有DNA B.是否有核膜
C.是否有细胞膜 D.是否有核糖体
【解析】黑藻和蓝细菌均含有DNA,A不符合题意;黑藻属于真核生物,蓝细菌属于原核生物,原核细胞与真核细胞相比,根本区别是原核细胞没有核膜包被的细胞核,B符合题意;细胞生物均含有细胞膜,C不符合题意;细胞生物的细胞中均含有核糖体,D不符合题意。
3.下列生物中具有细胞核的是( A )
A.酵母菌 B.蓝细菌
C.乳酸菌 D.大肠杆菌
【解析】酵母菌是真核生物,具有成形的细胞核,A符合题意;蓝细菌、乳酸菌、大肠杆菌是原核生物,没有成形的细胞核,B、C、D不符合题意。
4.下列生物中属于原核生物的一组是( A )
①链霉菌 ②酵母菌 ③草履虫 ④小球藻 ⑤水绵 ⑥青霉菌 ⑦葡萄球菌 ⑧念珠蓝细菌
A.①⑦⑧ B.①②⑥⑧
C.①③④⑧ D.①②⑥⑦⑧
【解析】葡萄球菌、念珠蓝细菌属于细菌,链霉菌属于放线菌,都是原核生物;酵母菌、青霉菌属于真菌,是真核生物;草履虫、小球藻、水绵为真核单细胞或多细胞生物。
5.对于原核细胞与真核细胞,下列说法正确的是( B )
A.原核细胞没有核糖体,真核细胞有核糖体
B.原核细胞与真核细胞都有遗传物质DNA
C.原核细胞与真核细胞都有染色体
D.原核细胞与真核细胞都有细胞壁、细胞膜、细胞质
【解析】原核细胞和真核细胞都有核糖体,A错误;原核细胞与真核细胞的遗传物质都是DNA,B正确;真核细胞有染色体,而原核细胞没有染色体,C错误;真核细胞不一定有细胞壁,如动物细胞,D错误。
6.3月24日是世界结核病防治日。下列关于结核杆菌的描述正确的是( C )
A.高倍镜下可观察到该菌的遗传物质分布于细胞核内
B.该菌是好氧菌,其生命活动所需能量主要由线粒体提供
C.该菌感染机体后能快速繁殖,表明其可抵抗溶酶体的消化降解
D.该菌的蛋白质在核糖体合成、内质网加工后由高尔基体分选运输到相应部位
【解析】本题考查原核生物结核杆菌的细胞结构特点。原核细胞没有以核膜为界限的典型的细胞核,除核糖体外无其他细胞器,结核杆菌是胞内寄生菌,感染机体后能快速繁殖,以抵抗寄主细胞的消化降解。只有C正确。
7.下列关于硝化细菌和蓝细菌共同点的叙述,准确的是( D )
①都是原核生物 ②都是自养型生物 ③都是单细胞生物 ④都是需氧型生物
A.只有①③ B.只有①④
C.只有②③ D.①②③④
【解析】①硝化细菌和蓝细菌都属于原核生物,①正确;②硝化细菌是化能自养型生物,蓝细菌是光能自养型生物,②正确;③硝化细菌和蓝细菌都是单细胞生物,③正确;④硝化细菌和蓝细菌都能利用氧气,属于需氧型生物,④正确。
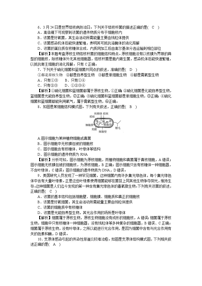
8.如图是某细胞结构模式图。下列有关叙述,正确的是( B )
A.图示细胞为某种植物细胞或真菌
B.图示细胞中无核膜包被的细胞核
C.图示细胞含有核糖体、叶绿体等结构
D.图示细胞的遗传物质为RNA
【解析】分析可知,图示细胞为原核细胞,而植物细胞和真菌属于真核细胞,A错误;图示细胞无核膜包被的细胞核,为原核细胞,B正确;图示细胞只含有核糖体一种细胞器,不含叶绿体,C错误;图示细胞的遗传物质为DNA,D错误。
9.美国研究人员发现了一种罕见细菌,这种细菌内有许多集光绿色体,每个集光绿色体中含有大量叶绿素。正是这些叶绿素使得细菌能够在菌苔上同其他生物争夺阳光,维持生存。这种细菌是人们迄今发现的第一种含有集光绿色体的喜氧微生物。下列有关该菌的叙述,正确的是( C )
A.该菌的基本结构包括细胞壁、细胞膜、细胞质和真正的细胞核
B.该菌是好氧细菌,其生命活动所需能量主要由线粒体提供
C.该菌的细胞质中有核糖体
D.该菌是光能自养型生物,其光合作用的场所是叶绿体
【解析】细菌属于原核生物,原核生物细胞没有成形的细胞核,A错误;细菌属于原核生物,细胞中只有核糖体一种细胞器,没有线粒体等多种复杂的细胞器,B错误、C正确;细菌属于原核生物,没有叶绿体,之所以能进行光合作用,是因为细菌中含有与光合作用有关的色素和酶,D错误。
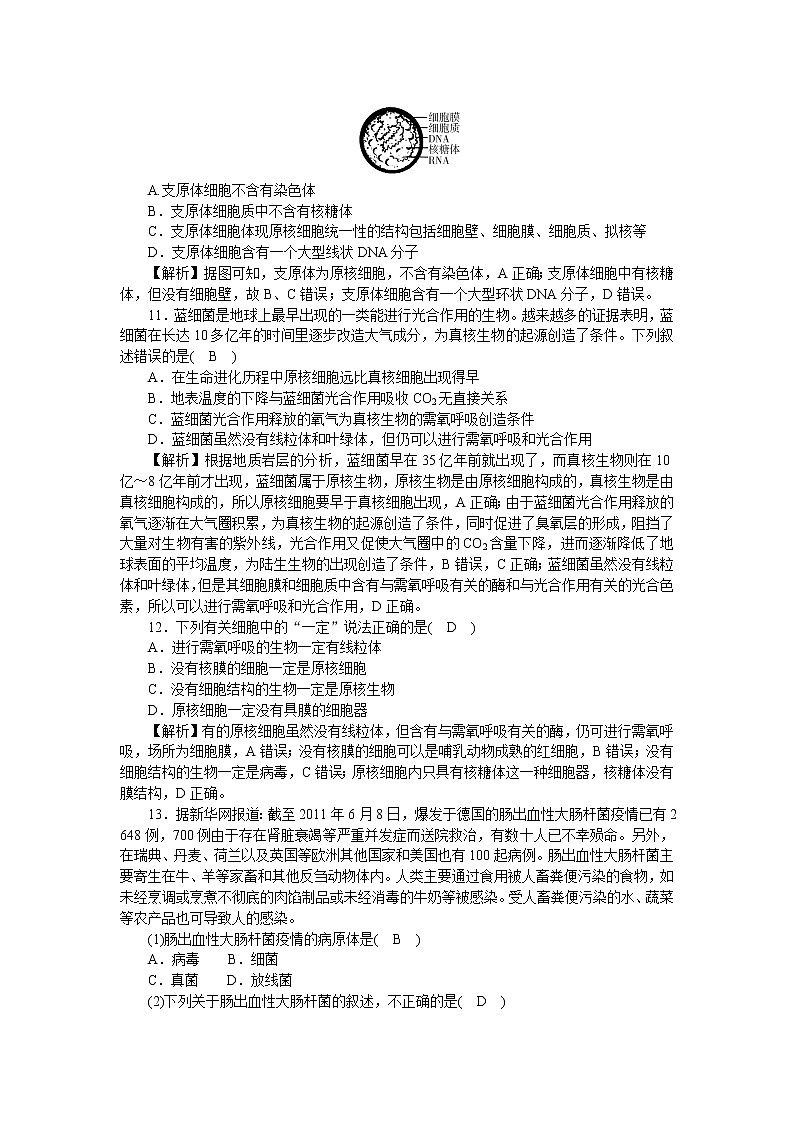
10.支原体感染引起的传染性尿道炎较难治愈。如图是支原体结构模式图,下列相关叙述正确的是( A )
A.支原体细胞不含有染色体
B.支原体细胞质中不含有核糖体
C.支原体细胞体现原核细胞统一性的结构包括细胞壁、细胞膜、细胞质、拟核等
D.支原体细胞含有一个大型线状DNA分子
【解析】据图可知,支原体为原核细胞,不含有染色体,A正确;支原体细胞中有核糖体,但没有细胞壁,故B、C错误;支原体细胞含有一个大型环状DNA分子,D错误。
11.蓝细菌是地球上最早出现的一类能进行光合作用的生物。越来越多的证据表明,蓝细菌在长达10多亿年的时间里逐步改造大气成分,为真核生物的起源创造了条件。下列叙述错误的是( B )
A.在生命进化历程中原核细胞远比真核细胞出现得早
B.地表温度的下降与蓝细菌光合作用吸收CO2无直接关系
C.蓝细菌光合作用释放的氧气为真核生物的需氧呼吸创造条件
D.蓝细菌虽然没有线粒体和叶绿体,但仍可以进行需氧呼吸和光合作用
【解析】根据地质岩层的分析,蓝细菌早在35亿年前就出现了,而真核生物则在10亿~8亿年前才出现,蓝细菌属于原核生物,原核生物是由原核细胞构成的,真核生物是由真核细胞构成的,所以原核细胞要早于真核细胞出现,A正确;由于蓝细菌光合作用释放的氧气逐渐在大气圈积累,为真核生物的起源创造了条件,同时促进了臭氧层的形成,阻挡了大量对生物有害的紫外线,光合作用又促使大气圈中的CO2含量下降,进而逐渐降低了地球表面的平均温度,为陆生生物的出现创造了条件,B错误,C正确;蓝细菌虽然没有线粒体和叶绿体,但是其细胞膜和细胞质中含有与需氧呼吸有关的酶和与光合作用有关的光合色素,所以可以进行需氧呼吸和光合作用,D正确。
12.下列有关细胞中的“一定”说法正确的是( D )
A.进行需氧呼吸的生物一定有线粒体
B.没有核膜的细胞一定是原核细胞
C.没有细胞结构的生物一定是原核生物
D.原核细胞一定没有具膜的细胞器
【解析】有的原核细胞虽然没有线粒体,但含有与需氧呼吸有关的酶,仍可进行需氧呼吸,场所为细胞膜,A错误;没有核膜的细胞可以是哺乳动物成熟的红细胞,B错误;没有细胞结构的生物一定是病毒,C错误;原核细胞内只具有核糖体这一种细胞器,核糖体没有膜结构,D正确。
13.据新华网报道:截至2011年6月8日,爆发于德国的肠出血性大肠杆菌疫情已有2 648例,700例由于存在肾脏衰竭等严重并发症而送院救治,有数十人已不幸殒命。另外,在瑞典、丹麦、荷兰以及英国等欧洲其他国家和美国也有100起病例。肠出血性大肠杆菌主要寄生在牛、羊等家畜和其他反刍动物体内。人类主要通过食用被人畜粪便污染的食物,如未经烹调或烹煮不彻底的肉馅制品或未经消毒的牛奶等被感染。受人畜粪便污染的水、蔬菜等农产品也可导致人的感染。
(1)肠出血性大肠杆菌疫情的病原体是( B )
A.病毒 B.细菌
C.真菌 D.放线菌
(2)下列关于肠出血性大肠杆菌的叙述,不正确的是( D )
A.是一种原核生物
B.通过细胞分裂快速繁殖
C.无核膜
D.没有细胞壁
(3)肠出血性大肠杆菌细胞与植物细胞相比,所共有的结构包括__细胞壁、细胞膜、细胞质、核糖体__。
(4)肠出血性大肠杆菌细胞在结构上与人体细胞相比,最明显的区别是__有细胞壁、无核膜__。
【解析】(1)大肠杆菌属于细菌;(2)原核细胞一般都有细胞壁,大肠杆菌有细胞壁;(3)二者都有细胞壁,也都有细胞质和细胞膜,细胞器中都有核糖体;(4)人体细胞无细胞壁,原核细胞无核膜。
[B级 素养养成与评价]
14.细胞是生命活动的基本单位。下列关于细胞共性的描述正确的是( A )
A.都有以磷脂和蛋白质为主要成分的膜结构
B.遗传物质为DNA或 RNA
C.都有由DNA和蛋白质构成的染色体
D.都含有核糖体和中心体
【解析】所有细胞都含有细胞膜,因此都具有由磷脂双分子层与蛋白质构成的膜结构,A正确;细胞生物的遗传物质都是DNA,B错误;原核细胞没有染色体,C错误;原核细胞没有中心体,D错误。
15.下列有关蓝细菌的膜蛋白的叙述,正确的是( A )
A.参与细胞呼吸和光合作用
B.各种膜蛋白贯穿在磷脂双分子层中
C.决定各种物质进出细胞的方向
D.该物质形成需要高尔基体的参与
【解析】蓝细菌是原核生物,细胞呼吸和光合作用的场所都在细胞膜上和(或)细胞质基质中,所以蓝细菌的膜蛋白参与细胞呼吸和光合作用,A正确;膜蛋白在磷脂双分子层的分布是贯穿、全部或部分嵌入,B错误;膜上的蛋白质具有控制某些物质进出的功能,C错误;蓝细菌是原核生物,细胞中只有一种细胞器——核糖体,没有高尔基体,D错误。
16.关于线粒体和叶绿体等细胞器的进化来源,Lynn Margulis提出了“内共生学说”,其观点为被吞入的原核细胞通过内共生变成了细胞器,如图所示。下列事实不支持“内共生学说”的是( C )
A.线粒体、叶绿体和原核细胞均含环状DNA
B.线粒体和叶绿体的增殖方式与细菌相同
C.线粒体、叶绿体和细胞核都具有双层膜结构
D.线粒体和叶绿体的核糖体与原核细胞的相似
【解析】叶绿体和线粒体都是双层膜结构的细胞器,而且两者的外膜和内膜的功能不一样,近些年来的内共生学说比较流行。关于线粒体的内共生假说:线粒体来源于被原始的真核生物吞噬的需氧细菌,这种细菌和前真核生物共生,在长期的共生过程中演化成了线粒体。叶绿体也是双层膜,叶绿体的起源是被原始的前真核生物吞噬的蓝细菌,蓝细菌和前真核生物共生,在长期的共生过程中演化成了叶绿体。线粒体、叶绿体和原核细胞均含单条环状双链DNA,支持内共生学说,A不符合题意;线粒体和叶绿体均以缢裂的方式增殖,与细菌相同,支持内共生学说,B不符合题意;线粒体、叶绿体和细胞核都具有双层膜结构,不支持内共生学说,C符合题意;线粒体和叶绿体的核糖体与原核细胞的相似,有相似的蛋白质合成机制,支持内共生学说,D不符合题意。
17.下表为四种不同细胞的比较结果,其中正确的是( B )
【解析】念珠蓝细菌细胞属于原核细胞,没有染色质,A错误;杨树根尖细胞属于真核细胞,有细胞核和染色质,高等植物细胞都有细胞壁,另外根尖细胞没有叶绿体,B正确;猪成熟的红细胞无细胞壁,不能进行光合作用,无细胞核也无染色体,C错误;蛙受精卵属于动物细胞,没有细胞壁和叶绿体,不能进行光合作用,D错误。
18. “膜流”是指细胞的各种膜结构之间的联系和转移。下列有关叙述正确的是( D )
A.细胞吸水涨破属于“膜流”现象
B.枯草杆菌和酵母菌均能发生“膜流”现象
C.溶酶体内含有较多的水解酶,与“膜流”无关
D.“膜流”现象说明生物膜成分和结构相似
【解析】根据题意,“膜流”是指细胞的各种膜结构之间的联系和转移,细胞吸水涨破过程中没有不同膜结构之间的联系和转移,因此不属于“膜流”现象,A错误;枯草杆菌属于原核细胞,细胞内除了细胞膜之外没有其他的膜结构,不可能存在不同膜结构之间的联系和转移,因此不能发生“膜流”现象,B错误;溶酶体内含有较多的水解酶,其水解酶是在内质网上的核糖体合成后,经内质网和高尔基体的加工,经囊泡转运到溶酶体内的,此过程中存在不同膜结构之间的联系和转移,因此与“膜流”有关,C错误;“膜流”是指细胞的各种膜结构之间的联系和转移,因此“膜流”现象能说明生物膜成分和结构相似,D正确。
19.下图中甲~丙代表生物或细胞,①~③代表细胞结构。以下分析正确的是( C )
A.③的有无可作为区分甲、丙的重要依据
B.含有结构③的细胞一定含有结构①
C.甲的细胞膜上可能存在与需氧呼吸相关的酶
D.图中除丙以外,其余细胞或结构中均含有核糖体
【解析】丙是病毒,没有细胞结构,也没有细胞核,不是原核生物,也不是真核生物,A错误;含有结构③细胞核的细胞不一定含有结构①线粒体,如蛔虫细胞含有细胞核,不含有线粒体,B错误;原核生物没有线粒体,但是有些原核生物可以进行需氧呼吸,甲的细胞膜上可能存在与需氧呼吸相关的酶,C正确;③细胞核内没有核糖体,D错误。
20.如图为某种蓝细菌的细胞结构图,下列叙述或推测错误的是( C )
A.①可能含有多糖,有保护作用
B.②不易被纤维素酶水解,能维持细胞形状
C.③中蛋白质的含量一般较真核细胞的细胞膜低
D.④源于③的内折,有增大面积及能量转换的作用
【解析】①胶质层可能含有多糖,有保护作用,A正确;②是细胞壁,成分是肽聚糖,不易被纤维素酶水解,能维持细胞形状,B正确;③中蛋白质的含量可能比真核细胞的细胞膜高,C错误;④源于③的内折,有增大面积及能量转换的作用,D正确。
21.如图有Ⅰ、Ⅱ、Ⅲ、Ⅳ4类细胞的结构模式图,其中①~⑥表示结构。请回答:
(1)图中Ⅲ细胞与其他细胞的主要区别是__无核膜包被的细胞核__,其遗传物质为__DNA__。四类细胞共有的膜结构是__细胞膜__,共有的细胞器是__核糖体__。
(2)Ⅰ类细胞在增殖过程中起作用的细胞器是[ ③ ]__中心体__,能量转换器是__②__(填标号)。
(3)图中含有色素的结构有__④⑤__(填标号),上述4种细胞属于低等植物细胞的是__Ⅳ__,判断的依据是__有细胞壁、中心体、叶绿体__。
(4)图中与洋葱鳞片细胞最接近的细胞是__Ⅱ__,在显微镜下观察紫色洋葱鳞片细胞,缺少的结构是[ ④ ]__叶绿体__。
【解析】(1)图中Ⅲ是原核细胞,其与其他三者的差别最大,主要表现在该细胞无以核膜为界限的细胞核,其遗传物质是DNA。所有细胞都具有的膜结构是细胞膜,共有的细胞器是核糖体。
(2)Ⅰ类细胞为动物细胞,在细胞增殖过程中起作用的细胞器是[③]中心体;能量转换器是②线粒体。
(3)图中含有色素的结构有④叶绿体和⑤液泡;4种细胞中,Ⅳ有细胞壁、中心体、叶绿体,属于低等植物细胞。
(4)洋葱鳞片细胞是成熟的高等植物细胞,因此图中与洋葱鳞片细胞最接近的细胞是Ⅱ;在显微镜下观察紫色洋葱鳞片细胞,缺少的结构是[④]叶绿体。
选项
细胞
细胞壁
光合作用
染色质
A.
念珠蓝细菌细胞
有
有
有
B.
杨树根尖细胞
有
无
有
C.
猪成熟的红细胞
无
无
有
D.
蛙的受精卵
有
无
有
相关试卷
这是一份高中生物浙科版 (2019)必修1《分子与细胞》第六节 原核细胞内无成形的细胞核巩固练习,共7页。试卷主要包含了蓝细菌是一类古老的原核生物,下列关于发菜的说法正确的是,下列生物中属于原核生物的一组是等内容,欢迎下载使用。
这是一份浙科版 (2019)必修1《分子与细胞》第六节 原核细胞内无成形的细胞核课时练习,共6页。试卷主要包含了内共生学说认为,下列不属于原核生物特征的是,下列有关生物的叙述正确的是,所有的原核细胞都具有等内容,欢迎下载使用。
这是一份生物必修1《分子与细胞》第六节 原核细胞内无成形的细胞核课后练习题,共9页。试卷主要包含了下列关于蓝细菌的叙述,正确的是,观察下列细胞结构图并回答问题等内容,欢迎下载使用。
