

所属成套资源:2022届高考政治一轮复习专题练习(解析版)
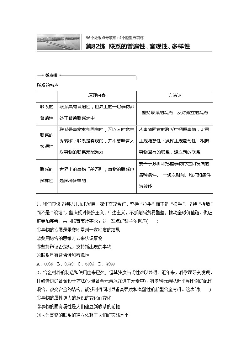
2022届高考政治一轮复习专题82练 联系的普遍性、客观性、多样性
展开
这是一份2022届高考政治一轮复习专题82练 联系的普遍性、客观性、多样性,共5页。
联系的特点 原理内容方法论联系的普遍性联系具有普遍性,世界上的一切事物都处于普遍联系之中坚持联系的观点,反对孤立的观点联系的客观性联系是事物本身固有的,不以人的意志为转移;联系是客观的,并不意味着人对事物的联系无能为力从事物固有的联系中把握事物,切忌主观随意性;发挥主观能动性,根据事物固有的联系,建立新的联系联系的多样性世界上的事物千差万别,事物的联系也是多种多样的要善于分析和把握事物存在和发展的各种条件。 一切以时间、地点和条件为转移 1.我们应该坚持以开放求发展,深化交流合作,坚持“拉手”而不是“松手”,坚持“拆墙”而不是“筑墙”,坚决反对保护主义、单边主义,不断削减贸易壁垒,推动全球价值链、供应链更加完善,共同培育市场需求。这一观点的哲学依据是( )①事物的发展是量变积累到一定程度的结果②要用综合的思维方式来认识事物③坚持辩证否定观,支持新出现的事物④联系具有普遍性和客观性A.①② B.①③ C.②④ D.③④2.合金材料的制造和使用由来已久,但其强度与韧性难以兼得。近年来,科学家研究发现,打破传统的合金设计方法(少量合金元素添加进主元素中),将多种元素以近乎等比例的配比混合,改变合金的结构,能够制得同时具备高强度和高塑性的新型合金材料。这表明( )①事物的属性随人的意识的变化而变化②事物的固有属性是人们建立新联系的前提③人为事物的联系的建立依赖于人们的实践水平④人为事物的联系的创造取决于人的观念创新A.①③ B.①④ C.②③ D.②④ 3.随着第52、53颗北斗导航卫星成功发射,我国北斗三号全球系统核心星座完成部署,这将进一步提升系统服务性能和用户体验,为实现全球组网奠定坚实基础。材料表明( )①实践是人有目的、有意识的活动②人们可以根据事物固有的联系建立新的联系③自在事物的联系具有客观性④发挥主观能动性是成功的前提和基础A.①② B.①③ C.②④ D.③④4.中共中央、国务院印发的《交通强国建设纲要》指出,推动大数据、互联网、人工智能、区块链超级计算等新技术与交通行业深度融合。2035年,基本建成交通强国,形成“三张交通网”(发达的快速网、完善的干线网、广泛的基础网)和“两个交通圈”(“全国123出行交通圈”和“全球123快货物流圈”)。这表明( )①人们可以根据固有的联系,建立新的联系②自在事物的联系与人为事物的联系相互转化③优化系统内部结构,提升整体的功能④部分居于主导地位,用局部的发展推动整体的发展A.①② B.①③ C.②④ D.③④5.“叶城的石榴人人夸,库尔勒的香梨甲天下……”号称“西域大果盘”的新疆早年受制于地理位置和交通,水果外销困难。近年来,维吾尔族农民充分利用现代物流和电商营销,将新疆的优质水果销往全国,走上致富之路。这启示我们要( )①认识联系的普遍性,开展实践,主动创建自在事物的联系②把握联系的多样性,充分利用有利条件,促成事物发展③根据联系的条件性,超越条件,创造人为事物的联系④尊重联系的客观性,改变事物的状态,建立新的联系A.①② B.③④ C.①③ D.②④6.2020年3月4日,中央政治局常务委员会召开会议,会议强调,“加快5G网络、数据中心等新型基础设施建设进度”。“新基建”不仅能在短期内助力稳投资、扩内需和增就业,从长远发展来看,更是提升全要素生产率,实现经济高质量发展的重要支撑。这表明( )①任何事物都无条件地处于普遍联系之中②人为事物的联系比自在事物的联系更符合人类利益③人为事物的联系以人的意志为转移,具有“人化”的特点④准确把握联系的多样性有利于正确认识事物和开展实践A.①③ B.①④ C.②④ D.③④ 7.产业共生是一种生产组织形式,即某一生产过程的废弃物可以用作另一生产过程的原料,从而最高效地利用资源和最大程度地减少生产废物。产业共生得益于( )①摆脱客观联系的制约,打造新业态②尊重联系的条件性,创造自在事物的联系③把握联系的多样性,实现生态生产④调整事物的原有联系,建立新的具体联系A.①② B.③④ C.①③ D.②④8.近年来,越来越多的彷徨青少年加入了互联网占卜的行列,以“水逆”为代表的占星术语红极一时。一些手机App推出的“大数据算命”等小程序成功吸引了年轻人的关注。关于互联网占卜,下列说法正确的是( )A.依托了最新科技成果的占卜术拥有了远大前途B.“水星逆行诸事不顺”看到了事物之间的联系C.希望通过占卜来改变命运违背了联系的客观性D.“大数据算命”是对传统算命方式的辩证否定
答案精析1.C [事物发展的方向是前进的、上升的,是新事物的产生和旧事物的灭亡,是量变积累到一定程度引发的积极向上的质变结果,①错误。事物发展的前途是光明的,我们要坚持辩证否定观,支持新事物,而不是新出现的事物,③错误。②④正确且符合题意,故选C。]2.C [材料中“将多种元素以近乎等比例的配比混合,改变合金的结构,能够制得同时具备高强度和高塑性的新型合金材料”,这是在事物固有属性的基础上进行的改良,说明了事物的固有属性是人们建立新联系的前提,故②正确。之所以在近年来才有这样的突破,说明了人为事物的联系的建立依赖于人们的实践水平,故③正确。①④犯了唯心主义的错误,排除。]3.A [“将进一步提升系统服务性能和用户体验,为实现全球组网奠定坚实基础”,这体现了实践是人有目的、有意识的活动,也体现了人们可以根据事物固有的联系建立新的联系,①②正确且符合题意。材料体现的是人为事物的联系,没有体现自在事物的联系,③排除。尊重规律,是正确发挥主观能动性的前提和基础,发挥主观能动性并不是成功的前提和基础,④错误。]4.B [①③符合题意,材料表明人们可以根据固有的联系,建立新的联系,要优化系统内部结构,提升整体的功能。②说法错误,自在事物的联系与人为事物的联系不能相互转化。④说法错误,整体居于主导地位。故选B。]5.D [通过实践可以创建人为事物的联系,但不能创建自在事物的联系,①说法错误;创造人为事物的联系也必须以事物固有的联系作为条件,不能超越条件,③说法错误。]6.B [无论是人为事物的联系,还是自在事物的联系,都是客观的,都不以人的意志为转移,二者无优劣之别,②③错误。]7.B [材料讲述产业共生把某一生产过程的废弃物用作另一生产过程的原料,实现循环经济模式的新生产组织形式,③④符合题意。联系具有客观性,“摆脱客观联系的制约”说法错误,①排除;自在事物的联系在人类产生以前就存在了,②错误。]8.C [占卜术属于旧事物,没有远大前途,A说法错误。“水星逆行诸事不顺”是主观臆造的联系,违背了联系的客观性,B说法错误。联系具有客观性,希望通过占卜来改变命运违背了联系的客观性,C说法正确。“大数据算命”只是传统算命的变形,实质没有变化,D说法错误。]
相关试卷
这是一份新高考2024版高考政治一轮复习微专题小练习专练24唯物辩证法的联系观,共5页。试卷主要包含了选择题,非选择题等内容,欢迎下载使用。
这是一份统考版2024版高考政治一轮复习第一部分微专题专练专练60联系的普遍性客观性多样性,共3页。试卷主要包含了有些同学喜欢边听音乐边学习等内容,欢迎下载使用。
这是一份统考版2024版高考政治一轮复习第一部分微专题专练专练65矛盾的普遍性和特殊性,共4页。