

所属成套资源:2022届高考政治一轮复习专题练习(解析版)
2022届高考政治一轮复习专题10练 生产与消费的关系
展开
这是一份2022届高考政治一轮复习专题10练 生产与消费的关系,共4页。试卷主要包含了冰天雪地也是金山银山等内容,欢迎下载使用。
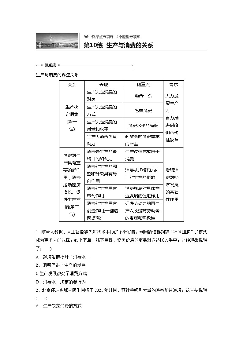
生产与消费的辩证关系关系表现侧重点需求生产决定消费(第一位)生产决定消费的对象消费什么大力发展生产力,着力推进供给侧结构性改革生产决定消费的方式怎样消费生产决定消费的质量和水平消费水平的高低生产为消费创造动力刺激新的消费需求的产生消费对生产具有重要的反作用,消费拉动经济增长、促进生产发展(第二位)消费是生产的最终目的和动力生产过程完成用于消费增强消费对经济发展的基础性作用消费对生产的调整和升级具有导向作用消费从规模和方向上对生产的影响消费对生产具有带动作用消费热点对具体产业发展的促进作用消费对生产具有创造作用(一创造、两提高)促进劳动力的再生产以及提高劳动者的素质和积极性 1.随着大数据、人工智能等先进技术手段的不断发展,利用微信群组建“社区团购”的模式成为更多人的选择。线上下单,线下自提,物美价廉的商品就送达居民手中。这种现象说明了( )A.经济发展提升了消费水平B.消费促进了生产的发展C.生产发展改变了消费方式 D.消费水平决定消费行为2.北京环球影城主题乐园将于2021年开园,预计会吸引大量的游客前往游玩。这主要说明( )A.生产决定消费的方式B.生产促进消费结构优化C.生产为消费创造动力D.生产是消费的最终目的 3.大众希望的技术进步,既要方便也要实惠。为顺应这种要求,我国已开始布局5G技术研发。相比4G每秒100MB的峰值速度,5G理论值将达到每秒10GB。这表明( )①5G消费是5G技术研发的动力②生产决定消费的质量和水平③5G生产为5G消费创造动力④消费可以引导生产的调整和升级A.①③ B.①④ C.②③ D.②④4.冰天雪地也是金山银山。以2022年北京冬奥会为契机,一些地方大力发展冰雪运动。预计2021~2022年冰雪季,我国冰雪旅游游客将达3.4亿人次,收入将达到6 800亿元,同时我国冰雪旅游将带动相关产业(特色小镇、文创、运动、制造、度假区等)的产值达2.92万亿元。上述材料表明( )①冰雪旅游消费促进了居民消费结构的升级②冰雪运动的发展为冰雪旅游消费创造动力③冰雪旅游消费能够拉动冰雪地区经济发展④冰雪旅游供给品质高,刺激了旅游消费增长A.①③ B.①④ C.②③ D.②④5.工业4.0是德国政府在《德国2020高技术战略》中提出的十大未来项目之一。德国工业4.0对生产企业提出的要求中最关键的一点,莫过于建立弹性生产线。所谓“弹性生产线”,是指一条生产线不需要更换设备,就可以根据用户的不同需求,随时更换各环节的关键参数,生产出有差异性的产品。建立弹性生产线的主要依据是( )A.消费引导生产,对生产方向起决定作用B.生产决定消费的对象,为消费创造动力C.生产决定消费,决定消费的方式和水平D.需求能够引导生产,对生产有调节作用6.城镇老旧小区,是指建成于2 000年以前、公共设施落后影响居民基本生活、居民改造意愿强烈的住宅小区。城镇老旧小区普遍存在管网破旧,上下水、电网、煤气等公共设施的缺失或老化问题;城镇老旧小区建造时间较早,养老、抚幼、文化娱乐、健身、物业等很多公共服务缺失,机动车和非机动车的存放难也是普遍存在的问题,这些问题直接关系到生活在小区里居民的获得感、幸福感、安全感。六层老楼安上电梯、脏乱外墙维修换新、节能设施安装入户,会带动居民户内改造、装饰装修、家电更新;加快建设快递收发站、标准化菜市场、连锁便利店、停车场等便民设施,方便居民生活……城镇老旧小区改造不仅是重大民生工程、民心工程,也是培育国内市场、拓展内需的重要抓手,是中国经济新的增长点。结合材料,从经济生活投资与消费的角度,说明为什么城镇老旧小区改造成为中国经济新的增长点。
答案精析1.C2.C [北京环球影城主题乐园开园将吸引大量的游客前往游玩,这主要说明生产为消费创造动力,C项正确;材料未涉及生产决定居民消费方式的相关内容,A项不符合题意,排除;生产发展与促进消费结构优化之间没有直接联系,B项错误,排除;消费是生产的最终目的,D项说法错误,排除。]3.B [材料考查消费反作用于生产,不是生产决定消费,②不符合题意。材料强调5G消费是5G技术研发的动力,不是5G生产为5G消费创造动力,排除③。]4.C [材料没有体现居民消费结构的升级,①不符合题意。材料强调生产为消费创造动力,没有涉及供给品质高能够刺激旅游消费增长,排除④。]5.D [由材料可以看出,建立弹性生产线的主要依据是需求能够引导生产,对生产有调节作用,故D选项入选。A选项错误,生产决定消费。B、C选项强调的是生产决定消费,与题意不符。]6.(1)加固、维修城镇老旧小区楼房、安装电梯及节能设施等,可以直接增加节能环保建筑材料生产、加工、施工的投资需求;增加电梯行业生产、安装、维修等投资需求,拉动实体经济增长。(2)改造老旧小区带动居民户内改造、装饰装修、家电更新,促进居住消费升级,由此带动行业上下游相关行业的产业发展。(3)在老旧小区改造中,建设快递收发站、停车场等便民设施,既增加投资需求,又方便居民生活消费,有利于扩大内需,拉动实体经济增长。
相关试卷
这是一份统考版2024版高考政治一轮复习第一部分微专题专练专练8生产与消费,共3页。
这是一份【通用版】2022届高考政治一轮总复习每日拔高练 第10练 生产与消费,共6页。
这是一份【通用版】2022届高考政治一轮总复习每日拔高练 第8练 消费及消费类型,共5页。